这篇文章是从0到1自定义富文本渲染的原理篇之一,此外你还可能感兴趣:
更多内容可订阅公众号「非专业程序员Ping」,文中所有代码可在公众号后台回复 “CoreText” 获取。
一、引言
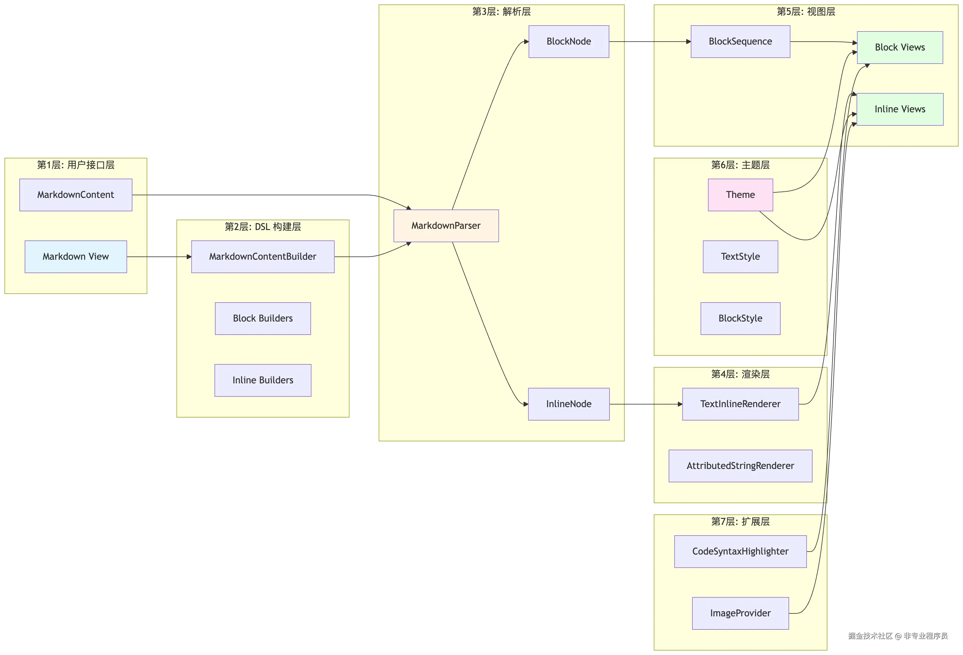
CoreText是iOS/macOS中的文字排版引擎,提供了一系列对文本精确操作的API;UIKit中UILabel、UITextView等文本组件底层都是基于CoreText的,可以看官方提供的层级图:
本文的目的是结合实际使用例子,来介绍和总结CoreText中的重要概念和API。
二、重要概念
CoreText中有几个重要概念:CTTypesetter、CTFramesetter、CTFrame、CTLine、CTRun;它们之间的关系可以看官方提供的层级图:

一篇文档可以分为:文档 -> 段落 -> 段落中的行 -> 行中的文字,类似的,CoreText也是按这个结构来组织和管理API的,我们也可以根据诉求来选择不同层级的API。
2.1 CTFramesetter
CTFramesetter类似于文档的概念,它负责将多段文本进行排版,管理多个段落(CTFrame)。
CTFramesetter的输入是属性字符串(NSAttributedString)和路径(CGPath),负责将文本在指定路径上进行排版。
2.2 CTFrame
CTFrame类似于段落的概念,其中包含了若干行(CTLine)以及对应行的位置、方向、行间距等信息。
2.3 CTLine
CTLine类似于行的概念,其中包含了若干个字形(CTRun)以及对应字形的位置等信息。
2.4 CTRun
需要注意CTRun不是单个的字符,而是一段连续的且具有相同属性(字体、颜色等)的字形(Glyph)。
如下,每个虚线框都代表一个CTRun:

2.5 CTTypesetter
CTTypesetter支持对属性字符串进行换行,可以通过CTTypesetter来自定义换行(比如按word换行、按char换行等)或控制每行的内容,可以理解成更精细化的控制。
三、重要API
3.1 CTFramesetter
1)CTFramesetterCreateWithAttributedString
func CTFramesetterCreateWithAttributedString(_ attrString: CFAttributedString) -> CTFramesetter
通过属性字符串来创建CTFramesetter。
我们可以构造不同字体、颜色、大小的属性字符串,然后从属性字符串构造CTFramesetter,之后可以继续往下拆分得到段落、行、字形等信息,这样可以实现自定义排版、图文混排等复杂富文本样式。
2)CTFramesetterCreateWithTypesetter
func CTFramesetterCreateWithTypesetter(_ typesetter: CTTypesetter) -> CTFramesetter
通过CTTypesetter来创建CTFramesetter,当我们需要对文本实现更精细控制,比如自定义换行时,可以自己构造CTTypesetter。
3)CTFramesetterCreateFrame
func CTFramesetterCreateFrame(
_ framesetter: CTFramesetter,
_ stringRange: CFRange,
_ path: CGPath,
_ frameAttributes: CFDictionary?
) -> CTFrame
生成CTFrame:在指定路径(path)为属性字符串的指定范围(stringRange)生成CTFrame。
framesetter
-
stringRange:字符范围,注意需要以UTF-16编码格式计算;当 stringRange.length = 0 时,表示从起点(stringRange.location)到字符结束为止;比如当 CFRangeMake(0, 0) 表示全字符范围
-
path:排版路径,可以是不规则矩形,这意味着可以传入不规则图形来实现文字环绕等高级效果
-
frameAttributes:一个可选的字典,可以用于控制段落级别的布局行为,比如行间距等,一般用不到,可传 nil
4)CTFramesetterSuggestFrameSizeWithConstraints
func CTFramesetterSuggestFrameSizeWithConstraints(
_ framesetter: CTFramesetter,
_ stringRange: CFRange,
_ frameAttributes: CFDictionary?,
_ constraints: CGSize,
_ fitRange: UnsafeMutablePointer<CFRange>?
) -> CGSize
计算文本宽高:在给定约束尺寸(constraints)下计算文本范围(stringRange)的实际宽高。
如下,我们可以计算出在宽高 100 x 100 的范围内排版,实际能放下的文本范围(fitRange)以及实际的文本尺寸:
let attr = NSAttributedString(string: "这是一段测试文本,通过调用CTFramesetterSuggestFrameSizeWithConstraints来计算文本的宽高信息,并返回实际的range", attributes: [
.font: UIFont.systemFont(ofSize: 16),
.foregroundColor: UIColor.black
])
let framesetter = CTFramesetterCreateWithAttributedString(attr)
var fitRange = CFRange(location: 0, length: 0)
let size = CTFramesetterSuggestFrameSizeWithConstraints(
framesetter,
CFRangeMake(0, 0),
nil,
CGSize(width: 100, height: 100),
&fitRange
)
print(size, fitRange, attr.length)
这个API在分页时非常有用,比如微信读书的翻页效果,需要知道在哪个地方截断,PDF的分页排版等。
3.1.1 CTFramesetter使用示例
1)实现一个支持AutoLayout且高度靠内容撑开的富文本View

2)在圆形路径中绘制文本

3)文本分页:模拟微信读书的分页逻辑

3.2 CTFrame
1)CTFramesetterCreateFrame
func CTFramesetterCreateFrame(
_ framesetter: CTFramesetter,
_ stringRange: CFRange,
_ path: CGPath,
_ frameAttributes: CFDictionary?
) -> CTFrame
创建CTFrame,在CTFramesetter一节中有介绍过,这是创建CTFrame的唯一方式。
2)CTFrameGetStringRange
func CTFrameGetStringRange(_ frame: CTFrame) -> CFRange
获取CTFrame包含的字符范围。
我们在调用CTFramesetterCreateFrame创建CTFrame时,会传入一个 stringRange 的参数,CTFrameGetStringRange也可以理解成获取这个 stringRange,区别是处理了当 stringRange.length 为0的情况。
3)CTFrameGetVisibleStringRange
func CTFrameGetVisibleStringRange(_ frame: CTFrame) -> CFRange
获取CTFrame实际可见的字符范围。
我们在调用CTFramesetterCreateFrame创建CTFrame时,会传入path,可能会把字符截断,CTFrameGetVisibleStringRange返回的就是可见的字符范围。
需要注意和CTFrameGetStringRange进行区分,可以用如下Demo验证:
let longText = String(repeating: "这是一个分栏布局的例子。Core Text 允许我们将一个长的属性字符串(CFAttributedString)流动到多个不同的路径(CGPath)中。我们只需要创建一个 CTFramesetter,然后循环调用 CTFramesetterCreateFrame。每次调用后,我们使用 CTFrameGetStringRange 来找出有多少文本被排入了当前的框架,然后将下一个框架的起始索引设置为这个范围的末尾。 ", count: 10)
let attributedText = NSAttributedString(string: longText, attributes: [
.font: UIFont.systemFont(ofSize: 12),
.foregroundColor: UIColor.darkText
])
let framesetter = CTFramesetterCreateWithAttributedString(attributedText as CFAttributedString)
let path = CGPath(rect: .init(x: 10, y: 100, width: 400, height: 200), transform: nil)
let frame = CTFramesetterCreateFrame(
framesetter,
CFRange(location: 100, length: 0),
path,
nil
)
// 输出:CFRange(location: 100, length: 1980)
print(CTFrameGetStringRange(frame))
// 输出:CFRange(location: 100, length: 584)
print(CTFrameGetVisibleStringRange(frame))
4)CTFrameGetPath
func CTFrameGetPath(_ frame: CTFrame) -> CGPath
获取创建CTFrame时传入的path。
5)CTFrameGetLines
func CTFrameGetLines(_ frame: CTFrame) -> CFArray
获取CTFrame中所有的行(CTLine)。
6)CTFrameGetLineOrigins
func CTFrameGetLineOrigins(
_ frame: CTFrame,
_ range: CFRange,
_ origins: UnsafeMutablePointer<CGPoint>
)
获取每一行的起点坐标。
用法示例:
let lines = CTFrameGetLines(frame) as! [CTLine]
var origins = [CGPoint](repeating: .zero, count: lines.count)
CTFrameGetLineOrigins(frame, CFRangeMake(0, 0), &origins)
7)CTFrameDraw
func CTFrameDraw(
_ frame: CTFrame,
_ context: CGContext
)
绘制CTFrame。
3.2.1 CTFrame使用示例
1)绘制CTFrame

2)高亮某一行

3)检测点击字符

3.3 CTLine
1)CTLineCreateWithAttributedString
func CTLineCreateWithAttributedString(_ attrString: CFAttributedString) -> CTLine
从属性字符串创建单行CTLine,如果字符串中有换行符(\n)的话,换行符会被转换成空格,如下:
let line = CTLineCreateWithAttributedString(
NSAttributedString(string: "Hello CoreText\nWorld", attributes: [.font: UIFont.systemFont(ofSize: 16)])
)
2)CTLineCreateTruncatedLine
func CTLineCreateTruncatedLine(
_ line: CTLine,
_ width: Double,
_ truncationType: CTLineTruncationType,
_ truncationToken: CTLine?
) -> CTLine?
创建一个被截断的新行。
-
line:待截断的行
-
width:在多少宽度截断
-
truncationType:start/end/middle,截断类型
- truncationToken:在截断处添加的字符,nil表示不添加,一般使用省略符(...)
let truncationToken = CTLineCreateWithAttributedString(
NSAttributedString(string: "…", attributes: [.font: UIFont.systemFont(ofSize: 16)])
)
let truncated = CTLineCreateTruncatedLine(line, 100, .end, truncationToken)
3)CTLineCreateJustifiedLine
func CTLineCreateJustifiedLine(
_ line: CTLine,
_ justificationFactor: CGFloat,
_ justificationWidth: Double
) -> CTLine?
创建一个两端对齐的新行,类似书籍或报纸中两端对齐的排版效果。
-
line:原始行
-
justificationFactor:justificationFactor <= 0表示不缩放,即与原始行相同;justificationFactor >= 1表示完全缩放到指定宽度;0 < justificationFactor < 1表示部分缩放到指定宽度,可以看示例代码
-
justificationWidth:缩放指定宽度
示例:

4)CTLineDraw
func CTLineDraw(
_ line: CTLine,
_ context: CGContext
)
绘制行。
5)CTLineGetGlyphCount
func CTLineGetGlyphCount(_ line: CTLine) -> CFIndex
获取行内字形总数。
6)CTLineGetGlyphRuns
func CTLineGetGlyphRuns(_ line: CTLine) -> CFArray
获取行内所有的CTRun。
7)CTLineGetStringRange
func CTLineGetStringRange(_ line: CTLine) -> CFRange
获取该行对应的字符范围。
8)CTLineGetPenOffsetForFlush
func CTLineGetPenOffsetForFlush(
_ line: CTLine,
_ flushFactor: CGFloat,
_ flushWidth: Double
) -> Double
获取在指定宽度绘制时的水平偏移,一般配合 CGContext.textPosition 使用,可用于实现在固定宽度下文本的左对齐、右对齐、居中对齐及自定义水平偏移等。
示例:

9)CTLineGetImageBounds
func CTLineGetImageBounds(
_ line: CTLine,
_ context: CGContext?
) -> CGRect
获取行的视觉边界;注意 CTLineGetImageBounds 获取的是相对于CTLine局部坐标系的矩形,即以textPosition为原点的矩形。
视觉边界可以看下面的例子,与之相对的是布局边界;这个API在实际应用中不常见,除非有特殊诉求,比如要检测精确的内容点击范围,给行绘制紧贴背景等。

10)CTLineGetTypographicBounds
func CTLineGetTypographicBounds(
_ line: CTLine,
_ ascent: UnsafeMutablePointer<CGFloat>?,
_ descent: UnsafeMutablePointer<CGFloat>?,
_ leading: UnsafeMutablePointer<CGFloat>?
) -> Double
获取上行(ascent)、下行(descent)、行距(leading)。
这几个概念不熟悉的可以参考:一文读懂字符、字形、字体
想了解这几个数值最终是从哪个地方读取的可以参考:一文读懂字体文件
通过这个API我们可以手动构造布局边界(见上面的例子),一般用于点击检测、绘制行背景等。
11)CTLineGetTrailingWhitespaceWidth
func CTLineGetTrailingWhitespaceWidth(_ line: CTLine) -> Double
获取行尾空白字符的宽度(比如空格、制表符 (\t) 等),一般用于实现对齐时基于可见文本对齐等。
示例:
let line = CTLineCreateWithAttributedString(
NSAttributedString(string: "Hello ", attributes: [.font: UIFont.systemFont(ofSize: 16)])
)
let totalWidth = CTLineGetTypographicBounds(line, nil, nil, nil)
let trailingWidth = CTLineGetTrailingWhitespaceWidth(line)
print("总宽度: \(totalWidth)")
print("尾部空白宽度: \(trailingWidth)")
print("可见文字宽度: \(totalWidth - trailingWidth)")
12)CTLineGetStringIndexForPosition
func CTLineGetStringIndexForPosition(
_ line: CTLine,
_ position: CGPoint
) -> CFIndex
获取给定位置处的字符串索引。
注意:虽然官方文档说这个API一般用于点击检测,但实际测试下来这个API返回的点击索引不准确,比如虽然点击的是当前字符,但实际返回的索引是后一个字符的,如下:

查了下,发现这个API一般是用于计算光标位置的,比如点击「行」的左半部分,希望光标出现在「行」左侧,如果点击「行」的右半部分,希望光标出现在「行」的右侧。
如果我们想精确做字符的点击检测,推荐使用字符/行的bounds来计算,参考「CTFrame使用示例-3」例子。
13)CTLineGetOffsetForStringIndex
func CTLineGetOffsetForStringIndex(
_ line: CTLine,
_ charIndex: CFIndex,
_ secondaryOffset: UnsafeMutablePointer<CGFloat>?
) -> CGFloat
获取指定字符索引相对于行的 x 轴偏移量。
-
line:待查询的行
-
charIndex:要查询的字符在原始属性字符串中的索引
-
secondaryOffset:次要偏移值,在简单的LTR文本中,可以忽略(传nil即可),但在复杂的双向文本(BiDi)中会用到
使用场景:
- 字符点击检测:见「CTFrame使用示例-3」例子
- 给某段字符绘制高亮和下划线
- 定位某个字符:比如想在一段文本中的某个字符上方显示弹窗,可以用这个API先定位该字符
14)CTLineEnumerateCaretOffsets
func CTLineEnumerateCaretOffsets(
_ line: CTLine,
_ block: @escaping (Double, CFIndex, Bool, UnsafeMutablePointer<Bool>) -> Void
)
遍历一行中光标所有的有效位置。
line
-
block
- Double:offset,相对于行的 x 轴偏移
- CFIndex:与此光标位置相关的字符串索引
- Bool:true 表示光标位于字符的前边(在 LTR 中即左侧),false 表示光标位于字符的后边(在 LTR 中即右侧);在 BiDi 中需要特殊同一个字符可能会回调两次(比如 BiDi 边界的地方),需要用这个值区分前后
- UnsafeMutablePointer:stop 指针,赋值为 true 会停止遍历
使用场景:
- 绘制光标:富文本选区或者文本编辑器中,要绘制光标时,可以先通过 CTLineGetStringIndexForPosition 获取字符索引,再通过这个函数或者 CTLineGetOffsetForStringIndex 获取光标偏移
- 实现光标的左右键移动:可以用这个API将所有的光标位置存储到数组,并按offset排序,当用户按下右箭头 -> 时,可以找到当前光标index,将index + 1即是下一个光标位置
3.3.1 CTLine使用示例
除了上面例子,再举一个:
1)高亮特定字符

3.4 CTRun
CTRun相关API比较基础,这里主要介绍常用的。
1)CTLineGetGlyphRuns
func CTLineGetGlyphRuns(_ line: CTLine) -> CFArray
获取CTRun的唯一方式。
2)CTRunGetAttributes
func CTRunGetAttributes(_ run: CTRun) -> CFDictionary
获取CTRun的属性;比如想知道这个CTRun是不是粗体,是不是链接,是不是目标Run等,都可以通过这个API。
示例:
guard let attributes = CTRunGetAttributes(run) as? [NSAttributedString.Key: Any] else { continue }
// 现在你可以检查属性
if let color = attributes[.foregroundColor] as? UIColor {
// ...
}
if let font = attributes[.font] as? UIFont {
// ...
}
if let link = attributes[NSAttributedString.Key("my_custom_link_key")] {
// 这就是那个可点击的 run!
}
3)CTRunGetStringRange
func CTRunGetStringRange(_ run: CTRun) -> CFRange
获取CTRun对应于原始属性字符串的哪个范围。
4)CTRunGetTypographicBounds
func CTRunGetTypographicBounds(
_ run: CTRun,
_ range: CFRange,
_ ascent: UnsafeMutablePointer<CGFloat>?,
_ descent: UnsafeMutablePointer<CGFloat>?,
_ leading: UnsafeMutablePointer<CGFloat>?
) -> Double
获取CTRun的度量信息,同上面许多API一样,当 range.length 为0时表示直到CTRun文本末尾。
5)CTRunGetPositions
func CTRunGetPositions(
_ run: CTRun,
_ range: CFRange,
_ buffer: UnsafeMutablePointer<CGPoint>
)
获取CTRun中每一个字形的位置,注意这里的位置是相对于CTLine原点的。
6)CTRunDelegate
CTRunDelegate允许为属性字符串中的一段文本提供自定义布局测量信息,一般用于在文本中插入图片、自定义View等非文本元素。
比如在文本中间插入图片:

3.4.1 CTRun使用示例
1)基础绘制

2)链接点击识别

3.5 CTTypesetter
CTFramesetter会自动处理换行,当我们想手动控制换行时,可以用CTTypesetter。
1)CTTypesetterSuggestLineBreak
func CTTypesetterSuggestLineBreak(
_ typesetter: CTTypesetter,
_ startIndex: CFIndex,
_ width: Double
) -> CFIndex
按单词(word)换行。
如下示例,输出:Try word 和wrapping
let attrStringWith = NSAttributedString(string: "Try word wrapping", attributes: [.font: UIFont.systemFont(ofSize: 18)])
let typesetter = CTTypesetterCreateWithAttributedString(attributedString)
let totalLength = attributedString.length // UTF-16 长度
var startIndex = 0
var lineCount = 1
while startIndex < totalLength {
let charCount = CTTypesetterSuggestLineBreak(typesetter, startIndex, 100)
// 如果返回 0,意味着一个字符都放不下(或已结束)
if charCount == 0 {
if startIndex < totalLength {
print("Line \(lineCount): (Error) 无法放下剩余字符。")
}
break
}
// 获取这一行的子字符串
let range = NSRange(location: startIndex, length: charCount)
let lineString = (attributedString.string as NSString).substring(with: range)
print("Line \(lineCount): '\(lineString)' (UTF-16 字符数: \(charCount))")
// 更新下一次循环的起始索引
startIndex += charCount
lineCount += 1
}
2)CTTypesetterSuggestClusterBreak
func CTTypesetterSuggestClusterBreak(
_ typesetter: CTTypesetter,
_ startIndex: CFIndex,
_ width: Double
) -> CFIndex
按字符(char)换行。
如下示例,输出:Try word wr和apping
let attrStringWith = NSAttributedString(string: "Try word wrapping", attributes: [.font: UIFont.systemFont(ofSize: 18)])
let typesetter = CTTypesetterCreateWithAttributedString(attributedString)
let totalLength = attributedString.length // UTF-16 长度
var startIndex = 0
var lineCount = 1
while startIndex < totalLength {
let charCount = CTTypesetterSuggestClusterBreak(typesetter, startIndex, 100)
// 如果返回 0,意味着一个字符都放不下(或已结束)
if charCount == 0 {
if startIndex < totalLength {
print("Line \(lineCount): (Error) 无法放下剩余字符。")
}
break
}
// 获取这一行的子字符串
let range = NSRange(location: startIndex, length: charCount)
let lineString = (attributedString.string as NSString).substring(with: range)
print("Line \(lineCount): '\(lineString)' (UTF-16 字符数: \(charCount))")
// 更新下一次循环的起始索引
startIndex += charCount
lineCount += 1
}
四、总结
以上是CoreText中常用的API及其场景代码举例,完整示例代码可在公众号「非专业程序员Ping」回复 “CoreText” 获取。