阅读视图

发现新文章,点击刷新页面。

Kingfisher 深度指南:Swift 生态下的高性能图片处理艺术

引言:为什么需要专门的图片加载库?

在移动应用开发中,图片加载是影响用户体验的核心环节之一。一个优秀的图片加载库需要解决多个复杂问题:异步下载、内存缓存、磁盘缓存、图片解码、动画支持、列表优化等。在 Swift 生态中,Kingfisher 凭借其现代化的设计理念和卓越的性能表现,成为了 iOS/macOS 开发者的首选。

一、Kingfisher 架构设计:模块化的艺术

核心架构分层

Kingfisher 采用了清晰的分层架构设计,每个模块都有明确的职责:

┌─────────────────────────────────────────────┐
│               使用层 (Usage Layer)           │
│  • UIImageView/NSImageView 扩展              │
│  • SwiftUI 的 KFImage                        │
│  • 丰富的选项配置系统                         │
└─────────────────────────────────────────────┘
                     │
┌─────────────────────────────────────────────┐
│             管理层 (Manager Layer)            │
│  • KingfisherManager:全局协调者              │
│  • ImageDownloader:下载管理                  │
│  • ImageCache:缓存管理                       │
└─────────────────────────────────────────────┘
                     │
┌─────────────────────────────────────────────┐
│             处理器层 (Processor Layer)        │
│  • ImageProcessor:图片处理流水线              │
│  • ImageModifier:图片修饰器                   │
│  • FormatIndicatedCacheSerializer:序列化器   │
└─────────────────────────────────────────────┘
                     │
┌─────────────────────────────────────────────┐
│             基础层 (Foundation Layer)         │
│  • 线程安全的数据结构                         │
│  • 高效的缓存算法实现                         │
│  • 低级别的图片解码操作                       │
└─────────────────────────────────────────────┘

线程安全设计

Kingfisher 在多线程设计上表现卓越:

// Kingfisher 内部使用 DispatchQueue 和锁保证线程安全
class SafeContainer<T> {
    private var storage: T
    private let lock: DispatchQueue
    
    func asyncExecute(_ block: @escaping (inout T) -> Void) {
        lock.async { [weak self] in
            guard let self = self else { return }
            block(&self.storage)
        }
    }
}

二、图片加载全流程深度解析

2.1 加载流程详解

Kingfisher 的图片加载遵循一个精心设计的流程:

sequenceDiagram
    participant UI as UIImageView
    participant KM as KingfisherManager
    participant MC as MemoryCache
    participant DC as DiskCache
    participant DN as Downloader
    participant IP as ImageProcessor
    
    UI->>KM: kf.setImage(with: url)
    KM->>MC: 查询内存缓存
    alt 内存命中
        MC-->>KM: 返回缓存的ImageData
        KM-->>UI: 直接显示图片
    else 内存未命中
        KM->>DC: 查询磁盘缓存
        alt 磁盘命中
            DC-->>KM: 返回磁盘数据
            KM->>IP: 解码和处理图片
            IP-->>KM: 处理后的图片
            KM->>MC: 存入内存缓存
            KM-->>UI: 显示图片
        else 磁盘未命中
            KM->>DN: 发起网络请求
            DN-->>KM: 下载图片数据
            KM->>IP: 解码和处理图片
            IP-->>KM: 处理后的图片
            KM->>DC: 存入磁盘缓存
            KM->>MC: 存入内存缓存
            KM-->>UI: 显示图片
        end
    end

2.2 渐进式下载优化

Kingfisher 支持渐进式 JPEG 下载,提供流畅的用户体验:

let options: KingfisherOptionsInfo = [
    .progressiveJPEG(ImageProgressive(
        isBlur: true,      // 是否启用模糊效果
        isFastestScan: true, // 是否使用最快扫描
        scanInterval: 0.1   // 扫描间隔
    ))
]

imageView.kf.setImage(with: url, options: options)

三、缓存机制的卓越实现

3.1 三级缓存策略

Kingfisher 实现了高效的三级缓存策略:

  1. 处理器缓存(Processed Cache):存储处理后的图片
  2. 原始数据缓存(Original Cache):存储原始下载数据
  3. 内存缓存(Memory Cache):使用 NSCache 实现
// 自定义缓存配置示例
let cache = ImageCache(name: "my_cache")

// 配置内存缓存
cache.memoryStorage.config.totalCostLimit = 1024 * 1024 * 100  // 100MB
cache.memoryStorage.config.countLimit = 100
cache.memoryStorage.config.expiration = .seconds(600)  // 10分钟

// 配置磁盘缓存
cache.diskStorage.config.sizeLimit = 1024 * 1024 * 500  // 500MB
cache.diskStorage.config.expiration = .days(7)  // 7天

// 使用自定义缓存
KingfisherManager.shared.defaultOptions = [.targetCache(cache)]

3.2 智能缓存键生成

Kingfisher 的缓存键生成策略非常智能:

// 默认缓存键是 URL 的绝对字符串
let defaultCacheKey = url.cacheKey

// 可以添加处理器标识
let processor = RoundCornerImageProcessor(cornerRadius: 20)
let processedCacheKey = url.cacheKey + processor.identifier

// 自定义缓存键
imageView.kf.setImage(
    with: url,
    options: [.cacheOriginalImage],
    completionHandler: { result in
        // 获取缓存键
        if case .success(let value) = result {
            let cacheKey = value.cacheKey
            print("缓存键: \(cacheKey)")
        }
    }
)

四、高级图片处理功能

4.1 图片处理器链

Kingfisher 支持处理器链,可以按顺序应用多个处理器:

let processor = DownsamplingImageProcessor(size: CGSize(width: 300, height: 300))
|> RoundCornerImageProcessor(cornerRadius: 20)
|> BlurImageProcessor(blurRadius: 5)
|> TintImageProcessor(tint: .red.withAlphaComponent(0.3))

imageView.kf.setImage(
    with: url,
    options: [.processor(processor)]
)

4.2 自定义图片处理器

创建自定义处理器非常灵活:

struct WatermarkProcessor: ImageProcessor {
    let identifier: String
    let watermark: UIImage
    
    init(watermark: UIImage) {
        self.watermark = watermark
        self.identifier = "com.myapp.watermark"
    }
    
    func process(item: ImageProcessItem, options: KingfisherParsedOptionsInfo) -> KFCrossPlatformImage? {
        switch item {
        case .image(let image):
            return drawWatermark(on: image)
        case .data:
            // 如果是数据,先解码再处理
            return (DefaultImageProcessor.default |> self).process(item: item, options: options)
        }
    }
    
    private func drawWatermark(on image: KFCrossPlatformImage) -> KFCrossPlatformImage {
        // 绘制水印的实现
        return image
    }
}

五、SwiftUI 深度集成

5.1 KFImage 的高级用法

Kingfisher 为 SwiftUI 提供了原生的 KFImage 组件:

struct AdvancedImageView: View {
    let url: URL
    
    var body: some View {
        KFImage(url)
            .setProcessor(
                DownsamplingImageProcessor(size: CGSize(width: 200, height: 200))
                |> RoundCornerImageProcessor(cornerRadius: 10)
            )
            .loadDiskFileSynchronously()  // 同步加载磁盘缓存
            .cacheMemoryOnly()  // 仅缓存到内存
            .fade(duration: 0.25)  // 渐变动画
            .onSuccess { result in
                print("图片加载成功: \(result.cacheType)")
            }
            .onFailure { error in
                print("图片加载失败: \(error)")
            }
            .placeholder { progress in
                // 自定义占位符,支持进度显示
                ProgressView(value: progress.fractionCompleted)
                    .progressViewStyle(CircularProgressViewStyle())
            }
            .resizable()
            .aspectRatio(contentMode: .fit)
            .frame(width: 200, height: 200)
    }
}

5.2 动画与过渡效果

Kingfisher 支持丰富的动画效果:

// 配置全局动画选项
KingfisherManager.shared.defaultOptions = [
    .transition(.fade(0.3)),  // 300ms 淡入效果
    .forceTransition  // 即使从缓存加载也使用过渡效果
]

// 单个请求的特殊配置
imageView.kf.setImage(
    with: url,
    options: [
        .transition(.flipFromLeft(0.5)),
        .forceTransition
    ]
)

六、性能优化最佳实践

6.1 列表性能优化

在 UITableView 或 UICollectionView 中使用 Kingfisher 时,需要特别注意性能:

class CustomTableViewCell: UITableViewCell {
    @IBOutlet weak var customImageView: UIImageView!
    
    override func prepareForReuse() {
        super.prepareForReuse()
        // 取消未完成的下载任务
        customImageView.kf.cancelDownloadTask()
        // 可选:设置占位图
        customImageView.image = nil
    }
    
    func configure(with url: URL) {
        let options: KingfisherOptionsInfo = [
            .transition(.fade(0.2)),
            .cacheOriginalImage,  // 缓存原始图片
            .backgroundDecode,    // 后台解码
            .scaleFactor(UIScreen.main.scale),  // 适配屏幕缩放
            .keepCurrentImageWhileLoading  // 加载时保持当前图片
        ]
        
        customImageView.kf.setImage(
            with: url,
            placeholder: UIImage(named: "placeholder"),
            options: options
        )
    }
}

// 在 tableView 中使用预加载
let prefetcher = ImagePrefetcher(urls: imageURLs)
prefetcher.start()

// 预加载单个图片
ImagePrefetcher(urls: [url]).start()

6.2 内存管理策略

Kingfisher 提供了精细的内存控制:

// 监听内存警告
NotificationCenter.default.addObserver(
    forName: UIApplication.didReceiveMemoryWarningNotification,
    object: nil,
    queue: .main
) { _ in
    // 清除内存缓存
    ImageCache.default.clearMemoryCache()
    
    // 或者只清除过期的缓存
    ImageCache.default.cleanExpiredMemoryCache()
}

// 配置内存缓存行为
ImageCache.default.memoryStorage.config.cleanInterval = 60  // 每60秒清理一次

6.3 下载优先级控制

在复杂场景中,可以控制下载优先级:

// 设置下载优先级
let highPriorityOptions: KingfisherOptionsInfo = [
    .downloadPriority(URLSessionTask.highPriority)
]

let lowPriorityOptions: KingfisherOptionsInfo = [
    .downloadPriority(URLSessionTask.lowPriority)
]

// 关键图片使用高优先级
importantImageView.kf.setImage(with: importantURL, options: highPriorityOptions)

// 非关键图片使用低优先级
thumbnailImageView.kf.setImage(with: thumbnailURL, options: lowPriorityOptions)

七、监控与调试

7.1 性能监控

Kingfisher 提供了丰富的监控点:

// 启用调试日志
Logging.downloader = .debug

// 自定义监控
ImageDownloader.default.delegate = self

extension YourClass: ImageDownloaderDelegate {
    func imageDownloader(_ downloader: ImageDownloader, willDownloadImageForURL url: URL, with request: URLRequest?) {
        print("即将下载: \(url)")
    }
    
    func imageDownloader(_ downloader: ImageDownloader, didFinishDownloadingImageForURL url: URL, with response: URLResponse?, error: Error?) {
        if let error = error {
            print("下载失败: \(error)")
        } else {
            print("下载成功: \(url)")
        }
    }
}

7.2 缓存状态检查

// 检查缓存状态
let cache = ImageCache.default

// 检查是否有缓存
cache.isCached(forKey: "cache_key") { result in
    switch result {
    case .memory:
        print("存在内存缓存")
    case .disk:
        print("存在磁盘缓存")
    case .none:
        print("无缓存")
    }
}

// 获取缓存大小
cache.calculateDiskStorageSize { result in
    switch result {
    case .success(let size):
        print("磁盘缓存大小: \(Double(size) / 1024 / 1024) MB")
    case .failure(let error):
        print("计算缓存大小失败: \(error)")
    }
}

八、高级场景解决方案

8.1 动图(GIF)支持

Kingfisher 对动图提供了完整的支持:

// 加载并播放 GIF
imageView.kf.setImage(
    with: gifURL,
    options: [
        .processor(DefaultImageProcessor.default),  // 默认处理器支持 GIF
        .cacheSerializer(FormatIndicatedCacheSerializer.gif)  // 指定 GIF 序列化器
    ]
)

// 控制 GIF 播放
imageView.kf.setImage(with: gifURL) { result in
    if case .success(let value) = result {
        // 手动控制动画
        value.image.kf.startAnimating()
        
        // 或者停止动画
        value.image.kf.stopAnimating()
    }
}

// 限制 GIF 内存使用
let options: KingfisherOptionsInfo = [
    .onlyLoadFirstFrame,  // 只加载第一帧,减少内存占用
    .preloadAllAnimationData  // 预加载所有动画数据
]

8.2 图片编辑与处理

Kingfisher 支持图片的实时编辑:

// 创建可编辑的图片视图
let imageEditor = ImageEditorView()

// 应用多个编辑操作
imageEditor.applyFilter(.blur(radius: 2))
imageEditor.applyFilter(.contrast(1.2))
imageEditor.applyFilter(.saturation(0.8))

// 获取编辑后的图片
let editedImage = imageEditor.outputImage

// 保存编辑结果到缓存
if let editedImage = editedImage,
   let url = originalURL {
    ImageCache.default.store(editedImage, forKey: url.cacheKey + "_edited")
}

8.3 自定义下载器

对于特殊需求,可以自定义下载器:

// 创建自定义下载器
let customDownloader = ImageDownloader(name: "custom")
customDownloader.downloadTimeout = 30  // 30秒超时
customDownloader.sessionConfiguration.httpMaximumConnectionsPerHost = 1  // 每个主机1个连接

// 使用自定义下载器
imageView.kf.setImage(
    with: url,
    options: [.downloader(customDownloader)]
)

// 添加自定义请求修改器
let modifier = AnyModifier { request in
    var r = request
    r.setValue("Bearer token", forHTTPHeaderField: "Authorization")
    return r
}

imageView.kf.setImage(
    with: url,
    options: [.requestModifier(modifier)]
)

九、扩展性与自定义

9.1 插件系统

Kingfisher 支持插件扩展:

// 创建自定义插件
struct AnalyticsPlugin: ImagePlugin {
    var identifier: String {
        return "com.myapp.analytics"
    }
    
    func willDownloadImage(for url: URL, options: KingfisherParsedOptionsInfo) {
        Analytics.track(event: "image_will_download", properties: ["url": url.absoluteString])
    }
    
    func didDownloadImage(for url: URL, result: Result<ImageLoadingResult, KingfisherError>, options: KingfisherParsedOptionsInfo) {
        switch result {
        case .success:
            Analytics.track(event: "image_download_success", properties: ["url": url.absoluteString])
        case .failure(let error):
            Analytics.track(event: "image_download_failed", properties: [
                "url": url.absoluteString,
                "error": error.localizedDescription
            ])
        }
    }
}

// 使用插件
let plugin = AnalyticsPlugin()
imageView.kf.setImage(
    with: url,
    options: [.plugin(plugin)]
)

9.2 自定义缓存序列化器

struct EncryptedCacheSerializer: CacheSerializer {
    let encryptionKey: String
    
    func data(with image: KFCrossPlatformImage, original: Data?) -> Data? {
        // 加密图片数据
        guard let data = image.kf.data(format: .unknown) else { return nil }
        return encrypt(data: data, key: encryptionKey)
    }
    
    func image(with data: Data, options: KingfisherParsedOptionsInfo) -> KFCrossPlatformImage? {
        // 解密图片数据
        guard let decryptedData = decrypt(data: data, key: encryptionKey),
              let image = KFCrossPlatformImage(data: decryptedData) else {
            return nil
        }
        return image
    }
    
    private func encrypt(data: Data, key: String) -> Data? {
        // 实现加密逻辑
        return data
    }
    
    private func decrypt(data: Data, key: String) -> Data? {
        // 实现解密逻辑
        return data
    }
}

// 使用自定义序列化器
let serializer = EncryptedCacheSerializer(encryptionKey: "my_secret_key")
imageView.kf.setImage(
    with: url,
    options: [.cacheSerializer(serializer)]
)

十、总结

Kingfisher 作为 Swift 生态中最优秀的图片加载库之一,其成功源于多个方面:

  1. 现代化的 Swift 设计:充分利用 Swift 语言特性,提供类型安全的 API
  2. 卓越的性能表现:三级缓存策略、后台解码、智能预加载等优化
  3. 完整的平台支持:iOS、macOS、watchOS、tvOS 全平台支持
  4. 强大的扩展性:插件系统、自定义处理器、序列化器等
  5. 优秀的社区生态:活跃的维护、丰富的文档、大量的第三方扩展

在实际项目中,建议:

  • 根据应用场景合理配置缓存策略
  • 在列表视图中使用 prepareForReuse 取消未完成的任务
  • 利用预加载提升用户体验
  • 监控缓存大小和性能指标
  • 根据业务需求自定义处理器和插件

Kingfisher 不仅是一个图片加载库,更是 Swift 最佳实践的体现。通过深入理解其设计理念和实现细节,开发者可以构建出高性能、高可靠性的图片处理解决方案。

SDWebImage深度解析:高效图片加载背后的架构设计与卓越实践

在移动应用开发中,图片加载和缓存是影响用户体验的关键环节。SDWebImage作为iOS平台上最受欢迎的图片加载库,以其高性能、丰富的功能和稳定的表现赢得了全球开发者的信赖。本文将深入探讨SDWebImage的核心原理、架构设计,并解答实际使用中的常见问题。

一、整体架构设计:模块化与职责分离

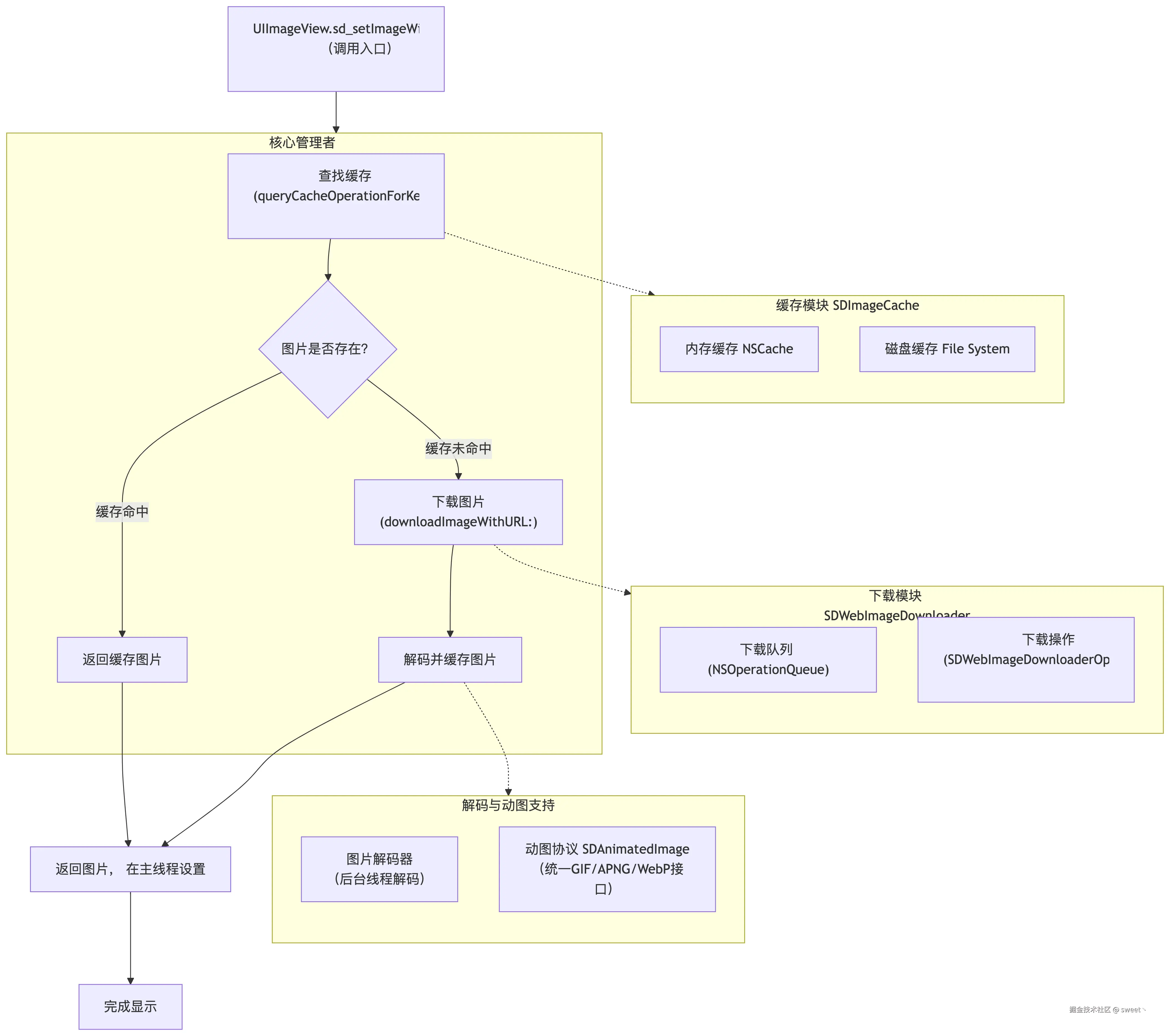
为了让你能迅速抓住核心,我们先用一张图,从宏观视角看懂它的工作原理与核心流程。

deepseek_mermaid_20251210_9277be.png

SDWebImage采用了清晰的分层架构设计,将复杂的图片加载过程分解为独立的模块,各司其职:

1. 核心协调者:SDWebImageManager

这是SDWebImage的"大脑",负责协调缓存查找、下载和图片处理流程。它使用组合模式将SDImageCacheSDWebImageDownloader组合在一起,实现了对图片加载全生命周期的管理。

2. 缓存模块:SDImageCache 负责内存和磁盘缓存的双层存储。内存缓存基于NSCache实现,提供快速访问;磁盘缓存将图片持久化存储到文件系统中,支持自定义缓存策略。

3. 下载模块:SDWebImageDownloader 基于NSURLSession构建的异步下载器,支持并发控制、请求优先级设置和身份验证等高级功能。它通过操作队列管理下载任务,确保高效利用网络资源。

4. 解码与处理模块 负责图片解码、缩放、裁剪等后处理操作。SDWebImage在后台线程执行这些操作,避免阻塞主线程。

5. 视图扩展:UIImageView+WebCache 为UIKit组件提供的便捷接口,开发者可以通过一行代码实现图片的异步加载和缓存管理。

这种模块化设计不仅使代码结构清晰,还提高了库的可扩展性和可维护性。

二、图片解码机制:后台线程的高效处理

iOS系统在渲染图片时需要将其解码为位图格式,这个过程默认在主线程进行,可能导致界面卡顿。SDWebImage对此进行了重要优化:

解码时机与线程策略 SDWebImage在图片从磁盘加载或网络下载完成后,立即在后台线程进行解码。解码器使用专门的NSOperationQueue,避免了解码任务阻塞主线程。

空间换时间的缓存策略 解码后的位图数据会被缓存到内存中。当同一图片再次请求时,可以直接使用缓存的解码结果,无需重复解码,显著提升了性能。

渐进式解码支持 对于网络下载的大图片,SDWebImage支持渐进式解码。图片在下载过程中逐步显示,用户可以更快地看到图片内容,提升等待体验。

三、缓存机制:智能的双层存储系统

SDWebImage的缓存系统是其高性能的核心保障:

1. 内存缓存(Memory Cache) 基于NSCache实现,具有自动清理机制。当系统内存紧张时,NSCache会自动释放部分缓存。默认情况下,SDWebImage不限制内存缓存大小,但支持通过totalCostLimitcountLimit进行自定义限制。

2. 磁盘缓存(Disk Cache) 图片以文件形式存储在Cache目录中,文件名经过MD5哈希处理,确保唯一性和安全性。

3. 默认最大缓存大小 可设置SDWebImage的磁盘缓存大小为100MB。当缓存超过此限制时,SDWebImage会基于文件的最后访问时间进行清理,优先移除最久未访问的图片。这一设置可以在SDImageCacheConfig中自定义。

四、缓存清理机制:灵活的资源管理

SDWebImage提供了多种缓存清理方式,满足不同场景的需求:

1. 自动清理机制

  • 基于时间的清理:默认配置下,SDWebImage会自动清理超过一周的缓存文件
  • 基于大小的清理:当缓存超过设定的大小时,自动清理最旧的图片文件

2. 手动清理接口

// 清理所有内存缓存
[[SDImageCache sharedImageCache] clearMemory];

// 清理所有磁盘缓存(异步)
[[SDImageCache sharedImageCache] clearDiskOnCompletion:nil];

// 清理过期的磁盘缓存(异步)
[[SDImageCache sharedImageCache] deleteOldFilesWithCompletionBlock:nil];

3. 细粒度控制 开发者可以针对特定URL或key清理缓存,实现更精准的缓存管理。

五、动态图支持:从GIF到现代动画格式

SDWebImage对动态图的支持经历了显著的演进:

早期方案 早期版本通过将GIF分解为帧序列,使用UIImage的动画API播放,这种方式内存占用高且功能有限。

现代方案:SDAnimatedImage协议 从SDWebImage 5.0开始,引入了SDAnimatedImage协议,提供了统一的动画图片接口,支持多种格式:

  • GIF:完整的解码和播放支持
  • APNG:Apple原生支持的动画格式
  • WebP:Google的高效图片格式(需要额外编码器)
  • HEIC:高效的现代图片格式

内存优化 SDAnimatedImageView采用惰性解码策略,仅解码当前显示和预加载的帧,大幅降低了内存占用。开发者还可以通过maxBufferSize属性控制缓冲帧数,在流畅度和内存消耗之间找到平衡。

六、视图可见性触发加载:按需加载的智能策略

在列表等场景中,实现"视图出现在屏幕才开始加载图片"是提升性能的关键。SDWebImage与UIKit的协同工作实现了这一目标:

UITableView/UICollectionView的优化加载

// 在cellForRowAtIndexPath中设置图片
- (UITableViewCell *)tableView:(UITableView *)tableView 
         cellForRowAtIndexPath:(NSIndexPath *)indexPath {
    UITableViewCell *cell = [tableView dequeueReusableCellWithIdentifier:@&#34;Cell&#34;];
    
    // 获取图片URL
    NSURL *imageURL = [self imageURLForIndexPath:indexPath];
    
    // 使用SDWebImage加载图片
    [cell.imageView sd_setImageWithURL:imageURL
                      placeholderImage:[UIImage imageNamed:@&#34;placeholder&#34;]
                             completed:^(UIImage *image, NSError *error, SDImageCacheType cacheType, NSURL *imageURL) {
        // 加载完成处理
    }];
    
    return cell;
}

// 在prepareForReuse中取消未完成的加载
- (void)prepareForReuse {
    [super prepareForReuse];
    [self.imageView sd_cancelCurrentImageLoad];
}

工作原理

  1. 当cell准备显示时,tableView:cellForRowAtIndexPath:被调用,开始图片加载
  2. 如果cell滚出屏幕,prepareForReuse会被调用,取消未完成的图片加载
  3. SDWebImage内部会管理加载队列,优先处理可见cell的请求

高级优化技巧

// 1. 预加载:提前加载即将显示的图片
- (void)tableView:(UITableView *)tableView 
  willDisplayCell:(UITableViewCell *)cell 
forRowAtIndexPath:(NSIndexPath *)indexPath {
    // 预加载下一批图片
    if (indexPath.row + 5 < [self.dataSource count]) {
        NSURL *preloadURL = [self imageURLForIndexPath:[NSIndexPath indexPathForRow:indexPath.row + 5 inSection:indexPath.section]];
        [[SDWebImagePrefetcher sharedImagePrefetcher] prefetchURLs:@[preloadURL]];
    }
}

// 2. 设置不同的加载优先级
SDWebImageOptions options = SDWebImageLowPriority | SDWebImageProgressiveLoad;
[cell.imageView sd_setImageWithURL:imageURL placeholderImage:nil options:options];

七、静态图与动态图的选择策略

在实际开发中,我们经常面临选择:使用UIImageView还是SDAnimatedImageView?以下是明确的指导原则:

1. 静态图片场景

  • 使用标准的UIImageView
  • 通过sd_setImageWithURL:方法加载
  • 性能最佳,内存占用最低

2. 动态图片场景

  • 使用SDAnimatedImageView
  • 通过sd_setImageWithURL:方法加载(SDWebImage会自动检测图片类型)
  • 支持GIF、APNG、WebP等多种动态格式

3. 未知图片类型的处理策略 当不确定图片是静态还是动态时,推荐采用以下方案:

// 方案1:统一使用SDAnimatedImageView(推荐)
// 优点:自动适应所有图片类型,代码简洁
// 缺点:对静态图有轻微性能开销
SDAnimatedImageView *imageView = [SDAnimatedImageView new];
[imageView sd_setImageWithURL:imageURL];

// 方案2:根据URL或响应头动态选择
// 在知道图片类型的情况下优化性能
if ([url.pathExtension isEqualToString:@&#34;gif&#34;] || 
    [url.absoluteString containsString:@&#34;animated&#34;]) {
    // 使用SDAnimatedImageView
    SDAnimatedImageView *animatedImageView = [SDAnimatedImageView new];
    [animatedImageView sd_setImageWithURL:url];
} else {
    // 使用普通UIImageView
    UIImageView *staticImageView = [UIImageView new];
    [staticImageView sd_setImageWithURL:url];
}

// 方案3:使用SDWebImage的自动检测功能
// SDWebImage 5.0+ 可以自动检测图片类型并选择合适的视图
UIImageView *imageView = [UIImageView new];
SDWebImageOptions options = SDWebImageAutoHandleAnimatedImage;
[imageView sd_setImageWithURL:url options:options];

性能对比与建议

场景 推荐视图 内存占用 CPU使用 兼容性
已知静态图 UIImageView 最佳
已知动态图 SDAnimatedImageView 中等 中等 最佳
未知类型 SDAnimatedImageView 中等 中等 最佳
大量静态图列表 UIImageView 最佳

最佳实践建议

  1. 对于图片社交应用(如Instagram),用户上传内容类型未知,建议统一使用SDAnimatedImageView
  2. 对于电商应用,商品主图大多是静态图,使用UIImageView即可
  3. 在性能敏感的场景(如大规模图片列表),可以考虑先获取图片元信息再决定视图类型

八、高级功能与定制扩展

自定义缓存策略

// 创建自定义缓存配置
SDImageCacheConfig *config = [SDImageCacheConfig defaultCacheConfig];
config.maxDiskAge = 7 * 24 * 60 * 60; // 一周
config.maxDiskSize = 200 * 1024 * 1024; // 200MB
config.maxMemoryCost = 100 * 1024 * 1024; // 100MB内存缓存
config.diskCacheExpireType = SDImageCacheConfigExpireTypeAccessDate; // 按访问时间过期

// 创建自定义缓存实例
SDImageCache *customCache = [[SDImageCache alloc] initWithNamespace:@&#34;Custom&#34; diskCacheDirectory:customPath config:config];

图片转换器

// 创建圆角图片转换器
SDImageRoundCornerTransformer *transformer = [SDImageRoundCornerTransformer transformerWithRadius:10 corners:UIRectCornerAllCorners borderWidth:1 borderColor:[UIColor whiteColor]];

// 加载时应用转换器
[imageView sd_setImageWithURL:url placeholderImage:nil options:0 context:@{SDWebImageContextImageTransformer: transformer}];

九、性能监控与调试

内存使用监控

// 获取缓存统计信息
NSUInteger memCost = [[SDImageCache sharedImageCache] totalMemoryCost];
NSUInteger diskCount = [[SDImageCache sharedImageCache] totalDiskCount];
NSUInteger diskSize = [[SDImageCache sharedImageCache] totalDiskSize];

// 监控图片加载性能
[SDWebImageManager.sharedManager setCacheKeyFilter:^NSString * _Nullable(NSURL * _Nullable url) {
    // 记录加载时间
    CFTimeInterval startTime = CACurrentMediaTime();
    return [url absoluteString];
}];

十、总结与展望

SDWebImage通过其精良的架构设计,在图片加载的各个关键环节都做了深度优化。从后台解码到智能缓存,从动态图支持到可见性触发加载,每一个设计决策都体现了对性能与用户体验的极致追求。

随着iOS开发技术的演进,SDWebImage也在不断发展。未来,我们期待看到:

  1. 对Swift Concurrency的更好支持
  2. 与SwiftUI的更深度集成
  3. 对新型图片格式的更快适配
  4. 更智能的缓存预取和淘汰算法

无论你是刚刚接触SDWebImage的新手,还是希望深入优化图片加载性能的资深开发者,理解SDWebImage的核心原理都将帮助你构建更流畅、更高效的iOS应用。

❌