阅读视图

发现新文章,点击刷新页面。

从一次启动失败深入剖析:Spring循环依赖的真相|得物技术

一、背 景

预发环境一个后台服务admin突然启动失败,异常如下:



org.springframework.beans.factory.UnsatisfiedDependencyException: Error creating bean with name 'timeoutNotifyController': Injection of resource dependencies failed; nested exception is org.springframework.beans.factory.BeanCurrentlyInCreationException: Error creating bean with name 'spuCheckDomainServiceImpl': Bean with name 'spuCheckDomainServiceImpl' has been injected into other beans [...] in its raw version as part of a circular reference, but has eventually been wrapped. This means that said other beans do not use the final version of the bean. This is often the result of over-eager type matching - consider using 'getBeanNamesOfType' with the 'allowEagerInit' flag turned off, for example.
        at org.springframework.beans.factory.annotation.AutowiredAnnotationBeanPostProcessor$AutowiredFieldElement.inject(AutowiredAnnotationBeanPostProcessor.java:598)
        at org.springframework.beans.factory.annotation.InjectionMetadata.inject(InjectionMetadata.java:90)
        at org.springframework.beans.factory.annotation.AutowiredAnnotationBeanPostProcessor.postProcessProperties(AutowiredAnnotationBeanPostProcessor.java:376)
        at org.springframework.beans.factory.support.AbstractAutowireCapableBeanFactory.populateBean(AbstractAutowireCapableBeanFactory.java:1404)
        at org.springframework.beans.factory.support.AbstractAutowireCapableBeanFactory.doCreateBean(AbstractAutowireCapableBeanFactory.java:592)
        at org.springframework.beans.factory.support.AbstractAutowireCapableBeanFactory.createBean(AbstractAutowireCapableBeanFactory.java:515)
        at org.springframework.beans.factory.support.AbstractBeanFactory.lambda$doGetBean$0(AbstractBeanFactory.java:320)
        at org.springframework.beans.factory.support.DefaultSingletonBeanRegistry.getSingleton(DefaultSingletonBeanRegistry.java:222)
        at org.springframework.beans.factory.support.AbstractBeanFactory.doGetBean(AbstractBeanFactory.java:318)
        at org.springframework.beans.factory.support.AbstractBeanFactory.getBean(AbstractBeanFactory.java:199)
        at org.springframework.beans.factory.support.DefaultListableBeanFactory.preInstantiateSingletons(DefaultListableBeanFactory.java:847)
        at org.springframework.context.support.AbstractApplicationContext.finishBeanFactoryInitialization(AbstractApplicationContext.java:877)
        at org.springframework.context.support.AbstractApplicationContext.refresh(AbstractApplicationContext.java:549)
        at org.springframework.boot.web.servlet.context.ServletWebServerApplicationContext.refresh(ServletWebServerApplicationContext.java:141)
        at org.springframework.boot.SpringApplication.refresh(SpringApplication.java:744)
        at org.springframework.boot.SpringApplication.refreshContext(SpringApplication.java:391)
        at org.springframework.boot.SpringApplication.run(SpringApplication.java:312)
        at org.springframework.boot.SpringApplication.run(SpringApplication.java:1215)
        at org.springframework.boot.SpringApplication.run(SpringApplication.java:1204)
        at com.shizhuang.duapp.commodity.interfaces.admin.CommodityAdminApplication.main(CommodityAdminApplication.java:100)
        at sun.reflect.NativeMethodAccessorImpl.invoke0(Native Method)
        at sun.reflect.NativeMethodAccessorImpl.invoke(NativeMethodAccessorImpl.java:62)
        at sun.reflect.DelegatingMethodAccessorImpl.invoke(DelegatingMethodAccessorImpl.java:43)
        at java.lang.reflect.Method.invoke(Method.java:498)
        at org.springframework.boot.loader.MainMethodRunner.run(MainMethodRunner.java:48)
        at org.springframework.boot.loader.Launcher.launch(Launcher.java:87)
        at org.springframework.boot.loader.Launcher.launch(Launcher.java:51)
        at org.springframework.boot.loader.PropertiesLauncher.main(PropertiesLauncher.java:578)

错误日志中明确写道:“Bean has been injected into other beans ... in its raw version as part of a circular reference, but has eventually been wrapped. ”这不仅仅是一个简单的循环依赖错误。它揭示了一个更深层次的问题:当循环依赖遇上Spring的AOP代理(如@Transactional事务、自定义切面等),Spring在解决依赖的时,不得已将一个“半成品”(原始Bean)注入给了其他30多个Bean。而当这个“半成品”最终被“包装”(代理)成“成品”时,先前那些持有“半成品”引用的Bean们,使用的却是一个错误的版本。

这就像在组装一个精密机器时,你把一个未经质检的零件提前装了进去,等质检完成后,机器里混用着新旧版本的零件,最终的崩溃也就不可避免。

本篇文章将带你一起:

  • 熟悉spring容器的循环依赖以及Spring容器如何解决循环依赖,创建bean相关的流程。
  • 深入解读这条复杂错误日志背后的每一个关键线索;
  • 提供紧急止血方案;
  • 分享如何从架构设计上避免此类问题的实践心得。

二、相关知识点简介

2.1 循环依赖

什么是Bean循环依赖?

循环依赖:说白是一个或多个对象实例之间存在直接或间接的依赖关系,这种依赖关系构成了构成一个环形调用,主要有如下几种情况。

第一种情况:自己依赖自己的直接依赖

第二种情况:两个对象之间的直接依赖

前面两种情况的直接循环依赖比较直观,非常好识别,但是第三种间接循环依赖的情况有时候因为业务代码调用层级很深,不容易识别出来。

循环依赖场景

构造器注入循环依赖:

@Service
public class A {public A(B b) {}}
@Service
public class B {public B(A a) {}}

结果:项目启动失败抛出异常BeanCurrentlyInCreationException

Caused by: org.springframework.beans.factory.BeanCurrentlyInCreationException: Error creating bean with name 'a': Requested bean is currently in creation: Is there an unresolvable circular reference?
        at org.springframework.beans.factory.support.DefaultSingletonBeanRegistry.beforeSingletonCreation(DefaultSingletonBeanRegistry.java:339)
        at org.springframework.beans.factory.support.DefaultSingletonBeanRegistry.getSingleton(DefaultSingletonBeanRegistry.java:215)
        at org.springframework.beans.factory.support.AbstractBeanFactory.doGetBean(AbstractBeanFactory.java:318)
        at org.springframework.beans.factory.support.AbstractBeanFactory.getBean(AbstractBeanFactory.java:199)

构造器注入构成的循环依赖,此种循环依赖方式无论是Singleton模式还是prototype模式都是无法解决的,只能抛出BeanCurrentlyInCreationException异常表示循环依赖。原因是Spring解决循环依赖依靠的是Bean的“中间态”这个概念,而中间态指的是已经实例化,但还没初始化的状态。而完成实例化需要调用构造器,所以构造器的循环依赖无法解决。

Singleton模式field属性注入(setter方法注入)循环依赖:

这种方式是我们最为常用的依赖注入方式:

@Service
public class A {
    @Autowired
    private B b;
    }
@Service
public class B {
    @Autowired
    private A a;
    }

结果:项目启动成功,正常运行

prototype field属性注入循环依赖:

prototype在平时使用情况较少,但是也并不是不会使用到,因此此种方式也需要引起重视。

@Scope(ConfigurableBeanFactory.SCOPE_PROTOTYPE)
@Service
public class A {
    @Autowired
    private B b;
    }
@Scope(ConfigurableBeanFactory.SCOPE_PROTOTYPE)
@Service
public class B {
    @Autowired
    private A a;
    }

结果:需要注意的是本例中启动时是不会报错的(因为非单例Bean默认不会初始化,而是使用时才会初始化),所以很简单咱们只需要手动getBean()或者在一个单例Bean内@Autowired一下它即可。

// 在单例Bean内注入
    @Autowired
    private A a;

这样子启动就报错:

org.springframework.beans.factory.UnsatisfiedDependencyException: Error creating bean with name 'mytest.TestSpringBean': Unsatisfied dependency expressed through field 'a'; nested exception is org.springframework.beans.factory.UnsatisfiedDependencyException: Error creating bean with name 'a': Unsatisfied dependency expressed through field 'b'; nested exception is org.springframework.beans.factory.UnsatisfiedDependencyException: Error creating bean with name 'b': Unsatisfied dependency expressed through field 'a'; nested exception is org.springframework.beans.factory.BeanCurrentlyInCreationException: Error creating bean with name 'a': Requested bean is currently in creation: Is there an unresolvable circular reference?
        at org.springframework.beans.factory.annotation.AutowiredAnnotationBeanPostProcessor$AutowiredFieldElement.inject(AutowiredAnnotationBeanPostProcessor.java:596)
        at org.springframework.beans.factory.annotation.InjectionMetadata.inject(InjectionMetadata.java:90)
        at org.springframework.beans.factory.annotation.AutowiredAnnotationBeanPostProcessor.postProcessProperties(AutowiredAnnotationBeanPostProcessor.java:374)

如何解决?可能有的小伙伴看到网上有说使用@Lazy注解解决:

    @Lazy
    @Autowired
    private A a;

此处负责任的告诉你这样是解决不了问题的(可能会掩盖问题),@Lazy只是延迟初始化而已,当你真正使用到它(初始化)的时候,依旧会报如上异常。

对于Spring循环依赖的情况总结如下:

  • 不能解决的情况:构造器注入循环依赖,prototype field属性注入循环依赖
  • 能解决的情况:field属性注入(setter方法注入)循环依赖

Spring如何解决循环依赖

Spring 是通过三级缓存和提前曝光的机制来解决循环依赖的问题。

三级缓存

三级缓存其实就是用三个 Map 来存储不同阶段 Bean 对象。

一级缓存
private final Map<StringObject> singletonObjects = new ConcurrentHashMap<>(256);
二级缓存
private final Map<StringObjectearlySingletonObjects = new HashMap<>(16);
//三级缓存
private final Map<StringObjectFactory<?>> singletonFactories = new HashMap<>(16)
  • singletonObjects:用于存放完全初始化好的 bean,从该缓存中取出的 bean 可以直接使用
  • earlySingletonObjects:提前曝光的单例对象的cache,存放原始的 bean 对象(尚未填充属性),用于解决循环依赖。
  • singletonFactories:单例对象工厂的cache,存放 bean 工厂对象,用于解决循环依赖。

三级缓存解决循环依赖过程

假设现在我们有ServiceA和ServiceB两个类,这两个类相互依赖,代码如下:

@Service
public class ServiceA {
    @Autowired
    private ServiceB serviceB;
    }


@Service
public class ServiceB {
    @Autowired
    private ServiceA serviceA ;
    }

下面的时序图说明了spring用三级缓存解决循环依赖的主要流程:

为什么需要三级缓存?

这是一个理解Spring容器如何解决循环依赖的核心概念。三级缓存是Spring为了解决循环依赖的同时,又能保证AOP代理的正确性而设计的精妙机制。

为了理解为什么需要三级缓存,我们一步步来看。

如果没有缓存(Level 0)

假设有两个Bean:ServiceA  和 ServiceB,它们相互依赖。

Java

@Component
public class ServiceA  {
    @Autowired
    private ServiceB serviceB;
}
@Component
public class ServiceB {
    @Autowired
    private ServiceA serviceA;
}

创建过程(无缓存)

  • 开始创建 ServiceA -> 发现 ServiceA 需要 ServiceB -> 开始创建 ServiceB
  • 开始创建 ServiceB -> 发现 ServiceB 需要 ServiceA -> 开始创建 ServiceA
  • 开始创建 ServiceA -> 发现 ServiceA 需要 ServiceB -> ... 无限循环,StackOverflowError

结论:无法解决循环依赖,直接死循环。

如果只有一级缓存(Singleton Objects)

一级缓存存放的是已经完全创建好、初始化完毕的Bean。

问题:在Bean的创建过程中(比如在填充属性 populateBean 时),ServiceA还没创建完,它本身不应该被放入"已完成"的一级缓存。但如果ServiceB需要ServiceA,而一级缓存里又没有ServiceA的半成品,ServiceB就无法完成创建。这就回到了上面的死循环问题。

结论:一级缓存无法解决循环依赖。

如果使用二级缓存

二级缓存的核心思路是:将尚未完全初始化好的“早期引用”暴露出来。

现在我们有:

  • 一级缓存(成品库) :存放完全准备好的Bean。
  • 二级缓存(半成品库) :存放刚刚实例化(调用了构造方法),但还未填充属性和初始化的Bean的早期引用。

创建过程(二级缓存):

开始创建ServiceA

  • 实例化ServiceA(调用ServiceA的构造方法),得到一个ServiceA的原始对象。
  • 将ServiceA的原始对象放入二级缓存(半成品库)。
  • 开始为ServiceA填充属性 -> 发现需要ServiceB。

开始创建ServiceB

  • 实例化ServiceB(调用B的构造方法),得到一个ServiceB的原始对象。
  • 将ServiceB的原始对象放入二级缓存。
  • 开始为ServiceB填充属性 -> 发现需要ServiceA。

ServiceB从二级缓存中获取A

  • ServiceB成功从二级缓存中拿到了ServiceA的早期引用(原始对象)。
  • ServiceB顺利完成了属性填充、初始化等后续步骤,成为一个完整的Bean。
  • 将完整的ServiceB放入一级缓存(成品库),并从二级缓存移除ServiceB。

ServiceA继续创建:

  • ServiceA拿到了创建好的ServiceB,完成了自己的属性填充和初始化。
  • 将完整的ServiceA放入一级缓存(成品库),并从二级缓存移除ServiceA。

问题来了:如果ServiceA需要被AOP代理怎么办?

如果A类上加了 @Transactional 等需要创建代理的注解,那么最终需要暴露给其他Bean的应该是ServiceA的代理对象,而不是ServiceA的原始对象。

在二级缓存方案中,ServiceB拿到的是A的原始对象。但最终ServiceA完成后,放入一级缓存的是ServiceA的代理对象。这就导致了:

  • ServiceB里面持有的ServiceA是原始对象。
  • 而其他地方注入的ServiceA是代理对象。
  • 这就造成了不一致!如果通过ServiceB的ServiceA去调用事务方法,事务会失效,因为那是一个没有被代理的原始对象。

结论:二级缓存可以解决循环依赖问题,但无法正确处理需要AOP代理的Bean。

三级缓存的登场(Spring的终极方案)

为了解决代理问题,Spring引入了第三级缓存。它的核心不是一个直接存放对象(Object)的缓存,而是一个存放 ObjectFactory(对象工厂) 的缓存。

三级缓存的结构是:Map<String, ObjectFactory<?>> singletonFactories

创建过程(三级缓存,以ServiceA需要代理为例):

  • 开始创建ServiceA
  • 实例化ServiceA,得到ServiceA的原始对象。
  • 三级缓存添加一个ObjectFactory。这个工厂的getObject()方法有能力判断ServiceA是否需要代理,并返回相应的对象(原始对象或代理对象)
  • 开始为ServiceA填充属性 -> 发现需要ServiceB。
  • 开始创建B
  • 实例化ServiceB。
  • 同样向三级缓存添加一个ServiceB的ObjectFactory。
  • 开始为ServiceB填充属性 -> 发现需要ServiceA。
  • ServiceB从缓存中获取ServiceA
  • ServiceB发现一级缓存没有ServiceA,二级缓存也没有ServiceA。
  • ServiceB发现三级缓存有A的ObjectFactory。
  • B调用这个工厂的getObject()方法。此时,Spring会执行一个关键逻辑:
  • 如果ServiceA需要被代理,工厂会提前生成ServiceA的代理对象并返回。
  • 如果ServiceA不需要代理,工厂则返回A的原始对象。
  • 将这个早期引用(可能是原始对象,也可能是代理对象) 放入二级缓存,同时从三级缓存移除A的工厂。
  • ServiceB拿到了ServiceA的正确版本的早期引用。

后续步骤:

  • ServiceB完成创建,放入一级缓存。
  • ServiceA继续用ServiceB完成创建。在ServiceA初始化的最后,Spring会再次检查:如果ServiceA已经被提前代理了(即在第3步中),那么就直接返回这个代理对象;如果没有,则可能在此处创建代理(对于不需要解决循环依赖的Bean)。
  • 最终,将完整的ServiceA(代理对象)放入一级缓存,并清理二级缓存。

总结:为什么需要三级缓存?

需要三级缓存,是因为Spring要解决一个复杂问题:在存在循环依赖的情况下,如何确保所有Bean都能拿到最终形态(可能被AOP代理)的依赖对象,而不是原始的、未代理的对象。 三级缓存通过一个ObjectFactory将代理的时机提前,完美地解决了这个问题。二级缓存主要是为了性能优化而存在的。

spring三级缓存为什么不能解决

@Async注解的循环依赖问题

这触及了 Spring 代理机制的一个深层次区别。@Async注解的循环依赖问题确实比@Transactional 更复杂,三级缓存无法完全解决。让我们深入分析原因。

2.2 Spring创建Bean主要流程

为了容易理解 Spring 解决循环依赖过程,我们先简单温习下 Spring 容器创建 Bean 的主要流程。

从代码看Spring对于Bean的生成过程,步骤还是很多的,我把一些扩展业务代码省略掉:

protected Object doCreateBean(final String beanName, final RootBeanDefinition mbd, final @Nullable Object[] args)
          throws BeanCreationException {
    if (mbd.isSingleton()) {
      instanceWrapper = this.factoryBeanInstanceCache.remove(beanName);
    }
    // Bean初始化第一步:默认调用无参构造实例化Bean
    // 如果是只有带参数的构造方法,构造方法里的参数依赖注入,就是发生在这一步
    if (instanceWrapper == null) {
      instanceWrapper = createBeanInstance(beanName, mbd, args);
    }


    //判断Bean是否需要提前暴露对象用来解决循环依赖,需要则启动spring三级缓存
    boolean earlySingletonExposure = (mbd.isSingleton() && this.allowCircularReferences &&
       isSingletonCurrentlyInCreation(beanName));
   if (earlySingletonExposure) {
     if (logger.isTraceEnabled()) {
       logger.trace("Eagerly caching bean '" + beanName +
             "' to allow for resolving potential circular references");
      }
    addSingletonFactory(beanName, () -> getEarlyBeanReference(beanName, mbd, bean));
}


    // Initialize the bean instance.
    Object exposedObject = bean;
    try {
      // bean创建第二步:填充属性(DI依赖注入发生在此步骤)
      populateBean(beanName, mbd, instanceWrapper);
      // bean创建第三步:调用初始化方法,完成bean的初始化操作(AOP的第三个入口)
      // AOP是通过自动代理创建器AbstractAutoProxyCreator的postProcessAfterInitialization()
//方法的执行进行代理对象的创建的,AbstractAutoProxyCreator是BeanPostProcessor接口的实现
      exposedObject = initializeBean(beanName, exposedObject, mbd);




   if (earlySingletonExposure) {
    Object earlySingletonReference = getSingleton(beanName, false);
     if (earlySingletonReference != null) {
        if (exposedObject == bean) {
          exposedObject = earlySingletonReference;
        }
        else if (!this.allowRawInjectionDespiteWrapping && hasDependentBean(beanName)) {
          String[] dependentBeans = getDependentBeans(beanName);
          Set<String> actualDependentBeans = new LinkedHashSet<>(dependentBeans.length);
          for (String dependentBean : dependentBeans) {
             if (!removeSingletonIfCreatedForTypeCheckOnly(dependentBean)) {
                actualDependentBeans.add(dependentBean);
             }
          }
          if (!actualDependentBeans.isEmpty()) {
             throw new BeanCurrentlyInCreationException(beanName,
                   "Bean with name '" + beanName + "' has been injected into other beans [" +
                   StringUtils.collectionToCommaDelimitedString(actualDependentBeans) +
                   "] in its raw version as part of a circular reference, but has eventually been " +
                   "wrapped. This means that said other beans do not use the final version of the " +
                   "bean. This is often the result of over-eager type matching - consider using " +
                   "'getBeanNamesOfType' with the 'allowEagerInit' flag turned off, for example.");
          }
       }
    }
}


    } catch (Throwable ex) {
      // ...
    }
    // ...
    return exposedObject;
    }

从上述代码看出,整体脉络可以归纳成 3 个核心步骤:

  • 实例化Bean:主要是通过反射调用默认构造函数创建 Bean 实例,此时Bean的属性都还是默认值null。被注解@Bean标记的方法就是此阶段被调用的。
  • 填充Bean属性:这一步主要是对Bean的依赖属性进行填充,对@Value、@Autowired、@Resource注解标注的属性注入对象引用。
  • 调用Bean初始化方法:调用配置指定中的init方法,如 xml文件指定Bean的init-method方法或注解 @Bean(initMethod = "initMethod")指定的方法。

三、案例分析

3.1 代码分析

以下是我简化后的类之间大体的依赖关系,工程内实际的依赖情况会比这个简化版本复杂一些。

@RestController
public class OldCenterSpuController {
    @Resource
    private NewSpuApplyCheckServiceImpl newSpuApplyCheckServiceImpl;
}
@RestController
public class TimeoutNotifyController {
    @Resource
    private SpuCheckDomainServiceImpl spuCheckDomainServiceImpl;
}
@Component
public class NewSpuApplyCheckServiceImpl {
    @Resource
    private SpuCheckDomainServiceImpl spuCheckDomainServiceImpl;
}
@Component
@Slf4j
@Validated
public class SpuCheckDomainServiceImpl {
    @Resource
    private NewSpuApplyCheckServiceImpl newSpuApplyCheckServiceImpl;
}

从代码看,主要是SpuCheckDomainServiceImpl和NewSpuApplyCheckServiceImpl 构成了一个依赖环。而我们从正常启动的bean加载顺序发现首先是从OldCenterSpuController开始加载的,具体情况如下所示:

OldCenterSpuController 
    ↓ (依赖)
NewSpuApplyCheckServiceImpl 
    ↓ (依赖)  
SpuCheckDomainServiceImpl 
    ↓ (依赖)
NewSpuApplyCheckServiceImpl 

异常启动的情况bean加载是从TimeoutNotifyController开始加载的,具体情况如下所示:

TimeoutNotifyController 
    ↓ (依赖)
SpuCheckDomainServiceImpl 
    ↓ (依赖)  
NewSpuApplyCheckServiceImpl 
    ↓ (依赖)
SpuCheckDomainServiceImpl 

同一个依赖环,为什么从OldCenterSpuController 开始加载就可以正常启动,而从TimeoutNotifyController 启动就会启动异常呢?下面我们会从现场debug的角度来分析解释这个问题。

3.2 问题分析

在相关知识点简介里面知悉到spring用三级缓存解决了循环依赖问题。为什么后台服务admin启动还会报循环依赖的问题呢?

要得到问题的答案,还是需要回到源码本身,前面我们分析了spring的创建Bean的主要流程,这里为了更好的分析问题,补充下通过容器获取Bean的。

在通过spring容器获取bean时,底层统一会调用doGetBean方法,大体如下:

protected <T> T doGetBean(final String name, @Nullable final Class<T> requiredType,
       @Nullable final Object[] args, boolean typeCheckOnly) throws BeansException {
    
    final String beanName = transformedBeanName(name);
    Object bean;
    
    // 从三级缓存获取bean
    Object sharedInstance = getSingleton(beanName);
    if (sharedInstance != null && args == null) {
       bean = getObjectForBeanInstance(sharedInstance, name, beanName, null);
    }else {
     if (mbd.isSingleton()) {
       sharedInstance = getSingleton(beanName, () -> {
       try {
         //如果是单例Bean,从三级缓存没有获取到bean,则执行创建bean逻辑
          return createBean(beanName, mbd, args);
       }
       catch (BeansException ex) {
          destroySingleton(beanName);
          throw ex;
       }
    });
    bean = getObjectForBeanInstance(sharedInstance, name, beanName, mbd);
  }   
 }

从doGetBean方法逻辑看,在spring从一二三级缓存获取bean返回空时,会调用createBean方法去场景bean,createBean方法底层主要是调用前面我们提到的创建Bean流程的doCreateBean方法。

注意:doGetBean方法里面getSingleton方法的逻辑是先从一级缓存拿,拿到为空并且bean在创建中则又从二级缓存拿,二级缓存拿到为空 并且当前容器允许有循环依赖则从三级缓存拿。并且将对象工厂移到二级缓存,删除三级缓存

doCreateBean方法如下:

protected Object doCreateBean(final String beanName, final RootBeanDefinition mbd, final @Nullable Object[] args)
          throws BeanCreationException {
    if (mbd.isSingleton()) {
      instanceWrapper = this.factoryBeanInstanceCache.remove(beanName);
    }
    // Bean初始化第一步:默认调用无参构造实例化Bean
    // 如果是只有带参数的构造方法,构造方法里的参数依赖注入,就是发生在这一步
    if (instanceWrapper == null) {
      instanceWrapper = createBeanInstance(beanName, mbd, args);
    }


    //判断Bean是否需要提前暴露对象用来解决循环依赖,需要则启动spring三级缓存
    boolean earlySingletonExposure = (mbd.isSingleton() && this.allowCircularReferences &&
       isSingletonCurrentlyInCreation(beanName));
   if (earlySingletonExposure) {
     if (logger.isTraceEnabled()) {
       logger.trace("Eagerly caching bean '" + beanName +
             "' to allow for resolving potential circular references");
      }
    addSingletonFactory(beanName, () -> getEarlyBeanReference(beanName, mbd, bean));
}


    // Initialize the bean instance.
    Object exposedObject = bean;
    try {
      // bean创建第二步:填充属性(DI依赖注入发生在此步骤)
      populateBean(beanName, mbd, instanceWrapper);
      // bean创建第三步:调用初始化方法,完成bean的初始化操作(AOP的第三个入口)
      // AOP是通过自动代理创建器AbstractAutoProxyCreator的postProcessAfterInitialization()
//方法的执行进行代理对象的创建的,AbstractAutoProxyCreator是BeanPostProcessor接口的实现
      exposedObject = initializeBean(beanName, exposedObject, mbd);




   if (earlySingletonExposure) {
    Object earlySingletonReference = getSingleton(beanName, false);
     if (earlySingletonReference != null) {
        if (exposedObject == bean) {
          exposedObject = earlySingletonReference;
        }
        else if (!this.allowRawInjectionDespiteWrapping && hasDependentBean(beanName)) {
          String[] dependentBeans = getDependentBeans(beanName);
          Set<String> actualDependentBeans = new LinkedHashSet<>(dependentBeans.length);
          for (String dependentBean : dependentBeans) {
             if (!removeSingletonIfCreatedForTypeCheckOnly(dependentBean)) {
                actualDependentBeans.add(dependentBean);
             }
          }
          if (!actualDependentBeans.isEmpty()) {
             throw new BeanCurrentlyInCreationException(beanName,
                   "Bean with name '" + beanName + "' has been injected into other beans [" +
                   StringUtils.collectionToCommaDelimitedString(actualDependentBeans) +
                   "] in its raw version as part of a circular reference, but has eventually been " +
                   "wrapped. This means that said other beans do not use the final version of the " +
                   "bean. This is often the result of over-eager type matching - consider using " +
                   "'getBeanNamesOfType' with the 'allowEagerInit' flag turned off, for example.");
          }
       }
    }
}


    } catch (Throwable ex) {
      // ...
    }
    // ...
    return exposedObject;
    }

将doGetBean和doCreateBean的逻辑转换成流程图如下:

从流程图可以看出,后台服务admin启动失败抛出UnsatisfiedDependencyException异常的必要条件是存在循环依赖,因为不存在循环依赖的情况bean只会存在单次加载,单次加载的情况bean只会被放进spring的第三级缓存。

而触发UnsatisfiedDependencyException异常的先决条件是需要spring的第一二级缓存有当前的bean。所以可以知道当前bean肯定存在循环依赖。在存在循环依赖的情况下,当前bean被第一次获取(即调用doGetBean方法)会缓存进spring的第三级缓存,然后会注入当前bean的依赖(即调用populateBean方法),在当前bean所在依赖环内其他bean都不在一二级缓存的情况下,会触发当前bean的第二次获取(即调用doGetBean方法),由于第一次获取已经将Bean放进了第三级缓存,spring会将Bean从第三级缓存移到二级缓存并删除第三级缓存。

最终会回到第一次获取的流程,调用初始化方法做初始化。最终在初始化有对当前bean做代理增强的并且提前暴露到二级缓存的对象有被其他依赖引用到,而且allowRawInjectionDespiteWrapping=false的情况下,会导致抛出UnsatisfiedDependencyException,进而导致启动异常。

注意:在注入当前bean的依赖时,这里spring将Bean从第三级缓存移到二级缓存并删除第三级缓存后,当前bean的依赖的其他bean会从二级缓存拿到当前bean做依赖。这也是后续抛异常的先决条件

结合admin有时候启动正常,有时候启动异常的情况,这里猜测启动正常和启动异常时bean加载顺序不一致,进而导致启动正常时当前Bean只会被获取一次,启动异常时当前bean会被获取两次。为了验证猜想,我们分别针对启动异常和启动正常的bean获取做了debug。

debug分析

首先我们从启动异常提取到以下关键信息,从这些信息可以知道是spuCheckDomainServiceImpl的加载触发的启动异常。所以我们这里以spuCheckDomainServiceImpl作为前面流程分析的当前bean。

org.springframework.beans.factory.UnsatisfiedDependencyException: Error creating bean with name 'timeoutNotifyController': Injection of resource dependencies failed; nested exception is org.springframework.beans.factory.BeanCurrentlyInCreationException: Error creating bean with name 'spuCheckDomainServiceImpl': Bean with name 'spuCheckDomainServiceImpl' has been injected into other beans [...] in its raw version as part of a circular reference, but has eventually been wrapped. This means that said other beans do not use the final version of the bean. This is often the result of over-eager type matching - consider using 'getBeanNamesOfType' with the 'allowEagerInit' flag turned off, for example.

然后提前我们在doCreateBean方法设置好spuCheckDomainServiceImpl加载时的条件断点。我们先debug启动异常的情况。最终断点信息如下:

从红框1里面的两个引用看,很明显调initializeBean方法时spring有对spuCheckDomainServiceImpl做代理增强。导致initializeBean后返回的引用和提前暴露到二级缓存的引用是不一致的。这里spuCheckDomainServiceImpl有二级缓存是跟我们前面分析的吻合,是因为spuCheckDomainServiceImpl被获取了两次,即调了两次doGetBean。

从红框2里面的actualDependentBeans的set集合知道提前暴露到二级缓存的引用有被其他33个bean引用到,也是跟异常提示的bean列表保持一致的。

这里spuCheckDomainServiceImpl的加载为什么会调用两次doGetBean方法呢?

从调用栈分析到该加载链如下:

TimeoutNotifyController  ->spuCheckDomainServiceImpl-> newSpuApplyCheckServiceImpl-> ... ->spuCheckDomainServiceImpl

TimeoutNotifyController注入依赖时第一次调用doGetBean获取spuCheckDomainServiceImpl时,从一二三级缓存获取不到,会调用doCreateBean方法创建spuCheckDomainServiceImpl。

首先会将spuDomainServiceImpl放进spring的第三级缓存,然后开始调populateBean方法注入依赖,由于在循环中间的newSpuApplyCheckServiceImpl是第一次获取,一二三级缓存都获取不到,会调用doCreateBean去创建对应的bean,然后会第二次调用doGetBean获取spuCheckDomainServiceImpl,这时spuCheckDomainServiceImpl在第一次获取已经将bean加载到第三级缓存,所以这次spring会将bean从第三级缓存直接移到第二级缓存,并将第三级缓存里面的spuCheckDomainServiceImpl对应的bean删除,并直接返回二级缓存里面的bean,不会再调doCreateBean去创建spuCheckDomainServiceImpl。最终完成了循环中间的bean的初始化后(这里循环中间的bean初始化时依赖到的bean如果有引用到spuCheckDomainServiceImpl会调用doGetBean方法从二级缓存拿到spuCheckDomainServiceImpl提前暴露的引用),会回到第一次调用doGetBean获取spuCheckDomainServiceImpl时调用的doCreateBean方法的流程。继续调initializeBean方法完成初始化,然后将初始化完成的bean返回。最终拿初始化返回的bean引用跟二级缓存拿到的bean引用做对比,发现不一致,导致抛出UnsatisfiedDependencyException异常。

那么这里为什么spuCheckDomainServiceImpl调用initializeBean方法完成初始化后与提前暴露到二级缓存的bean会不一致呢?

看spuCheckDomainServiceImpl的代码如下:

@Component
@Slf4j
@Validated
public class SpuCheckDomainServiceImpl {
    @Resource
    private NewSpuApplyCheckServiceImpl newSpuApplyCheckServiceImpl;
}

发现SpuCheckDomainServiceImpl类有使用到 @Validated注解。查阅资料发现 @Validated的实现是通过在initializeBean方法里面执行一个org.springframework.validation.beanvalidation.MethodValidationPostProcessor后置处理器实现的,MethodValidationPostProcessor会对SpuCheckDomainServiceImpl做一层代理。导致initializeBean方法返回的spuCheckDomainServiceImpl是一个新的代理对象,从而最终导致跟二级缓存的不一致。

debug视图如下:

那为什么有时候能启动成功呢?什么情况下能启动成功?

我们继续debug启动成功的情况。最终观察到spuCheckDomainServiceImpl只会调用一次doGetBean,而且从一二级缓存拿到的spuCheckDomainServiceImpl提前暴露的引用为null,如下图:

这里为什么spuCheckDomainServiceImpl只会调用一次doGetBean呢?

首先我们根据调用栈整理到当前加载的引用栈:

oldCenterSpuController-> newSpuApplyCheckServiceImpl-> ... ->spuCheckDomainServiceImpl -> newSpuApplyCheckServiceImpl

根据前面启动失败的信息我们可以知道,spuCheckDomainServiceImpl处理依赖的环是:

spuCheckDomainServiceImpl ->newSpuApplyCommandServiceImpl-> ... ->spuCheckDomainServiceImpl

失败的情况我们发现是从spuCheckDomainServiceImpl开始创建的,现在启动正常的情况是从newSpuApplyCheckServiceImpl开始创建的。

创建 newSpuApplyCheckServiceImpl时,发现它依赖环中间这些bean会依次调用doCreateBean方法去创建对应的bean。

调用到spuCheckDomainServiceImpl时,由于是第一次获取bean,也会调用doCreateBean方法创建bean,然后回到创建spuCheckDomainServiceImpl的doCreateBean流程,这里由于没有将spuCheckDomainServiceImpl的三级缓存移到二级缓存,所以不会导致抛出UnsatisfiedDependencyException异常,最终回到newSpuApplyCheckServiceImpl的doCreateBean流程,由于newSpuApplyCheckServiceImpl在调用initializeBean方法没有做代理增强,所以也不会导致抛出UnsatisfiedDependencyException异常。因此最后可以正常启动。

这里我们会有疑问?类的创建顺序由什么决定的呢?

通常不同环境下,代码打包后的jar/war结构、@ComponentScan的basePackages配置细微差别,都可能导致Spring扫描和注册Bean定义的顺序不同。Java ClassLoader加载类的顺序本身也有一定不确定性。如果Bean定义是通过不同的配置类引入的,配置类的加载顺序会影响其中所定义Bean的注册顺序。

那是不是所有的类增强在有循环依赖时都会触发UnsatisfiedDependencyException异常呢?

并不是,比如@Transactional就不会导致触发UnsatisfiedDependencyException异常。让我们深入分析原因。

核心区别在于代理创建时机不同。

@Transactional的代理时机如下:

// Spring 为 @Transactional 创建代理的流程1. 实例化原始 Bean
2. 放入三级缓存(ObjectFactory)
3. 当发生循环依赖时,调用 ObjectFactory.getObject()
4. 此时判断是否需要事务代理,如果需要则提前创建代理
5. 将代理对象放入二级缓存,供其他 Bean 使用

@Validated的代理时机:

// @Validated 的代理创建在生命周期更晚的阶段1. 实例化原始 Bean
2. 放入三级缓存(ObjectFactory)
3. 当发生循环依赖时,调用 ObjectFactory.getObject()
4.  ❌ 问题:此时 @Validated 的代理还未创建!
5. 其他 Bean 拿到的是原始对象,而不是异步代理对象

问题根源:@Transactional的代理增强是在三层缓存生成时触发的, @Validated的增强是在初始化bean后通过后置处理器做的代理增强。

3.3 解决方案

短期方案

  • 移除SpuCheckDomainServiceImpl类上的Validated注解
  • @lazy 解耦
    • 原理是发现有@lazy 注解的依赖为其生成代理类,依赖代理类,只有在真正需要用到对象时,再通过getBean的逻辑去获取对象,从而实现了解耦。

长期方案

严格执行DDD代码规范

这里是违反DDD分层规范导致的循环依赖。

梳理解决历史依赖环

通过梳理修改代码解决历史存在的依赖环。我们内部实现了一个能检测依赖环的工具,这里简单介绍一下实现思路,详情如下。

日常循环依赖环:实战检测工具类解析

在实际项目中,即使遵循了DDD分层规范和注入最佳实践,仍有可能因业务复杂或团队协作不充分而引入循环依赖。为了在开发阶段尽早发现这类问题,我们可以借助自定义的循环依赖检测工具类,在Spring容器启动后自动分析并报告依赖环。

功能概述:

  • 条件启用:通过配置circular.dependecy.analysis.enabled=true开启检测;
  • 依赖图构建:扫描所有单例Bean,分析其构造函数、字段、方法注入及depends-on声明的依赖;
  • 循环检测算法:使用DFS遍历依赖图,识别所有循环依赖路径;
  • 通知上报:检测结果通过飞书机器人发送至指定接收人(targetId)。

简洁代码结构如下:

@Component
@ConditionalOnProperty(value = "circular.dependency.analysis.enabled", havingValue = "true")
public class TimingCircularDependencyHandler extends AbstractNotifyHandler<NotifyData>
    implements ApplicationContextAwareBeanFactoryAware {
    
    @Override
    public Boolean handler(NotifyData data) {
        dependencyGraph = new HashMap<>();
        handleContextRefresh(); // 触发依赖图构建与检测
        return Boolean.TRUE;
    }
    
    private void buildDependencyGraph() {
        // 遍历所有Bean,解析其依赖关系
        // 支持:构造器、字段、方法、depends-on
    }
    
    private void detectCircularDependencies() {
        // 使用DFS检测环,记录所有循环路径
        // 输出示例:循环依赖1: A -> B -> C -> A
    }
}

四、总结

循环依赖暴露了代码结构的设计缺陷。理论上应通过分层和抽象来避免,但在复杂的业务交互中仍难以杜绝。虽然Spring利用三级缓存等机制默默解决了这一问题,使程序得以运行,但这绝不应是懈怠设计的借口。我们更应恪守设计原则,从源头规避循环依赖,构建清晰、健康的架构。

往期回顾

1. Apex AI辅助编码助手的设计和实践|得物技术

2. 从 JSON 字符串到 Java 对象:Fastjson 1.2.83 全程解析|得物技术

3. 用好 TTL Agent 不踩雷:避开内存泄露与CPU 100%两大核心坑|得物技术

4. 线程池ThreadPoolExecutor源码深度解析|得物技术

5. 基于浏览器扩展 API Mock 工具开发探索|得物技术

文 /鲁班

关注得物技术,每周更新技术干货

要是觉得文章对你有帮助的话,欢迎评论转发点赞~

未经得物技术许可严禁转载,否则依法追究法律责任。

Apex AI辅助编码助手的设计和实践|得物技术

一、背景

Apex以vscode插件为主要载体,接入SSO认证、打通CursorRules知识库、Webview远程UI、实现无感安装MCP、创建智能体、使用智能体等能力,帮助实现提示词撰写效率的提升,降低了使用过程的费力度。通过知识库、智能体等可实现在保障代码质量同时,进一步提升AI代码生成占比。

除了功能层面的能力,想必大家对Apex内部实现原理应该也很感兴趣,如何打通知识库、智能体使用时,MCP为什么自动安装了,下面将从技术实现角度,剖析Apex 如何将“AI 能力”工程化落地到 Cursor 开发流程中。了解Apex是如何激活装配、打通SSO认证,同步 Cursor Rules 知识库、通过远程dist包实现webview UI渲染,并提供智能体能力,实现无感更新,消息如何编排,如何识别大仓还是独立应用等。

二、架构设计总览

Apex 以插件为主控Webview 承载 UI 与业务交互,服务层聚合认证、工程上下文、CursorRules知识库、埋点等能力,MCP 以“配置即工具”的方式进行边界的扩展。实现三端(插件-前端-服务端)通过版本编排解耦vscode插件的迭代周期,在安全(鉴权)、可观测(日志与活跃情况)、工程落地(规则知识库与智能体模板)之间取得平衡。

三、功能设计&落地

3.1 激活与装配流程

为实现插件的稳定启动,在插件注册过程中,出现异常失败也不污染后续状态,通过事件注册按需加载,避免了冷启动插件带来的抖动问题。

要点流程介绍:

  • 版本检查先行:防止低版本 Cursor 带来功能不兼容。
  • 早期守卫 workspaceRoot,避免在无工作区时继续初始化产生隐式 NPE。
  • 服务单例初始化顺序:ProjectService(工程上下文)→RuleSyncService(规则聚合/监听)→ StorageService(持久能力)→ AuthService.initialize()(异步认证获取 token 与 userInfo)。
  • 鉴权失败直接中断,避免后续埋点与 webview 的脏状态。
  • 命令注册分散在此处,MessageHandler负责Webview 指令编排。

// ...
VersionChecker.checkVersion();
const root = workspaceRoot()
if (!root) return;  // 早期守卫
ProjectService.getInstance();   // 工程上下文
const auth = AuthService.getInstance();
const logger = LoggerService.getInstance(context);
const user = await auth.initialize()
if (!user) return;  // 认证失败即止损
logger.watch();   // 可观测
// 注册 Webview/命令/规则监听 ...

3.2 认证与安全

(AuthService+Storage)

通过接入SSO实现可以单点登录闭环 + 本地仅存最少信息,降低泄漏面、失败可针对进行快速反馈。后期记录用户维度智能体的使用、记录用户的关键行为埋点,从而进一步实现及时私聊沟通解决告警出现的问题,另外,针对用户的使用习惯和使用情况可进行针对性的分析和需求收集。

令牌获取流程(嵌入端口监听 + 浏览器回调):

async initialize(){
  const saved = await storage.getAuthToken();
  const token = saved?.trim()? saved : await login();
  return await validateToken(token) ?? await login();
}

令牌回调服务器(端口探测 + CORS + 路由校验):

import http from 'http';
import * as vscode from 'vscode';
const LOWCODE_PLATFORM_API = 'https://xxx.yyy.zzz/ddd';
const PORT = 9527;


const findAvailablePort = (startPortnumberendPortnumber = startPort + 10): Promise<number> => {
 //  端口监听逻辑
};


export const requestToken = async () => {
  // 验证token有效性
}
  • 数据结构与算法设计:
    • 端口探测算法:线性递增(最多 10 次),失败上抛;简单可靠,代价可接受。
    • CORS 与 OPTIONS 预检处理;路由严格校验zzz/ddd,仅取请求头 accesstoken。
    • 超时控制(5 分钟)避免悬挂。
  • 持久化:
// ... 省略若干
export class StorageService {
    // ...
    public async saveAuthToken(token: string): Promise<void> {
        await this.secureStorage.saveSecret(
            StorageService.CACHE_KEYS.AUTH_TOKEN,
            token
        );
    }
    public async getAuthToken(): Promise<string | undefined> {
        return await this.secureStorage.getSecret(
            StorageService.CACHE_KEYS.AUTH_TOKEN
        );
    }
    public async deleteAuthToken(): Promise<void> {
        await this.secureStorage.deleteSecret(
            StorageService.CACHE_KEYS.AUTH_TOKEN
        );
    }
    public async clearAll(): Promise<void> {
        for (const key of Object.values(StorageService.CACHE_KEYS)) {
           // 遍历清除key值
        }
    }
}
  • 在 secrets 中存敏感数据,安全性较高;clearAll() 同时清理多个状态缓存值,防止残留。

3.3 规则知识库工程化

(RuleSyncService)

通过Gtlab维护远程知识库文档,实现知识库聚合,模板/规则“一键对齐”,多包仓不会出现杂乱和上下文丢失等情况。大仓模式下实现批量并发拉取,非大仓模式下实现兜底向上拉取能力。

知识库规则拉取至各应用逻辑

模板拉取过程:GitLab 分批并发,chunk 化

export async function fetchTemplateFiles(
    projectId: number,
    templatePath: string,
    branch: string
): Promise<Array<{ pathstringcontentstring }>> {
    // git接口获取文件并进行分发同步
}
  • 数据结构:数组分块 + Promise.all 并发,有效权衡吞吐与限流风险(每批 5 个)。
  • 模板写入(按类型路由到 .cursor/rules/basic.mdc、notepads 或工程根):
export async function writeTemplatesToDisk(files, templatePath, targetRoot, type?) {
    for (const file of files) {
        // 处理模板写入
    }
    return true;
}
  • .gitignore 同步策略(追加不重复的规则):
export const syncGitIgnoreToPath = async (targetPath: string, ignoreRules: string[]) => {
    // 追加ignore逻辑
};

子应用规则同步至逻辑

监听与同步策略:

public startWatcher() {
  const pattern = new vscode.RelativePattern(this.workspaceRoot'*/**/.cursor/rules/*.mdc');
  this.watcher = vscode.workspace.createFileSystemWatcher(pattern);
  
  this.watcher.onDidCreate(uri => {
    // 同步变更mdc
  });
  
  this.watcher.onDidChange(uri => {
    // 同步变更mdc
  });
  
  this.watcher.onDidDelete(uri => {
    // 移除指定mdc
  });
}

规则改写:

export function writeRelativePathToContent(contentstring, relativePathstring) {
    // 相对路径注入 + 目标文件聚合为 .sync.mdc
}
  • 算法说明:
    • 提取 mdc 头中的 globs,对不含路径分隔符的 glob 自动加 /**/,再拼接相对路径前缀,确保规则定位到子包内。
    • 默认兜底 **/.,覆盖子目录所有文件,提升易用性。
  • 目标文件命名:
private getTargetPath(fsPath: string) {
  // 针对同步过来的所有mdc文件进行重命名
}
  • 将子仓的规则扁平化同步到根目录 .cursor/rules/*.sync.mdc,避免分散规则导致的遗漏。

3.4 远程 webview 与版本编排

(Webview+VersionChecker+Trace)

由于Apex插件的更新需要手动通过dx vs更新,修复问题或有新功能无法实时进行更新,新版本有问题无法回滚及时止损。

Apex通过DNF接口获取当前远程版本webVersion、coreVersion,对比当前local加载版本,实现无感更新或回退。

  • 重新加载方式:直接拉取最新版本。
  • Tab重新点开,实时检测最新版本,点击更新按钮实现更新。

远程加载逻辑(支持本地调试、回退远端 CDN):

const v = await fetchWebVersion() || 'latest';
const local = useLocal() && await ping('http://localhost:9527/...');
const js = local ? mapToExternal(local) : cdn(`@apex-plugin/web@${v}`);
return htmlWith(js, csp());
  • 关键要点:
    • 从DNF后端接口获取webVersion,优先 USE_LOCAL且本地可访问则映射本地端口。
    • 动态 CSP(当前较宽松,含'unsafe-eval'),满足构建产物运行,未来会按资源域名白名单收紧。
    • 版本编排:Web UI 可独立灰度;插件端仅负责加载版本号对应的资源。

Cursor 版本下限拦截:

export class VersionChecker {
  private static readonly MIN_VERSION = "0.46.0";
  
  public static async checkVersion() {
    const isCursor = vscode.env.appName.toLowerCase().includes("cursor");
    if (!isCursor) {
      return;
    }
    // ... 读取本机 Cursor 安装目录,比较版本,小于阈值弹升级引导
  }
  // compareVersions(v1, v2) 三段位点比较
}

版本注入的位置(可用于埋点/展示):TraceService.setPluginVersion(v)+ getPluginVersion() 默认读取core package.json。建议在宿主(packages/plugin)激活时注入真实发布版本,确保埋点准确。

3.5 项目服务(ProjectService):

Monorepo识别、模板拉取与写入

通过识别应用是否是大仓应用,便于后期进行不同类型应用的业务逻辑处理,如知识库同步在大仓下和单仓下的不同分支逻辑是不同的。大仓下子仓的规则会被自动聚合到顶层.cursor/rules下,实现规则命中率显著提升。

Monorepo 识别与项目列表收集方式:

public isMonorepo(): boolean {
    try {
        // 通过判断是否有`pnpm-workspace`判断是否是大仓
        // 获取 package.json 中 workspaces 进行判断是否大仓
    } catch (error) {
        console.error('判断monorepo失败:', error);
        return false;
    }
}

3.6 埋点与活跃情况记录

(LoggerService+UsageRecorder)

通过组合心跳与焦点事件,确保用户离开窗口也能形成完整闭环记录,便于后期进行用户行为画像等分析。

事件监听与活跃态判定:

start() {
  // 开启事件监听记录
  this.eventList = [
    // 多个事件记录绑定...
  ];
}
startInterval() {
  if (!this.walkClocker) {
    this.walkClocker = setInterval(() => { this.reportUsage(); }, this.walkInterval);
  }
}
  • walkInterval=30s 的心跳,配合窗口焦点事件强制上报一次,确保离开窗口时记录“单次活跃时长”。

埋点上报示例:

const reportTimenote = async () => {
  // 记录用户活跃情况、包含分支、版本、仓库等等信息
}

性能与可靠性:

  • 事件监听广泛但回调轻量(更新时间 + 定时器驱动),无重 IO。
  • 远端上报失败未中断主流程,可再考虑指数退避与采样策略。

3.7 Webview 消息编排

(MessageHandler)

MessageHandler 作为 Webview 与服务层的协调者,不承载复杂业务逻辑,单一职责,实现路由 Webview 消息到服务层,支持失败统一回发,前后端协作清晰,便于后期扩展和灰度,有良好的可维护性。

  • 获取插件/核心版本:handleGetPluginVersion(从 TraceService.getPluginVersion() + package.json.version)。
  • 生成规则:handleGenerateRule→.gitignore 同步 + 模板拉取写入+ AI 角色写入 + README 打开。
  • MCP 相关:handleHandleServerConfig、checkMcpList、fetchInstalledMcpList、initRuleMcpConfig。
  • 导入提示词:handleImportPrompt写入 .cursor/notepads/note-*.private.md 并辅助插入到 Composer。

四、总结&展望

Apex通过 RuleSync 与 ProjectService 实现CursorRules规则模板一键同步,依托配置化 MCP 加速工具集成和能力提升,以安全令牌与白名单机制强化治理,并借助 UsageRecorder 与 TraceService 提供可观测性,全面支持高效、安全、可控的使用交付与版本去迭代化管理。

Apex 的核心在于“把 AI 真正落在工程实践之中”,以插件为载体打通认证、上下文、CursorRules规则和Cursor;以 MCP 为能力边界实现“配置即扩展”;以可观测为保障推动插件能力持续演进。通过“单例化、配置化、远程化、工程化”的设计原则,让团队在享受 AI 编码效率的同时,最大限度保持工程可控与可治理。

但是受限于智能体执行需要手动触发,开发者可能会存在遗忘执行的情况等,下一步计划智能体执行支持命令行触发,预期试行添加到 git hook中commit提交代码后自动执行,避免遗忘,提升Apex更多可玩性。

#Agent #MCP #智能体

往期回顾

1. 从 JSON 字符串到 Java 对象:Fastjson 1.2.83 全程解析|得物技术

2. 用好 TTL Agent 不踩雷:避开内存泄露与CPU 100%两大核心坑|得物技术

3. 线程池ThreadPoolExecutor源码深度解析|得物技术

4. 基于浏览器扩展 API Mock 工具开发探索|得物技术

5. 破解gh-ost变更导致MySQL表膨胀之谜|得物技术

文 /凯

关注得物技术,每周更新技术干货

要是觉得文章对你有帮助的话,欢迎评论转发点赞~

未经得物技术许可严禁转载,否则依法追究法律责任。

从 JSON 字符串到 Java 对象:Fastjson 1.2.83 全程解析|得物技术

一、概述

Fastjson 是阿里巴巴开源的高性能 JSON 序列化处理库,其主要以处理小数据时速度最快而著称,功能全面。Fastjson1.X版本目前已停止维护,被Fastjson2.X代替,但1.X版本国内被广泛使用,通过学习其技术架构,剖析架构上优缺点,对技术人员提升软件设计工程实践能力很有价值。

首先我们对“序列化 / 反序列化”概念上建立直观认识,把Java对象转化为JSON格式的字符串的过程叫做序列化操作,反之则叫反序列化。如果把“序列化 / 反序列化”放到整个计算机系统的坐标系里,可以把它看成一次数据的“跨边界搬家”。

对象在“内存世界”里活得很好,但只要一离开进程地址空间(网络、磁盘、数据库、浏览器、异构语言),就必须先打成包裹(序列化),到对岸再拆包裹(反序列化)。

二、核心模块架构

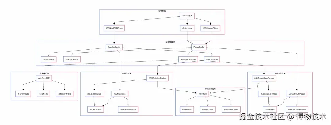
从高层次视图看Fastjson框架的结构,主要可以分为用户接口层、配置管理层、序列化引擎、反序列化引擎和安全防护层。其中用户接口提供了门面类用户编码直接与门面类交互,降低使用复杂度;配置管理层允许用户对框架行为进行配置;序列化引擎是序列化操作的核心实现;反序列引擎是反序列化操作的核心实现;安全模块解决框架安全问题,允许用户针对安全问题设置黑白名单等安全检查功能。下图为Fastjson模块关系图:

模块关系图

三、项目结构

com.alibaba.fastjson/
├── JSON.java                    # 核心入口类
├── annotation/                  # 注解定义
├── asm/                         # ASM字节码精简库
├── parser/                      # 解析器模块
│   ├── DefaultJSONParser.java  # 默认JSON解析器
│   ├── JSONLexer.java          # 词法分析器接口
│   ├── JSONScanner.java        # 词法分析器实现
│   └── deserializer/           # 反序列化器
├── serializer/                  # 序列化器模块
│   ├── JSONSerializer.java     # JSON序列化器
│   ├── SerializeConfig.java    # 序列化配置
│   └── ObjectSerializer.java   # 对象序列化器接口
├── spi/                         # SPI扩展机制
├── support/                     # 框架支持
└── util/                        # 工具类

3.1 项目结构说明

主要可以划分为以下几个核心模块(包):

com.alibaba.fastjson (核心 API 与数据结构)

  • 关键类 :
    • JSON.java: 整个库的门面(Facade),提供了最常用、最便捷的静态方法,如 toJSONString() (序列化), parseObject() (反序列化为对象), parseArray() (反序列化为数组)。通常它是用户最先接触到的类。
    • JSONObject.java: 继承自java.util.HashMap,用于表示 JSON 对象结构( {key: value} )。
    • JSONArray.java: 继承自java.util.ArrayList,用于表示 JSON 数组结构 ( [value1, value2] )。

com.alibaba.fastjson.serializer (序列化模块)

此模块负责将 Java 对象转换为 JSON 格式的字符串

  • 关键类 :
    • JSONSerializer.java: 序列化的核心调度器。它维护了序列化的上下文信息,如对象引用、循环依赖检测、特性( SerializerFeature )开关等,并驱动整个序列化过程。
    • SerializeWriter.java: 一个高度优化的 Writer 实现,专门用于生成 JSON 字符串。它内部使用 char[] 数组来拼接字符串,避免了 String 的不可变性带来的性能损耗,是 Fastjson 高性能写入的关键
    • JavaBeanSerializer.java: 默认的 JavaBean 序列化器。在未启用 ASM 优化时,它通过反射获取对象的属性( getter 方法)并将其序列化。
    • ASMSerializerFactory.java: 性能优化的核心 。它使用 ASM 字节码技术在运行时动态生成序列化器类,这些类直接调用 getter 方法并操作SerializeWriter,避免了反射的性能开销。
    • ObjectSerializer.java: 序列化器接口。用户可以通过实现此接口来为特定类型提供自定义的序列化逻辑。
    • SerializeConfig.java: 序列化配置类。它维护了 Java 类型到 ObjectSerializer 的缓存。 SerializeConfig.getGlobalInstance() 提供了全局唯一的配置实例。
    • SerializerFeature.java: 序列化特性枚举。定义了各种序列化行为的开关,例如 WriteMapNullValue (输出 null 值的字段)、 DisableCircularReferenceDetect (禁用循环引用检测) 等。

com.alibaba.fastjson.parser (反序列化模块)

此模块负责将 JSON 格式的字符串解析为 Java 对象。

  • 关键类 :
    • DefaultJSONParser.java: 反序列化的核心调度器。它负责解析 JSON 字符串的整个过程,管理 JSONLexer进行词法分析,并根据 Token (如 { , } , [ , ] , string , number 等)构建 Java 对象。
    • JSONLexer.java / JSONLexerBase.java: JSON 词法分析器。它负责扫描输入的 JSON 字符串,将其切割成一个个有意义的 Token ,供 DefaultJSONParser 使用。
    • JavaBeanDeserializer.java: 默认的 JavaBean 反序列化器。在未启用 ASM 优化时,它通过反射创建对象实例并设置其属性值。
    • ASMDeserializerFactory.java: 与序列化类似,它动态生成反序列化器字节码,直接调用 setter 方法或直接对字段赋值,避免了反射。
    • ObjectDeserializer.java: 反序列化器接口。用户可以实现此接口来自定义特定类型的反序列化逻辑。
    • ParserConfig.java: 反序列化配置类。维护了 Java 类型到 ObjectDeserializer 缓存,并负责管理 ASM 生成的类的加载。
    • Feature.java: 反序列化特性枚举,用于控制解析行为。

com.alibaba.fastjson.annotation (注解模块)

提供了一系列注解,允许用户通过声明式的方式精细地控制序列化和反序列化的行为。

  • 关键注解 :
    • @JSONField: 最核心的注解,可用于字段或方法上,用于自定义字段名、格式化、序列化/反序列化顺序、是否包含等。
    • @JSONType: 可用于类上,用于配置该类的序列化器、反序列化器、特性开关等。

3.2 项目结构小结

Fastjson 框架在架构设计体现了“关注点分离”的原则,将序列化、反序列化、API、工具类等清晰地划分到不同的模块中。整个框架具有高度的可扩展性,用户可以通过 ObjectSerializer / ObjectDeserializer接口和丰富的注解来满足各种复杂的定制化需求。

四、核心源码分析

为了更直观说明框架实现原理,本文对部分展示的源代码进行了删减,有些使用了伪代码,如需了解更多实现细节请读者阅读项目源码(github.com/alibaba/fas…)

整体上Fastjson通过统一的门面API(JSON.toJSONString/parseObject)调用核心控制器(JSONSerializer/DefaultJSONParser),利用ASM字节码生成反射机制,配合SerializeWriter/JSONLexer进行高效的Java对象与JSON字符串间双向转换,同时提供配置缓存、循环引用检测AutoType安全防护等优化机制。下图为框架处理数据流:

数据流

4.1 序列化原理介绍

序列化步骤主要包括:序列化器查找→JavaBean字段解析→字段值转换和JSON字符串构建等过程。下图为序列化处理时序图:

序列化时序图

序列化入口与初始化

使用JSON.toJSONString()入口,将person对象转换为JSON字符串。

Person person = new Person();
String json = JSON.toJSONString(person);

用户调用toJSONString方法进行对象序列化操作,JSON.java包含了多个toJSONString重载方法,共同完成核心类初始化:SerializeConfig,SerializeWriter,JSONSerializer。

//用户不指定SerializeConfig,默认私有全局配置
public static String toJSONString(Object object, SerializeFilter[] filters, 
                                  SerializerFeature... features) {
   return toJSONString(objectSerializeConfig.globalInstance, filters, nullDEFAULT_GENERATE_FEATURE, features);
}


public static String toJSONString(Object object, 
                                      SerializeConfig config, 
                                      SerializeFilter[] filters, 
                                      String dateFormat, 
                                      int defaultFeatures, 
                                      SerializerFeature... features) {
    SerializeWriter out = new SerializeWriter((Writernull, defaultFeatures, features);
    try {
        JSONSerializer serializer = new JSONSerializer(out);
        //省略其他代码...
        serializer.write(object);  // 核心序列化调用
        return out.toString();
    } finally {
        out.close();
    }
}

序列化控制流程

JSONSerializer.write()核心逻辑

write方法的逻辑比较简单,首先处理null值,然后根据类型查找序列器(ObjectSerializer),最后将序列化逻辑委派给序列化器处理。

public final void write(Object object) {
    //如何序列化对象为null,直接写入"null"字符串
    if (object == null) {
        out.writeNull();
        return;
    }


    Class<?> clazz = object.getClass();
    ObjectSerializer writer = getObjectWriter(clazz);  // 类型识别与序列化器选择


    try {
        writer.write(thisobjectnullnull0);  // 委托给具体序列化器
    } catch (IOException e) {
        throw new JSONException(e.getMessage(), e);
    }
}

类型识别与序列化器策略

框架采用策略化模式将不同类型序列化逻辑封装成不同的序列化器:

  • 基础类型 : 使用专门的Codec(如StringCodec、IntegerCodec)
  • 集合类型 : 使用ListSerializer、MapSerializer等
  • JavaBean : 使用JavaBeanSerializer或ASM动态生成的序列化器
  • 枚举类型 : 使用EnumSerializer

SerializeConfig.getObjectWriter方法负责序列化器查找工作:



public ObjectSerializer getObjectWriter(Class<?> clazz, boolean create) {
    // 第一步:缓存查找
    ObjectSerializer writer = get(clazz);
    if (writer != null) {
        return writer;
    }


    // 第二步:SPI扩展加载(当前线程类加载器)
    try {
        final ClassLoader classLoader = Thread.currentThread().getContextClassLoader();
        for (Object o : ServiceLoader.load(AutowiredObjectSerializer.class, classLoader)) {
            if (!(o instanceof AutowiredObjectSerializer)) {
                continue;
            }
            AutowiredObjectSerializer autowired = (AutowiredObjectSerializer) o;
            for (Type forType : autowired.getAutowiredFor()) {
                put(forType, autowired);
            }
        }
    } catch (ClassCastException ex) {
        // skip
    }


    writer = get(clazz);
    if (writer == null) {
        // 第三步:SPI扩展加载(JSON类加载器)
        final ClassLoader classLoader = JSON.class.getClassLoader();
        if (classLoader != Thread.currentThread().getContextClassLoader()) {
            // 重复SPI加载逻辑...
        }
    }


    // 第四步:模块扩展
    for (Module module : modules) {
        writer = module.createSerializer(this, clazz);
        if (writer != null) {
            put(clazz, writer);
            return writer;
        }
    }


    // 第五步:内置类型匹配
    if (writer == null) {
        String className = clazz.getName();
        Class<?> superClass;


        if (Map.class.isAssignableFrom(clazz)) {
            put(clazz, writer = MapSerializer.instance);
        } else if (List.class.isAssignableFrom(clazz)) {
            put(clazz, writer = ListSerializer.instance);
        } else if (Collection.class.isAssignableFrom(clazz)) {
            put(clazz, writer = CollectionCodec.instance);
        } else if (Date.class.isAssignableFrom(clazz)) {
            put(clazz, writer = DateCodec.instance);
        } else if (clazz.isEnum()) {
            // 枚举处理逻辑
        } else if (clazz.isArray()) {
            // 数组处理逻辑
        } else {
            // 第六步:JavaBean序列化器创建
            if (create) {
                writer = createJavaBeanSerializer(clazz);
                put(clazz, writer);
            }
        }
    }


    return writer;
}

JavaBean序列化处理

JavaBeanSerializer的write方法实现了Java对象序列化处理核心逻辑:

方法签名分析:

protected void write(JSONSerializer serializer, //JSON序列化器,提供序列化上下文和输出流
                      Object object//待序列化的Java对象
                      Object fieldName, //字段名称,用于上下文追踪
                      Type fieldType, //字段类型信息
                      int features, //序列化特性标志位
                      boolean unwrapped //是否展开包装,用于嵌套对象处理
    ) throws IOException

序列化流程概览:

// 1. 空值检查和循环引用处理
if (object == null) {
    out.writeNull();
    return;
}


if (writeReference(serializer, object, features)) {
    return;
}


// 2. 字段序列化器选择
final FieldSerializer[] getters;
if (out.sortField) {
    getters = this.sortedGetters;
} else {
    getters = this.getters;
}


// 3. 上下文设置和格式判断
SerialContext parent = serializer.context;
if (!this.beanInfo.beanType.isEnum()) {
    serializer.setContext(parent, object, fieldName, this.beanInfo.features, features);
}


// 4.遍历属性序列化器,完成属性序列化
for (int i = 0; i < getters.length; ++i) {
    FieldSerializer fieldSerializer = getters[i];
    // 获取属性值
    Object propertyValue = this.processValue(serializer, fieldSerializer.fieldContext, object, fieldInfoName,
                                        propertyValue, features);
    // 写入属性值                                    
    fieldSerializer.writeValue(serializer, propertyValue);
}

循环引用检测:

JavaBeanSerializerwriteReference 方法执行循环引用检测,Fastjson使用$ref占位符处理循环引用问题,防止对象循环引用造成解析查询栈溢出。

public boolean writeReference(JSONSerializer serializer, Object object, int fieldFeatures) {
    SerialContext context = serializer.context;
    int mask = SerializerFeature.DisableCircularReferenceDetect.mask;


    // 检查是否禁用循环引用检测
    if (context == null || (context.features & mask) != 0 || (fieldFeatures & mask) != 0) {
        return false;
    }


    // 检查对象是否已存在于引用表中
    if (serializer.references != null && serializer.references.containsKey(object)) {
        serializer.writeReference(object);  // 写入引用标记
        return true;
    }
    return false;
}

上下文管理与引用追踪:

序列化采用DFS(深度优先)算法遍历对象树,使用 IdentityHashMap<Object, SerialContext> references 来追踪对象引用:

  • setContext: 建立序列化上下文,记录对象层次关系
  • containsReference: 检查对象是否已被序列化
  • popContext: 序列化完成后清理上下文
protected IdentityHashMap<ObjectSerialContext> references  = null;
protected SerialContext                          context;
//使用链表建立序列化上下文引用链,记录对象层次关系
public void setContext(SerialContext parent, Object objectObject fieldName, int features, int fieldFeatures) {
    if (out.disableCircularReferenceDetect) {
        return;
    }
    //构建当前上下文到parent上下文引用链
    this.context = new SerialContext(parent, object, fieldName, features, fieldFeatures);
    if (references == null) {
        references = new IdentityHashMap<ObjectSerialContext>();
    }
    this.references.put(object, context);
}
//检查对象是否已被序列化,防止重复序列化
public boolean containsReference(Object value) {
    if (references == null) {
        return false;
    }
    SerialContext refContext = references.get(value);
    if (refContext == null) {
        return false;
    }
    if (value == Collections.emptyMap()) {
        return false;
    }
    Object fieldName = refContext.fieldName;
    return fieldName == null || fieldName instanceof Integer || fieldName instanceof String;
}
//清理上下文,将当前序列化上下文指向父亲节点
public void popContext() {
    if (context != null) {
        this.context = this.context.parent;
    }
}

字段值转换与序列化

FieldSerializer.writeValue()核心逻辑

FieldSerializer 的writeValue方法实现了字段值的序列化操作:

public void writeValue(JSONSerializer serializer, Object propertyValue) throws Exception {
    // 运行时类型识别
    Class<?> runtimeFieldClass = propertyValue != null ? 
        propertyValue.getClass() : this.fieldInfo.fieldClass;


    // 查找属性类型对应的序列化器
    ObjectSerializer fieldSerializer = serializer.getObjectWriter(runtimeFieldClass);


    // 处理特殊格式和注解
    if (format != null && !(fieldSerializer instanceof DoubleSerializer)) {
        serializer.writeWithFormat(propertyValue, format);
        return;
    }


    // 委托给具体序列化器处理
    fieldSerializer.write(serializer, propertyValue, fieldInfo.name, 
                         fieldInfo.fieldType, fieldFeatures);
}

不同类型的序列化策略

基础类型序列化 :

  • 直接调用SerializeWriter的对应方法(writeInt、writeString等)

复杂对象序列化 :

  • 递归调用JSONSerializer.write()方法
  • 维护序列化上下文和引用关系
  • 应用过滤器和特性配置

ASM定制化序列化器加速,下文会进行详细讲解。

  • 为序列化的类动态生成定制化的序列化器,避免反射调用开销

JSON字符串构建

SerializeWriter.java采用线程本地缓冲机制,提供高效的字符串构建:

//用于存储存JSON字符串
private final static ThreadLocal<char[]> bufLocal         = new ThreadLocal<char[]>();
//将字符串转换为UTF-8字节数组
private final static ThreadLocal<byte[]> bytesBufLocal    = new ThreadLocal<byte[]>();
  • 字符缓冲区 : 线程本地char[]数组减少内存分配,避免频繁创建临时数组对象。
  • 动态扩容 : 根据内容长度自动调整缓冲区大小。

bufLocal初始化创建2048字符的缓冲区,回收阶段当缓冲区大小不超过 BUFFER_THRESHOLD (128KB)时,将其放回ThreadLocal缓存,超过阈值的大缓冲区不缓存,避免内存占用过大。

bytesBufLocal专门用于UTF-8编码转换过程,初始缓冲区大小:8KB(1024 * 8),根据字符数量估算所需字节数(字符数 × 3),只有不超过 BUFFER_THRESHOLD 的缓冲区才会被缓存。

4.2 序列化小结

Fastjson通过JSON.toJSONString()门面API调用JSONSerializer控制器,利用ASM字节码生成的高性能序列化器或反射机制遍历Java对象字段,配合SerializeWriter将字段名和值逐步写入缓冲区构建JSON字符串。

4.3 反序列化流程

虽然“序列化”与“反序列化”在概念上是对偶的(Serialize ↔ Deserialize),但在实现层面并不严格对偶,反序列化实现明显比序列化复杂。核心步骤包括:反序列化器查找→ 反序列流程控制→词法分析器(Tokenizer) → 安全检查→反射/ASM 字段填充等,下图为处理时序图:

反序列化入口与反序列化器选择

反序列化从 JSON.java的parseObject方法开始:

// JSON.java - 反序列化入口
public static <T> parseObject(String text, Class<T> clazz, int features) {
    if (text == null) {
        return null;
    }
    DefaultJSONParser parser = new DefaultJSONParser(text, ParserConfig.getGlobalInstance(), features);
    T value = (T) parser.parseObject(clazz);
    parser.handleResovleTask(value);
    parser.close();
    return value;
}

查找反序列化器

在 DefaultJSONParser.java 中选择合适的反序列化器:

// DefaultJSONParser.java - 反序列化器选择
public <T> T parseObject(Type typeObject fieldName) {
    int token = lexer.token();
    if (token == JSONToken.NULL) {
        lexer.nextToken();
        return (T) TypeUtils.optionalEmpty(type);
    }
    //从缓存中查找反序列化器
    ObjectDeserializer deserializer = config.getDeserializer(type);


    try {
        if (deserializer.getClass() == JavaBeanDeserializer.class) {
            return (T) ((JavaBeanDeserializer) deserializer).deserialze(thistype, fieldName, 0);
        } else {
            return (T) deserializer.deserialze(thistype, fieldName);
        }
    } catch (JSONException e) {
        throw e;
    } catch (Throwable e) {
        throw new JSONException(e.getMessage(), e);
    }
}

ParserConfig.java 负责获取对应类型的反序列化器:

// ParserConfig.java - 反序列化器获取
public ObjectDeserializer getDeserializer(Type type) {
    ObjectDeserializer deserializer = this.deserializers.get(type);
    if (deserializer != null) {
        return deserializer;
    }
    //通过Class查找
    if (type instanceof Class<?>) {
        return getDeserializer((Class<?>) typetype);
    }
    //通过泛型参数查找
    if (type instanceof ParameterizedType) {
        Type rawType = ((ParameterizedTypetype).getRawType();
        if (rawType instanceof Class<?>) {
            return getDeserializer((Class<?>) rawType, type);
        } else {
            return getDeserializer(rawType);
        }
    }


    return JavaObjectDeserializer.instance;
}

反序列化控制流程

JavaBeanDeserializer.java 的deserialze实现了反序列化主要处理流程。

// JavaBeanDeserializer.java - 类型识别与字段匹配
public <T> T deserialze(DefaultJSONParser parser, Type type, Object fieldName, int features, int[] setFlags) {
    // 1.特殊类型快速处理
    if (type == JSON.class || type == JSONObject.class) {
        return (T) parser.parse();
    }
    //2.初始化核心组件
    final JSONLexer lexer = parser.lexer;
    //3.反序列化上下文管理
    ParseContext context = parser.getContext();
    if (object != null && context != null) {
       context = context.parent;
    }
    ParseContext childContext = null;
    //保存解析后字段值
    Map<String, Object> fieldValues = null;
    // JSON关键字分支预处理
    if (token == JSONToken.RBRACE) {
        lexer.nextToken(JSONToken.COMMA);
        if (object == null) {
          object = createInstance(parser, type);
        }
        return (T) object;
    }
    //处理其他JSON关键字
    ...


    //4.字段解析主循环
    for (int fieldIndex0, notMatchCount = 0;; fieldIndex++) {
        boolean customDeserializerfalse;
        //这是一个性能优化的设计,通过预排序和索引访问来提高字段匹配的效率,
        //通常情况下JSON串按字段定义顺序排列,因此能快速命中
        if (fieldIndex < sortedFieldDeserializers.length && notMatchCount < 16) {
            fieldDeserializer = sortedFieldDeserializers[fieldIndex];
            fieldInfo = fieldDeserializer.fieldInfo;
            fieldClass = fieldInfo.fieldClass;
            fieldAnnotation = fieldInfo.getAnnotation();
            if (fieldAnnotation != null && fieldDeserializer instanceof DefaultFieldDeserializer) {
              customDeserializer = ((DefaultFieldDeserializer) fieldDeserializer).customDeserilizer;
            }
         }
         Object fieldValue = null;


         if (fieldDeserializer != null) {
            char[] name_chars = fieldInfo.name_chars;
            //指定了自定义发序列化器,后续使用自定义序列化器处理
            if (customDeserializer && lexer.matchField(name_chars)) {
                        matchFieldtrue;
             // 基本类型快速路径匹配
             } else if (fieldClass == int.class || fieldClass == Integer.class) {
                //词法分析,解析int值
                int intVal = lexer.scanFieldInt(name_chars);
                if (intVal == 0 && lexer.matchStat == JSONLexer.VALUE_NULL) {
                    fieldValue = null;
                } else {
                    fieldValue = intVal;
                }
                if (lexer.matchStat > 0) {
                    matchFieldtrue;
                    valueParsedtrue;
                } else if (lexer.matchStat == JSONLexer.NOT_MATCH_NAME) {
                    //增加计算,记录未命中次数以调整匹配策略
                    notMatchCount++;
                    continue;
                }


           } else if(...){
           //省略其他基础类型处理  
           }
         }
         // 快速匹配失败,动态扫描字段名,通过符号表优化:返回的字符串可能是符号表中的缓存实例
         if (!matchField) {
            key = lexer.scanSymbol(parser.symbolTable);
            // $ref 引用处理
            if ("$ref" == key && context != null) {
                handleReferenceResolution(lexer, parser, context)
            }
            // @type 类型处理
            if ((typeKey != null && typeKey.equals(key))
                            || JSON.DEFAULT_TYPE_KEY == key) {
              //AutoType安全检查
              config.checkAutoType(typeName, expectClass, lexer.getFeatures());
              handleTypeNameResolution(lexer, parser, config, beanInfo, type, fieldName);
            }


         }
    }


    // 5.如果对象为空,则创建对象实例
    if (object == null && fieldInfo == null) {
        object = createInstance(parser, type);
        if (object == null) {
            return null;
        }
    }


    //6. 字段值设置
    for (Map.Entry<String, Object> entry : fieldValues.entrySet()) {
        FieldDeserializer fieldDeserializer = getFieldDeserializer(entry.getKey());
        if (fieldDeserializer != null) {
            fieldDeserializer.setValue(object, entry.getValue());
        }
     }


    return (T) object;
}

字符串解析阶段(词法分析)

JSONLexerBase内部维护词法解析状态机,实现词法分析核心逻辑,下面展示了Integer值类型处理源码:

    public int scanFieldInt(char[] fieldName) {
        matchStat = UNKNOWN;
        // 1. 字段名匹配阶段
        if (!charArrayCompare(fieldName)) {
            matchStat = NOT_MATCH_NAME;
            return 0;
        }
        
        int offset = fieldName.length;
        char chLocal = charAt(bp + (offset++));
        // 2. 负号处理
        final boolean negative = chLocal == '-';
        if (negative) {
            chLocal = charAt(bp + (offset++));
        }
        // 3. 数字解析核心算法
        int value;
        if (chLocal >= '0' && chLocal <= '9') {
            value = chLocal - '0';
            for (;;) {
                chLocal = charAt(bp + (offset++));
                if (chLocal >= '0' && chLocal <= '9') {
                    value = value * 10 + (chLocal - '0');// 十进制累加
                } else if (chLocal == '.') {
                    matchStat = NOT_MATCH; // 拒绝浮点数
                    return 0;
                } else {
                    break;
                }
            }
             // 4. 溢出检测
            if (value < 0 //
                    || offset > 11 + 3 + fieldName.length) {
                if (value != Integer.MIN_VALUE //
                        || offset != 17 //
                        || !negative) {
                    matchStat = NOT_MATCH;
                    return 0;
                }
            }
        } else {
            matchStat = NOT_MATCH;
            return 0;
        }
         // 5. JSON 结束符处理
        if (chLocal == ',') {
            bp += offset;
            this.ch = this.charAt(bp);
            matchStat = VALUE;
            token = JSONToken.COMMA;
            return negative ? -value : value;
        }
        
        if (chLocal == '}') {
             // ... 处理对象结束和嵌套结构
            chLocal = charAt(bp + (offset++));
            if (chLocal == ',') {
                token = JSONToken.COMMA;
                bp += offset;
                this.ch = this.charAt(bp);
            } else if (chLocal == ']') {
                token = JSONToken.RBRACKET;
                bp += offset;
                this.ch = this.charAt(bp);
            } else if (chLocal == '}') {
                token = JSONToken.RBRACE;
                bp += offset;
                this.ch = this.charAt(bp);
            } else if (chLocal == EOI) {
                token = JSONToken.EOF;
                bp += (offset - 1);
                ch = EOI;
            } else {
                matchStat = NOT_MATCH;
                return 0;
            }
            matchStat = END;
        } else {
            matchStat = NOT_MATCH;
            return 0;
        }
        
        return negative ? -value : value;
    }

类型安全检查(AutoType检查)

ParserConfig.java 中的checkAutoType方法对反序列化类型做黑白名单检查。

// ParserConfig.java - AutoType安全检查
public Class<?> checkAutoType(String typeName, Class<?> expectClass, int features) {
    if (typeName == null) {
        return null;
    }
    
    if (typeName.length() >= 192 || typeName.length() < 3) {
        throw new JSONException("autoType is not support. " + typeName);
    }
    
    String className = typeName.replace('$''.');
    Class<?> clazz = null;
    
    final long BASIC = 0xcbf29ce484222325L;
    final long PRIME = 0x100000001b3L;
    
    final long h1 = (BASIC ^ className.charAt(0)) * PRIME;
    // hash code编码匹配性能优化
    if (h1 == 0xaf64164c86024f1aL) { 
        throw new JSONException("autoType is not support. " + typeName);
    }
    if ((h1 ^ className.charAt(className.length() - 1)) * PRIME == 0x9198507b5af98f0L) {
        throw new JSONException("autoType is not support. " + typeName);
    }
    
    final long h3 = (((((BASIC ^ className.charAt(0)) 
                        * PRIME) 
                        ^ className.charAt(1)) 
                        * PRIME) 
                        ^ className.charAt(2)) 
                        * PRIME;
    
    if (autoTypeSupport || expectClass != null) {
        long hash = h3;
        for (int i = 3; i < className.length(); ++i) {
            hash ^= className.charAt(i);
            hash *= PRIME;
            if (Arrays.binarySearch(denyHashCodes, hash) >= 0 && TypeUtils.getClassFromMapping(typeName) == null) {
                throw new JSONException("autoType is not support. " + typeName);
            }
            if (Arrays.binarySearch(acceptHashCodes, hash) >= 0) {
                clazz = TypeUtils.loadClass(typeName, defaultClassLoader, false);
                if (clazz != null) {
                    return clazz;
                }
            }
        }
    }


    // ... 更多安全检查逻辑
    return clazz;
}

对象实例化过程

JavaBeanDeserializer.java中的createInstance方法创建对象实例:

// JavaBeanDeserializer.java - 对象实例化
protected Object createInstance(DefaultJSONParser parser, Type type) {
    if (type instanceof Class) {
        if (clazz.isInterface()) {
        // 接口类型使用Java反射创建实例
            Class<?> clazz = (Class<?>) type;
            ClassLoader loader = Thread.currentThread().getContextClassLoader();
            final JSONObject obj = new JSONObject();
            Object proxy = Proxy.newProxyInstance(loader, new Class<?>[] { clazz }, obj);
            return proxy;
        }
    }
    
    if (beanInfo.defaultConstructor == null && beanInfo.factoryMethod == null) {
        return null;
    }
    
    Object object;
    try {
    //通过构造器创建实例
        Constructor<?> constructor = beanInfo.defaultConstructor;
        if (beanInfo.defaultConstructorParameterSize == 0) {
            object = constructor.newInstance();
        } else {
            ParseContext context = parser.getContext();
            if (context == null || context.object == null) {
                throw new JSONException("can't create non-static inner class instance.");
            }


            final Class<?> enclosingClass = constructor.getDeclaringClass().getEnclosingClass();
            object = constructor.newInstance(context.object);
        }
    } catch (JSONException e) {
        throw e;
    } catch (Exception e) {
        throw new JSONException("create instance error, class " + clazz.getName(), e);
    }


    return object;
}

FieldDeserializer.java中的setValue方法通过反射实现字段设置:

// FieldDeserializer.java - 属性赋值的核心实现
public void setValue(Object objectObject value) {
    if (value == null && fieldInfo.fieldClass.isPrimitive()) {
        return;
    } else if (fieldInfo.fieldClass == String.class
            && fieldInfo.format != null
            && fieldInfo.format.equals("trim")) {
        value = ((String) value).trim();
    }
    
    try {
        Method method = fieldInfo.method;
        if (method != null) {
            if (fieldInfo.getOnly) {
                // 处理只读属性的特殊情况
                if (fieldInfo.fieldClass == AtomicInteger.class) {
                    AtomicInteger atomic = (AtomicInteger) method.invoke(object);
                    if (atomic != null) {
                        atomic.set(((AtomicInteger) value).get());
                    }
                } else if (Map.class.isAssignableFrom(method.getReturnType())) {
                    Map map = (Map) method.invoke(object);
                    if (map != null) {
                        map.putAll((Map) value);
                    }
                } else {
                    Collection collection = (Collection) method.invoke(object);
                    if (collection != null && value != null) {
                        collection.clear();
                        collection.addAll((Collection) value);
                    }
                }
            } else {
                // 通过setter方法赋值
                method.invoke(object, value);
            }
        } else {
            // 通过字段直接赋值
            final Field field = fieldInfo.field;
            if (field != null) {
                field.set(object, value);
            }
        }
    } catch (Exception e) {
        throw new JSONException("set property error, " + clazz.getName() + "#" + fieldInfo.name, e);
    }
}

4.4 反序列化小结

Fastjson通过JSON.parseObject()门面API调用DefaultJSONParser控制器,利用JSONLexer进行词法分析解析JSON字符串,经过AutoType安全检查后使用ASM字节码生成动态反序列化器或反射机制创建Java对象实例并逐字段赋值。

五、特性讲解

5.1 ASM性能优化

ASM 是 fastjson 类似于 JIT,在运行时把「反射调用」翻译成「直接字段访问 + 方法调用」的字节码,从而把序列化/反序列化性能提升 20% 以上,当然随着JVM对反射性能的优化性能差正在逐渐被缩小。下图是作者使用工具类读取的动态序列化/反序列化器源码片段。

5.2  AutoType机制

AutoType是 fastjson 的“动态多态还原”方案:

序列化时把具体子类名字写进 "@type",反序列化时先加载类 → 再调 setter → 完成还原。

 速度上“指针引用”即可定位序列化器,功能上靠 @type 字段把被擦除的泛型/接口/父类重新映射回具体实现。

在未开启AutoType机制情况下,在将store对象序列化成JSON串后,再反序列化为对象时由于字段的类型为接口无法转换成具体的Dog类型示例;开启AutoType机制后,序列化时将类型一并写入到JSON串内,后续进行反序列化时可以根据这个类型还原成具体的类型实例。

interface Animal {}


class Dog implements Animal {
    private String name;
    private double weight;


    //省略getter,setter
}


class PetStore {
    private Animal animal;
}




public static void main(String[] args) {
    Animal dog = new Dog("dodi"12);
    PetStore store = new PetStore(dog);
    String jsonString = JSON.toJSONString(store);
    PetStore petStore = JSON.parseObject(jsonString, PetStore.class);
    Dog parsedDog = (Dog) petStore.getAnimal();
}

public static void main(String[] args) {
    Animal dog = new Dog("dodi"12);
    PetStore store = new PetStore(dog);
    String jsonString = JSON.toJSONString(store, SerializerFeature.WriteClassName);
    PetStore petStore = JSON.parseObject(jsonString, PetStore.class);
    Dog parsedDog = (Dog) petStore.getAnimal();
}

AutoType 让 fastjson 在反序列化时根据 @type 字段动态加载任意类,这一“便利”却成为攻击者远程代码执行的快捷通道:通过把JdbcRowSetImpl等 JNDI 敏感类写进 JSON,服务端在调用 setter 的瞬间就会向外部 LDAP/RMI 服务器拉取恶意字节码,完成 RCE;而官方长期依赖“黑名单”堵漏,导致 1.2.25→1.2.80 出现 L 描述符、Throwable 二次反序列化、内部类等连续绕过,形成“补丁-绕过-再补丁”的猫鼠游戏, 虽然在1.2.68 引入 safeMode 但为了兼容性需要使用者手动开启 ,而且实现也不够健壮,开启safeMode仍有利用代码漏洞绕过检查风险,后续版本对safeMode加固并对已知安全漏洞清零,直到最新1.2.83版本安全问题也不能说彻底解决。

5.3 流式解析

Fastjson 提供一套 Streaming API,核心类JSONReader /JSONWriter,行业内惯称「流式解析」或「增量解析」,主要用于处理JSON大文件解析。技术上流式解析采用“拉模式(pull parsing)”,底层维护 8 KB 滑动缓冲,词法分析器(Tokenizer)把字节流切成 token 流,语法状态机根据 token 类型驱动反序列化器(ObjectReader)即时产出 Java 对象,对象一旦交付给用户代码处理后,内部引用立即释放。这种方式内存中不会保存所有对象,对象处理完即被丢弃,因此可以处理数据量远大于内存的数据,而不会出现OOM。下面是使用流式解析的示例代码:

// 依赖:com.alibaba:fastjson:1.2.83
try (JSONReader reader = new JSONReader(
        new InputStreamReader(
                new FileInputStream("huge-array.json"), StandardCharsets.UTF_8))) {
    reader.startArray();                 // 告诉解析器:根节点是 []
    while (reader.hasNext()) {           // 拉取下一条
        Order order = reader.readObject(Order.class); // 瞬时对象
        processOrder(order);//业务处理
        orderRepository.save(order);     // 立即落盘,内存即可回收
    }
    reader.endArray();
}

六、总结

Fastjson核心特性在于高速序列化/反序列化,利用ASM在运行时生成字节码动态创建解析器,减少反射;AutoType字段支持多态,却带来反序列化RCE风险,建议关闭AutoType,开启safeMode。选型建议:在选择JSON序列化框架时对于非极端性能要求推荐Jackson,或者使用Fastjson2,其改用LambdaMetafactory替换ASM,性能再提升30%,默认关闭AutoType安全性有保证。

参考资料:

往期回顾

1. 用好 TTL Agent 不踩雷:避开内存泄露与CPU 100%两大核心坑|得物技术

2. 线程池ThreadPoolExecutor源码深度解析|得物技术

3. 基于浏览器扩展 API Mock 工具开发探索|得物技术

4. 破解gh-ost变更导致MySQL表膨胀之谜|得物技术

5. MySQL单表为何别超2000万行?揭秘B+树与16KB页的生死博弈|得物技术

文 /剑九

关注得物技术,每周更新技术干货

要是觉得文章对你有帮助的话,欢迎评论转发点赞~

未经得物技术许可严禁转载,否则依法追究法律责任。

基于浏览器扩展 API Mock 工具开发探索|得物技术

一、前 言

在日常开发过程中,偶尔会遇到后端接口未完成或者某个环境出现问题需要根据接口返回来复现等等场景。刚好最近在学习浏览器插件的相关知识,并在此背景下开发了一款基于浏览器插件的 Mock 工具。该工具专注于 API 请求拦截和数据模拟,旨在帮助开发者提升开发效率,能够解决一些问题。

二、浏览器插件介绍

什么是浏览器插件

浏览器插件(Extensions 或 Add-ons)是一类运行于浏览器进程中的轻量级功能增强模块,其核心价值在于通过标准化接口实现对浏览器内核能力的深度整合与定制。根据 Mozilla 开发者文档定义,插件本质上是“能够修改和增强浏览器能力的应用程序”,Firefox、Chrome 等主流浏览器均采用 WebExtensions API 这一跨浏览器技术构建插件生态。与网页应用(Web App)需依赖浏览器标签页运行、原生应用(Native App)需独立安装的特性不同,插件以轻量化部署为显著特征——无需复杂设置即可直接在浏览器环境内运行,同时具备标签控制、网络请求拦截、本地存储访问等网页应用无法实现的底层能力。

Manifest V3 架构

Manifest V3 对浏览器插件的底层架构进行了颠覆性重构,主要体现在背景执行机制、网络请求控制和代码安全模型三个核心维度。以下从技术实现与设计动机角度进行全面对比:

关键架构变革:V3 采用"静态声明+内核级处理"模式替代 V2 的"动态脚本+插件自主控制"模式,通过浏览器内核直接介入关键流程(如网络拦截),在性能与安全性之间取得平衡。

核心配置差异示例

背景执行模块配置

// V2 持久化背景页配置"
background": {
  "scripts": ["background.js"],  
  "persistent": true             
}


// V3 Service Worker 配置
"background": {
   "service_worker": "background.js",  
   "type": "module"                   
}

网络请求规则配置

V3 需在 Manifest 中声明 DNR 权限及规则文件:

// V3 declarativeNetRequest 配置
"permissions": ["declarativeNetRequest"],
"host_permissions": ["<all_urls>"],
"declarative_net_request": {
   "rule_resources": [
       {"id": "ruleset_1","enabled": true,"path": "rules.json"  }
    ]
}

三、Mock 插件实现的基本原理

请求拦截的核心原理

由于 Manifest V3 移除了webRequest API 的阻塞能力,declarativeNetRequest又无法重定向到自定义数据,于是方案上选择的是在页面上下文中重写原生 API,目前重写了fetch跟XMLHttpRequest。

// injected.js - 在页面环境中重写fetch
const originalFetch = window.fetch;
window.fetch = async function(url, options = {}) {
  // 1. 发送拦截请求到content script
  const response = await sendMockRequest(url, options);


  // 2. 如果有匹配的Mock规则,返回Mock数据
  if (response.shouldMock) {
    return new Response(
      JSON.stringify(response.mockData),
      {
        status: response.status,
        headers: response.headers
      }
    );
  }


  // 3. 否则执行原始请求
  return originalFetch.call(this, url, options);
};

脚本注入

通过多重注入策略 + 动态检测的方式实现, 直接引入会触发 Content Security Policy 阻止内联脚本执行。

// content.js
async function injectScript() {
  // 策略1: 内联脚本注入
  try {
    await injectInlineScript();
    if (await checkScriptActivation()) return;
  } catch (e) {
    console.warn('内联注入失败:', e);
  }


  // 策略2: 外部脚本注入
  try {
    await injectExternalScript();
    if (await checkScriptActivation()) return;
  } catch (e) {
    console.warn('外部注入失败:', e);
  }


  // 策略3: 最简单注入方式
  await attemptSimpleInjection();
}

四、整体实现架构与流程

项目结构设计

chrome-mock/
├── build-script/          # rollup 进行构建
├── static/                # 静态文件引入,如mockjs
├── debug/                 # 本地调试相关的页面
├── manifest.json          # 插件配置
├── background.js          # 核心逻辑处理
├── content.js            # 脚本注入和消息中转
├── injected.js           # 请求拦截实现
├── options.html          # 管理界面
├── options.js            # 管理界面逻辑
├── options.css           # 管理界面样式
├── popup.html            # 弹窗界面
├── popup.js              # 弹窗逻辑
├── popup.css             # 弹窗样式
└── icons/                # 图标资源

相关功能介绍

创建 Mock 规则

创建 Mock 规则提供了多种方式:

  • 如果是快速联调的场景,可以用得物API管理平台导入的方式。
  • 在排查某个环境问题,需要根据服务端接口返回数据复现的时候,可以通过在管理规则页面手动新建。

方法一:快捷操作弹窗配置

  • 打开 Mock 管理页面
    • 点击浏览器工具栏中的 Mock Frog 图标;
    • 选择"管理规则"或直接访问扩展选项页。
  • 添加新规则

方式一:复制粘贴得物API管理平台地址,点击导入,自动生成。这个弹窗比较小适合自动导入的场景,也可以点击上面 popup 的管理规则再进行操作。

如:https:/apiManage.test.com/project/interface?id=3xxxx&projectId=5xxxx

本地调用可能会有代理增加了前缀,系统会自动在路径前添加通配符 *

方式二:复制接口地址到匹配 URL 输入框中自行配置数据,这一步建议到管理规则中才施展的开。

支持根据接口平台的 JSON Schema 生成对应类型的 Mock 数据。

Mock 效果演示:

,时长00:14

方法二:管理规则页配置

由于 popup 界面大小有限,点击其他区域弹窗也会关闭,提供了一个比较详细的管理页可以修改添加规则。

规则列表:

新建 Mock 规则:

页面白名单管理

作用:针对所有页面都进行拦截可能会导致页面卡顿,影响整体性能,于是增加了白名单控制,控制 Mock 功能在哪些场景下才生效。同时也提供了全局生效模式,方便快速操作。

使用方法:

  • 开启白名单功能
    • 进入扩展设置页面
    • 找到"页面白名单"配置
    • 启用"使用页面白名单"
  • 添加白名单域名
支持格式:
- http://localhost:3000        # 完整URL
- *.example.com               # 通配符域名
- dev.company.com             # 具体域名
- http://dev.company.com      # 带协议的域名

请求日志

作用:记录所有 Mock 请求的详细信息,便于调试。

整体流程

五、总结与收获

本次插件开发过程中,探索了浏览器扩展插件的能力,学习了 Manifest V3 的新知识,掌握了浏览器插件开发相关技术点。随之而来带来的思考便是在 AI 的浪潮下,浏览器插件是否能有更多的可能。

另外,本次很多功能点的实现也依赖了 Cursor,探索浏览器插件的同时也深入的学习了Cursor的应用,感受到了Cursor从 0 到 1 搭建过程中的速度和效率。但是在后续需要对功能点进行改造时,使用效率并不是高,如何建立规则和组织话术,让 AI 更加规范、高效地辅助开发是一个值得深思的问题,当然通过 rules 是能够解决大部分问题。

六、未来展望

功能升级:在复杂业务场景中,往往需要Mock的接口都比较多。如果能监听页面所有请求,然后提供通过选中某个历史请求即可Mock接口的方式,就能快速实现接口的Mock。

能力拓展:探索在浏览器插件上结合 AI 能力的应用,基于规则跟用户的要求更快速的生成 Mock 数据。

往期回顾

1. 破解gh-ost变更导致MySQL表膨胀之谜|得物技术

2. MySQL单表为何别超2000万行?揭秘B+树与16KB页的生死博弈|得物技术

3. 0基础带你精通Java对象序列化--以Hessian为例|得物技术

4. 前端日志回捞系统的性能优化实践|得物技术

5. 得物灵犀搜索推荐词分发平台演进3.0

文 /段壹

关注得物技术,每周更新技术干货

要是觉得文章对你有帮助的话,欢迎评论转发点赞~

未经得物技术许可严禁转载,否则依法追究法律责任。

破解gh-ost变更导致MySQL表膨胀之谜|得物技术

一、问题背景

业务同学在 OneDBA 平台进行一次正常 DDL 变更完成后(变更内容跟此次问题无关),发现一些 SQL 开始出现慢查,同时变更后的表比变更前的表存储空间膨胀了几乎 100%。经过分析和流程复现完整还原了整个事件,发现了 MySQL 在平衡 B+tree 页分裂方面遇到单行记录太大时的一些缺陷,整理分享。

为了能更好的说明问题背后的机制,会进行一些关键的“MySQL原理”和“当前DDL变更流程”方面的知识铺垫,熟悉的同学可以跳过。

本次 DDL 变更后带来了如下问题:

  • 变更后,表存储空间膨胀了几乎 100%;
  • 变更后,表统计信息出现了严重偏差;
  • 变更后,部分有排序的 SQL 出现了慢查。

现在来看,表空间膨胀跟统计信息出错是同一个问题导致,而统计信息出错间接导致了部分SQL出现了慢查,下面带着这些问题开始一步步分析找根因。

二、索引结构

B+tree

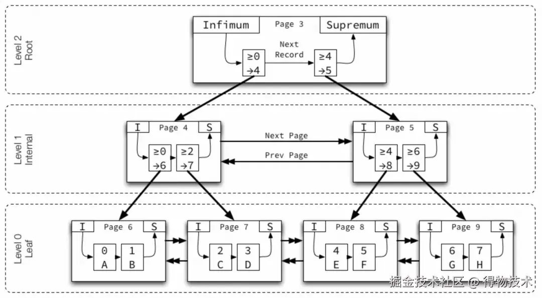
InnoDB 表是索引组织表,也就是所谓的索引即数据,数据即索引。索引分为聚集索引和二级索引,所有行数据都存储在聚集索引,二级索引存储的是字段值和主键,但不管哪种索引,其结构都是 B+tree 结构。

一棵 B+tree 分为根页、非叶子节点和叶子节点,一个简单的示意图(from Jeremy Cole)如下:

由于 InnoDB B+tree 结构高扇区特性,所以每个索引高度基本在 3-5 层之间,层级(Level)从叶子节点的 0 开始编号,沿树向上递增。每层的页面节点之间使用双向链表,前一个指针和后一个指针按key升序排列。

最小存储单位是页,每个页有一个编号,页内的记录使用单向链表,按 key 升序排列。每个数据页中有两个虚拟的行记录,用来限定记录的边界;其中最小值(Infimum)表示小于页面上任何 key 的值,并且始终是单向链表记录列表中的第一个记录;最大值(Supremum)表示大于页面上任何 key 的值,并且始终是单向链表记录列表中的最后一条记录。这两个值在页创建时被建立,并且在任何情况下不会被删除。

非叶子节点页包含子页的最小 key 和子页号,称为“节点指针”。

现在我们知道了我们插入的数据最终根据主键顺序存储在叶子节点(页)里面,可以满足点查和范围查询的需求。

页(page)

默认一个页 16K 大小,且 InnoDB 规定一个页最少能够存储两行数据,这里需要注意规定一个页最少能够存储两行数据是指在空间分配上,并不是说一个页必须要存两行,也可以存一行。

怎么实现一个页必须要能够存储两行记录呢? 当一条记录 <8k 时会存储在当前页内,反之 >8k 时必须溢出存储,当前页只存储溢出页面的地址,需 20 个字节(行格式:Dynamic),这样就能保证一个页肯定能最少存储的下两条记录。

溢出页

当一个记录 >8k 时会循环查找可以溢出存储的字段,text类字段会优先溢出,没有就开始挑选 varchar 类字段,总之这是 InnoDB 内部行为,目前无法干预。

建表时无论是使用 text 类型,还是 varchar 类型,当大小 <8k 时都是存储在当前页,也就是在 B+tree 结构中,只有 >8k 时才会进行溢出存储。

页面分裂

随着表数据的变化,对记录的新增、更新、删除;那么如何在 B+tree 中高效管理动态数据也是一项核心挑战。

MySQL InnoDB 引擎通过页面分裂和页面合并两大关键机制来动态调整存储结构,不仅能确保数据的逻辑完整性和逻辑顺序正确,还能保证数据库的整体性能。这些机制发生于 InnoDB 的 B+tree 索引结构内部,其具体操作是:

  • 页面分裂:当已满的索引页无法容纳新记录时,创建新页并重新分配记录。
  • 页面合并:当页内记录因删除/更新低于阈值时,与相邻页合并以优化空间。

深入理解上述机制至关重要,因为页面的分裂与合并将直接影响存储效率、I/O模式、加锁行为及整体性能。其中页面的分裂一般分为两种:

  • 中间点(mid point)分裂:将原始页面中50%数据移动到新申请页面,这是最普通的分裂方法。
  • 插入点(insert point)分裂:判断本次插入是否递增 or 递减,如果判定为顺序插入,就在当前插入点进行分裂,这里情况细分较多,大部分情况是直接插入到新申请页面,也可能会涉及到已存在记录移动到新页面,有有些特殊情况下还会直接插入老的页面(老页面的记录被移动到新页面)。

表空间管理

InnoDB的B+tree是通过多层结构映射在磁盘上的,从它的逻辑存储结构来看,所有数据都被有逻辑地存放在一个空间中,这个空间就叫做表空间(tablespace)。表空间由段(segment)、区(extent)、页(page)组成,搞这么多手段的唯一目的就是为了降低IO的随机性,保证存储物理上尽可能是顺序的。

三、当前DDL变更机制

在整个数据库平台(OneDBA)构建过程中,MySQL 结构变更模块是核心基础能力,也是研发同学在日常业务迭代过程中使用频率较高的功能之一。

主要围绕对表加字段、加索引、改属性等操作,为了减少这些操作对线上数据库或业务的影响,早期便为 MySQL 结构变更开发了一套基于容器运行的无锁变更程序,核心采用的是全量数据复制+增量 binlog 回放来进行变更,也是业界通用做法(内部代号:dw-osc,基于 GitHub 开源的 ghost 工具二次开发),主要解决的核心问题:

  • 实现无锁化的结构变更,变更过程中不会阻挡业务对表的读写操作。
  • 实现变更不会导致较大主从数据延迟,避免业务从库读取不到数据导致业务故障。
  • 实现同时支持大规模任务变更,使用容器实现使用完即销毁,无变更任务时不占用资源。

变更工具工作原理简单描述 (重要)

重点:

简单理解工具进行 DDL 变更过程中为了保证数据一致性,对于全量数据的复制与 binlog 回放是并行交叉处理,这种机制它有一个特点就是【第三步】会导致新插入的记录可能会先写入到表中(主键 ID 大的记录先写入到了表),然后【第二步】中复制数据后写入到表中(主键 ID 小的记录后写入表)。

这里顺便说一下当前得物结构变更整体架构:由于变更工具的工作原理需消费大量 binlog 日志保证数据一致性,会导致在变更过程中会有大量的带宽占用问题,为了消除带宽占用问题,开发了 Proxy 代理程序,在此基础之上支持了多云商、多区域本地化变更。

目前整体架构图如下:

四、变更后,表为什么膨胀?

原因说明

上面几个关键点铺垫完了,回到第一个问题,这里先直接说明根本原因,后面会阐述一下排查过程(有同学感兴趣所以分享一下,整个过程还是耗费不少时间)。

在『结构变更机制』介绍中,我们发现这种变更机制它有一个特点,就是【第三步】会导致新插入的记录可能会先写入到表中(主键 ID 大的记录先写入到了表),然后【第二步】中复制数据后写入到表中(主键 ID 小的记录)。这种写入特性叠加单行记录过大的时候(业务表单行记录大小 5k 左右),会碰到 MySQL 页分裂的一个瑕疵(暂且称之为瑕疵,或许是一个 Bug),导致了一个页只存储了 1 条记录(16k 的页只存储了 5k,浪费 2/3 空间),放大了存储问题。

流程复现

下面直接复现一下这种现象下导致异常页分裂的过程:

CREATE TABLE `sbtest` (
  `id` int(11) NOT NULL AUTO_INCREMENT,
  `pad` varchar(12000),
  PRIMARY KEY (`id`)
) ENGINE=InnoDB;

然后插入两行 5k 大小的大主键记录(模拟变更时 binlog 回放先插入数据):

insert into sbtest values (10000, repeat('a',5120));
insert into sbtest values (10001, repeat('a',5120));

这里写了一个小工具打印记录对应的 page 号和 heap 号。

# ./peng
[pk:10000] page: 3 -> heap: 2
[pk:10001] page: 3 -> heap: 3

可以看到两条记录都存在 3 号页,此时表只有这一个页。

继续开始顺序插入数据(模拟变更时 copy 全量数据过程),插入 rec-1:

insert into sbtest values (1, repeat('a',5120));
# ./peng
[pk:1] page: 3 -> heap: 4
[pk:10000] page: 3 -> heap: 2
[pk:10001] page: 3 -> heap: 3

插入 rec-2:

insert into sbtest values (2, repeat('a',5120));
# ./peng
[pk:1] page: 4 -> heap: 2
[pk:2] page: 4 -> heap: 3
[pk:10000] page: 5 -> heap: 2
[pk:10001] page: 5 -> heap: 3

可以看到开始分裂了,page 3 被提升为根节点了,同时分裂出两个叶子节点,各自存了两条数据。此时已经形成了一棵 2 层高的树,还是用图表示吧,比较直观,如下:

插入 rec-3:

insert into sbtest values (3, repeat('a',5120));
# ./peng
[pk:1] page: 4 -> heap: 2
[pk:2] page: 4 -> heap: 3
[pk:3] page: 5 -> heap: 4
[pk:10000] page: 5 -> heap: 2
[pk:10001] page: 5 -> heap: 3

示意图如下:

插入 rec-4:

insert into sbtest values (4, repeat('a',5120));
# ./peng
[pk:1] page: 4 -> heap: 2
[pk:2] page: 4 -> heap: 3
[pk:3] page: 5 -> heap: 4
[pk:4] page: 5 -> heap: 3
[pk:10000] page: 5 -> heap: 2
[pk:10001] page: 6 -> heap: 2

这里开始分裂一个新页 page 6,开始出现比较复杂的情况,同时也为后面分裂导致一个页只有 1 条数据埋下伏笔:

这里可以看到把 10001 这条记录从 page 5 上面迁移到了新建的 page 6 上面(老的 page 5 中会删除 10001 这条记录,并放入到删除链表中),而把当前插入的 rec-4 插入到了原来的 page 5 上面,这个处理逻辑在代码中是一个特殊处理,向右分裂时,当插入点页面前面有大于等于两条记录时,会设置分裂记录为 10001,所以把它迁移到了 page 6,同时会把当前插入记录插入到原 page 5。具体可以看 btr_page_get_split_rec_to_right 函数。

/* 这里返回true表示将行记录向右分裂:即分配的新page的hint_page_no为原page+1 */
ibool btr_page_get_split_rec_to_right(
/*============================*/
        btr_cur_t*        cursor,
        rec_t**           split_rec)
{
  page_t*        page;
  rec_t*        insert_point;
  
  // 获取当前游标页和insert_point
  page = btr_cur_get_page(cursor);
  insert_point = btr_cur_get_rec(cursor);
  
  /* 使用启发式方法:如果新的插入操作紧跟在同一页面上的前一个插入操作之后,
     我们假设这里存在一个顺序插入的模式。 */
  
  // PAGE_LAST_INSERT代表上次插入位置,insert_point代表小于等于待插入目标记录的最大记录位置
  // 如果PAGE_LAST_INSERT=insert_point意味着本次待插入的记录是紧接着上次已插入的记录,
  // 这是一种顺序插入模式,一旦判定是顺序插入,必然反回true,向右分裂
  if (page_header_get_ptr(page, PAGE_LAST_INSERT) == insert_point) {
    // 1. 获取当前insert_point的page内的下一条记录,并判断是否是supremum记录
    // 2. 如果不是,继续判断当前insert_point的下下条记录是否是supremum记录
    // 也就是说,会向后看两条记录,这两条记录有一条为supremum记录,
    // split_rec都会被设置为NULL,向右分裂
    rec_t*        next_rec;
    next_rec = page_rec_get_next(insert_point);
    
    if (page_rec_is_supremum(next_rec)) {
    split_at_new:
      /* split_rec为NULL表示从新插入的记录开始分裂,插入到新页 */
      *split_rec = nullptr;
    } else {
      rec_t* next_next_rec = page_rec_get_next(next_rec);
      if (page_rec_is_supremum(next_next_rec)) {
        goto split_at_new;
      }
      
      /* 如果不是supremum记录,则设置拆分记录为下下条记录 */


      /* 这样做的目的是,如果从插入点开始向上有 >= 2 条用户记录,
         我们在该页上保留 1 条记录,因为这样后面的顺序插入就可以使用
         自适应哈希索引,因为它们只需查看此页面上的记录即可对正确的
         搜索位置进行必要的检查 */
      
      *split_rec = next_next_rec;
    }
    
    return true;
  }
  
  return false;
}

插入 rec-5:

insert into sbtest values (5, repeat('a',5120));
# ./peng
[pk:1] page: 4 -> heap: 2
[pk:2] page: 4 -> heap: 3
[pk:3] page: 5 -> heap: 4
[pk:4] page: 5 -> heap: 3
[pk:5] page: 7 -> heap: 3
[pk:10000] page: 7 -> heap: 2
[pk:10001] page: 6 -> heap: 2

开始分裂一个新页 page 7,新的组织结构方式如下图:

此时是一个正常的插入点右分裂机制,把老的 page 5 中的记录 10000 都移动到了 page 7,并且新插入的 rec-5 也写入到了 page 7 中。到此时看上去一切正常,接下来再插入记录在当前这种结构下就会产生异常。

插入 rec-6:

insert into sbtest values (5, repeat('a',5120));
# ./peng
[pk:1] page: 4 -> heap: 2
[pk:2] page: 4 -> heap: 3
[pk:3] page: 5 -> heap: 4
[pk:4] page: 5 -> heap: 3
[pk:5] page: 7 -> heap: 3
[pk:6] page: 8 -> heap: 3
[pk:10000] page: 8 -> heap: 2
[pk:10001] page: 6 -> heap: 2

此时也是一个正常的插入点右分裂机制,把老的 page 7 中的记录 10000 都移动到了 page 8,并且新插入的 rec-6 也写入到了 page 8 中,但是我们可以发现 page 7 中只有一条孤零零的 rec-5 了,一个页只存储了一条记录。

按照代码中正常的插入点右分裂机制,继续插入 rec-7 会导致 rec-6 成为一个单页、插入 rec-8 又会导致 rec-7 成为一个单页,一直这样循环下去。

目前来看就是在插入 rec-4,触发了一个内部优化策略(具体优化没太去研究),进行了一些特殊的记录迁移和插入动作,当然跟记录过大也有很大关系。

排查过程

有同学对这个问题排查过程比较感兴趣,所以这里也整理分享一下,简化了一些无用信息,仅供参考。

表总行数在 400 百万,正常情况下的大小在 33G 左右,变更之后的大小在 67G 左右。

  • 首先根据备份恢复了一个数据库现场出来。
  • 统计了业务表行大小,发现行基本偏大,在 4-7k 之间(一个页只存了2行,浪费1/3空间)。
  • 分析了变更前后的表数据页,以及每个页存储多少行数据。
    • 发现变更之前数据页大概 200 百万,变更之后 400 百万,解释了存储翻倍。
    • 发现变更之前存储 1 行的页基本没有,变更之后存储 1 行的页接近 400 百万。

基于现在这些信息我们知道了存储翻倍的根本原因,就是之前一个页存储 2 条记录,现在一个页只存储了 1 条记录,新的问题来了,为什么变更后会存储 1 条记录,继续寻找答案。

  • 我们首先在备份恢复的实例上面进行了一次静态变更,就是变更期间没有新的 DML 操作,没有复现。但说明了一个问题,异常跟增量有关,此时大概知道跟变更过程中的 binlog 回放特性有关【上面说的回放会导致主键 ID 大的记录先写入表中】。
  • 写了个工具把 400 百万数据每条记录分布在哪个页里面,以及页里面的记录对应的 heap 是什么都记录到数据库表中分析,慢长等待跑数据。

  • 数据分析完后通过分析发现存储一条数据的页对应的记录的 heap 值基本都是 3,正常应该是 2,意味着这些页并不是一开始就存一条数据,而是产生了页分裂导致的。
  • 开始继续再看页分裂相关的资料和代码,列出页分裂的各种情况,结合上面的信息构建了一个复现环境。插入数据页分裂核心函数。
    • btr_cur_optimistic_insert:乐观插入数据,当前页直接存储
    • btr_cur_pessimistic_insert:悲观插入数据,开始分裂页
    • btr_root_raise_and_insert:单独处理根节点的分裂
    • btr_page_split_and_insert:分裂普通页,所有流程都在这个函数
    • btr_page_get_split_rec_to_right:判断是否是向右分裂
    • btr_page_get_split_rec_to_left:判断是否是向左分裂

heap

heap 是页里面的一个概念,用来标记记录在页里面的相对位置,页里面的第一条用户记录一般是 2,而 0 和 1 默认分配给了最大最小虚拟记录,在页面创建的时候就初始化好了,最大最小记录上面有简单介绍。

解析 ibd 文件

更快的方式还是应该分析物理 ibd 文件,能够解析出页的具体数据,以及被分裂删除的数据,分裂就是把一个页里面的部分记录移动到新的页,然后删除老的记录,但不会真正删除,而是移动到页里面的一个删除链表,后面可以复用。

五、变更后,统计信息为什么差异巨大?

表统计信息主要涉及索引基数统计(也就是唯一值的数量),主键索引的基数统计也就是表行数,在优化器进行成本估算时有些 SQL 条件会使用索引基数进行抉择索引选择(大部分情况是 index dive 方式估算扫描行数)。

InnoDB 统计信息收集算法简单理解就是采样叶子节点 N 个页(默认 20 个页),扫描统计每个页的唯一值数量,N 个页的唯一值数量累加,然后除以N得到单个页平均唯一值数量,再乘以表的总页面数量就估算出了索引总的唯一值数量。

但是当一个页只有 1 条数据的时候统计信息会产生严重偏差(上面已经分析出了表膨胀的原因就是一个页只存储了 1 条记录),主要是代码里面有个优化逻辑,对单个页的唯一值进行了减 1 操作,具体描述如下注释。本来一个页面就只有 1 条记录,再进行减 1 操作就变成 0 了,根据上面的公式得到的索引总唯一值就偏差非常大了。

static bool dict_stats_analyze_index_for_n_prefix(
    ...
    // 记录页唯一key数量
    uint64_t n_diff_on_leaf_page;
    
    // 开始进行dive,获取n_diff_on_leaf_page的值
    dict_stats_analyze_index_below_cur(pcur.get_btr_cur(), n_prefix,
                                       &n_diff_on_leaf_page, &n_external_pages);
    
    /* 为了避免相邻两次dive统计到连续的相同的两个数据,因此减1进行修正。
    一次是某个页面的最后一个值,一次是另一个页面的第一个值。请考虑以下示例:
    Leaf level:
    page: (2,2,2,2,3,3)
    ... 许多页面类似于 (3,3,3,3,3,3)...
    page: (3,3,3,3,5,5)
    ... 许多页面类似于 (5,5,5,5,5,5)...
    page: (5,5,5,5,8,8)
    page: (8,8,8,8,9,9)
    我们的算法会(正确地)估计平均每页有 2 条不同的记录。
    由于有 4 页 non-boring 记录,它会(错误地)将不同记录的数量估计为 8 条
    */ 
    if (n_diff_on_leaf_page > 0) {
      n_diff_on_leaf_page--;
    }
    
    // 更新数据,在所有分析的页面上发现的不同键值数量的累计总和
    n_diff_data->n_diff_all_analyzed_pages += n_diff_on_leaf_page;
)

可以看到PRIMARY主键异常情况下统计数据只有 20 万,表有 400 百万数据。正常情况下主键统计数据有 200 百万,也与表实际行数差异较大,同样是因为单个页面行数太少(正常情况大部分也只有2条数据),再进行减1操作后,导致统计也不准确。

MySQL> select table_name,index_name,stat_value,sample_size from mysql.innodb_index_stats where database_name like 'sbtest' and TABLE_NAME like 'table_1' and stat_name='n_diff_pfx01';
+-------------------+--------------------------------------------+------------+-------------+
| table_name        | index_name                                 | stat_value | sample_size |
+-------------------+--------------------------------------------+------------+-------------+
| table_1           | PRIMARY                                    |     206508 |          20 |
+-------------------+--------------------------------------------+------------+-------------+
11 rows in set (0.00 sec)

优化

为了避免相邻两次dive统计到连续的相同的两个数据,因此减1进行修正。

这里应该是可以优化的,对于主键来说是不是可以判断只有一个字段时不需要进行减1操作,会导致表行数统计非常不准确,毕竟相邻页不会数据重叠。

最低限度也需要判断单个页只有一条数据时不需要减1操作。

六、统计信息与慢SQL之间的关联关系?

当前 MySQL 对大部分 SQL 在评估扫描行数时都不再依赖统计信息数据,而是通过一种 index dive 采样算法实时获取大概需要扫描的数据,这种方式的缺点就是成本略高,所以也提供有参数来控制某些 SQL 是走 index dive 还是直接使用统计数据。

另外在SQL带有 order by field limit 时会触发MySQL内部的一个关于 prefer_ordering_index 的 ORDER BY 优化,在该优化中,会比较使用有序索引和无序索引的代价,谁低用谁。

当时业务有问题的慢 SQL 就是被这个优化干扰了。

# where条件
user_id = ? and biz = ? and is_del = ? and status in (?) ORDER BY modify_time limit 5


# 表索引
idx_modify_time(`modify_time`)
idx_user_biz_del(`user_id`,`biz`, `is_del`)

正常走 idx_user_biz_del 索引为过滤性最好,但需要对 modify_time 字段进行排序。

这个优化机制就是想尝试走 idx_modify_time 索引,走有序索引想避免排序,然后套了一个公式来预估如果走 idx_modify_time 有序索引大概需要扫描多少行?公式非常简单直接:表总行数 / 最优索引的扫描行数 * limit。

  • 表总行数:也就是统计信息里面主键的 n_rows
  • 最优索引的扫描行数:也就是走 idx_user_biz_del 索引需要扫描的行数
  • limit:也就是 SQL 语句里面的 limit 值

使用有序索引预估的行数对比最优索引的扫描行数来决定使用谁,在这种改变索引的策略下,如果表的总行数估计较低(就是上面主键的统计值),会导致更倾向于选择有序索引。

但一个最重要的因素被 MySQL 忽略了,就是实际业务数据分布并不是按它给的这种公式来,往往需要扫描很多数据才能满足 limit 值,造成慢 SQL。

七、如何临时解决该问题?

发现问题后,可控的情况下选择在低峰期对表执行原生 alter table xxx engine=innodb 语句, MySQL 内部重新整理了表空间数据,相关问题恢复正常。但这个原生 DDL 语句,虽然变更不会产生锁表,但该语句无法限速,同时也会导致主从数据较大延迟。

为什么原生 DDL 语句可以解决该问题?看两者在流程上的对比区别。

alter table xxx engine=innodb变更流程 当前工具结构变更流程
1. 建临时表:在目标数据库中创建与原表结构相同的临时表用于数据拷贝。
  1. 拷贝全量数据:将目标表中的全量数据同步至临时表。
  2. 增量DML临时存储在一个缓冲区内。
  3. 全量数据复制完成后,开始应用增量DML日志。
  4. 切换新旧表:重命名原表作为备份,再用临时表替换原表。
  5. 变更完成 | 1. 创建临时表:在目标数据库中创建与原表结构相同的临时表用于数据拷贝。
  6. 拷贝全量数据:将目标表中的全量数据同步至临时表。
  7. 解析Binlog并同步增量数据: 将目标表中的增量数据同步至临时表。
  8. 切换新旧表:重命名原表作为备份,再用临时表替换原表。
  9. 变更完成 |

可以看出结构变更唯一不同的就是增量 DML 语句是等全量数据复制完成后才开始应用,所以能修复表空间,没有导致表膨胀。

八、如何长期解决该问题?

关于业务侧的改造这里不做过多说明,我们看看从变更流程上面是否可以避免这个问题。

既然在变更过程中复制全量数据和 binlog 增量数据回放存在交叉并行执行的可能,那么如果我们先执行全量数据复制,然后再进行增量 binlog 回放是不是就可以绕过这个页分裂问题(就变成了跟 MySQL 原生 DDL 一样的流程)。

变更工具实际改动如下图:

这样就不存在最大记录先插入到表中的问题,丢弃的记录后续全量复制也同样会把记录复制到临时表中。并且这个优化还能解决需要大量回放 binlog 问题,细节可以看看 gh-ost 的 PR-1378。

九、总结

本文先介绍了一些关于 InnoDB 索引机制和页溢出、页分裂方面的知识;介绍了业界通用的 DDL 变更工具流程原理。

随后详细分析了变更后表空间膨胀问题根因,主要是当前变更流程机制叠加单行记录过大的时候(业务表单行记录大小 5k 左右),会碰到 MySQL 页分裂的一个瑕疵,导致了一个页只存储了 1 条记录(16k 的页只存储了 5k,浪费 2/3 空间),导致存储空间膨胀问题。

最后分析了统计信息出错的原因和统计信息出错与慢 SQL 之间的关联关系,以及解决方案。

全文完,感谢阅读。

往期回顾

  1. MySQL单表为何别超2000万行?揭秘B+树与16KB页的生死博弈|得物技术

  2. 0基础带你精通Java对象序列化--以Hessian为例|得物技术

  3. 前端日志回捞系统的性能优化实践|得物技术

  4. 得物灵犀搜索推荐词分发平台演进3.0

  5. R8疑难杂症分析实战:外联优化设计缺陷引起的崩溃|得物技术

文 / 东青

关注得物技术,每周更新技术干货

要是觉得文章对你有帮助的话,欢迎评论转发点赞~

未经得物技术许可严禁转载,否则依法追究法律责任。

MySQL单表为何别超2000万行?揭秘B+树与16KB页的生死博弈|得物技术

一、前 言

本文核心介绍,为何业界会有这样的说法?—— “MySQL单表存储数据量最好别超过千万级别”

当然这里是有前提条件的,也是我们最常使用到的:

  • InnoDB存储引擎;
  • 使用的是默认索引数据结构——B+树;
  • 正常普通表数据(列数量控制在几个到一二十个,普通字段类型及长度)。

接下来咱们就探究一下原因,逐步揭开答案。

二、MySQL是如何存储数据的?

核心结构:B+树 + 16KB数据页

这里如下,建一张普通表user:

CREATE TABLE `user` (
  `id` int(10) unsigned NOT NULL AUTO_INCREMENT COMMENT '主键',
  `name` varchar(100NOT NULL DEFAULT '' COMMENT '名字',
  `age` int(11NOT NULL DEFAULT '0' COMMENT '年龄',
  PRIMARY KEY (`id`),
  KEY `idx_age` (`age`)
) ENGINE=InnoDB AUTO_INCREMENT=1 DEFAULT CHARSET=utf8;

数据页(Page)

介绍

InnoDB存储的最小单位,固定为16KB 。每页存储表数据(行记录)、索引、元信息等。数据加载到内存时以页为单位,减少磁盘I/O次数。

页的结构

假设我们有这么一张user数据表。其中id是唯一主键。这看起来的一行行数据,为了方便,我们后面就叫它们record吧。这张表看起来就跟个excel表格一样。excel的数据在硬盘上是一个xx.excel的文件。而上面user表数据,在硬盘上其实也是类似,放在了user.ibd文件下。含义是user表的innodb data文件,又叫表空间。虽然在数据表里,它们看起来是挨在一起的。但实际上在user.ibd里他们被分成很多小份的数据页,每份大小16k。类似于下面这样。

ibd文件内部有大量的页,我们把视角聚焦一下,放到页上面。整个页16k,不大,但record这么多,一页肯定放不下,所以会分开放到很多页里。并且这16k,也不可能全用来放record对吧。因为record们被分成好多份,放到好多页里了,为了唯一标识具体是哪一页,那就需要引入页号(其实是一个表空间的地址偏移量)。同时为了把这些数据页给关联起来,于是引入了前后指针,用于指向前后的页。这些都被加到了页头里。页是需要读写的,16k说小也不小,写一半电源线被拔了也是有可能发生的,所以为了保证数据页的正确性,还引入了校验码。这个被加到了页尾。那剩下的空间,才是用来放我们的record的。而record如果行数特别多的话,进入到页内时挨个遍历,效率也不太行,所以为这些数据生成了一个页目录,具体实现细节不重要。只需要知道,它可以通过二分查找的方式将查找效率从O(n) 变成O(lgn)

 

从页到索引—B+树索引

如果想查一条record,我们可以把表空间里每一页都捞出来(全表扫描),再把里面的record捞出来挨个判断是不是我们要找的。行数量小的时候,这么操作也没啥问题。行数量大了,性能就慢了,于是为了加速搜索,我们可以在每个数据页里选出主键id最小的record,而且只需要它们的主键id和所在页的页号。组成新的record,放入到一个新生成的一个数据页中,这个新数据页跟之前的页结构没啥区别,而且大小还是16k。但为了跟之前的数据页进行区分。数据页里加入了页层级(page level) 的信息,从0开始往上算。于是页与页之间就有了上下层级的概念,就像下面这样。

突然页跟页之间看起来就像是一棵倒过来的树了。也就是我们常说的B+ 树索引。最下面那一层,page level 为0,也就是所谓的叶子结点,其余都叫非叶子结点。上面展示的是两层的树,如果数据变多了,我们还可以再通过类似的方法,再往上构建一层。就成了三层的树。

  • 聚簇索引:数据按主键组织成一棵B+树。叶子节点存储完整行数据 ,非叶子节点存储主键值+指向子页的指针(类似目录)。
  • 二级索引:叶子节点存储主键值,查询时需回表(根据主键回聚簇索引查数据)。
  • 行格式:如COMPACT格式,行数据包含事务ID、回滚指针、列值等信息。行大小影响单页存储的行数

存入数据如下

比如表数据已存在id为1-10的数据存储,简单比方如下:

然后需要插入id=11的数据:

  • 加载1号数据页入内存,分析判定;
  • id=11的数据大于id=10,那么锁定页号5,判定5号页是否还可以存下数据11;
  • 可以存下,将id=11的数据写入到5号页中。

关键原理总结

所有数据通过B+树有序组织,数据存储在数据页上,页与页之间以双向链表连接,非叶子节点提供快速定位路径,叶子节点存储实际的数据。 

三、MySQL是如何查询到数据的?

上面我们已经介绍了MySQL中使用页存储数据,以及B+树索引数据的结构,那现在我们就可以通过这样一棵B+树加速查询。

**举个例子:select ***

from table where id = 5

比方说我们想要查找行数据5。会先从顶层页的record们入手。record里包含了主键id和页号(页地址)

如下图所示,左边2号页最小id是1,向右3号页最小id是4,然后4号页最小是7,最后5号页最小是10。

那id=5的数据如果存在,5大于4小于7,那必定在3号页里面。于是顺着的record的页地址就到了3号数据页里,于是加载3号数据页到内存。在数据页里找到id=5的数据行,完成查询。

另外需要注意的是,上面的页的页号并不是连续的,它们在磁盘里也不一定是挨在一起的。这个过程中查询了2个页(1号跟3号),如果这三个页都在磁盘中(没有被提前加载到内存中),那么最多需要经历两次磁盘IO查询,它们才能被加载到内存中。(如果考虑1号如果是root常驻内存,那么需要磁盘IO一次即可定位到)。

查询步骤总结

以聚簇索引搜索为例(假设id是主键):

  • 从根页开始搜索 :

加载根页(常驻内存)到Buffer Pool,根据指针找到下一层节点。

  • 逐层定位叶子节点 :

在非叶子节点页(存储主键+指针)中二分查找 ,定位id=5所在范围的子页(如页A)。

重复此过程,直到叶子节点页。

  • 叶子节点二分查找 :

在叶子页内通过主键二分查找定位到行记录,返回完整数据。

I/O次数分析 :

  • 树高为3时:根页 + 中间页 + 叶子页 = 3次磁盘I/O (若页不在内存中)。
  • B+树矮胖特性 :3层即可支撑千万级数据(接下来分析),是高效查询的基础。

四、2000万这个上限值如何算出来的?

在我们清楚了MySQL是如何存储及查询数据后,那么2000万这个数值又是如何得来的呢?超过2000万比如存储一亿数据会如何?

B+树承载的记录数量

从上面的结构里可以看出B+树的最末级叶子结点里放了record数据。而非叶子结点里则放了用来加速查询的索引数据。也就是说同样一个16k的页,非叶子节点里每一条数据都指向一个新的页,而新的页有两种可能。

  • 如果是末级叶子节点的话,那么里面放的就是一行行record数据。
  • 如果是非叶子节点,那么就会循环继续指向新的数据页。

假设

  • 非叶子节点内指向其他内存页的指针数量为x(非叶子节点指针扇出值)
  • 叶子节点内能容纳的record数量为y(叶子节点单页行数)
  • B+树的层数为z(树高)

那这棵B+树放的行数据总量等于 (x ^ (z-1)) * y

核心公式:单表最大行数 = 非叶节点扇出指针数 ^ (树高-1) × 单页行数

非叶子节点指针扇出值—x 怎么算?

我们回去看数据页的结构。

非叶子节点里主要放索引查询相关的数据,放的是主键和指向页号。

  • 主键假设是bigint(8Byte),而页号在源码里叫FIL_PAGE_OFFSET(4Byte),那么非叶子节点里的一条数据是12Byte左右。
  • 整个数据页16k, 页头页尾那部分数据全加起来大概128Byte,加上页目录毛估占1k吧。那剩下的15k除以12Byte,等于1280,也就是可以指向x=1280页。

我们常说的二叉树指的是一个结点可以发散出两个新的结点。m叉树一个节点能指向m个新的结点。这个指向新节点的操作就叫扇出(fanout) 。而上面的B+树,它能指向1280个新的节点,恐怖如斯,可以说扇出非常高了。

单页行数—y的计算

叶子节点和非叶子节点的数据结构是一样的,所以也假设剩下15kb可以发挥。

叶子节点里放的是真正的行数据。假设一条行数据1kb,所以一页里能放y=15行

行总数计算

回到 (x ^ (z-1)) * y 这个公式。

已知x=1280,y=15。

假设B+树是两层,那z=2。则是(1280 ^ (2-1)) * 15 ≈ 2w

假设B+树是三层,那z=3。则是 (1280 ^ (3-1)) * 15 ≈ 2.5kw

这个2.5kw,就是我们常说的单表建议最大行数2kw的由来。 毕竟再加一层,数据就大得有点离谱了。三层数据页对应最多三次磁盘IO,也比较合理。

  • 临界点 :当行数突破约2000万时,树高可能从3层变为4层:
  • 树高=4时:最大行数 ≈ 1280^3 × 15 结果已超过百亿(远大于2000万)
  • 性能断崖 :树高从3→4,查询I/O次数从3次增至4次 (多一次磁盘寻址),尤其在回表查询、高并发、深分页时性能骤降。

行数超一亿就慢了吗?

上面假设单行数据用了1kb,所以一个数据页能放个15行数据。

如果我单行数据用不了这么多,比如只用了250byte。那么单个数据页能放60行数据。

那同样是三层B+树,单表支持的行数就是 (1280 ^ (3-1)) * 60 ≈ 1个亿。

你看我一个亿的数据,其实也就三层B+树,在这个B+树里要查到某行数据,最多也是三次磁盘IO。所以并不慢。

B树承载的记录数量

我们都知道,现在MySQL的索引都是B+树,而有一种树,跟B+树很像,叫B树,也叫B-树

它跟B+树最大的区别在于,B+树只在末级叶子结点处放数据表行数据,而B树则会在叶子和非叶子结点上都放。

于是,B树的结构就类似这样:

B树将行数据都存在非叶子节点上,假设每个数据页还是16kb,掐头去尾每页剩15kb,并且一条数据表行数据还是占1kb,就算不考虑各种页指针的情况下,也只能放个15条数据。数据页扇出明显变少了

计算可承载的总行数的公式也变成了一个等比数列

15 + 15^2 +15^3 + ... + 15^z

其中z还是层数的意思。

为了能放2kw左右的数据,需要z>=6。也就是树需要有6层,查一次要访问6个页。假设这6个页并不连续,为了查询其中一条数据,最坏情况需要进行6次磁盘IO

而B+树同样情况下放2kw数据左右,查一次最多是3次磁盘IO

磁盘IO越多则越慢,这两者在性能上差距略大。

为此,B+树比B树更适合成为MySQL的索引

五、总结:生死博弈的核心

B+树叶子和非叶子结点的数据页都是16k,且数据结构一致,区别在于叶子节点放的是真实的行数据,而非叶子结点放的是主键和下一个页的地址。

B+树一般有两到三层,由于其高扇出,三层就能支持2kw以上的数据,且一次查询最多1~3次磁盘IO,性能也还行。

存储同样量级的数据,B树比B+树层级更高,因此磁盘IO也更多,所以B+树更适合成为MySQL索引。

索引结构不会影响单表最大行数,2kw也只是推荐值,超过了这个值可能会导致B+树层级更高,影响查询性能。

单表最大值还受主键大小和磁盘大小限制。

16KB页与B+树的平衡 :页大小限制了单页行数和指针数,B+树通过多阶平衡确保低树高。

2000万不是绝对 :若行小于1KB(如只存ID),上限可到5000万+;若行较大(如含大字段),可能500万就性能下降。

优化建议:

  • 控制单行大小(避免TEXT/BLOB直接入表)。
  • 分库分表:单表接近千万级时提前规划。
  • 冷热分离:历史数据归档。

本质:通过页大小和B+树结构,MySQL在磁盘I/O和内存效率之间取得平衡。超出平衡点时,性能从“平缓下降”变为“断崖下跌”。

六、拓展问题

为啥设计单页大小16k?

MySQL索引采用的是B+树数据结构,每个叶子节点(叶子块)存储一个索引条目的信息。而MySQL使用的是页式存储(Paged storage)技术,将磁盘上的数据划分为一个个固定大小的页面,每个页面包含若干个索引条目。

为了提高索引查询效率和降低磁盘I/O的频率,MySQL设置了16KB的单页大小。这是因为在MySQL中:

  • 内存大小限制:MySQL的索引需要放在内存中进行查询,如果页面过大,将导致索引无法完全加载到内存中,从而影响查询效率。
  • 磁盘I/O限制: 当需要查询一个索引时,MySQL需要把相关的页面加载到内存中进行处理,如果页面过大,将增加磁盘I/O的开销,降低查询效率。
  • 索引效率限制:在B+树数据结构中,每个叶子节点存储着一个索引条目,因此如果每个页面能够存放更多索引条目,就可以减少B+树结构的深度,从而提高索引查询效率。

综上所述,MySQL索引单页大小设置为16KB可以兼顾内存大小、磁盘I/O和索引查询效率等多方面因素,是一种比较优化的方案。需要注意的是,对于某些特殊的应用场景,可能需要根据实际情况对单页大小进行调整。

字符串怎么做索引?

在MySQL中,可以通过B+树索引结构对字符串类型的列进行排序。具体来说,当使用B+树索引进行排序时,MySQL会根据字符串的字典序(Lexicographic Order)进行排序。

字典序是指将字符串中的每个字符依次比较,直到找到不同的字符为止。如果两个字符串在相同的位置上具有不同的字符,则以这两个字符的ASCII码值比较大小,并按照升序或降序排列。例如,字符串"abc"和"def"比较大小时,先比较'a'和'd'的ASCII码,因为'd'的ASCII码大于'a',所以"def"大于"abc"。

需要注意的是,如果对长字符串进行排序,可能会影响索引查询的性能,因此可以考虑使用前缀索引或全文索引来优化。同时,在实际开发中,还需要注意选择适当的字符集和排序规则,以确保排序结果正确和稳定。

中文字符串怎么做索引?

中文字符串排序在MySQL中可以使用多种方式,最常见的有以下两种:

  • 按拼音排序:对于中文字符串,可以按照拼音进行排序。可以使用拼音排序插件,如pinyin或zhuyin插件,来实现中文字符串按照拼音进行排序。这些插件会将中文字符串转换为拼音或注音后,再进行排序。

例如,先安装pinyin插件:

INSTALL PLUGIN pinyin SONAME 'ha_pinyin.so';

然后创建对应的索引并按拼音排序:

CREATE INDEX idx_name_pinyin ON mytable(name) USING BTREE WITH PARSER pinyin;
SELECT * FROM mytable ORDER BY name COLLATE pinyin;
  • 按Unicode码点排序:可以使用UTF-8字符集,并选择utf8mb4_unicode_ci排序规则,在使用此排序规则时,MySQL会按照Unicode码点进行排序,适合于较为通用的中文字符串排序需求。

例如:

CREATE INDEX idx_name_unicode ON mytable(name) USING BTREE;
SELECT * FROM mytable ORDER BY name COLLATE utf8mb4_unicode_ci;

需要注意的是,不同的排序方式可能会对性能产生影响,因此需要根据具体需求选择合适的排序方式,并进行必要的测试和验证。同时,在进行中文字符串排序时,还需要考虑到中文字符的复杂性,例如同音字、繁简体等问题,以确保排序结果正确和稳定。

索引字段的长度有限制吗?

在MySQL中,索引的长度通常是由三个因素决定的:数据类型、字符集和存储引擎。不同的数据类型、字符集和存储引擎所支持的最大索引长度也有所不同。

一般情况下,索引的长度不应该超过存储引擎所支持的最大索引长度。在InnoDB存储引擎中,单个索引所能包含的最大字节数为767个字节(前缀索引除外)。如果索引的长度超过了最大长度,则会导致创建索引失败。因此,在设计表结构时,需要根据索引列的数据类型和字符集等因素,合理设置索引长度,以充分利用索引的优势。

对于字符串类型的索引,还需要注意以下几点:

  • 对于UTF-8字符集,每个字符占用1-4个字节,因此索引长度需要根据实际情况进行计算。例如,一个VARCHAR(255)类型的列在utf8mb4字符集下的最大长度为255*4=1020个字节。
  • 可以使用前缀索引来减少索引的大小,提高索引查询效率。在创建前缀索引时需要指定前缀长度。例如,可以在创建索引时使用name(10)来指定name列的前10个字符作为索引。
  • 在使用全文索引对字符串进行搜索时,MySQL会将文本内容分割成单个词汇后建立倒排索引。在建立索引时需要考虑到中英文分词的问题,以确保全文索引的准确性和查询效率。

综上所述,索引的长度需要根据数据类型、字符集和存储引擎等多个因素进行综合考虑,并合理设置索引长度,以提高索引查询效率和利用率。

往期回顾

  1. 0基础带你精通Java对象序列化--以Hessian为例|得物技术

  2. 前端日志回捞系统的性能优化实践|得物技术

  3. 得物灵犀搜索推荐词分发平台演进3.0

  4. R8疑难杂症分析实战:外联优化设计缺陷引起的崩溃|得物技术

  5. 可扩展系统设计的黄金法则与Go语言实践|得物技术

文 / 太空

关注得物技术,每周更新技术干货

要是觉得文章对你有帮助的话,欢迎评论转发点赞~

未经得物技术许可严禁转载,否则依法追究法律责任。

❌