深度实践:得物算法域全景可观测性从 0 到 1 的演进之路 掘金专栏-得物技术 得物技术 2026年1月8日 15:09 随着系统复杂度的指数级增长,我们对现有系统的可观测性进行了全面梳理,为了提高稳定性,我们希望建设一个业务场景维度全链路变更事件中心, 以“聚焦做好可观测性”为核心目标,通过建设监控平台的事件中心与全链
前端平台大仓应用稳定性治理之路|得物技术 掘金专栏-得物技术 得物技术 2026年1月6日 15:32 大仓应用从未发生因治理导致的线上故障,实现了高效、稳定、可持续的前端大仓应用研发稳定性治理体系。** 随着目前大模型的不断迭代,后续结合AI智能体对研发流程进行稳定性加固,相信大仓应用的稳定性会更上一
RocketMQ高性能揭秘:承载万亿级流量的架构奥秘|得物技术 掘金专栏-得物技术 得物技术 2025年12月30日 16:42 一、前言 在分布式系统架构中,消息队列如同畅通的“信息神经网络”,承担着解耦、削峰与异步通信的核心使命。在众多成熟方案中,RocketMQ凭借其阿里巴巴与Apache双重基因,以卓越的金融级可靠性、万
PAG在得物社区S级活动的落地 掘金专栏-得物技术 得物技术 2025年12月26日 15:45 一、背景 近期,得物社区活动「用篮球认识我」推出 “用户上传图片生成专属球星卡” 核心玩法。 初期规划由服务端基于 PAG 技术合成,为了让用户可以更自由的定制专属球星卡,经多端评估后确定:由 H5
Ant Design 6.0 尝鲜:上手现代化组件开发|得物技术 掘金专栏-得物技术 得物技术 2025年12月23日 14:12 在前端开发领域,Ant Design 一直是企业级 React 应用的首选 UI 库之一。随着 Ant Design 6.0 的发布,我们又见证了一次聚焦于组件功能与用户体验的革新。
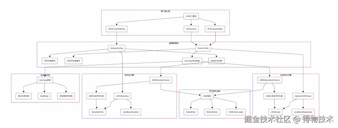
Java 设计模式:原理、框架应用与实战全解析|得物技术 掘金专栏-得物技术 得物技术 2025年12月18日 14:03 一、概述 简介 设计模式(Design Pattern)是前辈们对代码开发经验的总结,它不是语法规定,是解决特定问题的一系列思想,是面向对象设计原则的具象化实现, 是解决 “需求变更” 与 “系统复杂