阅读视图

发现新文章,点击刷新页面。

百度慧播星数字人技术演进

导读

从2023年成立到如今日均服务2万+直播间,百度慧播星已演进为覆盖脚本生成、实时问答、智能决策、音视频克隆的全链路AI直播平台。本文深入解读其技术架构:如何通过检索增强和强化学习生成高转化脚本;如何利用强化学习智能中控动态优化直播策略;以及如何将语音与形象克隆效率提升至“小时级”;如何构建“先验-后验”数据飞轮,让模型自主进化;。罗永浩数字人直播GMV突破5500万的案例,验证了其“超越真人”的带货能力。未来,慧播星正朝着更智能、更拟真、更高效的方向持续迭代。

01 慧播星介绍

电商数字人直播(慧播星)正式成立于2023年,是一款汇集了百度在视觉,语音和语言方面AI能力的原生AI应用产品,致力于打造代际领先的超越真人的直播体验。25年底日均开播直播间已达2万多个,覆盖电商、教育、健康、金融、泛知识内容等多个行业。经过两年多的产品打磨和技术突破,慧播星数字人直播已具备超越真人的能力。例如,这些能力支撑了罗永浩2025年6月15 日的数字人直播首秀,吸引了超 1300 万人次观看,GMV(商品交易总额)突破 5500 万元,这一成绩超过了其同年 5 月的真人直播首秀(GMV 5000 万)。

1.1 商家业务视角——开播流程

商家在慧播星获得带货权限后,即可自助开启数字人直播,主要包括如下流程。

1. 商品选择,可从百度直营店铺(度小店),三方电商平台(京东淘宝拼多多)和百度本地生活的海量商品中选择带货商品

图片

△ 海量内外部商品一键挂接

  1. 形象选择或者定制,从7800+公共库形象中选择主播形象,或通过自助录制5分钟视频定制私有形象

图片

△ 形象选择或定制

  1. 直播间装修,从3600+套直播间模板中选择装修风格和元素,或通过AI自动生成直播间背景图和营销挂件

图片

△ 直播间装修,丰富的模板&组件

  1. 脚本生成,从多种公共风格中选择脚本带货风格,或自定义目标带货风格,补充少量营销信息,一键生成专业的直播脚本

图片

△ 一键脚本生成

  1. 音色选择,从3200+个公共库音色中选择主播音色,或通过手百自助录制,3天内得到私有定制音色

图片

△ 音色选择或制作

6. 直播间互动配置,一键开启一言问答接管,也支持手动配置预置问答对,补充商家知识

图片

△ 直播间互动配置

02 整体技术架构

慧播星整体架构主要由商家端、视觉语音和文本各模态模型、实时渲染引擎、站内外分发系统组成。

图片

为实现更好的直播体验,数字人采用云端生成方案,云端生成系统主要包括如下几个子系统。

1. 商品理解,为脚本,问答,互动等各种内容生成模型提供商品知识增强

2. 脚本生成,围绕商品自动生成风格化口语化的带货脚本

3. 智能问答,用户提问时实时检索商品知识,生成精准的回复,支持弹幕和口播回复

4. 智能互动,以直播效果(评论率、用户退场率、观看时长等)为目标主动向用户发起互动

5. 直播间装修,智能生成直播间背景,合成带营销内容的挂件

图片

03 内容生成

3.1 风格化脚本生成

直播脚本水平与带货效果息息相关,优秀主播的脚本能够打动用户,循循善进引导用户成交。由于普通商家的带货营销水平有限,商家希望仅表达学习某某主播,系统自动为其生成风格相似的脚本。在此需求背景下,慧播星利用多模态商品理解富集构建商品知识库,借助EB4/turbo在电商直播语料上进行大规模预训练,结合人工专家精标数据SFT,通用和电商知识增强等手段实现一键风格化仿写。

  • 商家仅需选定商品和补充少量营销信息,即可按预设风格或者自定风格(提供最少400字的带货文案)一键生成风格相似的带货脚本。客户采纳率92%,开播渗透率67%,相比客户脚本转化率+14%。
  • 考虑到风格化脚本创作需求的独立性,慧播星已将脚本生成独立为工具,商家可脱离直播业务流使用工具。

图片

△ 风格化脚本生成工具UI

技术架构

整体技术主要包括商品理解、检索增强、强化学习风格化生成和后处理阶段。

图片

  • 商品理解。系统通过多模态商品解析技术对商品详情页、海报图、参数图等视觉素材进行 OCR、版面结构识别与多模态模型融合,自动抽取核心卖点、适用人群、功能亮点、使用场景等结构化商品知识。可在单张图里同时捕获“文本内容 + 图示含义 + 排版语义”等特征,并利用 LLM 对解析结果进行归一化和字段对齐,形成高覆盖、高一致性的商品知识库。
  • 检索增强(RAG)链路。用户输入的风格范文(不少于 400 字)会先经过标签分析模块,由大模型识别出其关键风格维度,如:表达节奏(快/慢)、情绪浓度(热情/克制)、营造气氛策略(故事、对比、疑问句)、用户痛点定位、直播常用带货技巧(强调稀缺、促单压力、利益点递进)等。基于这些风格标签,系统自动生成 Query,用于从通用知识库与电商知识库中检索对应表达方式、句式模板与知识上下文(卖点顺序推荐、商品类别常用话术、场景化句法等)。
  • 风格化生成模型。模型基于电商专精的电商直播语料预训练能力,并结合海量运营专家的精细化标注数据(SFT),能够在保持范文风格一致性的同时,将内容自动替换为目标商品的卖点和营销逻辑。为确保生成内容既符合直播场景使用习惯,又具备高情绪感染力,系统引入轻量级 RLHF/强化学习优化,通过人类偏好数据持续调优,使模型能够稳定输出“自然、顺畅、带货效果强”的脚本。为持续提升模型能力,通过数据飞轮对该生成模型进行对齐。
  • 标签化与后处理。脚本被进一步结构化,包括:分镜逻辑、开场引导、利益点铺垫、情绪高点、促单推进、收尾金句等,方便商家在实际直播中灵活调用或进行定制化编辑。

脚本数据飞轮

数字人直播的内容绝大部分来自大模型生成,前期领域专家知识为生成标准,脚本、问答、互动场景的生成质量已达到普通真人主播的水平。然而人工先验知识存在主观偏差,且缺乏全面性和快速适应新变化的能力,完全依赖人工只能达到次优水平。为持续攀升超越域内外头部真人主播,需建立业务和大模型的数据飞轮,通过飞轮效应持续提升模型在数字人直播场景的后验效果。

图片

先验对齐

在真实直播场景中,数字人模型最终追求的是“后验效果最优”——即用户停留、评论增长、转化提升等真实业务指标。然而后验目标往往天然伴随风险:例如激进促单、夸大效果、模糊描述等内容可能在短期内获得更高的用户反馈,却越过事实边界与平台规范,形成安全问题。因此,在模型全面对齐后验之前,必须构建一套稳健、可解释、与平台规范一致的先验对齐体系作为基础。先验奖励模型作为“守门人”,以推理专家模型为判断核心,通过结构化的偏好评分与规则奖励引导模型学习合规、高质、可控的内容风格,实现“先验对齐 → 强化学习 → 专精模型 → 回流验证”的闭环。

自动偏好合成。传统先验奖励完全依赖人工标注,成本高且存在主观性。为解决这一问题,我们集成了多个先进推理类基模型(如 EB4-4T、Deepseek-R1/V3、GPT-o 系列等),通过多模型投票、结果对比分级等方式自动合成偏好。这一自动化偏好生成机制能够模拟“专家标注”,但具备:

  • 一致性更高,减少人工主观波动
  • 覆盖范围更广,数百万级先验数据
  • 适应变化更快,模型可随平台规范或内容趋势变化即时更新

最终形成先验 RM(Reward Model)的核心训练数据。先验 RM 的核心职责是确保模型在任何情况下都不会突破内容安全边界,为后续后验对齐提供稳固底座。

图片

后验数据飞轮

为了让模型吸收用户的真实后验反馈,慧播星构建了一套以“内容探索 + 奖励建模”为两条主线的数据飞轮,实现模型的自主进化与持续增强。

图片

基于后验统计的内容探索:可控、高解释的偏好数据生成链路。后验统计路径主要面向高精度、强可控、可解释性强的偏好数据生产需求,结合在线实验框架,通过真实用户反馈驱动的方式生成偏好样本。通过高频在线实验,系统不断沉淀千级规模的偏好数据,支撑后续的模型偏好对齐训练(如 DPO/IPO 等策略优化方法)。

可泛化的奖励 uplift 建模:大规模偏好数据的高效补充路径。相比基于后验统计的实验方式,uplift 建模路径旨在解决用户行为稀疏、实验成本高的问题,通过泛化模型直接对用户偏好进行预测,生成百万级的偏好数据,实现更高效的数据扩容。采用 S-Learner / T-Learner 等 uplift 方法,构建用户行为因果效应模型,直接预测“某段内容是否会提升用户的互动/评论/停留等关键指标?”

3.2 智能问答

慧播星建设了一套完备的直播场景RAG系统,包括电商领域知识检索模型,通过千亿模型蒸馏的低时延生成模型(12s->2s),数据飞轮。目前已实现多模素材调度,高拟真明星问答,客户个性化表达,垂类适配,商家/商品知识库等产品能力。客户可一键开启智能问答,问答端到端可用率95%,优质率90%,客户开启率94%,运营和客户反馈较好。

图片

△ 智能问答架构

技术架构

慧播星的直播实时问答系统在工程上形成了知识整合 → 领域检索 → 低延迟生成 → 后处理 → 数据飞轮的完整闭环,为超拟真数字人提供了媲美真人的实时互动能力。

  • 知识整合层,系统将商家侧的商品图文、卖点、FAQ、视频脚本、类目属性以及运营沉淀的数据统一入库,并通过向量化处理构建高可用的电商知识底座。
  • 领域知识检索模块结合了千帧蒸馏后的 EB-lite/行业模型与高维向量语义搜索,通过「意图识别 → 精准匹配 → 语义聚类 → 知识召回」的流水线,确保系统能够从复杂直播语境中准确捕捉用户提问意图。直播场景中存在大量口语化、短句化、甚至噪声语料(如: “这个能用多久啊”。“有别的颜色吗?”),系统通过深度语义 embedding(如 ernie embedding)实现高鲁棒性的实时检索,使检索召回的准确率在实时环境下依然保持稳定。
  • 低延时生成模块。基于千亿模型蒸馏结果构建,针对直播高并发、低时延、强一致性的要求,模型经过结构裁剪、张量并行优化与 Prompt 规约,使单轮响应时延从 12s 压缩到 2s,在保证语义丰富度和口播自然度的同时提升端到端体验。
  • 数据飞轮实现持续自我优化:运营反馈、用户互动日志、误匹配案例以及高质问答样本会自动回流到数据处理模块,驱动知识库更新与模型重训练。

3.3 智能中控


真人主播会根据直播间实时状态决策当前应发起何种动作(action),比如直播间互动氛围差的时候是应该邀评,换卖点讲解还是促单?确定动作后主播知道如何最好的的执行动作,例如怎么把邀评讲出来?说什么话,用什么语气,邀请特定观众还是所有观众。行为决策和行为内容生成两者相结合实现直播间下单,关注,留联等最大化目标。超拟真数字人需要具备上述两种核心能力,即给定一个长期目标(如每场次的订单总数,评论总数,观看时长等),要求数字人1)判断在不同直播间状态下应该做出什么行为,是切换卖点讲解,促单逼单,邀评还是多轮互动?2)确定某种行为后生成适合的的行为内容,如塑品讲解,优惠讲解,促单逼单等的具体口播内容。

技术架构

智能中控架构核心由基于强化学习的决策Agent,和基于一言大模型的多任务融合两个部分组成。

图片

基于强化学习的行为决策Agent

行为决策的目标是在不同直播状态下选择最优动作,最大化长期目标(订单、评论、观看时长等)

图片

上图展示了直播环境与RL决策Agent的交互流程:

  • 状态 St:观看人数、评论频率、当前商品、用户行为序列、是否有提问等
  • 动作 At:邀评 / 多轮互动 / 促单 / 动态讲解 / 切换卖点 / 回答问题……
  • 奖励 Rt:订单数变化、评论数增加、停留时长、转化率提升等
  • Agent 通过不断试错 & 策略迭代,获得最优策略。

这使数字人能够像真人主播一样:氛围低时发起互动,用户观望时进行促单,新观众进入时进行商品介绍。RL 的优势在于目标导向:不是优化单句话,而是优化整场直播的 KPI

基于大模型的行为内容生成与融合

当 RL Agent 选择了一个动作后,例如“促单”,还需要生成对应的动作参数:如促单的口播内容,使用什么语气?内容是偏温和还是强节奏?是否引用当前观众的评论?实践中我们通过强化学习训练了一系列action内容生成专精模型,能够生成特定参数指定的直播内容。

未来我们将以语言模型为基座对决策和内容生成任务进行端到端训练,减少分阶段建模带来的累计误差。

04 语音克隆与合成

普通商家原声演绎状态不佳,缺乏带货感。慧播星利用风格迁移TTS技术自动合成感染力强,拟真度高的直播音频。经过两年多的迭代TTS开播使用率从30.3%提升至92.8% 制作时效性从1月降低到1分钟。

电商TTS发展主要经历两个阶段:

第一阶段(2023.3~2024.Q2) **:语音定制工牌麦收音,依赖大量人工传导,整个周期长达一个月

第二阶段(2024.Q3至今) **:小程序自助收音提高收音效率,自动训练架构升级,抑扬顿挫带货效果持续优化

8a3ff4868bef454dc11f0b3d563dfd55.png

第一阶段:工牌麦收音效率低下

9c59c70847e98a944f17b4d9b65d9842.jpg

第二阶段:小程序自助录制

现状:当前慧播星支持原生和激情带货两种音色克隆,客户仅需在手百小程序上录制15分钟语音,系统在1天内自动为客户生成克隆音(对比如下)。目前慧播星已制作12w多个音色,2.7w多个客户定制音色。

b8fb96d6e796ac2b84b99e0421469492.png

两种音效可选

1. 原声效果:还原本人说话特点,如语速和语调

http://blob:https://unitools.fun/fb87134d-97ec-42a5-a0a0-b74980b1cfc3

2. 激情带货效果:让整体情绪更激昂,抑扬顿挫

http://blob:https://unitools.fun/85e53903-5672-4988-85ae-19a4c867a607

未来计划利用海量直播场景的语料数据,进一步降低克隆门槛(对齐竞品的30s)、提升克隆效率(分钟级可完成克隆进行合成)、优化朗读效果(对标直播/视频/讲述/咨询等不同语境的真人) ,同时从单声音的克隆和合成成本达到业内头部领先水平。

克隆+合成技术架构

整体架构主要包括离线声纹注册和模型训练,在线合成三个部分。

图片

△ 形象克隆及合成架构

05 形象克隆与合成

主播形象是直播的核心要素,高拟真形象能够提升用户观看时长,进而提升成单效果。慧播星与视觉技术部深度合作,基于2D数字人技术针对直播场景定制形象克隆和合成能力,建设了接近7800+个公共库形象,有效地支撑商家在慧播星的前期探索,为自建形象做好准备。

图片

△ 慧播星形象制作

形象克隆技术发展主要经历了四个阶段:

第一阶段(2023.3~2023Q4) :V1版本唇形驱动方案适配电商直播场景,跑通录制约束较多的**闭嘴且无遮挡录制+**形象克隆流程,建立起第一批公共库形象

第二阶段(2024.Q4~2024.Q2) :V3V4版本唇形驱动通过数据建设和模型算法优化实现张嘴录制和更自然的唇动效果

第三阶段(2024.Q3~2025.Q2) :进一步降低录制门槛,支持录制中遮挡、大幅度侧脸和人脸出镜

当前阶段客户仅需上传5分钟左右的自然演绎视频,系统在3小时内即可自动为客户生成克隆形象。时至25年底慧播星已累计制作32万多多个形象,8万多个客户定制形象,线上可用率95%

第三阶段(2025.Q3~至今):突破唇形驱动,建设多人出镜,动作驱动,表情驱动,持物驱动等下一代形象生成能力(多模协同的超级主播)。

视觉技术

实时场景下早期的唇动方案采用单阶段建模(如wav2lip),输入音频直接输出像素空间的唇形图片。实践中单阶段方案无法达到逼真的唇动效果,后来的商用方案几乎都采用两阶段方案:第一阶段将音频转化为2D关键点或3D人脸模型作为中间表达,第二阶段将中间表达利用GAN网络解码到像素空间。

视觉生成模型

核心由三个模型组成,3D人脸重建模型音频到3D人脸生成模型3D空间到像素空间人脸生模型。

  • 3D人脸重建利用3DMM将人脸图片(像素)转换为3D mesh(三维空间点)
  • 基于Faceformer改进的音频到3D mesh预估模型,mesh作为中间表达携带了丰富的面部动态,使得生成模型能够生成逼真的唇形图片。
  • 基于StyleGan2改进的人脸生成模型,训练目标包括像素空间的重建损失,特征空间的感知损失,以及对抗生成损失。实现个性化增量微调方案,复用预训练底座只学习每个主播的个性化唇动风格,新形象仅需微调,3小时内完成制作。

a257f774f7b3f261f4d91b5ac0fac33c.png

模型pipeline

在线合成架构

形象合成以tts音频、底板视频帧和直播间背景为输入,通过生成模型实时合成主播嘴部区域,最后组装成视频流推送给用户。其中任务队列建立缓冲区,保障了视频流的连续性。目前已实现单卡多路流式渲染,支撑2万多直播间同时开播

f2a61d2b808afc9c277bca6b01b11654.jpg

在线流式合成架构

06 总结

历经两年多的持续打磨与技术突破,慧播星已经从一款数字人直播工具,成长为覆盖脚本生成、实时问答、智能中控、语音克隆、形象合成等多模态全链路的原生 AI 直播平台。它不仅复刻了真人主播的内容表达与带货节奏,更通过商品理解增强、强化学习决策、先验—后验数据飞轮、大规模音视频生成模型等关键技术,实现了“超越真人”的直播能力。随着业务规模的快速扩张与技术体系的持续演进,慧播星已在日均2万+直播间、万级定制形象与音色、覆盖电商与泛行业场景的真实生产环境中验证了 AI 直播的成熟度和商业价值。未来慧播星将继续沿着“更智能、更具说服力、更高效”的方向迭代:让脚本更精准、互动更自然、视觉更逼真、声音更生动、决策更智慧,并通过持续运转的数据飞轮不断突破直播体验的天花板。

基于AI的质量风险管控

导读

线上问题复盘发现质量保障存在测试召回、有效性及排查止损时效性不足等痛点,根源在于保障对象多样演进、线上问题处置复杂。为此我们构建质量风险管控系统,本文分别从风险管理系统的构建思想&实践、风险感知系统的AI效果提升、风险控制系统的智能化建设等维度展开介绍,整体风险管控系统在构建过程效果、使用效果和质量结果等层面均取得较好效果。未来,AI将更深度参与质量风险管控过程,与人工协同构建更智能化的风险管控体系。

01 背景

在线上问题的复盘中,我们总结出质量保障的三大痛点

(1)问题测试召回/感知能力的完备性不足:测试能力缺失导致问题漏检、监控报警缺失导致问题发现滞后;

(2)问题测试召回/感知能力的有效性不足:测试工具不稳定导致测试结果失真、报警配置不合理导致误报/漏报;

(3)问题排查与止损的时效性不足:线上问题定位能力缺失、定位止损慢、止损链路长,导致影响范围扩大。

究其根本,源于以下挑战:

(1)质量保障对象多样、海量且持续演进:我们面对数以万计至百万级的质量保障对象(如服务模块、词表、业务对象等),每类对象对应不同的质量风险与保障策略。同时,这些对象本身还在不断变化,要求质量保障方案具备动态适应能力——即实现对质量保障对象的完整、动态、高效识别与控制,确保在合适的阶段选用最优的质量保障策略组合,以召回潜在风险。

(2)线上问题处置复杂、动态且高度关联:线上系统面临大量动态风险(如变更、数据波动、流量与资源变动等),这些因素持续冲击系统稳定性。因此,我们亟需构建不依赖人、完备且高效的问题感知机制,并打造体系化、智能化的定位与止损能力,从而快速分析线索、实施干预,降低线上问题带来的损失。

为应对上述挑战,我们构建了质量风险管控系统(RMCS),该系统由三部分组成:风险管理系统(RMS-Risk Manage System)-前置消除风险、风险感知系统(ROS-Risk Observe System)-中期发现问题、风险控制系统(RCS-Risk Control System)-后置控制损失。

02 AI的质量风险管控方案

经过多年发展,伴随着AI的发展强大,质量风险管控经过起步阶段、发展阶段的建设积累,已经发展到关键的转型阶段:基于AI的质量风险管控阶段,我们普遍并深入的使用AI能力来解决质量风险管理全流程的问题,提升质量管控的效果和ROI。

图片

△ 基于AI的质量风险管控整体架构

领域知识:把丰富的知识从各类入口、平台、配置以及人脑转移到标准的软件知识图谱中,以结构化知识和非结构化规范知识进行组织,按需转化为实体和关系,从而构建RMCS的丰富、标准、开放的知识图谱生态,实现海量信息的标准化、共享化存储。

RMCS核心能力

  • RMS Agent (AI风险管理):以 AI 为核心,打造具备 “感知 - 决策 - 执行 - 反思” 能力的智能质量风险管理系统,实现 “应拦尽拦”。RMS以开放策略生态思路,灵活管理 “对象质量能力、质量能力风险处置策略”,实现对不同刻画对象能力现状的刻画,驱动质量能力提升,最终通过风险管理应用平台,实现数据、策略、刻画、闭环等环节的统一产品管理。

  • ROS  Agent(AI报警管理):依托领域知识,打造风险实时观测与降噪能力,实现 “应报尽报”。ROS涵盖知识建设、监控创建、维护、评估、降噪及报警跟进等多个环节,覆盖风险管理(如前置监控完备性建设)与控制(如报警有效性、感知后跟进处置)两个阶段,是问题发现后的主要感知手段。

  • RCS  Agent(AI值班人):融合领域模型与领域知识,打造端到端 AI 值班人,具备自主 / 协同式的智能定位与处置能力,实现 “应快尽快”。RCS围绕问题发生到止损全环节,构建报警分类导诊、排查定位、止损等多个环节的智能化控制能力,实现对问题整体损失预期控制,托管全流程风险控制过程。

03 基于AI的质量风险管控核心能力介绍

3.1 RMS Agent (AI做风险管理)

传统质量建设过程的核心痛点包括质量能力缺失、质量能力退化等反复出现的问题,面对庞大且持续变化的质量主题和持续发展的质量保障能力,需要构建不依赖于人刻画和前置风险识别,风险管理系统RMS就是为了解决这种前置风险而产生的, RMS以知识图谱为基础,对质量保障『主体』上全生命周期『质量保障能力』进行持续的合理性风险评估、分发和处理流程管理,牵引『主体』的『质量保障能力』持续发挥预期价值,达到将风险约束在适宜位置/阶段的目的,最终实现3个根本性转变:

  • 从“人治”到“数治”: 将风险管控从依赖专家个人经验和重复劳动的模式,转变为基于全域数据和AI模型进行系统性、自动化治理的模式。

  • 从“孤立”到“协同”: 打破各业务线、各质量阶段之间的信息壁垒,通过统一的风险语言和协作流程,实现跨域风险的联动防控。

  • 从“被动响应”到“主动预防”: 从事后补救的“救火队”模式,转向事中干预、事前预测的“预警机”模式,将风险尽可能约束在萌芽或早期阶段。

RMS核心关注的四大核心痛点和解决思路:

(1)“经验壁垒”与“人力瓶颈”问题: 风险识别、评估、决策高度依赖少数专家的个人经验,难以规模化、标准化和传承,RMS 将专家经验沉淀为可计算、可复用的知识图谱和AI策略模型,让系统具备“专家级”的风险认知和判断能力。

(2)“信息孤岛”与“认知局限”问题:业务系统、质量数据、保障能力等信息分散在不同部门,缺乏全局视角,RMS 通过构建覆盖“主体-对象-能力”的完备知识图谱,打通数据孤岛,形成统一的、相互关联的风险全景视图。。

(3)“响应滞后”与“漏反复”问题: 传统人工巡检和评审方式,风险发现不及时,处理周期长且可能陷入“发现问题-修复-再次发生”的恶性循环,RMS实现7x24小时的自动化风险扫描与监测,并通过策略闭环确保风险被有效分发和处理,防止复发。

(4)“成本高昂”与“灵活性不足”问题: 为每个业务线定制化搭建风控体系成本高、周期长,业务变化时,风控策略难以快速调整,无法适应敏捷开发和快速迭代的需求,RMS 通过中台化、组件化(拼装、插拔式)的架构,提供通用能力的同时,允许业务方低成本、高效率地自定义风控流程和策略,实现“开箱即用”与“灵活定制”的平衡。

RMS旨在从模式上成本上效果上重塑质量风险管理过程,****打破业务间壁垒,最大化降低业务质量经营成本。****整体方案依托软件知识图谱,以一站式质量经营为导向,构建包括实体对象管理、质量能力管理、风险策略管理、风险观测、风险分发处置等通用能力。标准能力支持业务自主拼装、插拔式使用,实现风险从认知到闭环的全流程管理。支持各种质量角色的参与,协同以达到持续提升质量经营水平的目的。

下面是RMS提供的部分核心能力展示,目前RMS接入实体106万,覆盖实体类型115类,建设能力项394个,累计发现风险16万+,并完成了91.46%的风险闭环,直接支撑业务风险前置挖掘召回和闭环。

image.png 基于多实体关系的大事件运营

image.png

风险智能闭环工作台

3.2 ROS  Agent(AI做报警管理)

监控报警建设核心要解决报警完备性、有效性两个问题,即一旦异常发生时,需覆盖全位置、全指标异常并有效感知,同时对异常引发的多维、重复、关联报警进行降噪,减少报警信号的流转干扰。

为此,ROS重点构建了报警自主生成&运维报警智能降噪能力来解决报警完备性和有效性问题。本文从通用逻辑阐述 AI 监控管理方案。

图片

为达到完备和有效的目标,需重点解决以下四大问题:

(1)如何做到完备的覆盖:构建完备的系统与业务知识,抽象所有监控对象并构建不同监控对象关系,结合监控基础知识与大模型,生成完善的监控覆盖方案,其中需要重点关注业务监控基础知识差异,同时使用影响范围、对象分层等作为输入进行方案构建。

(2)如何做到监控项智能生成:依据监控对象、关系、基础知识、数据 / 业务特征及经验,生成含监控对象、策略、关联参数、通知方式等的多维度复杂监控项参数,这里结合时序模型、大模型来综合判断,最终结合监控平台能力完成监控项的生成;监控生成分为完全自主生成(适用于场景明确、准确度高的场景)与协同式生成(需人工确认,用于初始阶段或准确度不足时),两种方式适合于不同成熟度的场景使用。

(3)如何做到异常智能识别:通过规则、时序模型、大模型、动态阈值等机制,判断数据或用例结果是否为问题,不同的监控平台、监控对象、数据特征、业务特征适合不同类型的异常检测策略。

(4)如何进行智能降噪:分析单个报警 、关联报警、多个报警的异常特征、关系及盯盘情况来综合判断是否需要进行报警通知,并结合风险程度、影响范围、时效性等解决无效打扰、报警淹没等问题,平衡质效。

下面是典型的业务&监控平台提供的能力示例如下,通过上述关键问题的解决,结合底层完备/准确的知识构建和场景化的应用产品,监控召回率保持90%+,报警生成比例78%,部分业务监控降噪比例已达到60%。

image.png

报警生成示例

image.png

切流导致的报警降噪(绿色点不通知)示例

3.3 RCS  Agent(AI值班人)

风险控制系统主要解决报警后跟进及时性、排查准确性与效率问题,通过快速找到有效止损线索并止损缩小影响,将问题损失控制在最小范围,会面临以下几个关键问题:

(1)匹配最优跟进人 / 方案:如何结合问题影响面、跟进代价与时效性,明确 AI 或真人跟进的成本与效果。

(2)提供排查线索与止损预案:如何依据业务经验、变更信息、系统知识、历史故障等,匹配最契合排查链路/工具找到正确的线索并从预案库筛选最优止损方案,实现快速止损。

(3)解决跟进过程信息与人员混乱:针对多角色、多团队参与的线上处置场景,尤其长链路业务信息差问题,需要构建端到端事件管理机制,确保及时找对负责人、同步信息,减少干扰与维护成本。

为了解决上述问题,构建了一套统一的RCS建设方案,可实现基于AI的全方位风险控制能力。

图片

方案中有几个关键部分,展开介绍如下:

(1)问题导诊:报警后快速明确风险影响面、跟进方(AI or 真人),提供智能排查结论,按业务特点构建导诊策略(如影响面、风险对象、业务类别等),实现差异化问题处置通路。

(2)端到端事件管理:搭建事件管理产品,覆盖事件感知、建群、排查、止损、总结、跟踪全生命周期,提供流程管理、信息互通等核心能力,同时完成事件信息的统一中心化存储,实现 MEG 线上事件标准化管理。

(3)AI值班人自主处置(常见于慢损问题):对影响小、暂无需真人介入的问题,AI 通过定位工具调度、对话分析、人员地图等能力,完成初步分析、变更确认、标注等工作,确认是线上问题后再转真人跟进。自主处置AI值班人的目标是自主完成问题处置,所以需要建设完善的定位工具调度、单对单对话、自然语言分析、人员地图能力,并能够实现拟人化的信息确认和自主分析。

(4)AI值班人引导处置(常见于快损问题):快损问题需真人与 AI 协同,AI 以助手身份提供线索推荐、工具推荐、止损操作推荐、事件盯盘等支持,且可动态调整策略(如根据损失预估切换止损方式),触达正确人员快速判断,快损事件的关键目标是快速止损,所以无论是触达效率、有损止损动作选择权衡等均需要以综合损失最小快速止损为目标。

(5)高危事件管控中心:针对业务与系统关联复杂的情况,构建全局管控中心与 MEG 高危事件 AI 值班人,与各业务 AI 值班人协同,实现事件信息、工具、线索互通,避免因信息差延误止损。

通过持续的能力建设和数字化构建,线上问题的智能定位覆盖率和准确率稳步增长,同时为了解决问题损失(等级)和MTTR的耦合关系,构建了基于损失速度分桶的损失控制达标率指标,该达标率同样持续提升至93%。AI值班人开始持续在风险控制过程中发挥作用,AI值班人协助率达到96%,端到端协率完成协助率达到40%。

04 总结&展望

随着RMCS能力的建设,质量结果得到了非常有效的控制(如下图)。

图片

(1)从线上问题数量上看,线上问题总数逐年降低,25年对比22年降低比例超过53%,说明我们具备了将问题前置拦截通过风险呼唤前置解决的能力。

(2)从线上问题等级上看,严重问题数量也在持续降低,说明我们具备了快速问题感知和控制的能力,将高损问题转化为低损问题。

展望

目前质量风险管控已经发展了AI转型的重要时期,已经从使用AI解决工具问题变化为使用面向AI构建知识、产品,AI从辅助人慢慢的开始在更多场景可以替代人,因人的投入限制质量保障工作的限制会逐步被突破,质量风险管控后续也可能会变成人和AI更深度协同分析的局面,AI发挥自我学习、24h oncall、智能化的特长完成绝大部份的风险管控,正式员工发挥知识构建、训练AI并构建符合AI的管控产品,最终协同构建更智能化的风险管控目标。

项目级效能提升一站式交付最佳实践

导读

面对研发交付中Feature级项目复杂度攀升、信息分散及跨端协作低效等痛点,传统的Story级管理模式已显乏力。本文详细阐述了一套“项目级效能提升一站式交付最佳实践”,通过构建三大核心体系重塑研发流程:一是通过AI侧边栏与风险管控打造“AI项目管理”,实现信息聚合与决策提效;二是推动“一站式Feature交付”,利用AI自动生成测试方案与搭建环境,实现端到端闭环;三是建立涵盖“重点战役-Feature-Story”的三级数字化度量体系。这套新范式旨在以智能替代人工低效环节,助力团队从“被流程束缚”向“借智能破局”转变,实现研发效能的质的飞跃。

01 背景

在研发交付场景中,Story级别效率持续向好,但端到端 Feature 级项目持续增多,复杂度呈上升趋势。在传统工作模式下,研发团队正遭遇一系列制约效能的痛点:

  • 信息分散、Feature视角管控缺失:研发过程中,需求卡片、Bug列表、测试用例等信息分散于不同空间;以及历史交付流程侧重 story 侧,缺少完整需求视角交付的风险洞察,导致项目无预警延期,管理成本趋增。

  • 多方协作效率低下:联调测试依赖手动触发脚本,环境配置依赖人工协调;多模块联动存在用例交叉冗余、测试评审缓慢;跨产品线借调沟通成本高,各端测试人力重复投入且耦合重,拖慢研发节奏,项目进度风险激增 。

  • Feature 级数字化能力缺失:既缺乏能够精准衡量 Feature 价值与进展的指标度量体系,也缺乏用于支撑分析、优化的标准化数据积累流程,导致 Feature 相关的评估无据可依,数据资产难以沉淀,进一步制约效能提升与问题根因定位。

为有效破解以上痛点,提升产研团队整体效能,我们构建项目级交付新范式:通过 “ AI 项目管理” 打造一站式项目信息与工具服务获取新入口,实现过程风险AI精准管控;通过 “一站式 Feature 交付” 推动单端联调模式向端到端交付模式转变,同时借助 AI 测试提效驱动交付效能跃升;通过 “项目级效能数字化度量” 构建完善的效能评估体系。

  • AI项目管理:借助群聊侧边栏打造一站式项目信息看板,提升风险感知与决策效率;支持产研团队一键获取所需工具、服务,提升工具使用与协同效率;依托AIQA构建全流程管控能力并提效。

  • 一站式Feature交付:通过建设端到端交付能力,释放冗余人力,并将测试方案生成、基础环境搭建等场景与AIQA深度融合,为 Feature 全生命周期提供高效、智能的一站式支撑。

  • 项目级效能数字化度量:构建涵盖重点战役、Feature、Story 三个层级的更全面、立体的洞察体系,借助数据驱动的力量,全方位、深层次评估分析产品开发过程的效能表现与最终成果,为业务决策提供坚实有力数据支撑。

以智能替代人工低效环节,推动团队从 “被流程束缚” 向 “借智能破局” 转变,为效能提升注入新动能,引领团队协作进入智能化新范式,让每一次交付都更高效、更可控!

图片

02 AI项目管理

2.1 项目管理痛点

在研发交付体系中,Feature级项目持续增多,复杂度呈上升趋势,团队项目管理普遍面临四大核心痛点:

  • 信息碎片化带来高昂的把控成本

  • 跨角色协作过程产生的高额隐性成本

  • 分散工具链造成执行效率损耗

  • 项目交付进展、风险纯依赖人工通知确认,交付周期长尾

为破解上述痛点,我们构建融合 “侧边栏 + AIQA过程管控” 的 AI 项目管理体系,实现信息整合、协作提效、工具聚合与交付管控闭环。

2.2 侧边栏应用

侧边栏统一解决方案,通过配置侧边栏框架,灵活定制卡片,以满足业务线各类场景应用,通常涵盖项目概览项目详情工具集合三大核心模块。

  • 项目概览模块:以 PMO 视角为核心,深度整合项目进度、资源占用、风险预警等维度数据,支撑 PMO 实现精准的项目群管控与决策穿透 。

  • 项目详情模块:聚焦产研团队执行视角,整合项目关联卡片、各类文档、bug 记录、上线记录、实验记录及测试环境等信息,保障研发高效协同与质量可控。

  • 工具集合模块:提供了项目管理、联调提效等工具,可根据角色、产品线、项目,提供不同的工具入口,推动研发端到端衔接与操作链路简化。

通过具象化的配置实践,可在实际业务场景中落地,助力各角色高效协作,破解产研团队项目管理痛点 。以下实践案例,包括:项目概览项目详情工具集三大类内容,且支持PC和手机端样式,以及群吊顶和侧边栏位置。

image.png

2.3 过程管控

在项目各环节,AIQA以PMO数字助手的角色,建设基于AIQA的项目进度/风险提醒能力,通过输入框形式进行交互,全流程管控并提效。具体能力包括:AB实验长时间停留、AB实验放量实时、技术方案&打点方案等未评审风险等

  • 项目评审风险提醒:支持技术方案、UI、实验方案、打点方案等提醒

  • AB实验:待启动实验、实验中、评估中等9个阶段的停留时长;单台、放量、灰度等7个阶段的放量提醒

  • 项目进度风险提醒

03 一站式Feature交付

3.1 端到端交付

产研需求常常是包括客户端、前端、服务端,两端以上联动的需求占比较高(>40%),各端分别投入人力测试,测试耦合严重,人力重复投入严重,通过建设交付能力,支撑实现需求测试从「单端测试+多端联调」交付模式,转为「端到端」交付模式,释放冗余人力

例如客户端&服务端联动的需求,通过从功能角度评估客户端case对服务端case覆盖,覆盖的部分由客户端QA端到端测试,未覆盖部分通过夯实自动化能力补充测试或调起服务端QA补充测试,并通过准入/准出能力评估影响面和测试完备度,保证项目质量,释放冗余人力,提升整体测试吞吐。

各阶段支撑能力建设有:

  • 测试前:通过端到端模式识别判断需求是否可以进行端到端的交付,动态自动分配测试人力,基于需求生成端到端测试用例,前端&服务端的环境自动搭建/更新,创建相应的mock环境等

  • 测试中基于代码提交进行风险洞察,以及提供问题定位、mock 能力供前端/客户端的同学更顺畅的完成测试过程,并且在过程中对测试流量进行录制,实时采集覆盖率,供后续测试评估;并在测试过程中阶段性评估测试进度风险,及时发现&通报过程中风险;

  • 测试准出:测试完成后,自动触发服务端的异常测试自动生成后续用于回归的自动化case,以保障服务端的迭代质量,整体完成后根据手工case完成率、bug闭环率、手工测试覆盖率、异常测试结果等多个维度综合进行测试准出评估

图片

3.2 AI测试提效

3.2.1 测试方案自动生成

我们探索测试方案自动生成,目前可以通过分析MRD/PRD/CR,结合历史业务&工具知识经验,自动生成完整的测试方案,包括:

  • 对需求的基本洞察理解(背景概述、分系统/模块升级点)

  • 联调测试范围(涉及系统/模块等)作为环境推荐能力的输入

  • 联调测试用例及可驱动AI测试执行的相关场景参数

  • 测试经验&风险、历史相似项目参考

图片

3.2.2 测试环境LUI搭建

建设LUI交互端到端环境部署能力,支持产研团队各业务线及图搜联调场景调用,端到端环境部署时长保持在小时级

图片

功能点:

  • 聚合用户的部署意图,支持多种prompt,完成LUI环境部署诉求:支持Feature卡片、QA单模块产物、单story卡片、联调CR、Fcnap域名等多种部署意图,聚合部署变更的信息

  • 提供丰富的prompt向量库维护,实现精准的意图识别:prompt维护

  • 基于qs-bot openmanus和mcp框架,实现丰富的工具集,通过动态规划调度工具交付各场景下的端到端测试环境:需求变更信息处理,数据聚合;触发多路复用环境部署;kirin异步轮询部署状态;qsbot回调重新触发动态规划;环境前后端链接与配置管理

  • 聚合部署任务中的工具使用历史,异步回调完成环境部署完成后的智卡推送:聚合单次LUI中动态规划的工具返回信息;完成智卡数据构造并发卡推送给用户

04 项目级效能数字化度量

针对 Story 维度的度量工作,主要聚焦于对研发测试阶段展开持续且深入的洞察,旨在为从事研发测试工作的人员提供切实可行的优化方向与手段。但story维度的度量也存在如下问题:

  • Story 粒度本身存在一定局限性,呈现研发-测试阶段的效率洞察,向左延伸的需求设计阶段,向右延伸的上线实验转全阶段,都不涵括在内,无法代表整体情况;

  • 随着产品复杂程度日益提高,传统以 Story 维度为主的度量方式,无法站在产品需求视角观测交付效率,已难以满足需求;

  • 站在每个组织的重点战役角度,story度量的方式,无法看到战役视角的资源投入和效率瓶颈,无法提供深层次的分析和决策。

为此我们开始建设贯穿重点战役-》feature-》Story的统一三级视角的数字化方案:

图片

4.1 Feature级数字化

围绕从最初的发布规划、设计构思、开发实施、测试验证、正式上线,直至后续的小流量到逐步推全的整个生命周期,实施全方位、系统性的评估与监测,确保 Feature 的每个阶段都能得到有效把控与持续优化。最终实现更加高效地管理和优化产品开发流程,以及进一步提升团队协作效率。

图片

4.2 战役级数字化

重点战役是企业为实现特定战略目标而发起的关键行动,往往需要通过一系列具体的Feature来实现其目标。

协同机制:重点战役的范围在季度初由PMO圈定,在业务拆解功能时在Feature上打上标记,数字化定期采集和处理分析,支持业务进行重点战役的进度监控和项目复盘。

图片

05 总结与展望

立足项目级一站式交付实践,AI 原生思维在研发领域的价值将向更深、更广维度延伸:

  • 从能力深化看,AI 将实现从 “被动响应需求” 到 “主动预测需求” 的升级,通过持续学习团队协作数据、项目交付规律,可提前预判研发各阶段的核心需求,预警潜在风险,让智能服务更具前瞻性

  • 从场景拓展看,AI 与高频协作场景的融合将突破群聊边界,向需求评审、代码联调、线上问题排查等全研发链路渗透,构建 “全场景覆盖、全流程智能” 的研发协同体系,让智能能力随研发动作自然触发

  • 从生态构建看,基于侧边栏的 AI 驱动协作模式,可进一步打通跨团队、跨业务线的数据与工具壁垒,形成可复用、可迭代的研发效能提升方案,推动 AI 原生思维从单一团队实践,升级为业务级研发协同标准

最终,AI 将不再仅是 “提效工具”,更将成为研发团队创新的 “核心引擎”,通过持续解放人工低效环节,让团队聚焦于技术攻坚、产品创新等核心工作,推动研发领域从 “效能提升” 向 “价值创造” 跨越,开启智能化研发的全新阶段。

破局复杂业务场景:百度数据分析平台(TDA)分析增强与性能优化的双轮驱动

导读

通过Turing Data Analysis(TDA)一站式自助分析平台建设,实现了业务看数、分析一体化闭环。然而,随着业务深度使用,分析需求也更加的复杂、多样,对TDA的分析能力提出了更高的要求,同时用户的极限查询与性能形成对抗,也影响了用户的分析体验。本文将聚焦分析能力增强与性能优化两方面,阐述具体的优化策略,以持续保证用户分析体验。

01 背景与问题

1.1 TDA概述

图片

通过百度一站式数据自助分析平台(TDA)建设,实现了业务看数、分析一体化闭环:

1. 业务看板迭代提效(自助化):数据报表迭代模式发生变化,从PM提需RD排期模式逐步转换为PM/运营自助化操作(做看板/分析数据)

2. 数据洞察分析提效(极速):单次数据查询从分钟级降低到秒级,指标波动分析效率提升20倍,单次指标波动归因分析端到端从2小时->5分钟内

3. 业务一站式自助分析(一站式):实现数据趋势观测、维度下钻分析、明细导出等功能,实现了数据监控、数据分析一体化体验。

1.2 问题与挑战

随着业务深度使用,分析需求也更加的复杂、多样,对TDA的分析能力提出了更高的要求,同时用户的极限查询与性能形成对抗,也影响了用户的分析体验:

1. 更高的分析能力要求:

a. 更复杂的统计指标计算:业务上需要计算周/月/季/年日均值及与前一周期(上一周/月/季/年)的对比差异值,以及对多行数据汇总合计等,这些更复杂的统计指标计算还无法高效满足;

b. 分析报告能力:在业务日常的数据使用中,周报/月报等固定周期数据的汇报是一个各业务通用且固定的使用场景。目前各业务多采用数据建设—>仪表盘配置—>人工下载整理—>添加数据结论—>生成周报的流程进行建设,在此过程中,数据整理、结论添加、跨平台整合等工作耗时耗力。

2. 性能“对抗”:随着数据量级增长、用户极限的分析(当用户发现查询变快后,会扩大查询周期进行更复杂的分析等)与性能形成对抗。

针对上面的问题,我们的解决方案是:

1. 分析能力增强:

a. 复杂统计指标自动计算:结合业务诉求,将业界通用分析计算方法(时间对比、占比分析、同环比、合计、日均值、排序、TopN、表计算等)落地到平台,计算方法可以交叉使用,来满足业务复杂的指标计算诉求。

b. 周报/月报等分析报告能力建设:通过对试点业务周报的分析,总结周报组成(周期图表数据 + 动态结论包括交叉分析结果及归因结论),因此通过图表 + 复杂统计指标计算 + 归因方法 + 动态富文本,最终生成例行周报,来提高工作效率。

2. 性能优化:完整的分析过程是,数据建模->引擎查询->平台二次计算呈现,故需要数仓、引擎和平台三方共建,确定长期监控目标图表查询P90及成功率,来长期监控优化。

接下来将从分析能力增强及性能优化展开讲述。

02 分析能力增强

2.1 复杂统计指标自动计算

整体思路:复杂统计指标计算能力是以TDA图表查询能力为核心,扩展SQL构建算子+数据处理算子,实现不同统计指标计算,灵活可插拔

图片

△ TDA分析计算架构

分析case:分析近一年百亿级数据,按月聚合的环同比、日均、合计值

首先,传统的查询后处理方式,先查出明细数据,在内存中分组、合并计算。存在以下问题:

1. 当查询量级百亿时,内存中计算不太可能

2. 针对于复合指标如d = (a + b) / c,需要分别查出a、b、c的值,在处理;以及更复杂的如 sum( case when city = 'xx' then 1 case when city in ('xx', 'xx') then 2 end),需要解析出SQL语法树,才能知道计算逻辑,无法保证数据计算准确。

所以,只能设计实现同环比、日均值、合计等SQL构建算子,将计算逻辑拼接到查询层,整体流程如下:

图片

△ 分析近一年百亿级数据,按月聚合的环同比、日均、合计值

其中,环同比核心逻辑是:日期偏移+Join连接,查询本期数据与上一周期数据(偏移一周期),这样同维度的数据可以通过Join连接拼接到同一行,基于表列计算实现环同比计算

图片

△ 同环比构建SQL

接着,日均值核心逻辑:

可加型指标(如分发量),日均分发量 = 分发量 / count(distinct 日期);

非可加型指标(如dau、人均分发量等),通过子查询,先查出按天的明细,再计算按月的日均

为了优化性能,可先识别待计算的指标列表是否包含非可加型指标,若包含再通过子查询计算实现。

最后,合计核心逻辑:

image.png

为了优化性能,通过多协程非阻塞方式并发查询多个SQL,可以按需使用自动合计,减少查询的SQL数量。

2.2 周报/月报等分析报告建设

过去周报/月报书写通过PPT/PDF,采用数据建设—>仪表盘配置—>人工下载整理—>添加数据结论—>生成周报的流程进行建设,在此过程中,数据整理、结论添加、跨平台整合等工作耗时耗力,故我们将周报/月报场景固化为平台分析工具,帮助业务快速构建周报/月报,提高工作效率。

通过对试点业务周报的分析,可以发现业务周报的主要结构为:

1. 周期数据(文本):按周/月汇总的数据,一般来自于TDA图表中的某些指标。

2. 图表(图表):TDA中已生成的图表截图,或使用TDA中的数据画一些自定义的图表

3. 结论(归因 + 外部因素,文本):结论包括两种,一种是基于数据集的交叉分析可以得出的结论;另一种是基于一些客观事实分析得出的结论,如天气变化、APP版本更新等。

因此,周报/月报的建设思路:

图片

△ 周报case

1. 动态富文本:文本组件,可以嵌入TDA图表指标数据、交叉分析数据、归因数据等动态数据,以及截图等

图片

△ 动态富文本

相较于传统PPT/PDF书写方式,智能周报最大的区别就是动态绑定数据,我们基于Lexical自研了动态富文本,通过宏定义变量绑定图表、归因结论等动态数据,通过跨模块消息通信,解决了动态数据渲染的性能问题,包括静态和动态分开渲染,减少等待,监听数据更新,避免重复数据请求,监听组件更新,避免频繁保存,提升编辑流畅度等

2. 复杂统计指标计算能力:复杂统计指标自动计算(同环比、日均值、合计等),上一章节已讲述

3. 归因决策能力:归因思路固化、归因算法、多级归因、例行归因等,下一章节讲述

2.3 归因决策能力建设

每个业务都有自己的一套分析思路,以百家号分析为例:

百家号核心指标波动排查路径:基于核心指标进行维度波动拆解,一般会进行2-3级拆解分析

如:对分发量(历史可分发内容)的归因分析

第一步:维度筛选(内容类型=图文;账号类型:禁言)

第二步:定位异常内容垂类(分内容垂类监测数据波动情况,找出波动top2垂类:财经、美食)

第三步:第一层维度归因(计算各维度各枚举值自身环比变化率、对垂类整体变化的贡献度,取top)(①作者粉段(10万粉段作者)、②发文来源(YY))

第四步:第二层维度归因(取除自身外的其他12个维度分别计算变化率、贡献度取top维度)

图片

△ 业务分析树case

我们期望能提供工具化能力,让业务可以把自己的分析思路沉淀到平台,形成资产。

所以,归因决策的整体建设思路是:

以“分析树”作为分析思路落地的载体,抽象“异常发现”、“维度拆解”、“指标拆解”等通用分析算子,允许用户将业务分析思路固化在平台内形成“分析树”DAG图,实现自动的异常发现和分析,并结合数据就绪通知,将分析结论例行输出展示到分析报告里。

图片

△ 分析树示例,数据为测试数据,仅供参考

2.3.1 异动检测:快速锁定,“哪里出了问题”

基于规则:根据业务经验,基于和之前日期数据的差异百分比来划定正常波动区间,如日环比、周同比等

基于时序预测算法:计算一个时序数据的置信区间,超出区间外的,则是异常值,算法如Holt-Winters、Prophet

整体检测的流程如下:

图片

2.3.2 维度归因:横向看维度,“问题在哪个群体”

维度归因的整体流程如下:

图片

分析类:入口,解析用户归因配置,确定维度拆解的视角(下钻、组合、自动选择),调用查询类查询所需的数据,调用归因算法对数据处理,最终调用输出类,按照呈现样式输出对应的数据格式

算法类:区分指标类型(可加型指标、比例型指标),适用算法不同

image.png

image.pngimage.pngimage.png

查询计算类:区分维度归因视角(下钻、组合、自动发现),查询计算方式不同

比如,原始数据:日期、A、B、M(指标)

图片

△ 查询计算:下钻、组合、自动发现

2.3.3 指标归因:纵向看指标,“这个群体的问题是什么”

指标归因的整体流程如下:

图片

1. 乘法指标拆解归因: 乘法因子贡献同时也适用于除法指标,只需要为分母建立一个倒数字段即可。

如A = B * C

图片

2. 非乘法指标拆解归因: 在实际业务中核心指标会由由多个指标复杂的四则运算得到,或者没有公式关系但存在相关性,此时也需要量化评估子指标对核心指标变化的贡献

线性:如A = B + C - D,使用波动贡献计算即可

B贡献率 = ΔB / ΔA

C贡献率 = ΔC / ΔA

D贡献率 = -ΔD / ΔA

非线性:如房价和位置,楼层,面积的关系,并无严格的数学公式,但是又存在一些相关性。

我们假设一个指标可以表示为若干个相关指标的函数模型f,如:

A = f(B, C)

通过XGBoost进行建模,保证模型可以得到很好的预测效果(尽量贴合真实数据)

再通过SHAP,给出一个可加性的解释方法

yi=ybase+f(xi,1)+f(xi,2)+⋯+f(xi,k)

图片

03 性能优化

3.1 性能挑战

1. 平台自身:以主题宽表建设数据集,单天数据量级千万级;分析复杂度高,按季度查询同环比、日均值等涉及Join、子查询、长周期的复杂查询场景;

2. 用户:数据量级不断增长,用户会照着性能极限去使用(比如优化过性能后,用户发现查询变快,会扩大查询周期),与性能优化形成对抗。

3.2 性能优化方案

完整的分析链路:数据建模->引擎查询->平台二次计算呈现,所以性能的优化也是需要数仓、引擎和平台三方共同推进建设。

整体的优化方案:

图片

△ 数仓、引擎、平台三方共建

1. 平台从缓存、查询并发控制等角度优化性能,通过性能诊断工具,监控图表耗时情况,将诊断结果推送至数仓;

图片

△ 性能诊断工具

  1. 2. 数仓建模优化生产高性能数据集接入平台,定期治理一些长尾自定义字段。

  2. 3. 引擎给数仓、平台提供能力支持,持续优化查询性能。80%+的数据集都是用Clickhouse,所以针对Clickhouse重点优化:ClickHouse在百度MEG数据中台的落地和优化

下面重点讲一下平台性能优化

3.2.1 分级缓存:CDN缓存、配置缓存、数据缓存

CDN缓存:静态资源统一接入一站式云平台fcnap,开启Http2.0和CDN加速;

配置缓存:仪表盘、图表等配置接口接入缓存,通过监听更新事件,异步更新缓存,保证缓存永久最新。

数据缓存:

  • 首次查询:用户首次访问(缓存穿透),查询数据库,然后写入缓存

  • 主动预热:对于一些固化的看数场景,例如仪表盘,提前把仪表盘图数据或图表查询放到缓存中,用户查看时直接读取缓存。

图片

△ 缓存预热

预热主要分为三部分:预热生产、预热消费、预热监控

预热生产:确定哪些仪表盘需要预热,预热的触发条件,缓存更新机制等

预热消费:根据图表查询pv,确定消费优先级;高峰时段,预热任务主动避让,暂停生产;数据变更,根据血缘查找需更新的图表。

预热监控:监控消费队列的情况,记录失败的状态和原因;监控缓存命中率,调整预热生产策略。

最终,命中平台缓存的查询P90耗时优化至几百ms

3.2.2 与引擎、数仓联合,实现数据多级聚合

数仓在数据建模层面进行数据聚合,基于大宽表(事实表 + 维度表),并结合业务主题抽取出相应的维度聚合表作为CH数据集,为满足业务侧的拖拽式分析

图片

△ CH数据集建设流程

部分公共仪表盘的首屏请求通过平台预热缓存兜住,而变更仪表盘条件以及下钻分析的查询,会穿透到引擎侧,所以在引擎侧实现了两层数据聚合:

1. 引入聚合表:基于Projection实现对查询中间状态的预聚合,避免对原始明细数据的大量磁盘扫描;

2. SQL级缓存:按SQL级粒度,将最终查询结果缓存在外部内存,缩短查询链路,并避免重复查询带来的多余磁盘IO。

图片

△ 与引擎、数仓联合,实现多级聚合

平台将高频历史查询,同步到引擎侧,协助自动创建Projection,引擎侧实现对Projection进行全生命周期自动化管理。

3.2.3 查询并发:多域名转发请求,多进程 + 多协程响应请求

图片

△ 并发查询

浏览器并发6限制:通过多域名方式,将图表请求与其他请求分流,保证平台交互流畅,图表请求并发度提升,从而提升总体耗时

多进程 + 多协程响应请求:单个请求处理时是串行的,但有些逻辑可以并行处理,如计算合计时,原数据SQL + 合计SQL通过协程并行执行,提高查询性能。

流控限制:多并发可能会带来引擎高负载问题,除了扩充引擎资源外,平台和引擎联合对查询进行流控限制,针对重复请求,引擎侧快速快速返回相应状态,平台根据状态码做对应的处理,来避免用户请求太多,导致负载过高,查询卡死

图片

△ 流控限制

04 总结与展望

通过复杂统计指标自动计算能力、周报/月报等分析报告能力以及归因决策能力的建设,满足了业务更高分析能力诉求。通过性能优化,解决了用户分析与性能优化之间的长期“对抗”,来持续保证用户的分析体验。

目前TDA平台PV日均5w+,其中可视化分析PV占比70%+,用户已深度使用这套分析能力来解决日常分析诉求

随着AI的快速发展,我们也在不断探索BI与AI的融合落地,打造一个Data Agent(数据领域专家智能体),深度运用业务数据资产,实现主动思考、洞察、分析与行动(如自动识别 DAU 异常波动,并自动从维度和指标分别进行归因分析最终出优化产品功能或调整运营策略的报告建议),推动TDA平台从工具集合升级为智能决策伙伴,让每个用户都能拥有自主进化的数据大脑,持续释放数据价值。

百度大数据成本治理实践

导读

本文概述了在业务高速发展和降本增效的背景下百度MEG(移动生态事业群组)大数据成本治理实践方案,主要包含当前业务面临的主要问题、计算数据成本治理优化方案、存储数据成本治理优化方案、数据成本治理成果以及未来治理方向的一个思路探讨,为业界提供可参考的治理经验。

01 背景

随着百度各业务及产品的快速发展,海量的离线数据成本在持续地增长。在此背景下,通过大数据治理技术来帮助业务降本增效,实现业务的可持续增长变得至关重要。我们通过对当前资源现状、管理现状以及成本现状三个角度进行分析:

  • 资源现状:各个产品线下业务类型繁多,涉及的离线AFS(百度公司分布式文件存储:Appendonly File Storage)存储账号和EMR(百度公司全托管计算集群:E-MapReduce EMR+)队列数量非常多,成百上千,什么时候启动治理,采用什么手段治理,并没有明确规划,且各业务间缺少统一的治理标准。

  • 管理现状:针对离线资源的使用参差不齐,存储账号和计算队列资源的管理和使用较为混乱,有的使用率高,有的使用率低;此外,业务间的离线作业管理并不统一且不完全规范,没有完善的流程机制以及规范来对离线资源以及作业进行管理管控,并且计算任务的执行效率较低,整体运维难度较大。

  • 成本现状:MEG各个产品线离线计算资源达数千万核,存储资源达数千PB,各产品线的离线计算和存储资源成本每年可达数亿元,随着业务的增长,如果不进行成本治理和优化,离线资源成本还会持续增加。

整体来说,目前主要面临数据散乱、资源浪费、成本增加等问题。基于以上存在的问题,我们通过构建统一的治理标准,并利用大数据资源管理平台搭建各产品线下的的离线存储资源视图、计算资源视图、任务视图以及成本视图,基于引擎能力对存储和计算进一步优化,帮助MEG下各产品线下的业务持续进行数据成本治理,接下来将具体阐述我们在大数据成本治理过程的实践方案。

图片

△ 数据成本治理现状

02 数据成本治理实践方案

2.1 数据成本治理总体框架


针对目前存在的问题,我们主要围绕数据资产度量、平台化能力以及引擎赋能三个方面构建数据成本治理总体框架,实现对计算和存储两大方向的治理,来达到降本增效的目的,具体如下图所示,接下来将进行具体地介绍。

图片

△ 数据成本治理总体框架

2.1.1 数据资产健康度量

为了对当前各个业务的计算和存储资源进行合理的评估和治理,我们采用统一的标准:健康分来进行衡量,而健康分计算的数据指标来源依赖于离线数据采集服务,该服务通过对当前计算队列,计算任务,存储账号,数据表等元数据信息进行例行采集,然后再进一步对于采集的数据进行分析和挖掘,形成一个个计算治理项和存储治理项,比如计算治理项可包含:使用率不均衡的计算队列个数、长耗时高资源消耗的计算任务、数据倾斜的任务以及无效任务等;存储治理项可包含1年/2年/N年未访问的冷数据目录、存储目录生命周期异常、inode占比过低以及未认领目录等。通过产生的数据治理项信息汇聚形成计算健康分和存储健康分两大类,如下:

  • 计算健康分:基于队列使用平均水位+队列使用均衡程度+计算治理项进行加权计算获取。

  • 存储健康分:基于存储账号使用平均水位+存储账号使用峰值+冷数据占比+治理项进行加权计算获取。

最终,通过统一规范的健康分来对当前各产品线下业务所属的数据资产进行度量,指导业务进行规范化治理。

2.1.2 平台化能力

此外,为了完成对当前产品线下离线计算和存储资源的全生命周期管理,我们通过搭建大数据资源管理平台,完成对各个产品线的离线计算资源和存储资源的接入,并基于平台能力为业务构建统一的计算视图、存储视图以及离线成本视图,整合离线计算任务需要的存储和计算资源,并将各类工具平台化,帮助业务快速发现和解决各类数据成本治理问题,具体如下:

  • 计算视图:包含各个计算队列资源使用概览和计算治理项详情信息,并提供计算任务注册、管控、调度执行以及算力优化全生命周期管理的能力。

  • 存储视图:汇聚了当前所有存储账号资源使用详情以及各类存储治理项信息,并提供给用户关于存储目录清理、迁移以及冷数据挖掘相关的存储管理以及治理能力。

  • 成本视图:构建各个产品线下关于离线存储和计算资源总成本使用视图,通过总成本使用情况,更直观地展示治理成果。

2.1.3 引擎赋能

在实际离线大数据业务场景中,很多业务接口人对于大数据计算或者存储引擎的原理和特性不是非常熟悉,缺乏或者没有调优意识,通常在任务提交时没有根据任务的实际数据规模、计算复杂度以及集群资源状况进行针对性的参数调整,这种情况就会使得任务执行效率无法达到最优,且计算和存储资源不能得到充分的应用,进而影响业务迭代效率。针对上述计算和存储资源浪费的问题,我们结合大数据引擎能力,来实现对于计算和存储进一步地优化,助力业务提效,为业务的持续发展提供有力的支持。主要包含以下两个场景:

  • 计算场景:结合任务运行历史信息以及机器学习算法模型能力,建立一套完善的智能调参机制,对于提交的任务参数进行动态调整,最大程度保障任务在较优的参数下执行,进一步提升任务执行效率,并高效利用当前计算资源。

  • 存储场景:针对海量的存储数据,我们通过不同类型数据进行深入的分析和特征挖掘,实现了对存储数据智能压缩的能力,从而在不影响业务数据写入和查询的前提下,完成对现有数据存储文件的压缩,帮助业务节约存储资源和成本。

03 计算&存储数据成本治理优化

3.1 计算成本治理

在计算成本治理方向,我们主要基于平台和引擎能力,通过管理管控,混合调度以及智能调参三大方面对现有的计算资源和计算任务进行治理和优化。

3.1.1 管理管控

在MEG离线大数据场景下,主要涉及对上千EMR计算队列、以及上万Hadoop和Spark两大类型的计算任务管理。

  • 一方面,我们针对各个业务的计算队列和计算任务的管理,通过平台能力实现了从计算资源的注册接入,到计算队列和任务数据的采集,再到离线数据分析和挖掘,最终形成如使用率不均衡的计算队列、长耗时高资源消耗的计算任务、数据倾斜的任务、无效任务以及相似任务等多个计算治理项,并基于统一规范的健康分机制来对业务计算资产进行度量,指导业务对计算进行治理。

  • 另一方面,在离线混部场景,可能会存在部分用户对于任务使用不规范,影响离线例行任务或者造成资源浪费,我们针对Hadoop和Spark不同任务类型,分别建立了任务提交时和运行时管控机制,并结合业务实际场景,实现了并发限制、基本参数调优,队列资源限制以及僵尸任务等30+管控策略,对于天级上万的任务进行合理的管理管控,并及时挖掘和治理相关异常任务。目前运行的管控策略已经覆盖多个产品线下离线EMR计算队列上千万核,每天任务触发各种管控次数20万+。

通过对计算资源全生命周期的管理和管控,我们可以及时有效地发现可治理的队列或者任务,并推进业务进行治理。

图片

△ 任务管理管控流程

3.1.2 混合调度

通过对于平台接入的队列资源使用情况以及任务执行情况的深度分析,我们发现当前各个业务使用的计算资源存在以下几个问题:

1. 不同产品线业务特点不同,存在Hadoop和Spark两种类型计算任务,并且Hadoop任务CPU使用较多、内存使用较低,而Spark任务CPU使用较低,内存使用较高。

2. 有些队列整体资源使用率不高,但是存在部分时间段资源使用很满,不同队列资源使用波峰不完全一致,有的高峰在夜间,有的高峰在白天。

3. 存在队列碎片化问题,一些小队列不适合提交大作业且部分使用率不高。

为解决上述问题,我们建设Hadoop和Spark混合调度机制。针对公司不同业务来源的任务,基于Hadoop调度引擎以及Spark调度引擎完成各自任务的智能化调度,并通过调度策略链在多个候选队列中选择最优队列,最终实现任务提交到EMR计算集群上进行执行。具体流程如下:

  • 任务提交:针对不同产品线下的业务提交的Hadoop或者Spark任务,服务端会通过不同任务类型基于优先级、提交时间以及轮数进行全局加权排序,排序后的每个任务会分发到各自的任务调度池中,等待任务调度引擎拉取提交。

  • 任务调度:该阶段,调度引擎中不同任务类型的消费线程,会定时拉取对应任务调度池中的任务,按照FIFO的策略,多线程进行消费调度。在调度过程中,每个任务会依次通过通用调度策略链和专有调度策略链来获取该任务最优提交队列,其中,通用和专有调度策略主要是计算队列资源获取、候选队列过滤、队列排序(数据输入输出地域,计算地域)、队列资源空闲程度以及高优任务保障等20+策略。比如某任务调度过程中,请求提交的队列是A,调度过程中存在三个候选队列A、B、C,其中候选队列A使用率很高,B使用率中等且存储和计算地域相差较远,C使用率低且距离近,最终通过智能调度可分配最优队列C进行提交。

  • 任务执行:通过调度引擎获取到最优队列的任务,最终会提交到对应的EMR计算集群队列上进行执行,进而实现各个队列的使用率更加均衡,并提高低频使用队列的资源使用率。

图片

△ 任务混合调度流程

3.1.3 智能调参

在数据中心业务场景,多以Spark任务为主,天级提交的Spark任务5万+,但这些任务执行过程中,会存在计算资源浪费的情况,具有一定的优化空间,我们通过前期数据分析,发现主要存在以下两类问题:

1. 用户没有调优意识,或者是缺乏调优经验,会造成大量任务资源配置不合理,资源浪费严重,比如并发和内存资源配置偏大,但实际可以继续调低,如case示例1所示;

2. 在Spark计算引擎优化器中, 只有RBO(Rule-Based Optimizer)和CBO(Cost-Based Optimizer)优化器, 前者基于硬规则,后者基于执行成本来优化查询计划,但对于例行任务, 只有RBO和CBO会忽略一些能优化的输入信息,任务性能存在一定的瓶颈,如case示例2所示。

图片

△ 任务参数配置case示例

针对第一类问题,我们实现了对Spark任务基本参数智能调优的能力,在保证任务SLA的情况下,结合模型训练的方式,来支持对例行任务长期调优并降低任务资源消耗。每轮任务例行会推荐一组参数并获取其对应性能,通过推荐参数、运行并获取性能、推荐参数的周期性迭代,在多轮训练迭代后,提供一组满足任务调优目标并且核时最少的近似最优参数,其中涉及的参数主要有spark.executor.instances, spark.executor.cores, spark.executor.memory这三类基本参数。具体实现流程如下:

1. 任务提交流:任务提交过程中,会从调优服务的Web Controller模块获取当前生成的调优参数并进行下发;

2. 结果上报流:通过任务状态监控,在任务执行完成后,调优服务的Backend模块会定时同步更新任务实际运行配置和执行耗时等执行历史数据信息到数据库中;

3. 模型训练流:调优服务的Backend模块定时拉取待训练任务进行数据训练,通过与模型交互,加载历史调优模型checkpoint,基于最新样本数据进行迭代训练,生成新的训练模型checkpoint以及下一轮调优参数,并保存到数据库中。

4. 任务SLA保障:通过设置运行时间上限、超时兜底、限制模型调优范围,以及任务失败兜底等策略来保障任务运行时间以及任务执行的稳定性。

最终,通过任务提交流程、结果上报流程、训练流程实现任务运行时需要的并发和内存基本参数的自动化调优,并基于运行时间保障和任务稳定性保障策略,确保任务的稳定性,整体流程框架如下图。

图片

△ 基本参数智能调优流程

针对第二类问题,我们构建HBO(History Based Optimization)智能调优模块实现对复杂参数场景的任务自动调优能力。首先,通过性能数据收集器完成对运行完成的Spark任务History的详情数据采集和AMP任务画像,然后在任务执行计划阶段和提交阶段,基于任务历史执行的真实运行统计数据来优化未来即将执行的任务性能,从而弥补执行之前预估不精确的问题,具体如下:

  • 执行计划调优阶段:主要进行Join算法动态调整、Join数据倾斜调整、聚合算法动态调整以及Join顺序重排等调优;

  • 任务提交阶段:基于任务运行特点智能添加或者改写当前提交的Spark任务运行参数,比如Input输入、合并小文件读、Output输出、拆分大文件写、Shuffle分区数动态调整以及大shuffle开启Kryo Serialization等参数,从而实现对运行参数的调优;

通过数据采集反馈和动态调参,不断循环,进而完成对于复杂参数场景的智能调优能力,让任务在执行资源有限的条件下,跑得更稳健,更快。整体实现流程图如下:

图片

△ HBO智能调优流程

3.2 存储成本治理


在百度MEG大数据离线场景下,底层存储主要是使用AFS,通过梳理我们发现目前针对离线使用的各个存储账号,缺乏统一管理和规范,主要存在以下几个核心问题:

  • AFS存储账号多且无归属:离散账号繁多,涉及目录数量多且大部分无Quota限制甚至找不到相关负责人,缺乏统一管理和规范;

  • AFS存储不断增加:不少业务对于数据存储缺少优化治理措施,且存在很多历史的无用数据,长期存放,导致数据只增不减;

  • 安全风险:各个账号使用过程中,数据随意读写甚至跨多个账户读写,安全无保障,并且缺少监控报警。

3.2.1 存储生命周期管理

针对上述问题,我们基于平台能力构建存储一站式治理能力,将存储资源的全生命周期管理分为五层:接入层、服务层、存储层、执行层以及用户层,通过建立存储资源使用规范,并基于采集的相关存储元数据,深度分析业务的离线AFS存储账号使用现状,将用户存储相关的问题充分挖掘和暴露出来,针对各种问题提供简单易用的通用化工具来帮助用户快速进行治理和解决,整体实现了各个集群存储账号的存储数据接入,采集,挖掘和分析,自动清理,监控预警全生命周期的管理。整体流程架构图如下:

图片

△ 存储生命周期管理流程

  • 接入层:通过建立规范的存储资源管理机制,比如存储的接入和申请规范、目录的创建规范、使用规范、利用率考核规范(Quota回收规范)以及冷数据的处理规范等通用化的规范,进而来完成用户从存储资源的接入-申请(扩容)、审核、交付、资源的例行审计的整体流程。

  • 服务层:基于离线服务完成对各集群存储目录&存储冷数据Quota采集,然后进一步对数据进行深入分析和挖掘,包含但不限于冷数据、异常目录使用、存储变化趋势以及成本数据等分析。

  • 存储层:建立账号、产品线、目录、任务、负责人以及账号的基本使用信息的元数据存储,通过Mysql进行存储,确保每个集群存储账号有对应归属;对于各个集群目录数据使用详情信息,选择Table(百度公司大规模分布式表格系统)进行存储。

  • 执行层:基于存储管理规范,对于各个集群存储账号进行每天例行的存储自动清理,数据转储和压缩,并提供完善的存储使用监控报警机制。

  • 用户层:通过平台,为用户构建不同维度的AFS存储现状概览视图,以及整合现有数据,对于各个集群的存储账号或目录进行分析,提供优化建议、存储工具以及API接口,帮助业务快速进行存储相关治理和存储相关问题的解决。

3.2.2 存储基础治理

在AFS存储资源的生命周期管理过程中,我们主要基于服务层和执行层为用户提供一套基础的存储AFS账号数据基础治理能力。通过离线解析Quota数据和冷数据目录相关的基础数据,完成对其计算、分析、聚合等处理,实现存储趋势变化、成本计算、异常目录分析、冷数据分析、数据治理项和治理建议等多方面能力支持。之后,用户便可结合存储数据全景视图分析和相关建议,进行存储路径配置、转储集群目录配置、压缩目录配置以及监控账号配置等多维度配置。基于用户的配置,通过后台离线服务定时执行,完成对用户存储的数据清理、空间释放和监控预警,保障各个业务存储账号的合理使用以及治理优化。

图片

△ AFS存储数据基础治理流程

3.2.3 智能压缩

平台侧管理的MEG相关AFS存储数据上千PB,存在一部分数据,是没有进行相应的压缩或者压缩格式设置的并不是非常合理,我们通过结合业务实际使用情况,针对业务存储数据进行智能压缩,同时不影响数据读写效率,进一步优化降低业务存储成本,主要实现方案流程如下图。由于业务场景不同,我们采用不同的压缩方案。

  • 针对数仓表存储数据场景:首先是通过对采集的数仓表元数据信息进行数据画像,完成表字段存储占比和数据分布情况分析,之后基于自动存储优化器,实现对数仓表分区数据读取、压缩规则应用以及分区数据重写,最终完成对数仓表数据的自动压缩,在保证数仓表读写效率的前提下,进一步提升数据压缩效率,降低存储数据成本。其中压缩规则应用主要包含:可排序字段获取、重排序优化、ZSTD压缩格式、PageSize大小以及压缩Leve调整等规则。

  • 针对非数据仓表存储数据场景:在该场景下的存储数据,一般是通过任务直接写入AFS,写入方式各种各样,因此,需要直接对AFS存储数据进行分析和挖掘。我们首先对这部分数据进行冷热分层,将其分为冷数据、温数据以及热数据,并挖掘其中可进行压缩和压缩格式可进一步优化的数据,以及压缩配置可进一步调整的任务;之后,通过自动存储优化器,针对增量热数据,基于例行写入任务历史画像选择合适的压缩参数进行调优,并记录压缩效果;针对存量温冷数据,定期执行离线压缩任务进行自动压缩;最终我们对热数据进行压缩提醒,温冷数据进行自动压缩,从而实现该类型存储数据的压缩智能优化。

图片

△ 智能压缩流程

04 治理成果

通过数据成本治理,我们取得了一些不错的优化和实践效果,主要包含数据开发和成本优化方面以及治理资产两大方面:

1. 数据开发和成本优化

  • 数据开发提效:基于离线资源的全生命周期管理,计算和存储资源交付效率从月级或者周级缩短至天级,效率大幅提升,进而降低数据开发周期,此外基于混合调度和智能调参等能力,任务排队情况大幅降低,数据产出时效性平均提升至少一倍,大幅提高数据开发效率。

  • 计算成本优化:实现了MEG下上千个队列使用更加均衡,并完成了千万核EMR计算队列资源平均使用率提升30%+,增量供给日常业务需求数百万核资源的同时,优化退订数百万核计算资源,年化成本可降低数千万元。

  • 存储运维提效:通过利用存储数据基础治理等能力,完成了对上千个AFS存储账号管理、无用数据挖掘和清理,以及监控预警等,使得存储账号的运维更加可控,效率大幅提升。

  • 存储成本优化:实现了对MEG下上千PB存储资源整体使用率平均提升20%+,增量供给日常业务需求数百PB资源的同时,优化退订数百PB存储资源,年化成本同样降低数千万元。

2. 治理资产

  • 数据开发规范:逐步完善了资源交付规范、计算任务开发规范、存储和计算资源使用规范、以及数据质量和安全规范等多种规范流程。

  • 计算&存储资源成本:形成各个产品线下关于计算资源、存储资源以及成本使用详情的概览视图,对于资源使用和成本变化趋势清晰可见。

  • 数据任务资产:基于任务历史画像,构建任务从提交到运行再到完成的全生命周期的执行详情数据概览视图,帮助业务高效进行任务管理。

  • 数据治理项:通过数据挖掘和分析形成的计算任务,计算队列和存储账号相关的治理项详情数据看板,助力业务快速发现可治理的数据问题。

05 未来规划

目前,通过标准化、平台化以及引擎化的技术能力,进一步完成了对MEG下离线存储和计算资源管理和数据成本治理,并取得一定治理成果,但数据成本治理作为一个长期且持续的一项工作,我们将持续完善和挖掘数据成本治理技术方案,并结合治理过程中的经验、流程和标准,实现更规范、更智能化的治理能力。

大模型在百度电商机审应用的落地实践

导读

本文聚焦百度电商风控场景,针对传统机审多模态识别弱、语义模糊难区分、审核体验差等痛点,推进原有机审流程向AI化流程改造,基于业界MultiAgent范式在审核场景落地应用,提出 “多模态大模型 + 规则 + 知识库” 协同的机审 Agent 方案。通过:1. 审核标准体系化、大模型化;2. 多模态大模型在领域典型问题上的抽象技术方案;3. 针对场景化问题精准优化。产出标杆式业务落地效果,为电商风控大模型落地提供可迁移能力强的技术方案。

01 背景与问题

1.1 背景

“百度优选”是百度旗下电商品牌,伴随着近年百度电商的快速成长,在 “人、货、场” 高速运转的背后,风控体系始终面临 “安全 - 效率 - 体验” 的三角挑战:

  • 对平台:风控是 “生命线”若未能准确及时的管控风险,可能引发监管处罚、用户信任流失,甚至影响百度的商誉。

  • 对商家:“快过审 + 明理由” 是核心诉求,在传统人工审核流程中,商家提交信息后需等待2-4 小时(峰值期甚至 1 天),若被拒审仅收到 “内容违规” 的模糊反馈(在历史的商家访谈中,部分不满意指向了 “审核慢、理由不清”)。

  • 对用户:“看到靠谱内容” 是关键,若平台出现了不可靠或者低质的信息,用户可能会因 “被骗” 损失利益,从而进一步导致用户的流失 。

作为百度电商风控技术团队,我们的目标很明确:用大模型重构机审体系,实现 “全机审覆盖 + 即时反馈 + 高可解释性”,让平台 “安全”、商家 “高效”、用户 “放心”。

1.2 面临的问题

在大模型落地前,我们的传统风控流程是 “商家提交→机审(规则+小模型过滤)→人审(人工判定)”,这种模式在业务快速增长下:

  • 问题 1:人审瓶颈刚性,无法支撑业务增长

  • 问题 2:机审能力薄弱,为保证风险不露出人审覆盖面大,审核时效长(小时级,极端情况下甚至长达1天)

  • 传统机审依赖规则引擎(如关键词匹配 “最佳”“第一” 判定虚假宣传),但无法处理复杂场景:

  • 多模态违规:主图显示 “Nike”品牌,详情页显示为”山寨品牌“—— 规则无法识别图文不一致;

  • 模糊语义:“本品有助于睡眠”(合规)vs “本品治愈失眠”(违规)—— 规则无法区分 “程度差异”;

  • 问题 3:审核体验差,商家申诉率高

  • 传统机审拒审理由模糊,商家需反复猜测修改方向。

为了解决上述提到的问题,本文将详细介绍本次最佳实践

02 技术方案

针对传统流程的痛点,我们提出 “大模型 + 规则 + 知识库” 协同的机审 Agent 方案,核心逻辑是:让模型做 “语义理解”(擅长的事),规则做 “确定性判断”(稳定的事),知识库补 “外部信息”(精准的事)。

2.1 整体技术方案

流程上,我们重构了整个审核流程,实现了 “全机审覆盖 + 即时反馈 + 动态校准”

原流程 vs 新流程对比

图片

图片

2.2 亮点

2.2.1 审核标准对齐

要实现全机审,“人审标准可量化” 是前提。我们通过 “风险梳理→标准优化→动态更新” 三步,将 700 余个零散风险点整合成 24 组核心风险,覆盖了95%+的线上违规问题。

步骤 1:风险点梳理 —— 做 “减法”

我们采集2025年Q1的全部人审记录,

  • 相似风险合并:采用层次聚类将相似违规进行归类。

  • 风险分层:对”风险严重程度“较低,且不直接影响商品价值和用户购买决策的风险暂时不纳入机审(人工巡查覆盖)。

  • 长尾剪枝:对”发生频率“较低的风险暂时不纳入机审(人工巡查覆盖)。

步骤 2:审核标准优化 —— “规范化”

我们把人审识别的风险划分为三部分,明确违规/明确不违规/边界样本

图片

步骤 3:动态更新 —— 做 “迭代”

我们每月例行巡查、回收商家申诉和人审处理数据,若发现新违规类型,则补充到风险组,及时更新线上机审agent。

2.2.2 基于多模态大模型的机审agent设计

大模型是机审 Agent 的 “大脑”,我们选择大语言模型+多模态大模型为基础,辅助知识库(品牌授权库、类目树、资质库),实现 “多模态理解 + 精准判定”。

输入层:多模态数据整合

接收商家提交的全量商品数据,包括:

  • 文本数据:商品标题、详情页描述、规格参数、商家资质名称;

  • 图像数据:主图、详情图、资质图片(如《授权许可证》);

  • 结构化数据:商家资质库(如品牌授权记录、进口报关单)、平台类目树、风险规则库。

特征抽取层:多模态特征融合

特征抽取是机审的 “感知层”,我们采用 “规则抽取 + LLM 文本理解 + 多模态模型图像理解” 的组合方式,覆盖所有维度的商品信息:

  • 规则抽取:用正则表达式提取标题中的品牌(如 “Nike”)、类目(如 “运动鞋”)、关键词(如 “进口”);

  • LLM 文本理解:用文心大模型提取详情页中的模糊语义(如 “治愈失眠” 的违规表述)、逻辑矛盾(如 “进口商品” 但未提报关单);

  • 多模态大模型图像理解:使用多模态大模型模型识别主图中的品牌 logo(如 Nike 的 Swoosh 标志)、资质图片中的 OCR 信息(如《授权许可证》编号)。

风险判定层:大模型 + 规则 + 知识库协同

风险判定是机审的 “决策层”,核心逻辑是 “让专业的模块做专业的事”:

  • 规则引擎处理确定性逻辑:针对 “绝对化用语”“资质必填项” 等确定性规则,直接用代码判断(如 “含‘进口’关键词必须提交《进口报关单》”);

  • 知识库查询外部信息:关联商家资质库、平台类目树等领域知识(如查询商家是否有 Nike 的授权记录);

  • LLM 综合判定:融合多模态特征、规则结果、知识库信息,输出最终结论(如 “主图含 Nike logo + 无授权记录 → 品牌侵权违规”)。

输出层:精准反馈 + 可解释性

输出层是机审的 “交互层”,需满足商家的 “明理由、能整改” 需求:

  • 审核结果:通过 / 拒绝;

  • 拒审理由:自然语言描述(如 “您发布的商品主图含 Nike 品牌 logo,但未提交 Nike 品牌的《授权销售许可证》”);

  • 整改建议:输出给发品端前端,提供自动整改能力(如删掉对应违规位置违规信息)。

图片

任务拆分:让模型 “专注擅长的事”

我们将机审任务拆分为三类,以同时保证审核结果的高召回,高准确,清晰可解释

  • 特征抽取:提取商品的关键信息(如从主图提取品牌 logo、从详情页提取材质等);

  • 风险判定:规则引擎结合知识库,判断特征是否违规(如 “logo 是 Nike,但无授权→侵权”);

  • 理由生成:模型生成自然语言拒审理由(如 “未提交xx品牌的授权许可证,请补充”)。

图片

03 实践案例

在典型问题的文本问题判定,图片问题判定,图文融合问题判定上,经过我们的技术方案演进,均可达到几乎对标人审能力的效果。

3.1 资质缺失风险判定

场景描述

针对高危商品行业如三品一械行业,售卖相关商品时要求商家提供清晰可辨、且信息完整的对应资质(如《保健食品批准证书》、《国产特殊用途化妆品行政许可批件》、《医疗器械备案证明》、《委托进口协议》等)。

传统流程痛点

  • 规则策略:仅能检查 “是否含‘进口’关键词”,无法关联商家资质库,漏检率高;

  • 人审需人工查询和核对资质,耗时长,易因 “漏看” 导致误判。

机审方案:领域微调 + Prompt Engineering

对于此类复杂判定类问题,领域知识深度深,我们基于基座模型进行了模型微调,通过高质量样本收集 -> Prompt Engineering -> 数据增强 -> 模型微调 得到了专注于电商风控场景的领域AI模型

  • 高质量样本收集 :我们将真实场景下经人工核验的高质量样本沉淀为模型训练语料。这一环节是模型训练的核心,保障了训练数据的真实性、多样性,以及对各类场景的覆盖丰富度。

  • Prompt Engineering:基于不同样本类别,设计场景化提示词,引导模型关注风控领域知识:

  • 数据增强:我们采用SOTA思考模型,动态生成Cot并对生成内容进行精细化纠偏,提升模型的推理能力:

  • 模型微调:对比百度自研文心基座模型和开源Qwen系列模型,我们分别对比和采用了全参数微调和指令微调方式,加速训练过程,进一步提升模型效果,获得风控领域专家模型。

图片

3.2 品牌授权风险判别

场景描述

商家发布的商品信息,涉及限售品牌,但实际未获得品牌授权(易引发假货投诉等体验问题)

传统流程痛点

  • “山寨 logo”较难以识别(如 “Nlke” 冒充 “Nike”);

  • 授权书需人工手动核验,耗时久,漏检率较高;

  • 管控品牌库变动升级较多

机审方案:多模态特征匹配 + 知识库关联

采用 “多模态模型图像识别 + LLM 字符相似度对比 + 知识库查询” 的方案:

  1. 多模态模型图像识别:采用多模态模型提取主图中的 logo 特征;

  2. 知识库查询:关联限售品牌库,确认品牌是否限售,是否有授权记录;

  3. LLM 图文信息融合判断:确认提取品牌信息是否限售且无授权;

图片

3.3 类目错放风险判定

场景描述

1)因电商商业流量推荐等场景中列类目特征权重极高,类目准确性严重影响流量变现效率;2)平台佣金政策和资质/定向准入等管控要求与类目强关联;因此要求商家发布商品必须选择到平台类目体系内最准确的类目;

传统流程痛点

  • 图文特征融合困难:传统方案一般仅使用标题识别类目,商家对抗后容易绕过机审

  • 平台类目庞杂:审核员需非常了解平台近5000个类目结构,极容易误审

方案演进

方案一:基础方案

  • 图文特征融合推荐平台top相似度类目

图片

方案二:解决类目推荐不准确问题

  • 改为召回+rank 两阶段方案,提升精准选择类目可能性

  • 升级相似度计算模型为bge-large-emb,解决部分情况下相似度召回精准不足问题

图片

方案三:解决部分高风险商品在第一轮候选集召回不足问题

  • 增加定向召回通路,提升高风险商品召回能力

  • 升级风险判定方案,结合大模型判定和识别规则,进一步提升精准判别能力

图片

04 总结与展望

4.1 落地效果

超预期的 “三升三降”

三升

  • 机审覆盖率提升

  • 审核时效提升

  • 商家满意度提升

三降

  • 人审量减少

  • 申诉率减少

  • 用户投诉率减少

4.2 经验总结

大模型不是 “取代人”,而是 “解放人”—— 让审核人员从 “重复劳动” 转向 “标准制定、风险预判”。

本次落地实践较为成功的要点

  • 多模态融合:电商数据 80% 是多模态的,单模态模型无法覆盖所有场景;

  • 可解释性优先:大模型的自然语言生成能力是提升商家体验的关键 —— 传统规则的 “内容违规” 无法让商家整改,而 LLM 生成的 “未提交 Nike 授权许可证” 能直接指向问题,进一步的我们业务团队为商家提供了一键整改功能,大大提升商家使用平台工具的满意度;

  • 闭环迭代:用巡查、申诉数据持续优化模型,形成 “数据→模型→效果提升” 的飞轮;

4.3 展望

agent的自我优化:利用大模型生成能力生成难样本,解决风控场景的大难题——小样本问题,辅助少量人工干预使得agent自我演进和优化。

05 结语

过去的1年里,大模型技术突飞猛进的发展,为电商风控带来了 “质的飞跃”—— 从 “被动堵风险” 转向 “主动防风险”。在百度电商风控技术的实践中,我们乘着时代的技术红利,落地 “多模态大模型 + 规则 + 知识库” 解决了传统机审的痛点,实现了 “平台安全、商家高效、用户放心” 的平衡。未来,我们将继续探索 “AI + 风控” 的边界,提供可快速迁移的大模型落地方案。

大规模微服务系统中的雪崩故障防治

导读

在大规模微服务架构中,雪崩故障是极具破坏力却又难以预防的系统性威胁。本文基于百度搜索架构与运维团队的实战经验,深入解析雪崩从“非稳态”到“自强化崩溃”的微观演化机制,揭示重试风暴、容量退化等正反馈回路的形成过程。文章提出系统化的治理思路,并详细介绍百度落地的多项核心实践,包括重试预算、队列限流、全局TTL控制等自愈机制,以及秒级流量调度与降级预案。通过真实案例与生产数据,为行业提供了一套可借鉴的雪崩预防与治理框架。

说明:本文是由2025 SRECon会议的《Preventing Avalanche Failures in Large-Scale Microservice Systems》的演讲者翻译并整理而成。

01 摘要

大规模微服务系统在享受分布式架构带来的灵活性和扩展性的同时,也面临着雪崩故障的严重威胁。雪崩是一种系统性故障模式,破坏力极大,难以预防,会给企业带来巨大损失。

本文深入分析雪崩的形成机理和演进模式,建立理论模型,从微观层面推导灾变过程,并通过真实生产案例验证了雪崩的快速演化路径。接着,通过系统化的思辨,探讨可能的治理方法。然后,介绍了百度的系统性的雪崩治理框架及一系列的核心实践机制。最后总结了近几年的治理成果,为行业提供了可借鉴的实践经验。

02 背景

图片

大规模微服务系统本质是一张由大量节点和依赖交织而成的网络。请求从入口gateway进入系统,再层层向下形成深度调用链,往往还伴随着交叉依赖与高扇出。这种特点虽然带来了灵活性与扩展性,但天然埋着三类稳定性风险:其一是“未知中的未知”,如冷门链路、冷门代码在突发场景被激活;其二是容量级联风险,任一节点变慢都会把反压沿链路放大回传;其三是重试风暴,自我强化的流量会指数级扩散。在这种架构中,任何局部抖动都会以毫秒级在系统中传播。理解这张网络,就为理解‘雪崩’发生的原因奠定了基础。

图片

大规模微服务系统依靠多种高可用机制来提升性能,表现为:

  • 分布式架构避免单点故障并带来弹性扩展能力;

  • 缓存抵挡流量激增并降低延迟;

  • 重试实现瞬时恢复并提高成功率;

  • 请求队列平滑流量尖刺并维持稳定吞吐量。

然而,在雪崩条件下,同样的机制会翻转到另一面,表现为:

  • 分布式架构引入复杂依赖和更大的爆炸半径;

  • 缓存失效引发流量洪峰和延迟激增;

  • 不受控的重试导致指数级流量风暴;

  • 后端变慢导致队列超时和入队失败。

03 直观感受雪崩的威力

图片

这里举一个真实的例子给大家直观感受雪崩的威力。在一个IDC中,少量实例出现轻微健康退化,引发中等程度的延迟上升和轻微的可用性下降——没什么令人担忧的,只是典型的小波动。几乎同时,随着上游重试机制启动指数退避策略,流量迅速激增,导致服务在几秒内变得不可用。

然后,根据预定义的SLA执行自动预案,将大量负载从受影响的IDC转移到其他健康的IDC。但这些"健康"的IDC,只能在正常容量范围内运行,此时突然遭受显著的放大了的流量冲击,也变得过载。

紧急扩容马上被触发,扩充并启动更多的实例,但级联过载的蔓延的速度仍然比我们扩容策略的响应速度更快。

紧接着,多项尝试止损的动作被并行执行——流量比例调整、缓存命中率优化、超时时间缩减——然而它们在呈指数级的故障放大效应面前仍然无效。此刻,系统处理的主要是重试流量,其数量远超设计容量,线程池完全耗尽,请求队列被已超过SLA阈值并且注定要失败的请求填满。

这进一步引发了所有IDC的级联故障,最终导致系统级的完全崩溃,影响了大量用户。

在这个案例中,起初只是一个影响了少量实例的小问题,最终演变成了完全的系统崩溃。整个过程在仅仅2分钟内发生——这是大规模微服务系统在雪崩场景下如何自我毁灭的可怕呈现。

04 雪崩的特点

图片

以上,我们直观感受到了雪崩的威力。那么,什么是雪崩?让我们从4个雪崩的特点来介绍雪崩。雪崩发生前,系统都会首先进入“非稳定”状态,这种状态“貌似正常、实则脆弱”。各项指标也许还在阈值内,但可用余量极少,表现为:负载上升,延迟上涨……此时的系统对扰动极为敏感,任何轻微扰动都会使它偏离稳定状态。

图片

第二个特点是需要小的触发源扭转状态。触发源可能是多种多样的,比如,流量尖刺、网络瞬时抖动、硬件故障、软件冷门逻辑被触发……。它们本身并不致命,但在不稳定状态边缘,哪怕微小的触发都足以把系统推过临界点。真正导致系统边界违规的不是触发的强度,而是系统自身余量不足。然而,微小触发仍然是必要条件。

图片

一旦越过临界点,系统会迅速进入自强化阶段,这是雪崩最典型的一个特点。在这种情形下,高可用优化机制统统都站到了反面。系统每增加一点恶化,高可用机制就产生一些正向反馈,从而导致进一步恶化。这条恶化-反馈循环持续加强,复杂且迅速。图中展示了几个例子。回路一:请求失败导致重试,然后导致负载上升,进而导致更多失败,最终形成指数级的重试风暴;回路二:少量实例略不健康导致被摘除,然后导致剩余实例更忙,进而导致更多实例被判不健康,最终引起容量指数级退化;回路三:错误事件导致大量的日志和监控,然后导致I/O用量上升,进而导致更多错误,最终使性能进一步恶化。

图片

随着自强化阶段的持续,系统很快进入到失控和崩溃状态,这种状态最大的特点是无法靠自身恢复。线程池被耗尽,请求队列被已超时或必然失败的请求塞满,后端被无意义工作占满并拖慢,上游开始全面超时。

常见修复措施并不能奏效,甚至适得其反。比如,临时扩容往往慢于正反馈的加速导致资源就绪时系统早已熔毁,调cache难以解决重试反馈带来的流量放大,等等。需要专用的机制才能缓解,就像不能灭火器扑灭一颗正在爆炸中的核弹。唯有改变微观机制上的反馈结构,才能真正抑制雪崩。

图片

让我们简要回顾雪崩的4个特征来理解雪崩的定义:

  • 非稳态:系统看似正常但余量极少,对扰动高度敏感;

  • 微小触发:流量尖刺或网络抖动等轻微扰动就能推动系统越过临界点;

  • 自强化:高可用机制创建正反馈循环,通过重试风暴和容量损失放大恶化;

  • 无法自我恢复:系统崩溃,资源耗尽。常见修复措施适得其反,需要专门干预。

05 理论模型

图片

让我们从微观层面看一下雪崩。首先,我们看一个基本的模型。在这个模型中,流量以rps的吞吐流经一个服务的请求队列;然后,该服务的workers以concurrency的并发度处理队列中的请求,并发向后端进一步处理。在正常情况下,发向后端的吞吐也是rps。从请求到达本服务到本服务处理完成,所用的时间是latency。

基于Little's Law,我们有这样的公式:rps <= concurrency / latency。

图片

真实的系统可以看做基础模型的管道似的级联连接。在这套连接系统中,需要保持任意位置的吞吐在实际流量之上,即在任意位置,都要维持这个rps <= concurrency / latency式子满足。

整个系统的吞吐受限于最薄弱的环节。需要精心地维持各环节脆弱的平衡。若任何位置的平衡哪怕短时间被打破,也会迅速触发级联反应,使系统雪崩。

06 微观灾变过程

图片

接下来,让我带大家从微观层面看一下雪崩过程发生了什么。在这个抽象例子中,拓扑结构为 gateway → A → B → C,其中服务C变慢并成为触发点。

图片

这张图使用“状态聚焦”的视角展示雪崩的快速微观演化过程。首先说明图中颜色的含义:红色代表恶化;灰色表示此阶段暂无新增变化。我们仅高亮当前需要重点关注的信号。

  • 在健康状态下:系统延迟低,排队最少,吞吐量最优。

  • 在触发阶段:C开始变慢,其延迟明显上升。

  • 随着问题扩散,B和A的线程利用率和延迟几乎同时激增,而吞吐量和队列长度保持相对不变,显示出典型的’严重积压前的快速传播’行为。

  • 随即来到堆积阶段:当并发达到上限后,B 和 A 的队列开始快速堆积,表明排队机制已被触发。

  • 很快系统进入重试状态,B的超时触发上游重试。B接收到更多流量,而好吞吐比例下降,显示服务质量正在恶化。

  • 接下来,流量开始放大,gateway级重试被触发,在A处造成流量激增,在B处造成第二次流量激增。对B产生的压力导致好吞吐进一步下降。

  • 最终迅速坍塌到雪崩阶段:重试的重试形成正反馈循环,线程与队列被大量无效工作占满,系统彻底崩溃。

请注意三个关键点:线程利用率首先增加,队列长度快速跟进,吞吐量表现出两次或更多的快速跃升。

07 真实案例验证

图片

让我们用真实的生产数据来验证前面的模型。由于这个故障发生在几年前,我们现在展示的这些指标是当时能够获取到的最完整的一组,尽管未能把前面模型里提到的所有指标都收集到。左边这个小图把B的总时间拆成了三部分:排队时间、本地处理时间、以及后端时间;右边的三张曲线的时间轴是对齐的。

这次故障仍然是C变慢了。首先,B的后端时间、整体延迟、线程使用量几乎同时抬升,与此同时,A的整体延迟也开始上涨。紧接着,B的排队时间开始上涨,很快,A的排队时间也跟着抬头——这正对应前一页的“扩散到堆积”的阶段转换。

接着我们发现一个有趣的现象:B的本地处理时间不增反降。其实原因很简单:线程更多时间在等后端返回,CPU空出来了,局部被处理到的请求就显得更快,这是常见的“局部变快错觉”。

再看吞吐曲线:A和B的RPS先出现一次阶跃,这是gateway的重试流量被激发;随后B的RPS再次跃升,这是A触发了二次重试。虽然我们没有直接画出“重试率”和“好吞吐占比”,但“排队时间增长”和“RPS两次阶跃”的组合,足以验证雪崩过程中由重试的驱动的故障放大路径。

整个过程大约发生在三分钟之内。

08 系统性思辨

图片

既然我们理解了什么是雪崩以及它们在微观机制层面是如何工作的,让我们采用系统性方法来分析我们的选择。我想通过一个结构化的框架带着你来思考。在这个框架中,我们将检查雪崩的每个特征,并问:“我们能在这里干预吗?”通过这种系统性分析,我们能发现应该在哪些地方进行发力,以及哪些方法是现实的而非理想化的。

首先,是非稳态的避免。对于大规模分布式系统来说,完全避免非稳态是不现实的。系统本质上是面临无限触发源的复杂网络,其中HA机制更是一把双刃剑。它们从根本上是具有内在不稳定性的脆弱管道的级联。

尽管如此,我们仍然可以通过一些措施提升系统进入不稳定状态的阈值,使其更难进入不稳定状态,在面对更多触发源时能从容地运行。

图片

接下来,我们思考能否消除所有触发源。实际上,这是完全不可行的。触发源对应的是一个无限的开放空间,不可枚举——包括网络抖动、流量尖刺、软件缺陷、硬件故障以及无数其他不可预测的因素。

虽然我们可以通过设计冗余机制来减轻干扰对系统稳定性的影响,但这种方法有两个主要局限性:首先是巨大的成本。例如,在网络基础设施层实施冗余链路聚合,在数据中心基础设施层面建设多套制冷系统,等等。而且,建设冗余机制往往涉及跨职能基础设施工程工作,实施困难且超出SRE的职责范畴。

图片

接下来,我们能否消除自强化反馈回路呢?不可行!因为这些回路与HA机制内在相关,迫使我们必须做出权衡。

然而,将缓解机制嵌入到反馈回路内部,通过改变微观层面的反馈结构,可以将指数级放大转化为线性、可控的影响,大大降低其破坏力。就像用控制棒来阻止核反应中失控的中子放大。

图片

最后,我们来探讨能否防止系统崩溃。这是可行的,主要通过两种互补的方法:最大化可用吞吐量与构建弹性恢复机制。即使系统超越临界阈值,我们仍可通过建立内部容错机制与外部干预预案,避免系统全面崩溃,并为系统创造多次恢复机会。

经过以上分析,我们发现可以在这些关键点实施雪崩治理工作,如右图所示。接下来,我们将详细介绍我们的核心实践。

09 我们的实践

图片

前面说过,由于触发源众多,无法逐一验证系统在各种触发源下的行为,因此我们将所有触发源抽象为有限的几类场景,确保系统在这些场景下保持稳定——最大限度保持好吞吐。

这些场景分为两个维度:第一个维度是流量压力:包括流量逐步上升和瞬时激增。第二个维度是系统容量变化:包括绝对容量减少(如服务下线)和相对容量退化(如响应变慢)。

针对这四类场景,我们直接在生产环境中进行系统化验证:对于流量风险,我们在生产环境执行全链路压测,模拟流量的渐进式增长和瞬时尖刺。对于容量问题,我们在生产环境开展混沌工程,在真实环境下模拟服务容量缩减和延迟注入。

通过生产环境验证,我们提前发现潜在风险,确保系统在雪崩场景下保持最大可用吞吐的预期行为,结果可信且能代表实际系统性能。

图片

早期检测对雪崩预防至关重要。我们建立了全面的监控系统,跟踪先导指标:

  • 端到端失败数量

  • 所有服务的通用指标,包括实例健康状态、实例CPU/内存/磁盘/IO利用率,以及coredump计数,等等

  • 核心服务关键指标:包括请求队列长度、线程利用率、分位点延迟,等等

  • 分片服务:分片丢失率

所有指标都是以秒级实时进行监控,并建立预警策略,使我们能第一时间感知到异常。

图片

我们对系统自身的改进是建设一系列的"自愈"能力。首先是"重试预算",用于在client侧就地收敛重试风暴。每个请求携带"全链路重试状态"信息,RPC组件据此识别两类重试:直接重试(本服务对下游)与间接重试(上游祖先节点发起)。RPC组件维护一个"预算池",对两类重试流量配置不同的预算阈值,超过预算即快速失败。预算策略会随后端服务容量自适应调整,以充分使用后端容量。该机制把自增负载限制在可控范围内,避免指数级扩散。

图片

在服务器端,我们还构建了一个称为“队列限流”的吞吐保护机制。我们将服务侧的请求队列做成多级优先级队列,并设置限流器。请求入队前先经过优先级过滤,在拥塞时,高优先级的请求允许通过,低优先级的请求被丢弃;限流器则根据实际处理速率自适应放行,同时,对于队列中超时的请求也会及时排出。在server侧容量到达瓶颈时,这套机制让有限的算力用于处理“好吞吐”。

图片

我们也在系统中建设了更精细化的减少无谓的算力浪费的机制,即,全局TTL控制。每个请求在入口获得初始TTL,并随着请求在全链路传递;在各处理阶段结束后,按实际消耗的时间扣减TTL,并判断剩余值。若剩余TTL仍然大于0,则将这个新TTL作为后续阶段的TTL继续传递;否则,立即在此位置结束并返回。

图片

虽然自愈机制已经将雪崩风险降至非常低的水平,但我们仍然为极其罕见的雪崩场景设计了多维度的秒级干预系统。

第一个维度是跨数据中心流量切换。我们实时监控多个敏感指标,当发生异常时,全局流量控制器在一秒内将流量从受影响的IDC迁移到其他IDC。

第二个维度是系统流量降级。流量分为不同等级,非用户流量(缓存刷新、预取等)按层级逐步减少直至关闭,为更高价值的用户请求让路。

第三个维度是架构裁剪。服务被分为不同级别(L2:低价值召回,L1:精确排序,L0:核心召回)。当损失发生时,我们做出秒级决策并按优先级逐步关闭服务级别。

第四个维度是超时套餐切换。多套系统级超时套餐根据损害程度自动适配,在吞吐和质量之间精妙地平衡。

10 治理结果

图片

最后总结一下我们在治理雪崩上的成果。几年前,雪崩给我们的系统带来了比较多的PV损失,经过以上深入分析和系统治理,近几年完全没发生过雪崩,并且也几乎没有雪崩引起的PV损失。

数据平台数据智能化入库

导读

面对传统数据接入流程人力高、周期长、质量难控的痛点,本文提出了“数据平台智能化入库”的整体解决方案。方案以大型语言模型(LLM)为核心,结合代码生成流与执行流构建“智能代码闭环”,实现从数据Schema识别、结构化映射、质量规则抽取到入库包构建的全流程自动化。通过“生成-执行-反馈”闭环机制,系统能持续自我优化、沉淀知识与代码资产,大幅缩短接入周期(从3个月降至3天内)、降低人工成本(从4人月降至零人工干预),并显著提升系统可控性与扩展性,为企业级数据治理与智能化运营奠定了坚实技术基础。

01 背景与挑战

1.1 业务背景与需求场景

在当代企业数据治理体系中,数据平台承担着汇聚多源异构数据、支撑数据分析与业务决策的核心职能。典型业务场景包括:

  • 跨部门数据整合与分析
  • 实时业务监控与决策支持
  • 用户行为分析与个性化推荐
  • 企业级数据资产沉淀与管理

这些场景要求数据接入流程具备高效率高准确性强可扩展性,以适应快速变化的业务需求。

1.2 传统数据接入方案

传统数据接入采用全人工对接模式,其核心流程包括:

deb23a84fc5b67b92ed41df80c7b3bde.png

1. 需求沟通阶段(约2周)

  • 业务方与百度产品经理多次会议明确需求

  • 架构师参与评估技术可行性与方案设计

  • 确定数据格式、传输方式、更新频率等细节

2. 开发实施阶段(约6周)

  • 业务方开发团队按照百度数据标准进行适配开发

  • 百度架构师团队提供技术指导与方案评审

  • 双方开发团队协调接口对接与联调测试

3. 测试验证阶段(约1周)

  • 数据质量验证与一致性检查

  • 性能压力测试与稳定性评估

  • 安全合规性审查与漏洞修复

4. 上线运维阶段(持续)

  • 生产环境部署与监控

  • 异常处理与应急响应

  • 定期维护与迭代更新

1.3 痛点分析与技术挑战

1.3.1 效率瓶颈突出

  • 人力成本极高:平均需要4人月(1PM+1架构师+2开发)对接一个业务方

  • 接入周期漫长:从启动到上线平均需要2-3个月时间

  • 扩展性受限:人力投入随业务量增长线性增加,无法支撑业务快速扩展

1.3.2 质量保障困难

  • 标准落地不一致:人工理解偏差导致数据标准执行不统一

  • 错误反馈滞后:数据质量问题往往在后期才发现,修复成本高

  • 知识沉淀不足:对接经验难以标准化和复用

1.3.3 技术复杂度高

  • 异构数据源适配:不同业务系统数据类型、格式、协议差异大

  • 实时性要求挑战:既要保证数据处理的准确性,又要满足低延迟要求

  • 规模扩展难题:传统人工方式无法应对数据量和业务量的快速增长

1.4 智能化转型的必然性

面对这些挑战,数据平台数据接入必须向自动化、智能化方向转型:

  • 降低人力成本:从4人月/业务降到接近零人工干预

  • 提升接入效率:从数月缩短到3天内完成新业务接入

  • 保证数据质量:通过智能校验确保数据标准统一执行

  • 支持大规模扩展:智能系统可并行处理多个业务接入请求

02 整体技术架构与核心流程

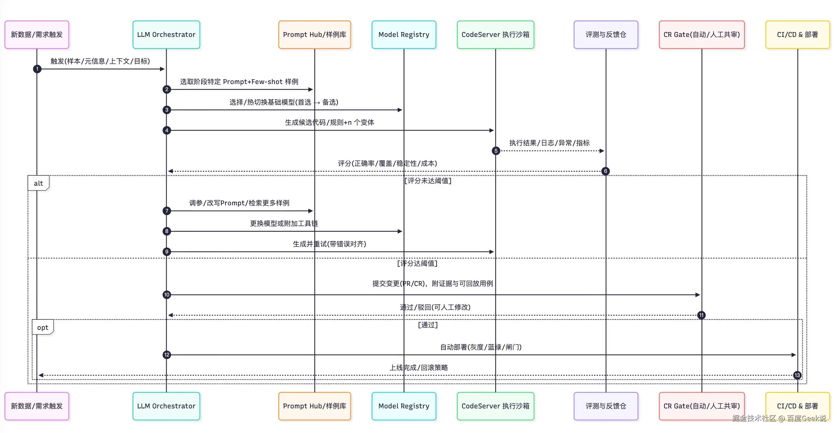
我们提出的“数据平台数据智能化入库”解决方案,其核心目标是将传统高度依赖人工配置、规则编写与经验判断的数据入库流程,转变为一种高度自动化、自适应的智能化流水线。整套架构的设计哲学是:以大型语言模型(LLM)为核心驱动力,以“代码即资产”为核心理念,通过“生成-执行-反馈”的闭环,将LLM的认知与泛化能力固化为可重复、高效率、易维护的业务逻辑代码。

整个系统的顶层架构如下图所示,它清晰地勾勒了从原始数据输入到最终数据入库的全过程,以及支撑该过程的智能闭环体系:

13f42bf81b407a9685340865277abb05.png 该架构的核心可以概括为两条主线:

1. 水平流水线(核心流程):描述了数据处理的四个阶段,是业务价值实现的直接体现。

2. 垂直闭环(技术核心):即“智能代码闭环逻辑”,它像大脑和神经系统一样渗透并赋能每一个阶段,是实现智能化的关键技术保障。

2.1 核心流程详解

如架构图所示,整个智能化入库流程分为四个层层递进、环环相扣的关键阶段。每个阶段都共享同一套智能代码闭环逻辑,但在具体任务、模型输入输出和后处理上各有侧重,共同构成了一个完整的数据处理管道(Pipeline)。

阶段一:数据原始Schema智能识别

技术目标:理解未知结构数据的组织方式、字段语义、数据类型及潜在质量问题,为后续处理奠定基础。

技术难点与深度:

1. 多模态与非均匀结构:数据源可能是结构化的CSV、半结构化的JSON/XML、甚至非结构化的日志或PDF文本。模型必须具备多模态理解能力和强大的模式泛化能力,从杂乱元数据中提取关键信息。

2. 语义歧义消解:识别类似ctime,create_time,生成时间等不同命名实际上属于同一语义范畴。这要求模型具备深厚的领域知识沉淀。

3. 异常值与模式冲突检测:在首行看似是INT类型的字段中,可能存在N/ANULL“-”等异常值,模型需要推断出真实的数据类型并提出清洗建议。

智能化实现:

此阶段的“代码生成流”会驱使基础模型(如CodeLLama, DeepSeek-Coder)分析数据样本。Prompt会精心设计,要求模型输出的不是简单描述,而是可执行的数据分析代码(例如生成Pandas DataFrame的dtypes分析、describe统计、唯一值枚举、异常值检测规则的代码)。生成的代码在CodeServer执行后,其输出(数据profile报告)会成为反馈,用于优化下一次的代码生成或用于模型微调。

阶段二:结构化数据抽取与映射

技术目标:将原始数据,无论是简单的行列转换还是复杂的嵌套解析,规整为目标数据库所需的扁平化结构。

技术难点与深度

1. 复杂嵌套结构解析:处理JSON中多层嵌套的List和Object,并将其安全地展开为一维表结构,同时处理好父子关系的映射,防止数据丢失或错乱。

2. 跨表关联与实体识别:从多个数据文件中识别出可关联的键(如user_id),并自动建议表关系模型。这涉及实体统一和消歧等NLP核心难题。

3. 高性能转换逻辑:生成的代码不仅要逻辑正确,还需考虑大数据量下的性能(如避免逐行处理,尽量使用向量化操作)。

智能化实现:

此阶段Prompt会包含第一阶段识别出的Schema,并指示模型生成数据转换代码(如Pandas数据处理管道、PySpark SQL查询或自定义解析函数)。模型需要理解目标表结构,并编写出包含类型转换、字段拆分、嵌套展开等逻辑的高质量代码。代码执行流的效率优势在此淋漓尽致,一次生成,后续百万条数据都复用同一份高性能代码执行。

阶段三:数据质量规则与筛条件的智能抽取

技术目标:从业务需求描述或数据样本中,自动提取出数据清洗的质量规则(如:金额字段必须大于0)和面向业务查询的常用筛选项(如:按地区=时间=筛选)。

技术难点与深度:

1. 从自然语言到规则逻辑的转化:理解“取最近3个月的有效数据”这类业务口语,并将其转化为WHERE date >= ‘2024-02-17’ AND status = ‘active‘这样的精确SQL条件。这是一项复杂的语义解析(Text-to-SQL)任务。

2. 规则冲突检测:自动识别并解决生成的规则间可能存在的矛盾(如规则A要求字段不为空,规则B又允许其为空)。

3. 规则合理性评估:生成的规则是否过于宽松或严格,需要有一定的业务先验或通过历史数据验证进行反馈。

智能化实现

Prompt会引导模型将模糊的需求转化为精确的、可组合的条件判断逻辑代码配置参数(如生成一套用于数据清洗的Python函数或一套可供下游系统调用的筛选器配置JSON)。这是将业务知识固化到系统中的关键一步。

阶段四:数据入库包的自动构建与执行

技术目标:将前三个阶段的产出物(表结构、转换代码、清洗规则)打包成一个可独立部署、版本化管理、一键执行的“数据入库包”。

技术难点与深度

1. 工作流编排:生成的代码需要按照正确的依赖关系组织成执行工作流(例如:先建表 -> 然后跑数据转换 -> 最后执行数据质量检查)。

2. 原子性与可逆性:保障执行过程的原子性(全部成功或全部回滚),并提供版本回退的能力,这要求生成代码中融入事务管理逻辑。

3. 自动化部署集成:如何将最终合格的代码包无缝对接到CI/CD流程或调度系统中,实现真正的“无人值守”。

智能化实现:

此阶段模型的角色更像是一个自动化架构师。它根据前序步骤的产出,生成诸如 DockerfileSQL 建表语句、Airflow DAG 定义文件或 Shell 部署脚本等,将分散的代码模块整合为一个完整、健壮的数据管道应用。

2.2 架构优势总结

通过“智能代码闭环逻辑”赋能的核心四阶段架构,我们实现了:

1. 能力固化与性能飞跃:将LLM的智能一次性沉淀为代码,执行效率相比纯模型调用提升百倍,极大降低了对模型实时性与算力的依赖。

2. 卓越的可调试性与可控性:每一阶段的产出都是代码或配置,完全透明、可版本控制、可人工Review与干预,实现了智能与人工的完美协同。

3. 持续进化能力:闭环中的反馈机制为模型的持续优化(通过SFT和RL)提供了高质量的数据来源,系统会越用越聪明,成功率不断提升。

4. 清晰的职责边界:该架构明确了LLM的职责是“编写代码”,而CodeServer的职责是“执行代码”,二者各司其职,使得系统更加稳定和模块化。

此架构不仅解决了当前数据入库的痛点,更为企业构建了一个持续积累、不断优化的“数据知识库”和“自动化代码库”,为未来的数据治理与应用打下了坚实的技术基础。

03 智能入库的技术闭环

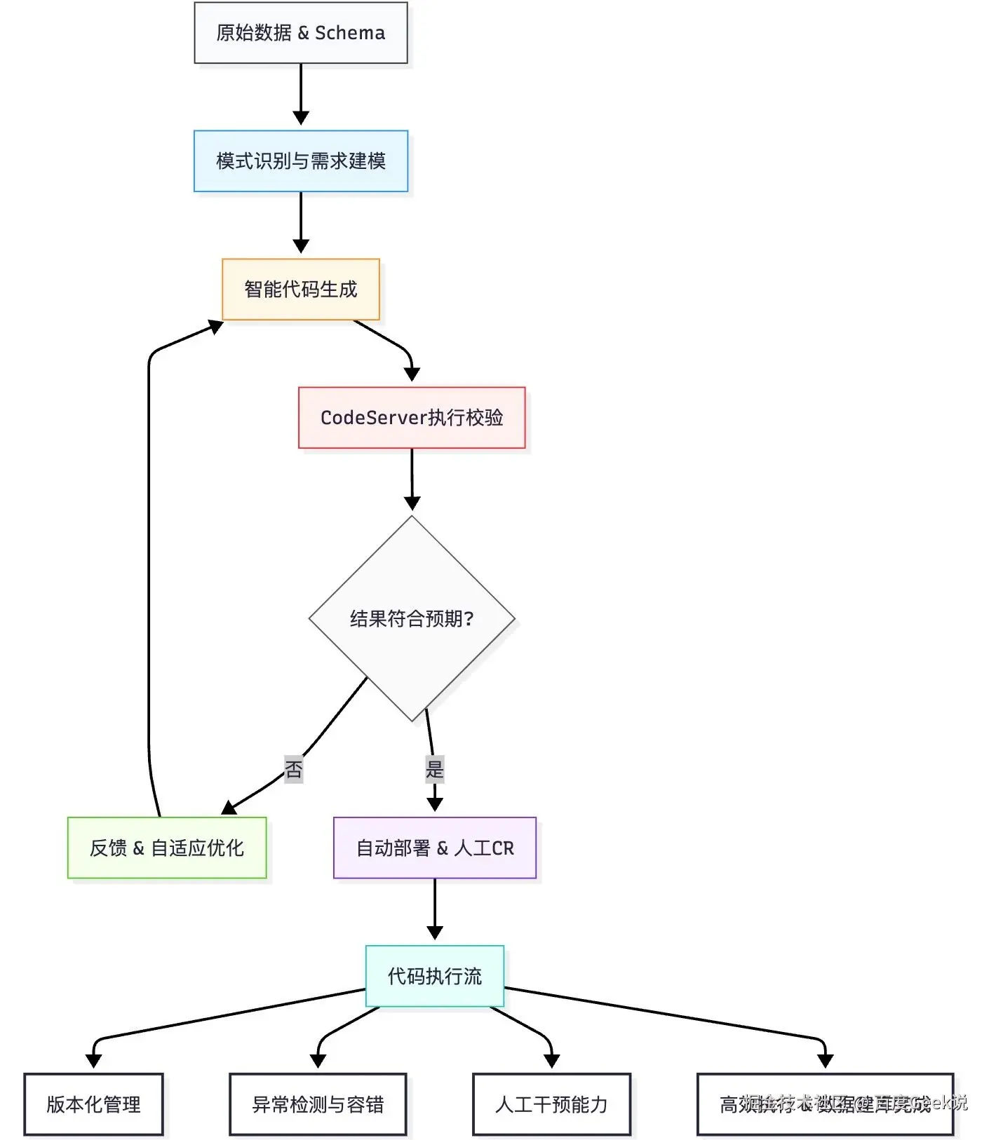
b0f80ce2d3b73adc578af0b622769fd1.jpg

在数据平台“数据智能化入库”的全流程中,智能代码闭环逻辑 是实现自动化与自适应优化的核心引擎。它的本质是通过 代码生成流(Code Generation Flow)代码执行流(Code Execution Flow) 的协同,形成一个“自我进化”的技术闭环,将大模型的自然语言处理与工程化执行环境深度结合,从而达到 自动生成 → 自动执行 → 自动优化 → 自动部署 的能力。

811646826e627bf97a6107b6b694d4e1.jpg

3.1 双流并行的核心思路

智能代码闭环逻辑由两条并行的主线构成:

1. 代码生成流(Code Generation Flow)

  • 通过大模型理解数据特征和业务目标,自动生成可运行的逻辑代码。

  • 在生成过程中引入模式识别、Prompt 优化、上下文记忆机制,确保输出代码具有 业务适配性、鲁棒性和可维护性

  • 生成代码不仅包括数据解析、清洗、抽取逻辑,还涵盖数据条件处理、数据入库包构建、Schema 管理等全链路自动化操作。

2. 代码执行流(Code Execution Flow)

  • 所有生成的代码都被自动推送至

CodeServer 执行环境,形成标准化的任务流。

  • 执行过程中严格控制依赖版本、逻辑分支与错误回滚机制,保证代码执行的可追溯与可控性。

  • 执行结果与异常会实时反馈给生成流,用于二次修正与自适应优化。

这两条流相互作用,构建了一个持续收敛的 智能闭环

3.2 代码生成流的完整流程

代码生成流并非简单的“一次性代码生成”,而是一个带有反馈自适应机制的复杂工程化过程:

模式识别 → 代码生成 → 执行校验 → 自适应优化 → 部署上线”,并加入自动化 CR Gate人机协作

dd42e9f99beda47e5fcab3694ecf63bc.jpg

1. 模式识别与需求建模

  • 通过大模型对原始数据 Schema、样本数据进行分析,抽取元信息(字段类型、依赖关系、语义标签)。

  • 结合业务侧规则,自动生成逻辑约束与需求规格说明(Specification)。

  • 技术难点:需要跨越 非结构化到结构化语义转换,同时保证生成结果能够驱动下游逻辑。

2. 智能代码生成

  • 基于识别结果自动生成 ETL(Extract-Transform-Load)、Schema 适配、清洗、数据入库等多类代码。

  • 引入 模板驱动 + 大模型自由生成 的混合模式,确保生成的代码既符合业务通用逻辑,又能保持灵活性。

  • 技术难点:需要解决 代码可编译性与业务正确性 的双重挑战。

3. 自动化校验与反馈

  • 在 CodeServer 中执行生成代码,收集运行日志、错误栈、性能指标。

  • 自动对比结果与预期,生成反馈信号。

  • 技术难点:错误可能出现在数据层(Schema 不匹配)、逻辑层(业务规则缺失)、执行层(依赖冲突),闭环系统需要自动分类与修复。

4. 自适应优化与Prompt迭代

  • 根据反馈结果自动调整 Prompt,或更换基础模型(如 Code LLM → 专用 SFT 模型)。

  • 可结合 RLHF/代码打分器,通过强化学习优化生成逻辑。

  • 技术难点:如何避免“震荡式优化”(模型不断在两个错误之间切换),需要引入收敛判定机制。

5. 自动部署与人工干预

  • 最终验证通过的代码自动上线至执行流,作为标准任务模块。

  • 在自动部署前触发 代码 CR(Code Review) 流程,支持人工审查与修订。

  • 技术难点:需要保证部署过程安全可控,同时能在人工介入与智能优化之间平衡。

整个闭环在每个阶段都遵循同一套迭代模式:模式识别 → 自动生成代码 → 代码校验与反馈 → 自适应优化 → 部署/触发。下面把每一步拆解为技术要点与工程实现:

3.2.1 模式识别(Schema & 元信息推断)

  • 目标:从样本数据中识别字段、类型、语义(时间/金额/ID/地名/指标)以及表间关系(主外键、实体归属)。

  • 混合方法

        统计与启发式:空值率、唯一值率、类型分布、正则候选(日期/邮箱/UUID)用于初筛。

        嵌入与聚类:对文本字段建立文本/列级向量(例如基于token embedding或sentence embedding),通过聚类区分自由文本 vs 枚举 vs 代码值等。

        LLM 语义推断:对列样本与上下文使用大模型输出列的语义标签(例如:{"col":"trade_time","type":"timestamp","semantic":"交易时间"}),并给出置信度与解释。对于复杂嵌套JSON,采用分层解析策略(先抽样确定结构,再全量扫面)。

  • 输出:候选Schema(字段名/类型/nullable/示例/语义标签/置信度)写入元数据仓库,供下游CodeGen调用。

  • 难点与对策

        字段语义不唯一:使用多模型投票(统计+embedding+LLM),并保留不确定列供人工复核;

        极端稀疏或混合型列(如ID混合文本):启用规则引擎回退(正则、字典)。

3.2.2 自动生成代码(解析、清洗、数据入库脚本)

  • 目标:根据候选Schema与业务约束自动生成可执行的ETL/ELT代码、SQL建表DDL或数据入库包。

  • 模式

        模板化生成:将常见操作(日期格式化、货币归一、异常值剔除、字段映射)抽成模板片段,LLM负责拼接并补全业务特例逻辑。

        AST/代码骨架:LLM生成代码时同时产出中间AST或结构化输出(例如JSON形式的操作步骤),以便静态分析与快速修改。

        测试驱动生成:同时自动生成单元/集成测试(小样本断言),以及基于property-based tests的约束(如:主键唯一、外键完整性、列值范围)。

  • 工程要点

        限制能力:对LLM生成代码的能力进行语法/安全限制(沙箱API、资源限制、禁止系统调用)。

        可解释的代码注释:强制在生成代码里内嵌可追溯的注释(生成者版本、prompt id、时间戳),便于回溯。

3.2.3 代码校验与反馈(CodeServer 执行)

  • 目标:在受控环境执行生成代码,收集执行结果、异常与性能指标,形成可训练的反馈数据。

  • 关键组件:执行沙箱(CodeServer)——负责安全执行、资源隔离、输入/输出挂载与审计日志。

  • 测试套件

        单元测试:断言核心转换逻辑;

        性能测试:采样数据上跑批量执行以估计时延与内存使用;

        回归/一致性测试:与历史版本比对(例如同源数据处理结果的差异率)。

  • 异常采集与分类:语法错误、运行时异常、数据不一致、性能瓶颈、业务规则违背(例如金额为负但不可负)等都需要被分类并打标签(error taxonomy),以驱动后续优化。

3.2.4 自适应优化(Prompt、模型与训练回路)

  • 目标:通过数据驱动方式持续提升模型在生成正确代码与正确抽取方面的成功率,并降低人工干预率。

  • 方法栈

        Prompt 版本管理:记录prompt、模板、示例输入-输出对。优先做prompt工程优化(few-shot、chain-of-thought、structured-output constraints)。

        SFT(Supervised Fine-Tuning):将高质量的人标或已验证代码片段并入训练集,做周期性SFT;

        强化策略训练(CodeServer trace driven):将执行成功/失败作为奖励信号,训练奖励模型或使用RL(离线RL或基于策略梯度的微调)提高生成器的长期回报(具体实施需注意样本偏差与安全控制);

        自动化A/B测试:对新prompt/模型做小流量评估,采集关键指标再决定是否推广。

  • 数据回路:执行Trace(包含代码、输入样本、执行结果、错误类型、人工修订历史)拼成训练样本,按label刷入训练仓库。

3.2.5 自动部署与触发(CR 流程与治理)

  • 自动PR与人工审批:通过自动化工具将生成代码封装为变更请求(PR),执行静态策略检查(安全、合规、命名规范),当满足高置信条件可自动合并并部署,否则进入人工审查流程。

  • 部署策略:金丝雀/分批上线、变更影响评估(schema迁移锁、回滚脚本)、自动化回滚阈值(如数据偏差超过阈值)。

  • 新数据触发:数据落地或对象存储到达新文件时自动触发分类识别并调用已上线代码或触发新代码生成流程。

3.3 代码执行流的核心机制

与代码生成流互补,代码执行流强调 稳定性与可控性

  • 版本化管理:执行逻辑与模型访问解耦,每一次更新都通过版本化控制,可快速回滚。

  • 异常检测与容错:通过日志追踪与异常监控体系,自动分类问题(数据错误 / 逻辑错误 / 环境错误),实现快速修复。

  • 人工干预能力:在执行中可随时切换业务逻辑版本,支持定制化处理。

  • 高效执行:相比直接依赖大模型在线推理,执行流运行在编译后的固定逻辑上,性能提升可达 百倍以上

04 模型训练与持续优化

  • 针对不同阶段,采用专属基础模型、个性化Prompt及后训练数据集

  • 难点优先通过模型结构与Prompt优化,常态下使用SFT训练

  • 引入CodeServer的强化学习机制,将代码执行结果反馈给模型,形成“代码-模型-业务”三位一体的持续学习系统

  • 对于模型失效或边缘场景,支持人工审核与快速回溯修正,保证系统稳健性

05 技术创新与价值

  1. 模式驱动与自动代码生成深度融合:大幅降低人工介入,提高入库效率与准确性

  2. 全流程可追溯、可自愈:闭环反馈机制保障数据资产治理质量

  3. 模型与代码双重强化学习:以执行结果反哺模型训练,技术深度行业领先

  4. 弹性扩展与自动适配新数据源:支持多类数据源与业务变化,极大增强系统通用性与可维护性

06 未来展望

  • 引入多模态大模型,提升非结构化数据(如图片、文本、视频)入库能力

  • 深度集成数据质量检测、异常识别与业务语义理解,为数据平台智能治理提供更强保障

  • 打造端到端的“智能数据工厂”,支撑企业级数据资产的自动化、智能化运营

结语:

数据平台智能化入库,是AI与数据工程深度融合的前沿技术。通过模式识别、自动代码生成与循环反馈的闭环体系,我们不仅显著提升了数据入库的自动化和智能化水平,还为企业数据资产的高效治理奠定了坚实基础。欢迎大家交流探讨,共同推进数据智能领域的发展!

百度APP日志处理框架升级之路

导读

面对百度APP日均数千亿PV、超百PB数据规模带来的巨大挑战,我们完成了数据仓库的系统性升级。本文详细阐述了通过"两步走"策略解决资源压力、处理延迟和架构瓶颈的全过程:第一阶段聚焦日志清洗环节的稳定性与成本优化,第二阶段实现实时离线链路解耦、核心数据隔离及计算框架容错能力提升。此次升级显著提升了数据处理时效性、系统稳定性和成本效益,为业务发展提供了更坚实的数据支撑。

背景

百度APP及其产品矩阵作为百度体量最大的C端业务线,在数据处理全链路面临规模与架构的双重挑战。日志清洗环节因日均几千亿PV、超百PB的庞大数据规模,导致计算资源持续承压、处理延迟频发,加之历史遗留的复杂日志格式,清洗稳定性与时效性逐步下降,存储成本高昂。与此同时上游日志数据仍存在实时与离线链路耦合、核心与边缘数据未有效隔离、计算框架容错能力不足等结构性问题,影响关键数据产出的稳定与时效。整体系统切换与优化面临高额的历史负担和技术重构成本,下游业务的数据可用性、决策及时性及深度运营分析均受到显著制约。

基于以上问题,我们制定了“两步走”的升级策略:第一阶段优先解决日志清洗环节的稳定性和存储成本问题;第二阶段在此基础上,重点推进数仓上层架构优化,包括实时与离线链路解耦、核心数据隔离处理以及计算框架容错能力提升,逐步实现整体数据仓库的高效、稳定与可持续升级。

01 第一阶段:多日志源整合

1. 2023年之前架构

在百度APP及其产品矩阵的数据体系建设过程中,日志清洗作为整个数据流水线的起始环节,其处理稳定性和产出时效性始终处于关键地位,是保障下游业务数据可用性与决策及时性的重中之重。然而,随着业务规模持续扩大和用户体量快速增长,每日产生的日志量急剧上升,由此带来的巨大计算压力使得整个清洗链路频繁面临资源瓶颈与处理延迟,稳定性和时效性均逐步下滑,难以满足下游各业务方对数据交付时间和质量的要求。与此同时,数据入口的分散催生了大量烟囱式的开发与冗余的计算逻辑,不仅推高了运维成本,更在源头形成了数据孤岛。下游基于此类数据构建的数仓架构必然复杂化,多表的 JOIN 与理解成本高昂,使得整个数据建设环节背负着日趋沉重的成本与协作压力。

2. 问题分析

2.1 旧架构分析

图片

2.1.1 数据孤岛化加剧,认知与使用成本高昂

现有架构对每类日志采用独立落表方式,导致数据存储呈现碎片化状态。这种设计造成同一业务实体的相关信息分散在不同表中,形成严重的数据割裂。下游用户在使用数据时,不得不通过多表关联才能获取完整信息,不仅大幅增加了技术实现难度,更带来了沉重的认知负担。用户需要理解多张表的结构和关联关系,极易产生理解偏差,进而影响数据分析的准确性和可靠性。

图片

2.1.2 关联查询性能瓶颈,制约数据价值释放

与此同时,多表关联查询模式给系统带来了巨大的性能压力。随着数据量的持续增长,表连接操作的成本呈指数级上升,查询响应时间显著延长。特别是在需要跨多个表进行关联分析的场景下,系统往往需要耗费大量计算资源和时间,无法满足业务对高效数据分析和快速决策的需求,严重制约了数据价值的及时释放。

此外,原始日志结构中普遍存在的复杂嵌套格式(如多层JSON、数组结构等)大幅增加了数据清洗和解析的复杂度。大量业务自定义字段缺乏统一规范,导致解析逻辑冗余且低效,进一步降低了整体处理性能。这些因素共同加剧了数据处理的延迟与资源消耗,形成系统性瓶颈。

2.1.3 维护复杂度与脆弱性并存,系统稳定性堪忧

独立的数据处理流水线,导致系统维护点分散。任何逻辑变更或schema调整都需要在多处同步实施,极大地增加了维护工作量。这种架构的脆弱性也显著提高了出错风险,单个任务修改的错误可能引发连锁反应,影响整个数据链路的稳定性。

特别需要指出的是,当前采用的UDW数仓及配套ETL框架仍是2012年上线的技术方案,已明显落后于业界主流水平。该框架存在诸多局限性:首先,其兼容性差,难以与现有开源生态工具链高效集成;其次,基于C++的MR计算框架稳定性不足,日常运行中容易出现各种异常;最后,开发调试效率低下,严重制约了数据需求的迭代速度。这些技术债务不仅增加了系统的维护复杂度,更成为制约数据平台发展的关键瓶颈。

2.2 重构思路分析

图片

理想状态:从数据架构的理想设计来看,基于通用宽表数据建模方法论,采用“一步到位”的方式直接产出高度整合、面向主题的Turing宽表,是最为高效和优雅的解决方案。它能够减少中间冗余加工环节,提升数据一致性和复用度。

升级成本:下游业务方因历史原因,数据应用架构高度依赖传统UDW模式的数据组织与服务方式,迁移至Turing宽表体系涉及大量脚本改造、逻辑核对与业务适配工作,技术切换和数据迁移成本极高,导致架构升级短期难以实施。

思考:为实现数据架构的平滑升级,本次重构方案采用渐进式过渡策略,在着力解决现有架构核心痛点的同时,必须充分考虑百度业务数据链路长、历史包袱重的现实情况,审慎平衡技术先进性与落地可行性。方案设计严格遵循"平滑过渡、风险可控、成本最优"三大原则。

需要特别指出的是,由于现有数据体系深度嵌入各业务线的策略计算与离线分析环节,其紧密的耦合关系导致配套升级难度极大、周期长。这不仅涉及底层数据表的更替、依赖路径修改,更要求对依赖原有数据模型的下游业务进行协同改造和全面适配,沟通和推进难度极大。所以在保障业务连续性的前提下,如何有序推进全链路的升级切换是本次升级的重中之重。

建模思路:

(1)降低迁移成本

在数据中间层设计上,方案延续使用刻钟级UDW表作为缓冲层,通过将多个离散的UDW表整合为统一的宽表模型,进一步降低下游的使用和理解成本。同时,对表schema实施精细化改造,包括消除冗余字段、统一数据标准、优化存储格式,并重构字段逻辑以提升数据一致性。这种设计既保持了与现有下游系统的兼容性,又显著降低了数据使用复杂度。

(2)双轨输出机制

为确保迁移过程的平稳性,方案采用双轨输出机制:一方面继续提供优化后的UDW宽表,保障现有作业的无缝运行;另一方面通过聚合加工生成小时级Turing表,作为统一对外输出的日志宽表。这种渐进式迁移路径使下游用户可根据自身情况灵活选择切换时机,最大限度降低升级成本。

(3)兼顾历史和未来

此次架构优化为后续全面升级奠定了坚实基础。通过UDW层的预处理和Turing表的逐步推广,最终将实现架构的完全过渡,在提升系统性能的同时确保业务连续性,达成技术演进与业务稳定之间的最佳平衡。

3. 解决方案

过渡方案设计与实施:稳时效、降成本、提效率的综合治理

面对日志清洗环节日益严峻的稳定性、时效性及成本压力,我们制定并实施了一套详尽的过渡性解决方案。该方案并未激进地推行一步到位的Turing宽表迁移,而是立足于现有技术生态,以快速解决下游业务最迫切的痛点为目标,重点攻坚“产出时效不稳定”、“存储计算成本高”及“明细数据查询效率低下”三大核心问题。

3.1 优化处理粒度与逻辑沉淀,保障时效与复用性

为彻底扭转小时级任务积压与延迟的局面,我们首先对调度周期进行了粒度细化,将日志清洗任务从小时级调度全面提升至刻钟级(15分钟)。这一调整显著降低了单次任务的处理数据量和计算压力,使数据产出的延迟大幅减少,稳定性和时效性得到了根本保障。在技术选型上,我们并未盲目更换计算框架,而是继续沿用成熟稳定的C++/MR框架,确保了迁移过程的平稳性与可靠性。

同时,我们致力于提升数据的易用性与标准化程度。针对下游业务方需要反复从复杂JSON、Map等嵌套字段中解析提取关键信息的痛点,我们进行了大规模的业务通用逻辑下沉工作。将超过100个高频访问的埋点属性进行预解析、扁平化处理,转化为单独的标准化字段。这不仅极大减轻了下游的数据预处理负担,更直接提升了基于这些字段的查询过滤与聚合分析效率,为下游开发节省了大量时间。

图片

3.2 兼顾历史依赖与未来演进,提供平滑迁移路径

我们充分认识到下游业务对原有UDW数仓体系的强依赖性。为保障业务的连续性,我们并未强制要求所有方立即迁移,而是采取了双轨并行的支撑策略。在产出新一代数据模型的同时,我们继续提供UDW中间表,确保那些尚未准备好迁移至Turing宽表的业务方能够无缝对接,无需修改现有代码,极大降低了方案的落地门槛和风险。

3.3 深度优化存储与查询,实现性能跨越式提升

为进一步降低存储成本并提升Turing宽表的查询性能,我们对其存储结构进行了深度优化。

  • 合并小文件与高效压缩:海量小文件是制约查询性能的首要元凶。我们通过按设备ID、点位ID、时间戳等关键字段进行精细排序,将数据写入为连续有序的大文件,从而将单天高达800万个小文件合并至60万左右,文件数量减少了近93%。在存储格式上,我们选用Parquet列式存储,并经过充分调研测试,采用了ZSTD压缩算法。ZSTD在压缩比、压缩/解压速度上取得了最佳平衡,且完美支持多线程,最终实现了每天节省超过420TB的巨大存储开销,成本效益极其显著。

4. 新的问题&解决策略

问题1:宽表数据量膨胀导致的查询性能下降

解决策略:为应对宽表数据量激增对查询性能带来的挑战,我们实施了体系化的查询加速方案,显著提升海量数据下的检索效率

  • 强制分区限制策略:在查询引擎层上线了强制要求限制分区条件的规则,避免了全表扫描带来的巨额元数据开销,大幅提升元数据检索效率。

  • 查询结果缓存:对常见的热点查询结果进行缓存,对于重复性查询实现了秒级响应。

  • 智能资源调度:根据查询的计算复杂度,系统自动将其调度到不同配置的资源池中执行,简单查询快速返回,复杂查询获得充足资源,实现了集群资源的高效利用。

问题2:分区数量增多导致点位所在的分区变得困难

解决策略:针对分区维度增加后,数据定位难度加大的问题,我们通过元数据管理与平台化集成提供解决方案:

  • 新建分区元数据集,以天为粒度预先计算并存储所有点位与分区的映射关系,形成高效的点位分区定位查询,为点位所在分区快速检索提供基础支撑。

  • 与现有点位管理平台深度集成,在其点位查询界面新增【查一查】功能。用户可通过界面化操作直接获取精准的数据分区信息及查询SQL模板,极大提升了用户使用的效率,降低了用户使用成本。

02 第二阶段:全面提速

1. 2023→2024年架构

随着业务发展,该数仓已完成由UDW(统一数据工作台)向Turing(新数据工作台)的改造,并初步建立起体系化的数据模型与分层数据集,显著提升了数据复用性和分析效率。基于这些宽表与数据集,大部分常规分析场景已能够快速响应。然而,在数据加工的最上游,即明细数据宽表的生产环节之前依旧包含缓冲的刻钟级udw表,因此仍存在若干架构性瓶颈。首先,实时数据处理链路与离线批处理链路相互耦合,资源竞争与依赖关系复杂,影响了整体任务的稳定性和时效性;其次,核心业务指标与非核心附属数据未被有效拆分处理,导致关键数据产出易受边缘数据波动或延迟的干扰;此外,当前的计算框架对于数据迟到、重复、异常值等复杂情况的处理灵活度不足,容错与自适应能力有待加强。

图片

为彻底解决这些问题,进一步提升数据产出的时效性、准确性和稳定性,以更好地赋能百度APP及其产品矩阵及各下游业务的数据分析与决策,亟需结合各数据点位的实际使用情况和业务优先级,对最上游的日志ETL(抽取、转换、加载)处理流程进行系统性的优化与重构。

2. 问题分析

当前数据ETL处理流程面临以下几个核心挑战,这些问题不仅影响数据产出的效率与稳定性,也为下游业务数据的准确性和及时性带来风险。

2.1 开发框架灵活性不足,资源协调与弹性扩展能力受限

目前的ETL任务仍沿用原有UDW大表处理框架,通过单机Hadoop Client提交任务,并依赖QE(底层为mapreduce引擎)进行计算。该框架在资源调度和权限管理方面已逐渐暴露出瓶颈。同时udw是2012年提出的数仓建设方案,随着开源计算、存储技术的发展,udw性能逐步落后业界,部分功能不具备继续升级迭代可行性。一旦出现上游数据延迟、队列资源拥塞或系统异常,容易导致任务大规模积压。由于缺乏跨队列或跨资源的调度容灾能力,无法协调其他计算资源执行任务回溯与补偿,最终将直接影响整体数据产出时效,甚至波及下游多条业务线的核心数据应用。

2.2 核心与非核心数据处理耦合,异常影响范围扩散

在日志清洗ETL环节中,核心业务数据点位与非核心业务数据点位、以及实时与离线数据流目前尚未进行有效拆分处理。这种架构层面的耦合导致一旦上游数据源或计算过程中发生异常,其影响面会迅速扩大,不仅关键业务指标受到冲击,非核心业务数据的问题也可能反向干扰核心链路的稳定性。缺乏业务优先级识别和隔离机制,降低了计算链路的整体容错能力和故障隔离水平。

2.3 计算链路冗长复杂,维护困难且稳定性面临挑战

当前处理流程中包含UDW中间缓冲层,导致计算环节增多、链路层级深化。较长的依赖链不仅增加了数据产出的端到端延迟,也显著提高了运维监控和故障定位的复杂度。任何环节出现性能波动或失败都易引起连锁反应,威胁整体任务的稳定性和时效性,同时也带来较高的人力维护成本。

2.4 实时与离线数据源不一致,存在冗余计算与口径偏差

百度APP及其产品矩阵业务当前使用的实时计算链路和离线数据链路在核心指标上并未实现数据源统一,两条链路独立处理且并行存在。这导致相同指标需要在不同流程中重复计算,既造成资源浪费,也增加了数据口径对齐的难度。长期来看,此类架构问题会直接影响关键指标的一致性和可信度,对业务决策准确性构成潜在风险。

2.5 存储无序增长,数据冗余和存储成本与日俱增

随着业务规模的持续扩张和流量快速增长,支撑核心业务的明细数据宽表总量已达到百PB级别,存储与计算成本压力日益凸显。然而,不同业务域对数据的保留周期和使用频率存在显著差异,全部数据长期存储既不经济也无必要。

3. 解决方案

3.1 ETL框架升级

在完成由多张udw表到Turing表的优化工作完成后,数据处理的时效性与稳定性虽然取得了一定改善,但仍存在进一步提升的空间。具体而言,原有的C++ MR计算框架在任务运行过程中逐渐暴露出两类典型问题:一是容易发生计算长尾现象,个别任务实例处理缓慢,拖慢整个作业完成进度;二是基于单机调度的模式存在可靠性瓶颈,整体资源协调和任务容错能力有限。这些问题导致数据产出的延迟风险依然较高,难以完全满足业务对数据时效日益提升的要求。

为解决上述痛点,经过充分的技术调研与架构评估,我们决定将计算框架升级为TM+Spark的组合方案。其中,TM(Task Manager)作为厂内自研的高性能流式处理框架,在多个关键维度上显著优于原有的C++ MR架构。

TM(Task Manager):更高的容错性和更强的稳定性

图片

首先,在容错性方面,TM具备更为智能和敏捷的错误恢复机制。当某个计算实例发生故障或执行缓慢时,TM调度系统能够迅速感知并主动发起抢占操作,将当前Task动态迁移至新的实例继续处理,从而有效避免传统MR框架中由于个别长尾任务导致的整体作业延迟。这一机制极大提升了作业的稳健性和执行效率。

其次,在调度稳定性方面,TM基于Opera调度系统进行资源管理与任务分配,这一调度架构具有高度解耦和资源隔离的特点。每个任务实例独立运行,互不干扰,有效避免了在MR模式下由于同一队列中其他高负载或异常作业所带来的负面冲击,从而保障关键数据处理任务的稳定性和可预期性。

图片

此外,TM框架也在输出存储效率方面做出了重要升级。它原生支持输出Parquet列式存储格式,并集成ZSTD压缩算法,在减少存储空间占用的同时大幅提升了后续查询操作的I/O效率。这一改进使得数据在写入阶段就具备更优的列组织结构和压缩特性,为下游分析提供了高性能的数据基础。

主流开源框架Flink和TM的对比如下:

图片

Spark:通过构建DAG,计算更高效;利用RDD或者DataFrame减少IO耗时;多线程机制,执行速度更快。

Spark对比MR的核心优势:

  • 速度:基于内存计算,无需反复做读写操作,更加高效

  • 高度集成:spark丰富的API和高级抽象的函数可以轻松实现复杂的逻辑计算和处理,无需和MR一般需要编写复杂的处理逻辑

  • 计算模型:内置的RDD数据结构可以提高数据计算的容错性;查询优化和执行优化可以适应复杂数据的处理和查询

结合Spark通用计算引擎强大的分布式内存计算能力和丰富的生态组件,新框架不仅解决了之前C++ MR模式中的长尾与调度瓶颈,还进一步实现了处理链路的统一与优化。Spark的高扩展性和TM的流式稳健性相结合,共同构建出一个容错能力强、资源利用高效、运维负担低的新一代数据处理架构,为业务提供更低延迟、更高可靠性的数据服务。

3.2 日志分类分级

3.2.1 埋点上线不规范,被动兼容推高处理成本

在当前百度APP及其产品矩阵业务高速发展的背景下,日均处理日志量已达3000亿PV的庞大规模,数据流的稳定、高效与成本可控变得至关重要。

原有的埋点分类和校验存在两个突出的问题:

  • 上报不规范:存在大量不经过日志中台统一校验而直接上线的业务打点,这些“非规范”打点格式各异、质量参差不齐,极易引发解析异常。

  • 处理成本高:下游的日志清洗ETL环节被迫陷入“被动兼容”的循环中,需要频繁地跟进制订适配规则以解析这些非标数据,不仅带来了极高的运维成本,更因计算资源的无效消耗而加剧了整体处理链路的负担,严重制约了数据产出的时效性与稳定性。

3.2.2 通过协同治理实现日志中台全流量覆盖

为从根本上破解这一难题,我们基于对百度APP及其产品矩阵数据全链路的深入洞察,发起了一项跨体系的协同治理工程。联合了日志中台团队、各业务研发团队、QA质量保障团队及PMO项目管理团队,形成了强有力的专项工作组。

图片

第一阶段的核心任务是对所有日志模块进行全域梳理。我们共同制定了统一的《新增业务模块接入日志中台规范》《日志埋点规范》,明确了从数据采集、上报到校验的完整标准流程,并强力推动百度APP及其产品矩阵(包括主客户端及相关创新业务)的全量需求空间、代码仓库及日志模块,完成向日志中台的标准化接入迁移。这一举措将日志中台的流量覆盖能力从治理前的约80%一举提升至100%****,实现了全流量管控。

更重要的是,我们在日志中台增强了多项主动校验能力:包括日志长度校验、关键公共参数完整性校验、以及精确到需求ID的粒度校验。这使得任何不合规的打点企图在测试和上线阶段就能被即时发现和拦截,实现了“问题早发现、早解决”的闭环管理,从而构筑起覆盖全场景的打点需求上线质量保障体系,从源头上杜绝了异常日志的产生。

3.2.3 打破“只上不下”僵局,建立埋点生命周期管理

在成功建立起“入口”管控机制后,我们将治理重心转向对历史存量埋点的“出口”梳理与优化。长期以来,由于缺乏有效的评估手段,点位数据存在着“只增不减”的痼疾,大量废弃或无效点位持续消耗着巨额的计算和存储资源。为此,我们创新性地从鉴权信息入手,通过对十几类不同下游使用场景(包括内部报表、算法模型、RDC数据转发服务等)的全面调研与信息收集,并对相关日志解析链路进行深度分析,首次精准地绘制出以百度APP及其产品矩阵全量15000多个点位为起点的、覆盖所有下游应用场景的“点位全链路使用地图”。

基于这张价值地图,我们清晰地识别出超过10000个点位已无任何下游业务使用或价值极低。通过严格的评估与协作流程,我们果断对这些埋点进行了下线处理,下线比例高达存量点位的71%。此次大规模治理行动,不仅直接释放了海量的计算和存储资源,有效缓解了系统瓶颈,更打破了长达多年的“埋点只上不敢下”的历史僵局,建立了点位的全生命周期管理模式,为后续数据的精细化管理与成本优化奠定了坚实基础。

图片

3.3 AB实验数据扇出处理

3.3.1 现状与问题

在数据驱动的业务迭代中,A/B实验平台的指标建设和效果评估能力至关重要。然而,随着业务快速扩张和实验复杂度的提升,原有的实验数仓架构逐渐显露出严重瓶颈。平台最初是在通用数仓分层模型的基础上,采用“每个指标单独计算”的模式进行建设。这种设计在初期虽然灵活,但随着实验数量和指标数量的急剧增长,计算链路变得异常复杂、冗余且难以维护。由于缺少与公司数据中台团队的深度协同和标准化约束,每次新增实验指标都需要大量重复开发,导致实验数据需求的交付周期不断延长,严重拖慢了业务迭代速度,引发了业务团队的负反馈。

3.3.2 解决方案

(1)分析过程

理想的解决方案是直接复用百度APP及其产品矩阵已有的标准化大宽表进行实验指标配置。即基于一张集成所有关键维度与指标的大宽表,快速定义和产出实验分析所需的数据集。然而,现实情况却更为复杂:百度APP及其产品矩阵客户端同时线上进行的实验数量极多,平均每个cuid(用户唯一标识)对应的实验ID(sid)字符长度已超过2400字符。这个长度几乎相当于单条日志原始存储容量的40%,如果直接将实验ID维度接入宽表,将导致每条日志存储膨胀近一倍。这不仅会带来极高的存储成本,也会大幅增加下游所有数据应用的数据扫描量和传输开销,严重拖慢查询性能,进而影响整个数据链路的效率。

(2)设计思路

图片

面对这一独特挑战,我们并未选择传统的宽表集成方案,而是从数据生成的源头实施了更根本的架构优化。我们重点对实验ID映射关系进行了拆分和重构:将sid与核心行为数据解耦,设计并建设了独立的sid维表。该维表直接从日志源头统一生成,整合了来自客户端的实验曝光及分组信息,并实现了对业务方、评估方各自独立建设的多套映射关系的全面统一。这一举措不仅从本质上避免了主宽表的存储膨胀,还彻底解决了因数据来源不一致而导致的实验效果评估diff问题,显著提高了实验数据的准确性和可信度。

(3)成果与收益

在此基础上,A/B实验平台的分析查询不再依赖于对超大宽表的直接扫描,而是通过sid维表与核心行为宽表进行动态拼接的方式实现指标计算。

在指标口径对齐方面,已完成实验类指标与OKR指标的口径统一工作,累计对齐上线指标2000余个,覆盖多个主题和维度。实验指标改由数据中心宽表统一生产,显著减少了以往在指标口径沟通与对齐方面的成本;在实验效率提升显著,指标开发环节通过复用宽表及数仓下沉逻辑,并升级计算框架,使常规需求开发周期从原先2周以上缩短至1周内,开发效率提升超50%。同时核心指标计算SLA由T+14小时提升至T+10小时,处理时效明显提高;在计算资源成本方面,通过整体数据流复用和抽样日志整合优化,实现了计算资源成本的有效降低。另外,联动产品及策略团队治理并下线无效实验指标超1800+,释放的资源进一步支撑了新场景的指标建设需求。

4. 分级存储治理

随着业务规模的持续扩张与产品矩阵的不断丰富,百度APP及其产品矩阵业务的日志数据量呈现指数级增长,单张核心Turing数据表的存储量已达到百PB级别,面临巨大的存储与成本压力。传统的统一存储周期策略难以适应当前复杂的使用场景:一方面,大量短期数据被无效保留,占用巨额存储资源;另一方面,部分核心业务场景仍需依赖长周期历史数据进行跨年指标对比、关键数据需求回溯与深度建模分析。

为解决这一矛盾,我们针对Turing表启动了多维度的精细化存储治理工作。通过深入分析业务使用特征与数据访问频率,我们建立了差异化的数据生命周期管理机制,实施**“热->温->冷”**三级数据分层存储策略。对高频访问的近期数据全部保留,对访问频率较低的长期历史数据自动进行转储、压缩或者裁剪等,并配套建立完备的数据取回与回溯流程。

该项治理在充分保障核心业务长周期数据使用需求的前提下,显著压缩了整体存储规模,实现了存储成本的大幅优化,为未来数据的可持续增长与高效管理奠定了坚实基础。

具体实施策略:

图片

03 总结与展望

随着业务规模的持续扩张和产品矩阵的不断丰富,数据量呈现指数级增长,这一趋势持续驱动着数据处理架构与模型的演进与迭代,同时也对数据分析的敏捷性、易用性和可靠性提出了更高要求。在数仓系统全面升级的过程中,我们着力优化数据处理全链路,通过改进调度机制、减少计算环节、强化故障自动恢复能力,显著缩短了整个数据处理流程的时长,有效识别并排除多项潜在稳定性风险。此外,依托于对全端埋点体系的系统化梳理与标准化规范,构建了高质量、可复用的数据资产底座。

本次整体架构的升级为业务提供了坚实的数据支撑,在数据时效性、准确性和使用便捷性方面均实现显著提升。作为百度体系内最核心且数据规模最大的业务板块,百度APP仍面临数据持续激增带来的诸多挑战,包括埋点规范统一难度高、技术栈兼容与选型约束多、日志解析复杂度高、存储结构灵活多变以及成本控制压力增大等问题。

面向未来,我们将持续推进数仓架构的深度优化,重点围绕埋点治理、架构升级、效能提升、存储模型优化和资源精细化管理等方面展开工作。目标是构建一套具备更高时效性、更优数据模型、更低存储与计算成本的全新一代数仓链路,为业务创新与决策提供高效、可靠、低成本的数据服务能力。

5个技巧让文心快码成为你的后端开发搭子

本期内容4年开发经验的 Java 大佬执墨为我们带来了包括规则配置在内的5个文心使用技巧分享。助你增加 AI Coding 技能点!一起来看看!

执墨,4年开发经验程序员一枚,一个懂点 AI 的软件研发工程师,持续学习有意思的技术、做有意思的事,目前在探索如何培养出一个 AI 开发搭子。

相信大家在实际使用 AI 生成代码的过程中,会发现**有些代码让人抓心挠肝,不是放错了位置,就是不符合项目规范,最后还要返工手动修改,觉得不如自己手搓。**但别担心,自己学写代码怎么说也学了三四年,玩游戏角色释放技能也有前摇,AI 写好代码当然也需要慢慢培养。从 Zulu 开始公测我就在使用文心快码,也算是小有经验。那么结合个人在 IntelliJ IDEA 中的使用体验,我总结了 Zulu 和 Chat 各自比较实用的技巧,希望能对大家有所帮助。

▎Zulu 调教指南:生成代码更可用

1.用 # 提供上下文

大语言模型本质上是基于前文内容来预测下一个最可能的词或代码片段。没有上下文,模型就无法准确判断下一步生成内容,因此对上下文的理解和利用是生成高质量代码的基础。在开发场景中,上下文不仅包含当前文件或代码片段,还涵盖项目结构、依赖关系、函数和变量作用域等。通过理解这些上下文,AI 能够更准确补全代码或生成符合项目风格的内容。

在文心快码中为 Zulu 添加上下文:Zulu 目前支持文件、文件夹和项目级别的上下文。开发者可以通过 # 操作符来唤起当前被索引的所有的文件,并添加为当前会话的上下文。

Step1:# 操作符唤起上下文菜单

e813a4977abd98ff6c65386cfa26ca06.jpg

Step 2:选择对应的文件或者目录。可以添加多个,如果没有选择上下文,则会默认使用当前项目为上下文环境。

b54a4078c4a7c2ca41d622c6e3e74aca.jpg

Step 3:上下文配置好以后,可以通过自然语言的方式来描述你需要让 AI 干的事情。

在这个例子中,我选择了 Cache.java 这个文件,然后让 Zulu“实现一个查询缓存时,根据类型做反序列化的函数,目标为 Redis 序列化”。这时 Zulu 就开始阅读上下文,立刻理解了我的需求,在 Cache 接口中进行修改,添加了目标功能。

a28bd1d6169f8fc9e066b70508afe7e5.jpg

2.善用命令自动执行

**Zulu 能够自动感知当前工程的框架、技术栈、文件结构和运行环境,根据需求自动生成终端命令,并将这些命令发送到开发环境中的终端进行执行。**这种能力在脚本语言的开发过程中,非常具有优势,比如 Python、JS 等。你无需关注需要使用什么框架,AI 自行去进行使用和安装,开发者能够更专注于业务逻辑的实现。

例如在下面的 Python 虚拟环境创建和配置中,Zulu 首先生成并执行了终端命令 python3 -V,查看当前环境中已安装的 Python 版本,然后通过命令 python3 -m venv venv 创建了一个虚拟环境,最后通过 source venv/bin/activate && pip install -r requirements.txt 激活虚拟环境并安装项目依赖。整个过程完全没有跳出 IDE,极好地维护了开发过程中的心流体验。

c6aadce7cb5220fd4cc6e357273d06cf.jpg

3.规则约束

当没有提供规则文件去约束 Zulu 的生成行为时,在进行一个新的项目开发过程中,很容易会生成一些不达预期的代码,也会魔改代码。了解到文心快码支持自定义 Rules,因此我为 Zulu 编写了执行的上下文约束,控制其代码的生成。下面将具体展开我撰写规则的思路。

3.1编码环境

**介绍当前的编码环境,说明当前项目的所使用的技术栈。这一步至关重要,就好比给 Zulu 描绘了一幅项目的蓝图,让它清楚自己所处的 “战场” 环境。**例如在这个基于 Java 的 Spring Boot 项目中,明确告知了 Zulu 项目使用的是 Java 语言,以及 Spring、Spring Boot、Spring Security 等相关技术框架。这样,Zulu 在生成代码时,就能遵循这些技术栈的规范和特点,生成与之适配的代码。

## 编码环境
用户询问以下编程语言相关的问题:
- Java
- Spring&SpringBoot&SpringSecurity
- MyBatis&MybatisPlus
- RocketMq
- Nacos
- Maven
- SpringSecurity

3.2代码实现指南

**这个部分说明当前项目具体的代码如何实现,比如数据库表的创建规范、用户上下文怎么获取、项目结构的含义等。这相当于给 Zulu 制定了一套详细的工作 SOP,让它生成的代码符合项目的特定要求。**在采用 DDD(领域驱动设计)方式实现代码的项目中,我为 Zulu 提供了如下的 SOP。

1. 项目使用 DDD 的方式来实现代码,你需要注意如下几点:
  1. 领域层和仓库层的入参都要使用 DO、仓库层的实体对象需要添加 PO 的后缀
  2. Application或者Service层的输出必须的DTO,接口层的返回可以是DTO 也可以自己定义 VO
  3. 每一层对应的对象都需要添加对应的后缀,并且后缀要全大写。如仓库层的实体 UserPO,领域层领域UserDO,应用层的DTOUserDTO
  4. 项目的类之间的转换需要使用 MapStruct 来完成
2. 在使用三方依赖的时候,需要将对应的依赖内容先添加到 Maven 依赖中
3. 所有的接口都按照 RestFul 的风格定义,并且你需要区分接口的使用场景,如:前端使用、OpenApi、小程序端使用。
  1. 如果你无法通过用户的上下文知道需要你生成的接口的使用场景,你可以再次询问用户
  2. 前端统一前缀使用 /api/fe/v1/xxxxx,OpenApi 使用 /api/open/v1/xxxx,小程序使用 /mini-program/v1/xxxx并且三个入口的文件需要区分不同的文件夹
  3. 对于批量查询接口,你需要涉及分页的能力,不能使用内存分页,只能在 DB 层面做分页,并且要考虑深分页的问题
  4.  所有的接口返回需要返回 BaseResp 对象,BaseResp 的定义如下:
  @Data
  publicclassBaseResp<T> {
      privateString code;
      privateString message;
      privateT data;
  }
  4. 对于应用层,需要注意如下几点:
      1. 函数的输入和输出都是 DTO

3.3总结历史记录

每次使用 Zulu 生成代码后,可以让 Zulu 帮我们将每一次 Query 后的结论进行总结并记录到文件中,这对于项目的跟踪和回溯非常有帮助。提示词如下:

## 历史记录
1. 针对你回答用户问题的答案,你需要将本次回答的内容记录到项目的根路径下的 .cursor-history 文件里,格式如下:
2025-11-11 10:10:10
变更内容如下:
1. 增加用户模块
2. 修改用户管理内容
3. 增加用户内容
涉及文件为:
xxxx.java
xxxx.java
2. 你需要按照倒序的方式记录这个历史纪录

这种详细的记录格式,能够清晰地展示每次代码生成的时间、变更内容以及涉及的文件,方便开发者随时查看和追溯项目的开发记录。而倒序记录使得最新的变更记录排在前面,开发者能够快速获取到最新的项目动态,提高了信息查找的效率。

▎Chat 隐藏技巧:编码交互更灵活

在研究 Zulu 的同时,我也发现了 Chat 功能比较好用的地方,下面想继续分享一些让编码过程更方便快捷的能力。

1.Inline Chat 行间会话

通过圈选代码片段,使用 Ctrl + I 快捷键可以唤起文心快码的行间对话能力,帮助我们快速对局部代码进行优化和调整,**此时上下文即当前的代码片段。

在对话框中输入需要 AI 完成的任务,Comate 会自动扫描代码并编辑,编辑完成后可以自行决定是否采纳或者忽略。

764962263d0a9b9055b561ae6e63332f.jpg2.Git Commit 快捷键提交代码

在完成一个功能模块的开发后,需要提交代码到版本库。一般来说需要手动梳理本次代码的修改内容,编写提交信息。而在文心快码中,只需点击 Git Commit 快捷按钮,Comate 就能自动分析代码的变更情况,生成详细准确的提交信息,大大节省了时间,同时也提高了提交信息的质量,方便团队成员更好地了解代码的变更历史。

在 Git Commit 的时候点击快捷按钮,可以快速总结本次代码的变更内容。

1bb9df02a5f599f068e308d1c8530356.jpg

▎案例实操

接下来就把这些小技巧应用在实际案例中,检验一下是否对开发流程有提效。

1. 实现一个社区自动签到脚本

文心快码在编写脚本方面具有显著优势,准确率极高。在实际工作中,我现在用到的脚本几乎都由文心快码完成,并且几乎都能一次性运行通过。**以实现一个社区自动签到脚本为例,具体操作步骤如下:

Step 1: 书写提示词,直接用自然语言描述即可,需要给出其接口定义信息和执行规则。

“给我写一个 python 脚本,实现接口签到和抽奖能力。

以下是签到接口的定义:

GET 接口:……(为保护隐私,此处略去)

以下是抽奖接口的定义:……

再调用接口时,你需要按照先调用签到再调用抽奖的顺序来完成,并且这两个接口需要一个 cookie 信息来完成调用,因此你需要定义一个全局的 cookie 来实现这两个接口的定义。”

6b7c3b1aac40f4c79124eff2ef98479d.jpg

Step 2: Zulu 后自行生成对应的文件

be98a802b5973c9b2510642593a6cd70.png

Step 3: 按照 Zulu 的提示执行对应的命令,然后这个脚本就成功实现完成了。

2. 实现一个约束之下的意图识别服务

这个案例的重点在于,在新的项目中如何将自己业务项目中的一些编码规则告知 AI,使生成的代码更符合团队的开发规范。

Step 1: 书写提示词,在提示词部分添加了“实用技巧”中的第3点规则约束部分提到的规则。

“我需要你实现一个意图识别的工程能力,它的主要功能是对外提供一个 OpenApi 的接口来根据用户的输入返回一个固定的意图。这个 OpenApi 的实现思路是:

1.查询本地的规则列表;然后进行匹配;

2.如果本地的规则都无法匹配,则调用第三方的 LLM 接口进行意图识别;

3.返回结果。

你的代码实现需要按照这个规则来:#.zulurules”

658c635c05d8d0e4e517bbff6864c6d1.png

完整规则见附录一

Step 2: Zulu 生成代码与总结

997e833b4718f7461461d30e6edf8b85.jpg

22d137547651552721300fb2fa8934ca.png

▎写在最后

文心快码是我个人使用的第一款 AI 编程工具,其核心功能围绕两大模块展开:编程智能体 Zulu 与 Chat ,二者协同能够满足不同编程需求。Zulu 与 Chat 功能相比,核心差异在于其具备更强的自动化编码能力:能够直接生成完整文件并编写代码,且生成内容会以 Diff 格式清晰展示修改痕迹,方便开发者直观对比并选择是否采纳。文心快码插件实现了与 JetBrains 系列 IDE 的深度集成——开发者无需离开熟悉的 IDE 环境,即可调用 AI 编程能力。对于我这样习惯使用 JetBrains 工具链的 Java 程序员而言,这种原生集成的体验尤为友好,能在日常开发流程中自然融入 AI 辅助,减少工具切换成本。

附录:Rules 示例

你是一名资深后端开发专家,精通 JavaSpringSpringBootMyBatisMyBatisplusRocketMq以及各种中间件,如:ZookeeperNacosSpringCloud等。你思维缜密,能够提供细致入微的答案,并擅长逻辑推理。你会仔细提供准确、事实性、深思熟虑的答案,并且在推理方面堪称天才
- 严格按照用户的需求执行。
- 首先逐步思考——用伪代码详细描述你的构建计划。
- 确认后,再编写代码!
- 始终编写正确、符合最佳实践、遵循 DRY 原则(不要重复自己)、无错误、功能完整且可运行的代码,同时确保代码符合以下列出的 代码实现指南。
- 优先考虑代码的易读性和简洁性,而不是性能。
- 完全实现所有请求的功能。
- 不要留下任何待办事项、占位符或缺失的部分。
- 确保代码完整!彻底验证最终结果。
- 简洁明了,尽量减少其他描述。
- 如果你认为可能没有正确答案,请明确说明。
- 如果你不知道答案,请直接说明,而不是猜测。
- **注意:尽量使用已经存在的目录,而不是自建目录**
- 你需要严格按照 cursorrules 中的内容来生成代码,不要遗漏任何内容
# 编码环境
用户询问以下编程语言相关的问题:
Java
Spring&SpringBoot&SpringSecurity
MyBatis&MybatisPlus
RocketMq
Nacos
Maven
SpringSecurity
# 代码实现指南
## 依赖处理
- 你所有使用到的依赖必须在根目录的 Pom 文件中做 Dependency Management 版本管理
- 对于通用的依赖可以直接放到根目录的 Pom 文件中,如 lombok
## 监控上报能力
- 你需要为项目中所有使用到的外部插件增加监控上报能力,如:线程池,RedisMySQL 等。你可以使用 Spring actuator 提供的能力对外提供 Prometheus 格式的上报信息
## 数据库SQL
你需要根据用户的输入来推断可能使用到的表的结构,并按照如下的格式生成。
- 其中 create_timeupdate_timecreate_userupdate_user 是必须拥有的字段。
extis_deleted可以根据用户的需求来选择添加
- 对于唯一索引,其需要同一个前缀为 ux_,如:ux_business_key_type;对于非唯一索引,需要同一个前缀为 idx_,如:idx_business_key_type
```CREATE TABLE `audit_log` (
`id` int(11) unsigned NOT NULL AUTO_INCREMENT COMMENT '账户日志ID',
`business_key` varchar(100) NOT NULL DEFAULT '' COMMENT '业务实体ID或索引,如账号名',
`business_type` smallint(6) unsigned NOT NULL DEFAULT '0' COMMENT '10000-账号,20000-邮箱,30000-ADKeeper,40000-远程账号',
`operate_desc` varchar(500) NOT NULL DEFAULT '' COMMENT '操作描述',
`version` int(11) NOT NULL DEFAULT '0' COMMENT '版本号',
`ext` json DEFAULT NULL COMMENT '扩展属性',
`is_deleted` tinyint(3) unsigned NOT NULL DEFAULT '0' COMMENT '是否删除0为未删除,1为删除',
`create_time` int(11) NOT NULL DEFAULT '0' COMMENT '创建时间',
`update_time` int(11) NOT NULL DEFAULT '0' COMMENT '更新时间',
`create_user` varchar(32) NOT NULL DEFAULT '' COMMENT '创建人',
`update_user` varchar(32) NOT NULL DEFAULT '' COMMENT '更新人',
PRIMARY KEY (`id`),
KEY `idx_business_key_type` (`business_key`,`operate_type`)
) ENGINE=InnoDB AUTO_INCREMENT=0 DEFAULT CHARSET=utf8 COMMENT='账户审计表'
```#编写代码时遵循以下规则:
- 你不能直接在根目录上创建 src 文件夹,而是要创建一个当前项目的子模块来完成代码生成,模块的名字默认为 当前项目名-api
- 项目使用 DDD 的方式来实现代码,你需要注意如下几点:
  - 使用充血模式和工厂模式的方式来完成项目代码的实现
  - 领域层和仓库层的入参都要使用 DO、仓库层的实体对象需要添加 PO 的后缀
  - Application或者Service层的输出必须的 DTO,接口层的返回可以是 DTO 也可以自己定义 VO
  - 每一层对应的对象都需要添加对应的后缀,并且后缀要全大写。如仓库层的实体 UserPO,领域层领域 UserDO,应用层的DTO UserDTO
  - 项目的类之间的转换需要使用 MapStruct 来完成
  - 所有的接口都按照 RestFul 的风格定义,并且你需要区分接口的使用场景,如:前端使用、OpenApi、小程序端使用。
  - 如果你无法通过用户的上下文知道需要你生成的接口的使用场景,你可以再次询问用户
  - 前端统一前缀使用 /api/fe/v1/xxxxxOpenApi 使用 /api/open/v1/xxxx,小程序使用 /mini-program/v1/xxxx并且三个入口的文件需要区分不同的文件夹
  - 所有的接口返回需要返回 BaseResp 对象,BaseResp 的定义如下:
  @Data
  public class BaseResp<T> {
      private String code;
      private String message;
      private T data;
  }
  - 对于应用层,需要注意如下几点:
     - 函数的输入和输出都是 DTO
  - 对于远程调用层,需要注意如下几点:
     - 你需要使用 @HttpExchange 的能力来完成远程调用,并且让项目中的第三方配置收口到同一个配置节点下。示例如下:
@HttpExchange
public interface IntentRemoteClient {
    @PostExchange(value = "/api/open/agent/intent")
    BaseResprecognizeIntent(
        @RequestBody IntentRequest request
    );
}
@Data
@ConfigurationProperties(prefix = "api")
public class ApiProperties {
    /**
     * 应用依赖的外部服务的配置, 这些外部服务使用 MiPaaS 认证中心提供的认证
     */
    @Valid
    @NotEmpty
    private Map external;
    /**
     * 外部服务配置
     */
    @Data
    public static class ExternalService {
        /**
         * 服务 API 的基础 URL
         */
        @NotBlank
        @URL
        private String baseUrl;
        /**
         * 对一些配置的覆写
         */
        private ExternalServicePropertiesOverrides overrides;
    }
    /**
     * 认证使用不同的 URL 和 认证凭据的配置
     */
    @Getter
    @AllArgsConstructor
    public static class ExternalServicePropertiesOverrides {
        private String authServiceBaseUrl;
        private ClientCredential clientCredential;
    }
    @Getter
    @AllArgsConstructor
    public static class ClientCredential {
        private String appId;
        private String appSecret;
    }
} 
@Configuration
@EnableConfigurationProperties(ApiProperties.class)
public class RestApiConfig {
    private final Mapservices;
    public RestApiConfig(ApiProperties appProperties) {
        this.services = appProperties.getExternal();
    }
    @Bean
    public IntentRemoteClient intentRemoteClient() {
        // 1. 获取服务对应的配置
        var svc = findServiceConfiguration("intent");
        // 2. 构建 Client
        var httpClient = HttpClient.create()
          .option(ChannelOption.CONNECT_TIMEOUT_MILLIS, 5000)
          .wiretap(true)
          .responseTimeout(Duration.ofSeconds(10));
        var client = WebClient.builder()
          .baseUrl(svc.getBaseUrl())
          .codecs(clientCodecConfigurer -> clientCodecConfigurer.defaultCodecs().maxInMemorySize(50 * 1024 * 1024))
          .clientConnector(new ReactorClientHttpConnector(httpClient))
          .filter(new AuthorizationAuthFilter(svc.getOverrides().getClientCredential().getAppId(),
            svc.getOverrides().getClientCredential().getAppSecret(), svc.getBaseUrl()))
          .build();
        var factory = HttpServiceProxyFactory.builderFor(WebClientAdapter.create(client)).build();
        return factory.createClient(IntentRemoteClient.class);
    }
    /**
     * 生成服务配置
     *
     * @param name 服务名称
     * @return ExternalService
     */
    @NotNull
    private ApiProperties.ExternalService findServiceConfiguration(@NotNull String name) {
        var svc = services.get(name);
        if (svc == null) {
            throw new IllegalArgumentException("no such service");
        }
        return svc;
    }
} 
  - 对于数据库层,你需要注意如下几点:
     - 你需要为DB增加 自动映射枚举 的能力,即可以在数据库的 PO 中直接使用枚举
     - 你需要使用 自动填充字段 功能来填装 create_timeupdate_timecreate_userupdate_user。其中创建人和更新人可以通过 SpringSecurity 获取。
# 历史记录
针对你回答用户问题的答案,你需要将本次回答的内容记录到项目的根路径下的 .cursor-history 文件里,格式如下:
2025-11-11 10:10:10
变更内容如下:
1. 增加用户模块
2. 修改用户管理内容
3. 增加用户内容
涉及文件为:
xxxx.java
xxxx.java
你需要按照倒序的方式记录这个历史纪录
❌