阅读视图

发现新文章,点击刷新页面。

华泰证券:以自下而上思路布局春季行情

36氪获悉,华泰证券指出,上周,国内中央经济工作会议与美联储FOMC会议落地。国内宏观数据相继披露。国内政策延续稳中求进基调,我们建议重点关注五大结构性线索。海外流动性环境仍偏有利的基准假设不变。金融数据体现国内信贷需求有待改善,制约顺周期交易。从市场反馈看,上周落地后整体波澜不惊。我们的理解是11月下旬以来的反弹中,科技成长反弹+顺周期调整已完成“预定价”。展望看,我们继续建议布局春季躁动,增配主题性品种。具体地,建议关注AI算力、锂电/储能、军工、部分化工品、铜、家电。

中信证券:银行经营预期稳定,权益表现展望积极

36氪获悉,中信证券研报表示,金融统计数据报告显示,11月社融增速保持8.5%,实体融资总体稳定,信贷结构分化明显:企业贷款和债券融资改善,居民融资持续偏弱,政府债仍是重要支撑。政策层面,中央经济工作会议明确财政与投资托底方向,为银行扩表和对公中长贷提供良好环境,同时强调稳妥化解地方与房地产风险,夯实资产质量底线。银行息差预期和风险预期保持稳定,有助权益市场表现。

中信证券:政策东风渐近,绿色液体燃料万亿市场蓄势待发

36氪获悉,中信证券研报指出,绿色液体燃料包括绿醇、绿氨和SAF等,是航运、航空、化工等领域脱碳的主要抓手之一,受益于碳税等政策加码以及持续降本,正驶入发展快车道,未来5年有望迎来近10倍增长,远期市场空间达万亿元。国内厂商凭借丰富低廉的绿电资源,完备的设备供应和下游配套体系优势,加速完善绿色液体燃料产业布局和商业模式,实现跨越式发展。建议重点关注绿色氢氨醇一体化生产厂商,以及电解槽等核心设备供应商。

今年电影总票房已突破500亿元,贺岁档被寄予厚望

灯塔专业版数据显示,截至12月13日,2025全年总票房已突破500亿元,较去年同期提升22%。这是继2017年、2018年、2019年和2023年之后,年度票房第五次突破500亿元大关。其中,贺岁档(2025年11月28日至12月31日)票房已经达到37.61亿元;此外,观影人次接近12亿,放映场次达1.37亿场,平均票价较去年有所下降,为41.9元。具体来看,在全年票房分布方面,热门档期仍是票房产出的“主引擎”。除《哪吒之魔童闹海》外,另一部春节档影片《唐探1900》暂居全年票房第二,贺岁档的《疯狂动物城2》与暑期档的《南京照相馆》暂列第三和第四。今年春节档大幅刷新了影史春节档票房纪录,而当前火热的贺岁档票房已突破37亿元,早已超过去年贺岁档票房30.5亿元的成绩。(证券日报)

加强权益投资,险资年内已举牌38次

12月12日,瑞众人寿保险有限责任公司(以下简称“瑞众人寿”)发布公告称,该公司委托投资举牌青岛啤酒股份有限公司(以下简称“青岛啤酒”)H股股票,最新持股比例占青岛啤酒H股股本的5%。回顾2025年险资举牌行为,呈现出举牌热情高涨、对同一标的多次举牌、举牌对象集中于上市公司H股等特点。业内人士认为,预计2026年这一趋势仍将延续。从举牌资产所属板块来看,传统板块仍具有压舱石地位,但科技板块的比重有望增加。(证券日报)

华泰证券:建议关注AI算力等行业板块

36氪获悉,华泰证券研报称,上周,美联储FOMC会议与中央经济工作会议先后落地,国内出口、通胀、金融数据先后发布,总量级别的突破或尚需等待,产业线索是投资者交易的重点。11月下旬以来,AI链带动科技成长整体反弹,而内需顺周期资产调整是对前述变化的“预定价”,上周市场整体波澜不惊。展望看,华泰证券认为,当前仍处于春季躁动的布局窗口,布局思路做微调,增配季节性/产业性/政策性主题品种,减配内需型顺周期。对应地,行业上,建议关注AI算力(关注市场对利空因素的定价反馈)、锂电/储能、军工、部分化工品、铜、家电(抢出口主题的高胜率行业)。

华泰证券:IP经济价值将进一步释放 ,看好AI+影视/视频产业发展

36氪获悉,华泰证券研报称,IP经济价值将进一步释放,看好AI+影视/视频产业发展。华泰证券认为,Sora+Disney的闭环有望显著提升IP的长尾内容产量与传播度,推动衍生收入与授权价值提升。今年以来多模态AI大模型不断迭代,年内Sora2、GoogleVeo3、字节OminiHuman-1.5、可灵Turbo2.5等模型持续提升视频生成能力,深度赋能视频制作全流程。从产业应用看,原生AI内容逐步走向商业化变现阶段,如AI漫剧、短剧等,后续AI+电影也有望持续突破。

8点1氪丨被罗永浩指责收高价“祸害客人”,涉事酒店回应;全国劳动力人口平均年龄达39.66岁;马斯克或成全球首位万亿美元富豪

今日热点导览

华谊兄弟7年巨亏82亿,总市值不及巅峰时十分之一

茅台将推出控量政策

全球最大汽车安全试验中心投入使用

消息人士称英伟达考虑提高H200芯片产量

防止AI人才外流,OpenAI调整薪酬政策

TOP3大新闻

罗永浩炮轰凯悦逸扉酒店“祸害客人”,酒店工作人员回应 

继炮轰西贝预制菜问题后,罗永浩又将矛头转向了一家酒店。近日,博主@烧饼炒面鸡蛋汤在社交平台发文称,自己以每日1300余元的价格预订了一家凯悦旗下逸扉酒店的客房。由于该房间存在空调无法调温、卫生间漏水、水管异响等多重问题,导致他两天一共只睡了7小时。更令其不满的是,酒店提前备好电扇应对空调问题,修理工也称噪音问题存在半年之久,却未在预订环节提示任何风险。 

随后,罗永浩转发了该博文,并评论称“凯悦逸扉酒店明知道房间有各种问题(每个问题都足以让客人没法正常休息),却仍然在携程上架,每次出现纠纷时就试图搞点小恩小惠蒙混过去。每天收一千多块钱祸害不明真相的客人,入住一个没法睡觉的房间,要不是最近实在忙不过来……”

12月14日,界面新闻以消费者身份致电逸扉酒店了解相关投诉情况。酒店一名工作人员表示,针对网上反映的事件,目前高层正在处理,不太清楚具体的进展。但她提及,涉及酒店内的噪音问题,如果确实觉得声音大可联系前台帮忙调换房间。对于中央空调无法调温一事,另一名酒店工作人员称,一个月前酒店开启了中央空调的制热模式,要调温只能在该模式下进行,暂无法设置制冷温度。至于入住后若发现房间有问题是否会有相应的补偿机制,该工作人员也表示,可联系前台协助解决。(界面新闻)

中国人力资本报告:全国劳动力人口平均年龄达39.66岁

中国老龄化进程正逐步迈向成熟阶段。在全国劳动力人口数量持续下降的同时,劳动力人口的平均年龄也在不断上升。12月14日,中央财经大学人力资本与劳动经济研究中心发布《中国人力资本报告2025》。数据显示,2023年全国劳动力人口的平均年龄为39.66岁;其中,农村男性平均年龄为41.60岁,农村女性平均年龄为39.06岁,城镇男性平均年龄为40.26岁,城镇女性平均年龄为38.07岁。从1985到2023年,中国劳动力平均年龄从32.25岁增加到39.66岁。其中,城镇从33.03岁上升到39.25岁,乡村从31.99岁上升到 40.54岁。(第一财经)

马斯克或成全球首位万亿美元富豪,SpaceX或明年上市

近日,马斯克与科技媒体人在社交媒体的互动中透露出,旗下的太空探索技术平台SpaceX可能很快会上市。彭博社本周报道称,SpaceX正在寻求在明年的中后期上市,目标估值约为1.5万亿美元,这一估值规模也将媲美沙特阿美在2019年创下的约1.7万亿美元纪录。根据彭博财富指数,马斯克持有SpaceX大约42%的股权。这意味着,马斯克有望成为全球首位“万亿美元富豪”。(央视财经)

大公司/大事件

华谊兄弟7年巨亏82亿,总市值不及巅峰时十分之一 

近日,华谊兄弟传媒股份有限公司及其法定代表人王忠军新增一则限制消费令,涉及广告合同纠纷案件,申请人为北京泰睿飞克科技有限公司,执行法院为北京市朝阳区人民法院。案件流程信息显示,此前,该公司已被执行1140万余元。最新的三季度财报显示,华谊兄弟该季实现营业收入6259.56万元,同比下降31.61%;归属于上市公司股东的净亏损3946.2万元;基本每股收益-0.01元。据界面新闻,2018年至2024年,华谊兄弟7年累计亏损超82亿元。资本市场上,华谊兄弟近年来股价持续走低,截至12日收盘报2.23元,总市值仅剩61.87亿元,不及巅峰时十分之一。(中新经纬、界面新闻) 

国家市场监督管理总局发文禁止亏本卖车

国家市场监督管理总局发布《汽车行业价格行为合规指南(征求意见稿)》,规定车企除依法降价处理积压商品外,不得以其他方式使出厂价低于生产成本;强制明码标价,须显著标示车辆配置、价格、促销规则,严禁价外加价;销售方须在合同内写明具体交付日期,违约担责。长城、长安、小鹏、北汽、比亚迪等车企已表态支持,承诺优化价格管理、杜绝价格欺诈,比亚迪称将以指南为指引完善合规体系并发挥示范引领作用。(快科技)

茅台将推出控量政策

12月13日,据中国酒业评论人肖竹青消息,贵州茅台于近期推出控量政策,涵盖短期减负、中长期结构性改革两大维度。短期措施方面,2025年12月内,贵州茅台将停止向经销商发放所有茅台产品(预付款已完成),直至2026年1月1日,在适当时候恢复。肖竹青分析,此举旨在年底经销商资金紧张时期,直接为经销商减负,防止经销商因偿还贷款或支付新货款而出现恐慌性抛售行为。中长期结构性改革方面,2026年,贵州茅台计划大幅消减非标产品配额,从源头减少使经销渠道利润缩减的产品供应。但截至目前,对于上述情况,贵州茅台官方并未公布相关内容。(人民财讯)

松延动力获1000台小布米Bumi人形机器人订单

12月14日,松延动力与慧辰股份达成战略合作,双方就松延动力旗下小布米(Bumi)人形机器人达成1000台订单签约。小布米是一款身高不足1m的轻量级机器人,于今年10月23日正式开售,预售价9998元。据松延动力介绍,已目前已获数千台预售订单。(新浪财经)

央视曝光“取消自动扣费”骗局,绝不授权陌生人远程控制手机

据央视财经消息,刷短视频时,如果突然接到所谓“官方客服”来电,说你开通了高额自动扣费业务,需要紧急操作取消。这个时候,就要当心了。近日,陕西乾县两天内连发两起同类诈骗。骗子冒充短视频平台官方客服,以“每月扣2000元自动续费”制造恐慌,诱导中老年群体下载远程控制软件,企图盗刷资金。刘女士、陈女士就先后中招,手机被远程控制黑屏,所幸警方通过反诈预警迅速介入,联合村干部断网卸卡、紧急冻结银行卡,分别止损11万、8万余元。

警方提示:此类诈骗精准针对网络操作不熟悉人群,牢记三不原则——不信陌生来电、不装陌生软件、不泄露卡号/密码/验证码,绝不授权远程控制手机。(央视财经)

“豆包手机”被监管机构约谈?知情人士:消息不实

近日,有报道称,由于担忧网络安全、数据安全以及潜在的竞争问题,监管机构已经约谈字节跳动相关负责人。12月13日,对于上述报道,知情人士向记者回应称,该消息不实。字节跳动多次发布公开声明,对于豆包手机助手的安全性作出解释。(澎湃新闻)

一汽-大众新车型在津启动试生产

据天津日报,明年,一汽-大众汽车有限公司将有两款新车型在津实现量产。12月13日,从一汽-大众汽车有限公司天津分公司(简称一汽大众天津分公司)了解到,上述两款新车型中的AU336车型已正式进入试生产阶段。(新浪财经)

全球最大汽车安全试验中心投入使用

日前,全球最大的汽车安全试验中心在浙江宁波投入使用。这一中心涵盖了多项吉尼斯认证的世界纪录,不仅在全球汽车试验验证领域占地面积最大,同时也拥有最全的测试功能。(央视网)

合计超2000亿元,六家国有大行陆续开启2025年中期分红的派发工作

据金融时报,合计超2000亿元,六家国有大行陆续开启2025年中期分红的派发工作。记者梳理各家银行公告信息发现,此次中期分红,六大行的分红比例均保持在归母净利润的30%或以上。在政策的鼓励和引导下,以六家国有大行为首,越来越多的上市银行开始开展中期分红。业内专家认为,中期分红可以增强投资者对银行股的信心,维护良好的投资者关系,培育长期价值投资理念。(金融时报)

万科三个展期议案均未获通过,仍有5个工作日宽限期

12月13日公告显示,万科“22万科MTN004”持有人会议三项展期议案均未获有效通过,核心展期规则均为展期一年且期间不付本息,差异在增信安排。议案一未设增信,无人同意;议案二增信加调整本息兑付,获83.40%同意;议案三仅一票同意。万科还有5个工作日宽限期谈判。(新浪财经)

2025年人工智能核心产业规模有望破万亿元

12月14日,从中国信息通信研究院了解到,今年以来,中国人工智能产业呈加速发展态势,2025年人工智能核心产业规模有望突破万亿元。数据显示,今年以来,生产制造环节的大模型应用增长显著,应用案例占比由去年的19.9%增长至25.9%,带动人工智能产业规模快速增长。(央视新闻)

lululemon市值一年蒸发250亿美元,CEO辞职

截至目前,今年lululemon公司股价已下跌46.40%,市值蒸发约250亿美元。市场和投资人对lululemon的未来充满了担忧。当地时间12月11日,lululemon官网发布公告称,已任职超七年的Calvin McDonald将辞去首席执行官一职。此决定将于2026年1月31日生效。为确保平稳过渡,Calvin McDonald将在2026年3月31日前担任公司高级顾问。同日,lululemon还最新发布了2025财年第三季度财报。在lululemon宣布领导层变动和季度业绩后,其股价在盘后交易中上涨了10%。(界面新闻) 

消息人士称英伟达考虑提高H200芯片产量

消息人士称,英伟达考虑提高H200芯片产量。(新浪财经)

截至2025 W49(指每年第49周),iPhone 17中国销量已达1329.53万

据报道,博主“RD观测”给出的最新数据显示,截至2025 W49,苹果iPhone 17系列国内卖出的量约1329.53万。此前的数据显示,10月份,苹果在中国智能手机销量同比大增37%,创下历史新高,这一增长幅度远高于行业平均水平。靠着iPhone 17的热销,苹果在中国市场份额达到25%的高位,即每售出四部手机中就有一部是iPhone。

从调研机构的数据看,目前中国市场在售的iPhone 17系列,基础版、Pro版、Pro Max版均实现中高两位数增长,其中基础版增长最快。也难怪卢伟冰之前会表示,iPhone 17基础版给友商带来了极大的压力,从现在看销量情况看也确实如此。(快科技)

苹果再砸2.16亿美元购置两栋办公楼,过去一年其在湾区房地产收购支出已超10亿美元

近日,苹果公司斥资2.16亿美元全现金收购位于库比蒂诺史蒂文斯溪大道19319号和19339号的两座办公楼,总建筑面积约26.65万平方英尺(约24759平方米),其中单栋分别为13.66万平方英尺(约12691平方米)和12.99万平方英尺(约12068平方米)。此次购置是苹果2025年地产扩张策略的一部分,过去一年其在湾区房地产收购支出已超10亿美元。今年6月,苹果曾以3.5亿美元收购一处大型园区,数日后又以1.6亿美元购入另一处库比蒂诺办公综合体。(DoNews)

摩尔线程回应“闲置募集资金现金管理”:不影响募投项目实施,实际现金管理金额将明显小于上限

关于摩尔线程近日发布的拟使用不超过75亿元的部分闲置募集资金进行现金管理的公告,其相关负责人回应称:公司前期明确披露了募集资金的项目计划,所募75亿资金有分阶段、明确的研发、技术升级等一系列使用安排,也将严格按照既定募投项目计划的推进。“本次审议的75亿元为现金管理额度上限,并非实际现金管理金额。实际现金管理金额将明显小于上限,后续随着募投项目逐步推进,以及置换前期自有资金投入募投项目的金额,闲置资金规模将相应减少,现金管理额度也会随之动态下降。”该负责人表示���公司将持续加大研发投入,以加速产品快速迭代、攻坚核心技术壁垒,并构建自主可控的技术与产品体系,绝不会因现金管理影响募投项目的正常实施和公司主营业务的正常发展。(科创板日报)

阿凡达3预售票房破2000万

据灯塔专业版实时数据,截至12月14日11时22分,影片《阿凡达3》预售总票房突破2000万。 (界面新闻)

华尔街多家大行看空美元

据彭博社消息,德意志银行、摩根士丹利、高盛集团等华尔街大行预测,美元将在明年恢复下跌态势。今年上半年,受特朗普政府发起的贸易战冲击,美元创下20世纪70年代初以来最深跌幅,但在过去六个月中逐渐企稳。(新浪科技)

报道:SpaceX动华尔街投行竞标,为潜在IPO甄选承销商

据媒体报道,根据知情人士透露,SpaceX 高管已启动华尔街投行甄选程序,为公司首次公开募股(IPO)提供顾问服务。知情人士表示,多家投行定于本周进行首轮提案,这一过程被称为 “竞标角逐”(bake-off),是这家火箭制造商朝着可能成为 “重磅 IPO” 迈出的最具体步骤。(新浪财经)

甲骨文:与OpenAI的合作安排“没有延迟”

当地时间12月12日,甲骨文公司否认为OpenAI建造的数据中心完工时间从2027年推迟至2028年的报道。甲骨文发言人称,选址和交付时间表是在协议签署后与OpenAI密切协调后确定的,并经双方共同同意。所有需要满足合同承诺的节点均未出现延误,所有里程碑仍按计划推进。(界面新闻)

防止AI人才外流,OpenAI调整薪酬政策

12月14日,据《华尔街日报》报道,OpenAI 在刚刚过去的一周告诉员工,该公司将取消一项薪酬政策。该政策规定员工在公司工作至少六个月后才能获得股权归属。这六个月就是所谓的“归属悬崖”。如果 OpenAI 员工在六个月内离职,任何股票都拿不到。(IT之家)

上市进行时

安博通

12月14日,安博通(688168.SH)公告称,公司拟在境外发行股份(H股)并在香港联合交易所有限公司上市。公司董事会同意授权公司管理层启动本次H股上市的前期筹备工作,授权期限为自董事会审议通过之日起12个月内。(每日经济网)

AI最前沿

宇树科技发布人形机器人“App Store”

36氪获悉,宇树科技宣布首发人形机器人“App Store”,用户可以将训练好的舞蹈、武术、干活等模型一键上传分享,也可以下载其他开发者开发的动作部署到机器人。

蚂蚁旗下AI健康助手AQ启用中文名“蚂蚁阿福”

12月13日,蚂蚁集团旗下AI健康助手独立App AQ更新版本,正式启用中文名:“蚂蚁阿福”,并上线“健康小目标”功能。(IT之家)

酷产品

XREAL携手谷歌推出全球首款Android XR智能眼镜

据浦东发布,在近日举办的“The Android Show”大会上,由中国企业XREAL与谷歌合作开发的Project Aura进行了产品展示。这是全球首款搭载Android XR平台以及GeminiAI的消费级AR眼镜产品,据官方信息披露,Project Aura将在2026年正式面向市场。此次大会首次公布了Project Aura产品和Android XR系统的关键细节,该产品被定位为迄今为止最完整、最接近Android XR理想形态的硬件样本。(新浪财经)

 

年轻人App使用小调查

当代年轻人的手机里,都装着自己的赛博“两室一厅”。而这个空间是否完美,外看屏幕、续航、处理器,内看系统、UI、APP。众多App,在手机里悄然构建出我们的生活、工作、娱乐和运动习惯。

它们有的记录了一段激情健身;有的见证了打工人在职场摸爬滚打的点点滴滴;还有的被氪以重金,升咖为了年度会员,最后却被彻底吃灰。总之,你的每一次安装、点击、卸载,都是一个有趣的故事。

也正因为此,App好不好用直接决定了你的赛博冲浪体验,你手机里有多少App?最心水的App是哪些、为什么?一个好的App生态对你来说有多重要?欢迎扫描二维码,和我们分享你的App鉴赏小技巧!

年轻人App使用小调查

整理|娃娃菜 

调查:美联储明年1月维持利率不变的概率为75.6%

据CME“美联储观察”:美联储明年1月降息25个基点的概率为24.4%,维持利率不变的概率为75.6%。到明年3月累计降息25个基点的概率为41.9%,维持利率不变的概率为49.8%,累计降息50个基点的概率为8.3%。(界面)

福特斯克金属集团宣布收购Alta Copper

澳大利亚矿业巨头福特斯克金属集团(FMG)12月15日宣布,与加拿大矿业公司Alta Copper签署协议,根据该协议,FMG拟收购Alta Copper尚未持有的64%已发行流通普通股,Alta Copper股东将获得每股1.40加元的现金对价,该交易对Alta Copper的总股权估值达1.39亿加元(合1.01亿美元)。(界面)

“政策+场景”双轮驱动,低空经济加速“起飞”

近段时间,低空经济应用场景落地不断迎来突破:天津首条常态化无人机运输血液制品航线首飞,14.6公里仅用了18分钟;2吨级eVTOL在贵州高原山区跨城物流低空航线完成首次试飞,39分钟飞了120公里……与此同时,政策层面的利好也在释放,近期中央空管办制定出台关于低空飞行的两个文件,推动低空管理系统建设向“规范有序、安全可控”的高质量发展新阶段转变;交通运输部发布23个低空交通运输应用场景典型案例,推动行业从概念验证转向场景化应用。业界认为,在“政策+场景”双轮驱动下,低空经济正经历从概念探索迈向商业化实践的关键阶段。(经济参考报)

中信建投:建议持续关注量子科技产业链

36氪获悉,中信建投研报称,量子科技作为国家重点布局的未来产业,近期催化不断,如国仪量子技术(合肥)股份有限公司科创板IPO申请已获得受理,国家标准《无液氦稀释制冷机》正式发布,建议持续关注量子科技产业链,尤其是量子计算整机、稀释制冷机、低温同轴线缆等环节。

同比增长逾40%,券商年内发债规模创新高

今年以来,券商发债规模大增。Wind数据显示,截至12月11日记者发稿,75家券商2025年以来已累计发行债券954只,以约1.77万亿元的合计发行规模创下发行记录。同时,发债数量、规模同比均增逾40%。其中,4家头部券商年内发债规模超千亿元,在行业发债总量中占据较大比重。在专家看来,市场环境、融资成本和政策引导共同驱动了券商发债规模创出新高。(经济参考报)

主动权益基金业绩“摸高”,时隔17年再现“两倍基”

2025年公募主动权益基金业绩实现历史性突破。截至12月12日,不仅涌现近60只“翻倍基”,更诞生了2008年以来首只收益率超200%的“两倍基”。若该基金在剩余交易日收益再增7.84%,将超越2007年的纪录,成为公募史上年度收益最高的基金。对比历史数据发现,在上涨行情中,无论市场风格如何,主动权益基金往往表现较优,而2025年的业绩水平与“翻倍基”数量均达历史高位。业内人士认为,公募主动管理能力的回归,得益于市场行情与投研能力的共振,但高集中度持仓隐含的风险仍需警惕——相较于证明自己,避免重蹈覆辙更为关键。可喜的是,在“去明星化”和体系化投研建设下,行业人才梯队趋于稳定,以往“追高”的短期行为已得到缓解。(证券时报)

基金公司主动“瘦身”重塑增长逻辑

一场静水流深的“体重管理”变革,正在资产管理规模超30万亿元的公募基金行业悄然上演——作别昔日“大而全”的规模扩张路径,迈向“精而美”的内涵式发展新阶段;产品货架也逐步从琳琅满目的“百货商场”,向优中选优的“精品超市”进化。记者注意到,越来越多的基金公司开始理性看待规模暴增,主动为产品“瘦身”——既不在业绩高光时刻乘机营销猛吸金,也不执念于准清盘基金的“保壳”挣扎。这种对市场规律的敬畏与对资源集约的追求,也标志着公募基金行业已从“增肉”转向“增肌”,重塑增长逻辑。(证券时报)

多只通信设备主题ETF今年以来净值增长超100%

2025年即将收官,伴随A股市场结构性行情,主题类ETF(交易型开放式指数基金)的表现成为投资者关注的焦点。Wind资讯数据显示,截至12月14日,从年内净值增长率来看,通信设备、人工智能、有色金属及黄金等主题ETF表现突出,尤其以通信设备主题ETF领涨明显,多只ETF年内净值增长率超100%。与此同时,不同主题之间的资金流向呈现明显差异,既有“越涨越买”的品种,也有高位流出的现象。Wind资讯数据显示,在年内净值增长率居前的ETF中,通信设备主题ETF频现。(证券日报)

年末重整股密集除权,填权“神话”或难再现

2025年上市公司重整即将收官,14家已经获得法院受理重整的上市公司陆续进入重整计划执行阶段。由于在重整过程中资本公积转增股本是普遍采用的方案,且转增比例往往较高,由此引发的股票除权风险也随之显现。近日,多家上市公司发布了股价大幅度向下除权的风险提示公告,投资者有可能面临“重整成功,持仓市值反而缩水”的情况。业内人士表示,今年14家拿到重整“路条”的上市公司,绝大多数的股价都将向下除权,至于除权后能否出现填权行情,不同个案间的差异显著。对投资者而言,需要聚焦重整方案细节与公司基本面改善潜力,理性评估自身风险承受能力,不盲目跟风追高重整概念股。(上证报)

年终排名将揭晓,绩优基金“角力”AI重仓股

距离年底仅有两个多星期了,基金年度排名即将揭晓。从当前业绩排名居前的基金情况看,年内净值翻倍的基金超过50只,领跑基金收益高达218%,但前十排名次序难定。从上述基金持仓情况看,几乎全部重仓了人工智能概念股,在业内人士看来,由于持仓趋同,市场风格对这些基金的排名影响有限,个股表现成为最终排名的关键。(上证报)

36氪研究院 | 服务分发创新实践:鸿蒙元服务研究报告

伴随移动互联网逐渐步入存量竞争时代,流量增长放缓与获客成本高企的双重压力,成为制约开发者提升商业化表现的重要瓶颈。对于身处白热化市场竞争的开发者而言,如何实现用户的精细化运营、破解增长难题,成为亟待解决的命题。在此背景下,鸿蒙元服务应运而生,基于AI能力,以智慧服务分发模式,实现轻量化、场景化的服务触达,为开发者提供从开发、拉新、留存到变现的全流程赋能。

一、移动互联网迈向存量竞争,挑战与机遇并存

CNNIC数据显示,2025年上半年我国互联网普及率已达79.7%,但同比增速下探至2%左右,手机网民规模增速则跌至不足2%,流量增长天花板显现。获客成本同步飙升:3年间主流渠道投流成本累积增幅达109%。

供需两端来看,供给端,2025年上半年安卓与ios系统应用数量分别达483万和326万,同比增长2.43%、6.52%,在服务场景日益丰富的同时,也意味着竞争日趋白热化,海量应用争抢有限注意力,中长尾开发者曝光空间被挤压;需求端,月人均单日使用时长增速远超使用次数,用户注意力向高频入口集中,如何在用户有限的注意力中获得更具质量的曝光和转化,已经成为众多开发者提升商业表现绕不开的命题。

与此同时,用户侧的新需求凸显,为行业注入新的增长动能。一方面,用户在细分场景中的活跃度正在持续上升,围绕用户场景化需求实现服务的精准触达,有望成为开发者实现精细化运营的关键;另一方面,AI应用的爆发式增长,为行业发展注入新活力,而用户对轻量化AI体验的偏好,也为开发者提供了新的价值锚点。2025年上半年,AI应用月人均使用时长同比上升32.7%,领跑移动应用大盘,而各类AI应用形态中,用户更为青睐轻量化的应用插件:2025年9月,AI应用插件用户规模已达7.06亿,月人均使用时长同比增加93.8%。AI能力和轻量化形态的结合,有望成为开发者在存量中捕捉用户价值的关键抓手。

二、元服务:轻量、场景化服务分发能力,为开发者提供开发、拉新、留存、变现全流程赋能

作为链接开发者和用户之间的桥梁,应用分发平台正通过数字工具整合、技术能力开放、分发效率优化等路径,引导供给端服务与需求端体验适配,助力其破局存量市场竞争难题,捕捉行业发展新机遇。其中,鸿蒙生态内,元服务依托分布式技术架构与AI底层能力,以场景化、轻量化、跨端化为抓手,为开发者提供智慧服务分发解决方案,赋能开发、拉新、留存到变现等全流程。

开发环节,通过ASCF框架支持,开发者可实现一次开发多端部署与技术能力复用,结合工具链与智能审核体系,实现开发与上架效率提升。同时,开发者还可结合UI能力、API能力、框架能力等全景技术支撑体系,顺利完成产品的优化、升级和迭代。

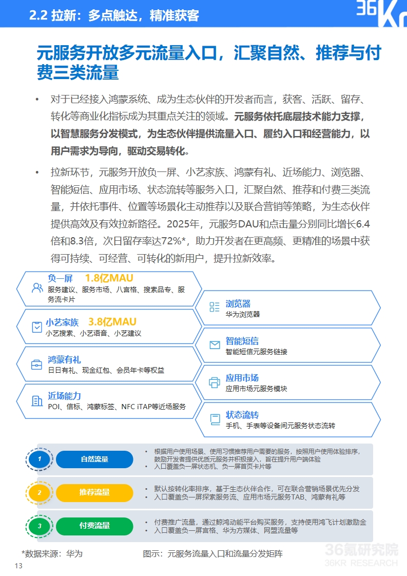
拉新环节,元服务开放负一屏、小艺家族、鸿蒙有礼、近场能力、浏览器、智能短信、应用市场、状态流转等服务入口,汇聚自然、推荐和付费三类流量,并依托事件、位置等场景化主动推荐以及联合营销等策略,为生态伙伴提供高效及有效拉新路径。借助鸿蒙意图框架,用户在语音、搜索、位置感知等场景下的需求均可被识别并直达对应服务,实现真正意义上的“场景即入口”。

留存环节,元服务提供差异化的场景留存方案。履约类服务,如外卖、电商、酒店可通过服务动态、订单提醒、负一屏复访能力实现全链路闭环;工具类与内容类服务依托浅入口卡片实现高频曝光和快速触达。负一屏探索服务流则进一步构建了“浏览即种草、点击即直达”的沉浸式体验空间,以即时满足强化用户粘性。

变现环节,开发者可依托IAA广告与2C交易两大路径实现商业增长,还可接入6类服务分发增长工具,以数据驱动,提升经营表现,最终实现水涨船高式的生意增长。

三、元服务有望成为智能生态的新底座

随着鸿蒙生态快速扩容与开发者激励计划推动,元服务正由分发新模式加速跃迁为智能生态基础设施。随着更多开发者加入成为鸿蒙合作伙伴,元服务能力密度与场景深度也将持续提升,形成“更多伙伴—更丰富服务—更精准触达—更强商业价值”的增长飞轮。

与此同时,元服务也将构建全场景的服务网络,实现手机、手表、车机、智慧屏、耳机等多设备的无缝流转,进一步拓展服务价值半径,构建以用户为中心的跨端连续体验。

本报告重点研究问题如下:

  • 我国移动应用市场发展现状如何?
  • 移动应用开发者面临哪些挑战和机遇?
  • 移动应用开发者存在怎样的需求?
  • 元服务是什么?元服务将如何迎合开发者需求?
  • 元服务如何为开发者提供全流程赋能?
  • 元服务现阶段行业应用如何?
  • 元服务有望呈现哪些发展趋势?

更多精彩内容,请关注“36氪研究院”微信公众号。如想获取《服务分发创新实践:鸿蒙元服务研究报告》,点击原文链接,提取码:cgde,或在36氪研究院微信公众号上回复“元服务”获取下载链接。

❌