阅读视图

发现新文章,点击刷新页面。

[好文翻译] OpenClaw 架构详解

原文:OpenClaw Architecture, Explained

OpenClaw 如何作为 AI 智能体的操作系统工作

2026 年初,一小群开发者聚集在 Michael Galpert 组织的第一届 Claude Code Show & Tell 活动上。我们二十个人,对智能体式开发充满好奇,渴望分享我们与最新 AI 编程工具的经验。

仅仅几周后,在 2 月 5 日,Michael Galpert 和 Dave Morin 组织了该系列的第三场活动,并将其重新命名为 ClawCon,即第一届 OpenClaw SF Show & Tell。超过 700 人参加。现场气氛热烈。投资者 Ashton Kutcher 花了近一个小时听取人们向他推销项目。OpenClaw 的创造者 Peter Steinberger 是当晚真正的“好莱坞式”明星,周围全是向他提问、祝贺和自拍的人。

我们是如何做到的?仅仅八周内,OpenClaw 从一个周末的 WhatsApp 联动脚本,成长为 GitHub 历史上增长最快的开源项目之一,到 2 月初星标数已超过 180,000。这种增长不仅是病毒式的,而且是前所未有的。

在我看来,关键并不仅仅是技术能力,而是产品化。Peter 构建了脚手架,将智能体能力从研究工作转变为人们可以实际部署和使用以真正完成事情的东西。

OpenClaw 将“响应式聊天机器人”转变为“行动式智能体”,一个在您自己的硬件上运行的持久助手,可通过您已经使用的消息应用程序和界面访问。

Andrej Karpathy 称其为“我所见过的最不可思议的科幻起飞相关事物。”

我通常对深入学习和理解新 AI 框架或产品的细节很感兴趣——不仅仅是使用它们。OpenClaw 似乎与我构建 Axiom 的第一个 AI 原生公司以及帮助我们的投资组合公司导航智能体架构和产品设计策略的工作特别相关。

开源的特性让我有机会深入挖掘代码,并整理出这份 OpenClaw 架构的解析,为那些正在探索类似智能体架构的创始人提供实用指导。


目录

引言

OpenClaw 的工作原理:高层概述

核心组件

交互与协调

深入解析:端到端消息流

数据存储和状态管理

安全架构

部署架构

结论


引言

OpenClaw 是一个运行在你自有基础设施上的个人 AI 助手平台:你的笔记本电脑、VPS、衣帽间里的 Mac Mini,或云容器。它将 AI 模型和工具连接到你已使用的消息应用:WhatsApp、Telegram、Discord、Slack、Signal、iMessage、Microsoft Teams,以及其他许多应用。

OpenClaw 将您的 AI 助手视为基础设施问题,而不仅仅是提示词工程问题。它不是试图通过巧妙的提示词让 LLM “记住”上下文或安全地行为,而是围绕模型构建一个结构化的执行环境,具有适当的会话管理、记忆系统、工具沙盒和消息路由。LLM 提供智能;OpenClaw 提供操作系统。

您控制助手运行的地点、消息的路由方式、可使用的工具,以及会话的隔离方式。模型 API 调用仍然会发送到 Anthropic、OpenAI 或您的模型所在的位置;但对话历史记录、工具执行、会话状态以及所有编排逻辑都保留在您的基础设施上。

OpenClaw 旨在面向开发者和高级用户,他们希望在任何消息应用中都能使用个人 AI 助手,而无需将整个体验交给托管的第三方助手。如果你曾经希望在 WhatsApp DMs、你的 Slack 频道以及你的 iMessage 聊天记录中都能使用 Claude 或 GPT,同时保持智能运行在你自己的硬件上,OpenClaw 就能提供这种体验。


OpenClaw 的工作原理:高层概述

OpenClaw 不是一个围绕 AI 模型 API 的聊天机器人封装。它是一个 AI 智能体的操作系统。OpenClaw 将 AI 视为一个基础设施问题:会话、记忆、工具沙盒、访问控制和编排。

AI 模型提供智能;OpenClaw 提供执行环境。

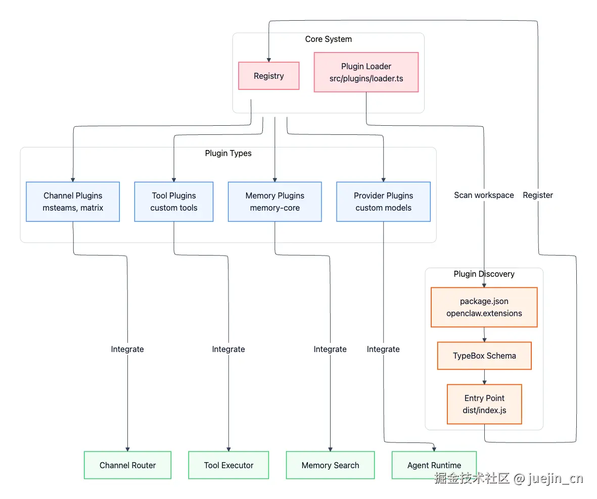
OpenClaw 采用以单个 Gateway 为中心的星型(中心 - 辐射)架构,该 Gateway 作为用户输入(WhatsApp、iMessage、Slack、macOS 应用、Web UI、CLI)与 AI 智能体之间的控制平面:

  • 网关是一个 WebSocket 服务器,它连接到消息平台和控制接口,并将每个路由的消息分派给智能体运行时。
  • 智能体运行时负责端到端运行 AI 环路,从会话历史和记忆中组装上下文,调用模型,执行针对系统可用能力的工具调用(如浏览器自动化、文件操作、Canvas、计划任务等),并持久化更新后的状态。

关键在于 OpenClaw 将接口层(消息来源处)与助手运行时(智能和执行所在处)分离。这意味着你可以通过任何你已使用的即时通讯应用访问一个持久的助手,而对话状态和工具访问则由你的硬件中央管理。

下图展示了系统架构的概览(点击放大):

通过插件实现扩展性

OpenClaw 旨在无需修改核心代码即可扩展。插件通过四种主要方式扩展系统:

  • 频道插件(Channel plugins):额外的消息平台(Microsoft Teams、Matrix、Mattermost 等)
  • 记忆插件(Memory plugins):替代存储后端(向量存储、知识图谱与默认的 SQLite)
  • 工具插件(Tool plugins):内置 bash、浏览器和文件操作之外的定制功能
  • 提供者插件(Provider plugins):定制的 LLM 提供者或自托管模型

插件系统位于 extensions/ ,遵循基于发现的模型。 src/plugins/loader.ts 中的插件加载器扫描工作区包中的 package.json 中的 openclaw.extensions 字段,根据声明的模式进行验证,并在配置存在时热加载。


核心组件

1. 频道适配器

每个消息平台都有自己的专用适配器。一些适配器是预装的(你可以在像 src/telegram/ 、 src/discord/ 、 src/slack/ 、 src/imessage/ 等目录中找到它们),而其他适配器可以通过频道插件添加。适配器实现相同的接口,并规范化传入/传出消息,这样 OpenClaw 的其他部分就不需要关心特定平台的特性。虽然各个平台的 API 和协议差异很大,但每个适配器都实现了一个具有四个关键职责的通用接口:

  1. 认证
  2. 传入消息解析
  3. 访问控制
  4. 传出消息格式化

认证

认证因平台而异。WhatsApp 通过 Baileys 库使用二维码配对,将凭证存储在 ~/.openclaw/credentials 中。Telegram 和 Discord 使用通过环境变量提供的 bot token,如 TELEGRAM_BOT_TOKEN 和 DISCORD_BOT_TOKEN 。iMessage 需要原生 macOS 集成,并且需要一个正确签名的 Messages 应用程序。

入站消息解析(Inbound)

入站消息解析处理不同平台数据格式的杂乱现实。每个适配器提取文本,处理媒体附件(图片、音频、视频、文档),处理反应和表情符号,并维护线程或回复上下文。这一层标准化意味着 OpenClaw 的其余部分不需要知道消息来自 WhatsApp 还是 Discord。

访问控制

访问控制是在频道级别发生的。白名单指定哪些电话号码或用户名可以与您的机器人交互;例如, channels.whatsapp.allowFrom 接受一个电话号码数组。私信策略控制机器人如何处理来自未知发送者的私信。默认的 "pairing" 策略在处理消息之前需要批准。您可以将其设置为 "open" 接受所有私信(不推荐)或 "disabled" 完全拒绝它们。群组策略增加了一层,包括提及要求和群组特定的白名单。

出站消息格式化(Outbound)

每个平台都有自己的 Markdown 语法、消息大小限制和媒体上传 API。适配器处理所有这些,包括将长消息分块以遵守平台限制、正确渲染 Markdown、上传媒体文件,甚至管理输入指示器和在线状态信息。

以下是 WhatsApp 配置可能的样子:

{
  "channels": {
    "whatsapp": {
      "enabled": true,
      "allowFrom": ["+1234567890"],
      "groups": {
        "*": { "requireMention": true }
      }
    }
  }
}

2. 控制接口

OpenClaw 提供了多种与网关交互的方式,每种方式都适用于不同的使用场景和偏好:

  1. Web UI
  2. 命令行界面(CLI)
  3. macOS 应用程序
  4. 移动端

Web UI

Web UI 是基于 Lit 构建的 Web 组件,直接由网关本身提供服务。默认情况下,将浏览器指向 http://127.0.0.1:18789/ ,您将获得一个用于聊天、配置管理、会话检查、节点管理和健康监控的仪表板。无需单独的 Web 服务器:网关处理所有事务。

命令行界面

CLI 通过 Commander.js 实现,从 openclaw.mjs 开始并流经 src/cli/program.ts ,为您提供对一切内容的命令行控制。使用 openclaw gateway 启动网关。使用 openclaw agent 直接调用智能体。使用 openclaw channels login 配对 WhatsApp 或 Signal。使用 openclaw message send 程序发送消息。使用 openclaw doctor 运行健康诊断。或使用 openclaw onboard 进行引导式设置。

macOS 应用程序

macOS 应用采用了不同的方法。它使用 Swift 编写,位于 apps/macos/ ,驻留在您的菜单栏中,提供网关生命周期管理——启动、停止、重启,只需指尖轻触。它包含语音唤醒功能,带有一键通话覆盖层,将 WebChat 嵌入原生浏览器视图,甚至可以通过 SSH 控制远程网关。

移动端

iOS 和 Android 的移动节点通过在连接握手中声明 role: "node" ,以 WebSocket 节点的方式连接到网关。这不仅仅是为了聊天;这些应用还暴露了设备特定的功能,如相机访问、屏幕录制、位置服务和 Canvas 渲染。网关可以使用 node.invoke 协议方法调用这些功能,将您的手机变成智能体工具集的扩展。

3. 网关控制平面

网关位于 src/gateway/server.ts 并在 Node.js 22 或更高版本上运行。它使用 ws WebSocket 库构建,默认绑定到 127.0.0.1:18789 ,loopback-only for security。这不仅仅是一个路由器;它是整个 OpenClaw 系统的唯一真实来源。

每个消息平台(通过 Baileys 库连接的 WhatsApp、通过 grammY 连接的 Telegram、使用 discord.js 连接的 Discord)都通过这个中心点进行连接。CLI 工具、Web 界面和移动应用都作为 WebSocket 客户端进行连接。当有入站消息到达时,网关会通过访问控制检查进行路由,确定哪个会话应该处理该消息,并将其分派给相应的智能体。它协调系统状态,包括会话、在线状态指示器、健康监控和定时任务。并且至关重要的是,它通过为任何非回环绑定(non-loopback bindings)执行令牌或密码认证来强制执行安全性,并为直接消息(direct messages)实现配对系统。

这里的设计原则是经过深思熟虑的。首先,每个主机上只有一个网关:这可以防止 WhatsApp 会话冲突,因为 WhatsApp 的协议是严格单设备的。其次,整个协议是类型化的:所有 WebSocket 帧都会根据 JSON Schema 进行验证,而 JSON Schema 本身是由 TypeBox 定义生成的。这意味着如果客户端发送了格式错误的数据,它会被立即捕获。第三,系统是事件驱动的,而不是基于轮询的。客户端订阅 agent 、 presence 、 health 和 tick 等事件,而不是不断询问“有什么新情况?”最后,任何具有副作用的操作都需要一个幂等性密钥,这使得重试逻辑安全,并防止重复操作。本地连接(回环或同一尾网,loopback or same tailnet)可以自动批准,而远程连接需要挑战-响应(challenge-response)签名和明确批准。

4. 智能体运行时

智能体运行时( src/agents/piembeddedrunner.ts )的实现,是 AI 交互实际发生的地方。它使用 Pi Agent Core 库( @mariozechner/pi-agent-core ),并遵循 RPC 风格的调用模型,支持流式响应。

从宏观角度来看,每次交互时,运行时都会执行四件事:(1)解析会话,(2)组装上下文,(3)在执行工具调用时流式传输模型响应,以及(4)将更新后的状态持久化回磁盘。

会话解析

当消息到达时,运行时首先确定哪个会话(session)应处理该消息。来自您的直接消息(direct message)映射到 main 会话。通过频道发送的私信映射到 dm:<channel>:<id> 。群聊映射到 group:<channel>:<id> 。会话不仅仅是 ID——它们是安全边界。每种会话类型可以携带不同的权限和沙箱规则(例如: main 可以在主机上运行工具,而 dm / group 会话可以默认采用更严格的允许列表和 Docker 隔离)。

上下文组装

一旦会话解决,运行时就会为模型组装上下文。它通常:

  • 从持久化的 JSON 会话文件中加载会话历史(以便每个会话在时间上保持连续性)。
  • 通过读取工作区配置文件并组合它们成一个指令堆栈来构建动态系统提示词。
  • 通过语义搜索从记忆中获取信息(例如,先前的相关对话或笔记),以便模型仅看到最相关的历史上下文,而不是不断增长的对话记录。

然后,将组装的上下文流式传输到配置的模型提供者(Anthropic Claude、OpenAI GPT、Google Gemini 或本地模型),以便您能够逐个token获取响应,而不是等待单个最终结果。

执行循环

当模型响应时,运行时监控工具调用并拦截它们。如果模型请求工具(例如,运行 bash 命令、读取/写入文件、打开浏览器并抓取网页),运行时会执行该工具,具体取决于会话的沙盒策略,可能在一个 Docker 沙盒中执行。每个工具的结果都会流式传输回正在进行的模型生成,模型会将其纳入并继续。对话回合完成后,运行时会将更新的会话状态(消息、工具调用/结果以及任何其他跟踪状态)持久化到磁盘。

系统提示词架构

OpenClaw 通过组合多个来源构建提示词:

工作区配置文件:

  • AGENTS.md — 核心智能体指令(捆绑默认)。操作基准:智能体被允许执行的操作、全局约束以及适用于所有会话的不可协商规则。
  • SOUL.md — 个性与语气指导(可选)。语音和交互风格:智能体说话和结构答案的方式,但不包括工具行为或安全边界。
  • TOOLS.md — 用户特定的工具约定(可选)。您关于工具在您的环境中如何使用的个人笔记,不是工具注册表。OpenClaw 自动向模型提供工具定义。

动态上下文(每轮组装):

  • 会话历史记录 — 当前对话中的最近消息
  • 技能( skills/<skill>/SKILL.md )— 技能定义和使用说明(技能存在的必要条件)。包含使用可用工具完成特定任务的指导性文件,例如操作手册或标准操作程序。
  • 记忆搜索 — 提供有用上下文的语义相似的过去对话

工具定义(自动生成):

  • 内置工具( src/agents/pi-tools.ts , src/agents/openclaw-tools.ts )— bash,浏览器,文件操作,canvas和核心功能
  • 插件工具(通过 api.registerTool(toolName, toolDefinition) 注册)— 通过扩展系统添加的自定义工具

  基础系统:

  • Pi Agent Core — 来自智能体运行时库的基础指令

所有这些元素组合成最终的系统提示词,该提示词连同对话历史记录和当前用户消息一起发送给模型。这种组合式方法意味着您可以通过编辑工作区中的文件来更改智能体行为、风格和任务能力,而无需触碰源代码,同时保持由运行时强制执行的执行、权限和沙箱化。

技能发现与技能注入是一个重要的细节:OpenClaw 可以在运行时发现技能,但不会盲目地将每个技能注入到每个提示词中。相反,运行时会选择性地仅注入与当前回合相关的技能,以避免提示词膨胀并降低模型性能。


交互与协调

1. Canvas 和 Agent-to-UI (A2UI)

Canvas 是一个由智能体驱动的可视化工作空间,作为单独的服务器进程运行,默认端口为 18793。这种与主网关的分离提供了隔离(如果画布崩溃,网关可以正常运行),并建立了不同的安全边界,因为 Canvas 提供可由智能体写入的内容。

流程如下:智能体调用 Canvas 更新方法,Canvas 服务器接收 HTML 并解析其中嵌入的 A2UI 属性,服务器通过 WebSocket 将此内容推送给已连接的浏览器客户端,客户端将 HTML 渲染为交互式界面。

A2UI 代表 Agent-to-UI,它提供了一个声明式框架,其中智能体生成带有特殊属性的 HTML。这些属性创建交互式元素,而无需智能体编写 JavaScript。例如:

<div a2ui-component="task-list">
  <button a2ui-action="complete" a2ui-param-id="123">
    Mark Complete
  </button>
</div>

当用户点击该按钮时,客户端向 Canvas 服务器发送一个动作事件,服务器将其转发为工具调用给智能体。智能体处理该动作,例如在其内部状态中将任务 123 标记为完成,并调用 canvas 更新新状态。服务器将此更新推送给客户端,显示将自动刷新。

Canvas 支持跨多个平台。macOS 应用程序使用原生 WebKit 视图进行渲染。iOS 应用程序将 Canvas 包装在 Swift UI 组件中。Android 使用 WebView 进行显示。当然,Web UI 可以简单地在一个浏览器标签中打开 Canvas。

2. 语音唤醒和交谈模式

语音唤醒功能可在 macOS、iOS 和 Android 平台上使用,提供始终开启的唤醒词检测。说出“Hey OpenClaw”,系统即可激活,准备接收您的指令。或者使用键盘快捷键进行推话模式。音频流传输至 ElevenLabs 进行转写,智能体处理您的请求,响应通过 ElevenLabs 文本转语音播放。

对话模式将此功能扩展为连续对话。您可以与智能体进行免提的来回对话,系统具备中断检测功能,让您可以在智能体说话时插入对话。配置自定义唤醒词以满足您的偏好。

3. 多智能体路由

多智能体路由功能允许您将不同的渠道或分组定向到完全隔离的智能体实例。每个实例可以拥有自己的工作空间、自己的模型和自己的行为。

想象你希望你的 Discord 服务器机器人使用 Claude Sonnet 拥有助人的管理员个性,而你的 Telegram 支持私信则使用 GPT-4 并可以访问不同的工具和更正式的语气。这种配置可以自然地表达这种需求:

{
  "agents": {
    "mapping": {
      "group:discord:123456": {
        "workspace": "~/.openclaw/workspaces/discord-bot",
        "model": "anthropic/claude-sonnet-4-5",
        "systemPromptOverrides": {
          "SOUL.md": "You are a helpful Discord moderator..."
        }
      },
      "dm:telegram:*": {
        "workspace": "~/.openclaw/workspaces/support-agent",
        "model": "openai/gpt-4o",
        "sandbox": { "mode": "always" }
      }
    }
  }
}

这种路由可以实现多种强大的用例。你可以为每个社区创建独立的角色,每个角色都针对该社区的文化和需求进行优化。不同的上下文可以有不同的工具访问权限:也许你的 Discord 机器人可以使用浏览器自动化,但你的 support 智能体则不能。隔离的沙盒为不可信用户提供了保障,即使有人尝试利用提示词注入漏洞,影响范围也会被限制在最小。你可以在一个上下文中测试新的智能体行为,而不会影响其他上下文中已建立且正常工作的智能体。

4. 会话工具(智能体间通信,A2A)

会话工具使智能体能够在不同的会话中协调,本质上提供了智能体间通信。当你想让智能体合作处理复杂任务或共享信息,而不需要你手动在不同聊天上下文中复制粘贴时,这些工具特别有用。

  • sessions_list 工具用于发现活动会话。这使得智能体能够查看其他可用的智能体。
  • sessions_send 工具向另一个会话发送消息。例如,您可以设置 announceStep: "ANNOUNCE_SKIP" 使一个智能体在无声的情况下将工作发送给另一个智能体,而不会通知两个会话中的用户。
  • sessions_history 工具从其他会话中获取文本记录,这在需要智能体从另一个智能体的交互中获取上下文以做出明智决策时非常有用。
  • sessions_spawn 工具用于以编程方式创建新的会话,以便分配工作。

5. 定时任务(Cron Jobs)和外部触发器(Webhooks)

Cron Jobs 允许您在特定时间运行智能体操作。需要每日摘要吗?配置一个每天早上 9 点触发的 Cron Job,向您的主会话发送消息。Webhooks 为智能体操作提供外部触发点。经典的例子是电子邮件集成,比如 Gmail 发布到一个 webhook 端点,从而触发智能体操作。

这两个功能都使用基于配置的设置,允许您自动化重复任务并与外部系统集成,而无需编写自定义代码。


深入解析:端到端消息流

让我们追踪当你向你的 OpenClaw 助手发送 WhatsApp 消息时会发生什么。理解这个流程可以揭示所有组件是如何协同工作的。

阶段 1:摄取

首先,Baileys 库从 WhatsApp 的服务器接收一个 WebSocket 事件。 src/whatsapp/ 中的 WhatsApp 适配器解析这个事件,提取消息文本、任何媒体附件以及发送者的元数据。

阶段 2:访问控制与路由

在消息继续传递之前,它会先经过访问控制层。这个发送者是否在你的允许列表中?如果是首次私信,配对是否已获批准?如果任何一项检查失败,消息就会在这里停止。

假设访问控制通过, src/auto-reply/reply.ts 中的自动回复系统将接管。它会确定哪个会话应该处理此消息。如果消息直接来自你,那就是具有全部功能的 main 会话。通过 WhatsApp 发送的私信成为 agent:main:whatsapp:dm:+123... 会话。群聊则成为 agent:main:whatsapp:group:120...@g.us 会话。每种会话类型都带有不同的权限和沙箱规则。

阶段 3:上下文组装

Agent 运行时的 PiEmbeddedRunner 从磁盘加载解析出的会话。它会通过读取工作空间中的 AGENTS.md 、 SOUL.md 和 TOOLS.md 来组装系统提示词,注入相关技能,并查询记忆搜索系统以查找语义上相似的过去对话,这些对话可能提供有用的上下文。

阶段 4:模型调用

这些丰富的上下文将被打包并流式传输到您配置的模型提供者。

阶段 5:工具执行

当模型响应时,运行时环境会监控工具调用。如果模型决定需要执行一个 bash 命令,运行时环境会拦截该调用并执行它,如果这是一个非主会话,可能会在 Docker 沙盒中执行。如果模型想要打开浏览器并抓取一个网站,运行时环境会启动 Chromium 并使用 Chrome DevTools 协议自动化。每个工具的结果都会被流式传输回模型,模型将其整合到其正在进行的响应中。

阶段 6:响应发送

响应块在到达时通过网关流回。WhatsApp 适配器格式化每个块,将 Markdown 转换为 WhatsApp 的标记格式并尊重消息大小限制。格式化的消息通过 Baileys 发送到 WhatsApp 的服务器,并最终发送到您的手机。最后,运行时将整个对话状态(您的消息、模型的响应、所有工具调用和结果)持久化回磁盘上的会话 JSON 文件。

整个流程的延迟预算大致如下:访问控制不到 10 毫秒。从磁盘加载会话不到 50 毫秒。组装系统提示词不到 100 毫秒。从模型获取第一个 token 根据网络条件需要 200 到 500 毫秒。工具执行各不相同:bash 命令通常在 100 毫秒内完成,而浏览器自动化可能需要 1 到 3 秒。


数据存储和状态管理

OpenClaw 将其数据和配置存储在用户主目录的多个位置。了解这种布局有助于备份、迁移和故障排除。

配置

主配置文件位于 ~/.openclaw/openclaw.json ,并使用 JSON5 格式,这意味着您可以包含注释和尾随逗号——这些功能使得手动编辑比严格的 JSON 更愉快。配置是分层管理的:环境变量会覆盖配置文件中的值,而配置文件中的值又会覆盖内置默认值。这允许您将敏感的令牌保存在环境变量中,同时在文件中保持静态配置。

会话状态和压缩

OpenClaw 将每个对话持久化为 ~/.openclaw/sessions/ 下的一个会话文件,捕获该会话的对话历史记录,以及元数据和任何持久的工具状态。

会话以仅追加的事件日志形式存储,并支持分支,这使得恢复状态、检查历史记录以及推理某个回合在对话树中的位置变得容易。

为了保持在模型上下文限制内,OpenClaw 执行自动压缩:对话的较旧部分被总结并持久化,以便会话可以继续而不丢失重要上下文。在压缩之前,系统可以运行一个轻量级的“记忆刷新”步骤,将持久化信息提升到记忆文件中;这有助于防止在压缩较旧的回合时丢失重要细节,并且在会话工作区不可写时会被跳过。

会话标识符编码了所有权和信任边界。主要操作员会话以 agent:<agentId>:main 为键,并运行具有全部功能。DM 会话使用 agent:<agentId>:<channel>:dm:<identifier> ,群组会话使用 agent:<agentId>:<channel>:group:<identifier> ;两者默认情况下都被沙盒化,以保护主机免受不可信输入和多参与者对话的影响。

记忆搜索

OpenClaw 会维护一个可搜索的对话记忆库,以便在与智能体交互时提供相关上下文。当你提问时,系统会自动搜索过去的对话,查找语义上相似的讨论,并将这些上下文注入当前对话回合中,这样智能体就可以参考几周前讨论过的事情,而无需你重复说明。

存储和索引

记忆系统使用 SQLite 数据库和向量嵌入在 ~/.openclaw/memory/<agentId>.sqlite 中存储数据。随着消息的到达,它们会被自动索引。系统使用混合搜索,结合向量相似性(语义匹配)和 BM25 关键词相关性(精确标记匹配)来查找最相关的过去上下文。

工作区中的记忆文件

除了对话记录,您还可以维护结构化的记忆文件供智能体参考:

  • MEMORY.md — 长期记忆,包含经过筛选的稳定事实。此文件仅在私有/main 会话中加载以保护隐私,绝不会在群聊中加载,以免他人看到您的个人上下文。
  • memory/YYYY-MM-DD.md — 每日笔记,提供每天活动和上下文的原始运行日志。

嵌入提供者(Embedding provider)选择

记忆系统需要一个嵌入模型来将文本转换为可搜索的向量。OpenClaw 会根据您配置的内容自动选择提供者:

  1. 如果您配置了本地嵌入模型( local.modelPath ),则使用该模型
  2. 否则,检查 OpenAI API 密钥并使用 OpenAI 嵌入
  3. 否则,检查 Gemini API 密钥并使用 Gemini 嵌入
  4. 如果没有可用,记忆搜索将被禁用

索引管理

文件监视器会监控您的记忆文件,并在它们更改时自动重新索引(具有 1.5 秒的防抖以避免频繁刷新)。如果您更改了嵌入提供程序或模型,系统会检测到这一点并自动重新索引所有内容。您还可以通过 experimental.sessionMemory: true 启用实验性会话转录索引,这使得完整的对话历史记录可供搜索,而不仅仅是记忆文件。最后,如果 sqlite-vec 可用,它将加速 SQLite 内的向量搜索操作。

凭证

敏感的认证数据存储在 ~/.openclaw/credentials/ 中。这包括频道认证令牌,如 WhatsApp 的会话数据,Discord 等平台的 OAuth 凭证,以及任何其他用于频道访问的秘密信息。文件权限限制为 0600(仅所有者可读写),并且该目录会自动排除在版本控制之外,以防止意外泄露。


安全架构

OpenClaw 通过多层安全机制实现纵深防御。每一层提供不同类型的保护,它们协同工作,共同构建全面的安全态势。

1. 网络安全

默认情况下,网关仅绑定到 127.0.0.1 ,您的回环接口(loopback interface)。这意味着网关仅可从本地机器访问,永远不会暴露在公共互联网上。远程访问需要通过一种支持的方法进行显式配置:

# SSH tunnel (recommended for VPS)
ssh -N -L 18789:127.0.0.1:18789 user@host

Tailscale 集成提供两种模式。Tailscale Serve 提供仅针对 tailnet 的 HTTPS 访问,您的网关通过安全的加密连接对您 Tailscale 网络上的其他设备可见。Tailscale Funnel 则更进一步,通过 Tailscale 的基础设施将您的网关暴露在公共互联网上。

# Tailscale Serve (tailnet-only HTTPS)
config: gateway.tailscale.mode: "serve"

# Tailscale Funnel (public HTTPS, requires password)
config: gateway.tailscale.mode: "funnel"
       gateway.auth.mode: "password"

无论您是通过 SSH、Tailscale 还是直接连接进行连接,WebSocket 握手和认证机制都适用。

2. 认证与设备配对

基于令牌或密码的认证保护非回环绑定。在启动网关之前设置 OPENCLAW_GATEWAY_TOKEN 环境变量,所有 WebSocket 客户端都必须在其 connect.params.auth.token 字段中包含该令牌。或者,通过在配置文件中的 gateway.auth.mode: "password" 配置密码认证(Tailscale Funnel 需要)。

基于设备的配对(Device-based pairing)增加了额外的安全层。所有 WebSocket 客户端(控制界面、节点、CLI 工具)在 connect 握手过程中包含设备身份。设备身份由设备 ID 和加密密钥组成。当新设备连接时:

  • 本地连接(回环或同一 Tailscale 网络)可以配置为自动批准,以简化同一主机的工作流程
  • 远程连接在握手期间必须签署一个挑战随机数,以证明他们拥有有效的凭证,并需要明确批准

一旦批准,网关将为该设备颁发一个设备令牌,允许后续连接而无需重新批准。这种基于设备的模型即使有人获取了您的认证令牌,也能防止未经授权的访问。

重要:控制界面(Control UI)需要一个安全上下文(HTTPS 或 localhost)来使用 crypto.subtle 生成设备身份。如果您启用 gateway.controlUi.allowInsecureAuth ,界面会回退到仅使用明文 HTTP 的令牌认证,并跳过设备配对——这是一种安全降级。请优先使用 HTTPS(Tailscale Serve)或在 127.0.0.1 上访问界面。

3. 通道访问控制

私信配对(DM pairing)提供 human-in-the-loop 批准私信(direct messages)。当为 dmPolicy="pairing" (默认值)时,未知发送者会触发特定流程:他们发送第一条消息,网关会回复一个唯一的配对码而不是处理消息。通过运行 openclaw pairing approve <channel> <code> 来批准发送者,这会将他们添加到本地允许列表存储中。只有到那时,他们的消息才会到达智能体。

允许列表明确指定哪些电话号码或用户名可以与您的机器人交互。对于 WhatsApp: channels.whatsapp.allowFrom: ["+1234567890"] 。对于 Telegram: channels.telegram.allowFrom ,并附带用户名或数字 ID。

组策略增加了另一层控制:

  • requireMention : 机器人仅在群组中被@提及时才会响应
  • 群组特定的允许列表:当设置 channels.whatsapp.groups 时,它成为一个群组允许列表(包含 "*" 以允许所有群组)
  • 每个频道的提及模式: messages.groupChat.mentionPatterns: ["@openclaw"]

4. 工具沙盒

OpenClaw 使用基于 Docker 的沙箱技术,按会话隔离工具执行。 main 会话(操作员的直接交互)通常在主机上以原生方式运行工具,并具有完全访问权限。相比之下,私信(DM)和组(group)会话可以配置为在临时的 Docker 容器中执行工具,从而减少不受信任输入的影响。

每个沙箱容器提供隔离的文件系统、可选的网络访问(通常默认禁用,仅在需要时显式启用)以及可配置的资源限制(CPU/记忆)。容器是短命的:它们是为沙箱执行而创建的,然后被销毁,因此即使 DM 或组会话被强迫执行不安全行为,其“破坏范围”也仅限于该容器,而不是您的宿主机环境。

基于会话的安全边界

该模型与会话信任级别完美映射:

  • 主会话(Main session):为操作员工作流程提供完全主机访问权限(无 Docker 开销)。
  • 私信会话(DM sessions):默认情况下沙盒化(即使对于已批准的联系人也一样),以防止错误或提示词注入。
  • 组会话(Group sessions):默认情况下沙盒化,以防御高风险、多参与者输入。

什么改变了安全配置文件

几个高级旋钮决定了隔离的强度:

  • 沙盒化的内容:沙盒化适用于工具(例如 Shell/进程/文件操作,以及可选的浏览器自动化),而不是 Gateway 本身。
  • 容器粒度:隔离可以是每个会话(最强),每个智能体,或跨沙盒会话共享(最高效,隔离性最低)。
  • 主机暴露:工作空间和绑定挂载决定了容器是否从主机什么都看不到,只读视图,或读写访问。绑定挂载功能强大,但如果暴露敏感路径,可能会重新引入风险。
  • 网络访问:启用容器网络扩展了能力,但也增加了风险;除非会话真正需要,否则应保持受限。
  • 逃逸通道:任何明确标为“主机级别”或具有提升权限的、绕过沙盒的工具都应被视为仅限高信任级别的表面。

工具策略和优先级

工具访问受分层策略管理,有效权限随着从操作员到不受信任环境的移动而逐渐缩小。

工具策略优先级(后源覆盖先源):

工具配置文件 → 提供者配置文件 → 全局策略 → 提供者策略 → 智能体策略 → 群组策略 → 沙盒策略

群组策略和沙盒策略可以进一步限制智能体可用的工具集,但不应用于扩展超出早期策略允许的访问权限。

5. 提示词注入防御

上下文隔离有助于防御提示词注入攻击,通过将输入清晰分离。用户消息携带源元数据,系统指令与用户提供的内容保持区分,工具结果则被封装在结构化格式中,以区别于用户输入。这种分离使得攻击者更难欺骗智能体将不可信的消息视为系统指令。

模型选择也起着作用。OpenClaw 的文档建议,对于任何可以运行工具或操作文件/网络的机器人,应使用最高等级的最新一代模型(并明确建议 Claude Opus 4.5 作为强大的默认选项)。如果出于成本或延迟原因使用较小模型,文档建议通过减少影响范围来补偿:优先使用只读工具,最小化文件系统暴露,应用严格的沙箱隔离,并强制执行严格的允许列表。

这些保护措施只有在有严格的控制措施支持时才有效。通过配对/允许列表(pairing/allowlists)锁定传入的私信,在群组中优先使用提及门控(mention gating)而不是在公共房间中运行“始终开启”模式,默认将链接/附件/粘贴的指令视为敌对行为,并在沙箱中运行敏感工具,同时将秘密排除在智能体可访问的文件系统之外。对于不可信的渠道,广泛启用沙箱隔离,并禁用网络功能工具( web_search / web_fetch / browser ,除非输入受到严格控制)。沙箱是可选的,系统提示词的约束是软性指导;执行来自频道(channel)访问控制、工具策略限制、沙箱隔离(在适用的情况下)以及明确的执行批准。


部署架构

OpenClaw 支持四种主要的部署模式,每种模式针对不同的用例和环境进行了优化。架构在所有模式中保持一致;变化的是网关的运行位置以及客户端如何连接到它。

本地开发(macOS/Linux)

在本地开发设置中,所有内容都在开发机器上运行。您使用 pnpm dev 在前台启动网关,这可以在代码更改时启用热重载。网关绑定到 127.0.0.1:18789 ,只能从本地机器访问。CLI 工具和 Web UI 直接连接到此回环地址。由于回环接口被视为可信,因此无需进行认证,调试日志以最大详细程度运行。

此模式以可视化方式表示:

生产 macOS(菜单栏应用)

macOS 生产部署使用 LaunchAgent 来将 Gateway 作为后台服务运行。该服务在登录时自动启动,并持续运行。macOS 菜单栏应用为 Gateway 提供了启动、停止和重新启动的原生界面。它包括直接嵌入应用中的 WebChat UI、用于免提操作的语音唤醒功能,以及通过回环接口的本地访问。可通过 SSH 隧道或 Tailscale 实现远程访问。

架构如下所示:

这项部署支持原生 macOS 集成,包括 iMessage 支持,因为 iMessage 需要在实际的 Mac 上运行。Voice Wake 与 ElevenLabs 集成,用于语音识别和合成。通过 A2UI 系统的 Canvas 支持,为智能体驱动的界面提供了一个可视化工作空间。

Linux/VM (远程网关)

在 VPS 或虚拟机上运行 OpenClaw 可提供 24/7 可用性,而无需保持个人计算机开启。网关作为 systemd 服务在远程主机上运行,并且可以保持绑定到回环( 127.0.0.1 )以增强安全性。您的本地客户端(CLI 和 Web UI)通过 SSH 隧道连接,该隧道将本地端口转发到远程回环端口。

选项 A:SSH 隧道(推荐默认选项)

SSH 端口转发将您的本地 127.0.0.1:18789 映射到远程网关的 127.0.0.1:18789 :

ssh -N -L 18789:127.0.0.1:18789 user@vps

一旦隧道建立,您的本地 CLI 和 Web UI 连接到您机器上的 127.0.0.1:18789 ,流量将通过加密的 SSH 隧道透明地转发到远程网关:

选项 B: Tailscale Serve(仅 tailnet HTTPS)

Tailscale 提供了一种替代的 VPS 部署方案。您无需维护 SSH 隧道,而是将您的 VPS 和客户端设备都加入同一个 Tailscale 网络(一个“tailnet”)。VPS 使用 Tailscale Serve 通过 HTTPS 将网关暴露给 tailnet 上的其他设备(例如, https://vps.tailnet.ts )。这种方式提供了加密访问,无需管理 SSH 密钥或隧道进程。

Fly.io(容器部署)

Fly.io 是一种云原生部署选项,网关在由 Fly.io 管理的 Docker 容器中运行。持久化卷存储 OpenClaw 状态(配置、会话、凭证),使其在部署和重启后仍然存在。Fly.io 在容器前面提供了一个托管的 HTTPS 端点(带有 TLS 终止),使网关可以通过公共互联网远程访问。

架构图:

因为网关在这个模式下可以从公共互联网访问,所以你应该启用强认证,并将其视为一个面向互联网的服务。


结论

OpenClaw 代表了一种现代的个人 AI 基础设施方法:本地优先、自托管且完全可控。其架构通过单进程网关模型平衡了简单性,通过多智能体路由、工具沙盒和可扩展插件实现了强大的功能。这使得它对刚开始使用的开发者来说易于访问,同时也能满足高要求的用例。

围绕网关控制平面的中心辐射式(hub-and-spoke)设计实现了跨消息平台的统一访问。无论你是从 WhatsApp、Discord 还是 iMessage 发送消息,都能获得一致的智能体体验。强大的安全边界可以防止不受信任的输入,同时不会牺牲功能。智能体原生运行时配合工具执行和持久会话,提供了一种真正智能的助手体验,而不仅仅是围绕 LLM 的聊天封装。

无论您是在个人笔记本电脑上运行 OpenClaw,还是将其部署到 VPS 上以实现全天候可用性,您都可以随时随地访问一个私有的 AI 助手。您保留对其运行位置、暴露方式以及数据存储和访问的控制权。

在 AI 能力越来越多地被专有 API 和封闭花园锁定在这个时代,OpenClaw 提供了一种替代方案:按照您的条件运行助手,通过您已经使用的渠道访问,并了解其工作原理。

Node.js 使用 adm-zip 操作 ZIP 文件指南

1. 安装依赖

在项目中安装 adm-zip 包:

bash
npm install adm-zip

2. 初始化对象

引入模块后,根据需求选择不同的初始化方式:

typescript
var AdmZip = require('adm-zip')

// 读取现有 ZIP 文件
var zip = new AdmZip('./my_file.zip')

// 创建新的 ZIP 对象(用于生成新压缩包)
var zipCreating = new AdmZip()
  • new AdmZip(path): 加载现有文件。
  • new AdmZip(): 创建空对象用于后续添加文件。

3. 核心功能 API

3.1 遍历文件列表

使用 getEntries 获取压缩包内所有条目,并通过 forEach 遍历。

typescript
var zipEntries = zip.getEntries()

zipEntries.forEach(function (zipEntry) {
  console.log(zipEntry.toString())
  if (zipEntry.entryName == 'my_file.txt') {
    console.log(zipEntry.getData().toString('utf8'))
  }
})
  • getEntries(): 返回包含所有条目的数组。
  • zipEntry.entryName: 获取文件在压缩包内的路径。
  • zipEntry.isDirectory: 判断是否为目录。
  • zipEntry.getData(): 获取文件内容的 Buffer 数据。

3.2 读取文件内容

直接读取指定文件的文本内容。

typescript
console.log(zip.readAsText('my_file.txt'))
  • readAsText(entryName): 将指定条目内容作为字符串返回。

3.3 提取单个文件

将压缩包内的特定文件提取到指定目录。

typescript
zip.extractEntryTo(
  'my_file.txt',   // 条目名称
  './src',         // 目标路径
  false,           // maintainEntryPath: 是否保持条目路径结构
  true             // overwrite: 是否覆盖现有文件
)

maintainEntryPath 参数详解

说明 示例
true 保持压缩包内的完整路径结构 config/settings.json → ./src/config/settings.json
false 只提取文件,不保留目录结构 config/settings.json → ./src/settings.json

场景对比:

假设 ZIP 内有 config/settings.json 文件:

typescript
// 不保持路径
zip.extractEntryTo('config/settings.json', './src', false, true)
// 结果:./src/settings.json

// 保持路径
zip.extractEntryTo('config/settings.json', './src', true, true)
// 结果:./src/config/settings.json

选择建议:

场景 推荐值
只想提取单个文件,不关心目录 false
需要保持项目原有结构 true
批量解压多个相关文件 true
扁平化输出所有文件 false

3.4 解压所有文件

将整个压缩包内容一次性解压到指定目录。

typescript
zip.extractAllTo('./src', true)
  • extractAllTo(targetPath, overwrite): 批量解压操作。

3.5 创建并写入 ZIP 文件

向 AdmZip 实例添加文件内容,并保存为新的 .zip 文件。

typescript
var content = 'inner content of the file'
// 添加文件:文件名,内容 Buffer,注释
zip.addFile('test.txt', Buffer.from(content, 'utf8'), 'entry comment goes here')
// 写入磁盘
zip.writeZip('./test.zip')
  • addFile(name, content, comment): 向压缩包添加新条目。
  • Buffer.from(): 将字符串转换为 Buffer 流。
  • writeZip(path): 将内存中的 ZIP 对象保存为物理文件。

4. 方法参数速查表

方法 参数 1 参数 2 参数 3 参数 4
extractEntryTo entryName targetPath maintainEntryPath overwrite
extractAllTo targetPath overwrite - -
addFile name content comment -

5. 注意事项

  • 路径存在性: 确保解压或写入的目标目录存在,否则可能报错。
  • 字符编码: 处理中文文件名或内容时,注意指定编码(如 utf8)。
  • 密码支持: 代码中定义了 password 变量,若需加密压缩包,需查阅 adm-zip 关于密码保护的具体 API 支持。

Vue3 JSX 语法速查:v-model、事件、插槽一网打尽

Vue3 JSX 以 JS 原生逻辑替代模板语法,核心转换规则如下:

  • 条件渲染v-if&&/ 三元表达式;v-show 直接保留
  • 循环渲染v-for → 数组 map 遍历
  • 事件处理:事件名驼峰化,修饰符用 withModifiers 包裹
  • 双向绑定v-model 支持基础、自定义名、修饰符及多 model 场景
  • 插槽:支持默认 / 具名 / 作用域插槽,渲染与传递写法清晰
import { ref } from 'vue'
export default function add(props, ctx) {
    let visible = props.visible
    let form = props.form
    let plus = props.isPlus
    let addFormRef = ref()
    async function handleOk() {
        const error = await addFormRef.value.validate()
        if (error) return
        let url = plus ? 'insert' : 'update'
        let msg = plus ? '新增成功' : '更新成功'
        proxy.post(`/api/mapbus/pm/project/${url}`, form).then((res) => {
            proxy.$message.success(msg)
            ctx.emit('success')
        })
    }
    return (
        <a-drawer visible={visible} title={plus ? '新建' : '编辑'} width="30%" onOk={handleOk}>
            <a-form ref={addFormRef} model={props.form} auto-label-width>
                <a-form-item field="projectName" label="项目名称" validate-trigger="blur" rules={{required: true, message: '项目名称必填'}}>
                    <a-input v-model={form.projectName}></a-input>
                </a-form-item>
                <a-form-item field="remark" label="说明">
                    <a-input v-model={form.remark}></a-input>
                </a-form-item>
            </a-form>
        </a-drawer>
    )
}

一、常规逻辑

  • v-if: 转换成 js逻辑,三元表达式也可;
  • v-show: 支持;可直接写成v-show;
  • v-for:转换成js逻辑,forEach,map...等数组循环方式;
  • 事件:依驼峰命名方式写,onClickonMouseOver...等等
  • js: 用花括号包起来;
  • 对象:用两个花括号,外围的括号是js的括号,里面括号才是对象的括号;

二、事件

  1. 事件以驼峰命名方式定义;

  2. 事件要是有修饰符的话:

  • 以常规驼峰命名写;
<input
  onClickCapture={() => {}}
  onKeyupOnce={() => {}}
  onMouseoverOnceCapture={() => {}}
  />
  • 可以使用 withModifiers 函数
<div onClick={withModifiers(() => {}, ['self'])} />

三、v-model

Vue3 jsx新特性,支持v-model使用

(一)、modelValue

如果组件的v-modelmodelValue的话,那使用很简单;

renderDropdown(h){
const value = "value"
return <custom-component v-mode={value}>
code...
</custom-component>
}

自定义value

比如v-model:visible=show写法如下:

renderDropdown(h){
  const show = "true"
  return <el-popover v-model={[show, 'visible']}>
    code...
  </el-popover>
}

修饰符

  1. v-model后面跟着,使用(_)代替(.);vModel_trim = {value}
  2. withModifiers
// template<input v-model="val" />
<input v-model:name="val">
<input v-model.trim="val">
<input v-model:name.trim="val">

// tsx
<input v-model={val} />
<input v-model={[val, 'name']} />
<input v-model={[val, ['trim']]} />
<input v-model={[val, 'name', ['trim']]} />

多个model

// template
<A v-model="foo" v-model:bar="bar" />

// tsx
<A v-models={[[foo], [bar, "bar"]]} />

四、插槽

(一·)、渲染插槽

  1. js的方式
// 默认插槽
<div>{slots.default()}</div>

// 具名插槽
<div>{slots.footer({ text: props.message })}</div>
  1. dom的形式
export default function common(props, ctx) {
    const children = ctx.slots.default()[0]
    function handleBack() {
        ctx.emit('back', 12)
    }
    return (
        <div className={commonCss.panelContainer}>
            <div className={commonCss.header}>
                <MyIcon name="return" size={16} style={{cursor: 'pointer'}} onClick={handleBack}></MyIcon>
            </div>
            <children></children>
        </div>
    )
}

(二)、传递插槽

// 默认插槽
<MyComponent>{() => 'hello'}</MyComponent>

// 具名插槽
<MyComponent>{{
  default: () => 'default slot',
  foo: () => <div>foo</div>,
  bar: () => [<span>one</span>, <span>two</span>]
}}</MyComponent>

也可以如下:

// 具名插槽
<MyComponent v-slots={{
  default: () => 'default slot',
  foo: () => <div>foo</div>,
  bar: () => [<span>one</span>, <span>two</span>]
}}></MyComponent>

(四)、作用域插槽

<MyComponent>{{
  default: ({ text }) => <p>{ text }</p>  
}}</MyComponent>

五、总结

模板语法(Template) JSX/TSX 语法 说明
v-if="show" {show && <div>内容</div>} 三元表达式也可:{show ? <div>显示</div> : <div>隐藏</div>}
v-show="show" <div v-show={show}>内容</div> 直接支持 v-show
v-for="item in list" {list.map(item => <div>{item}</div>)} 需加 key
@click.stop="handleClick" onClick={withModifiers(handleClick, ['stop'])} 修饰符用 withModifiers 包裹
v-model:visible="show" <el-popover v-model={[show, 'visible']}>

感谢您抽出宝贵的时间观看本文;本文是 Vue3 核心 API 系列的第 2 篇,后续会持续更新 computed、ref/reactive、生命周期等实战内容,同时正在整理「Vue3 完整项目实战小册」(包含从 0 到 1 开发小程序 / 管理系统的全流程),欢迎关注~

检索增强生成技术RAG

检索增强生成技术RAG

作为一名前端开发人员,在AI席卷的这几年,越来越能明显的感觉到AI在代码生成方面,有着日新月异的变话,AI技术也是层出不穷,隔段时间就会出来新的技术,本次来了解一下AI层面常用到的一个技术 RAG,尝试来寻找一些可以在工作中有帮助的思路方向

什么是RAG?

1.1 基本概念

RAG(Retrieval-Augmented Generation,检索增强生成) 是一种将信息检索技术与生成式大语言模型(LLM)相结合的人工智能框架。它通过从外部知识库中检索相关信息,并将其作为上下文输入给LLM,从而显著提升模型在知识密集型任务中的表现。

1.2 RAG的核心价值

1.2.1 LLM的不足

使用大模型时,对于一些不在模型训练数据中的信息,模型回答是无法作出精准判断的,即使回答了,可能也是错误的结论,也就是常说的"幻觉",当模型用于外部一些通用场景的时候,还可以使用其他技术让模型在外网自主搜索内容进行生成总结,但是在内网环境,或者信息存在壁垒的场景,比如,面向公司内部研发的机器人,这个问题会严重影响用户的体验

总结LLM的不足

  • LLM是基于"预训练"的的数据进行训练,对于新的数据,LLM是无法参考回答的
  • LLM无法基于非公开的数据进行参考回答
  • 对于LLM不知道的数据,在回答的时候通常会"胡说八道",也就是"幻觉"

面对这类问题,需要对模型进行额外的信息穿透,主要有两种方式

  • 微调:就是在预训练的模型上,使用特定的数据,专业的领域的知识,进行进一步训练,让模型在特定领域的表现更好
  • RAG:从外部知识库检索一些相关的信息提供给LLM,让他可以获取一些专业知识喂到上下文,私有数据进行回答
1.2.2 微调 VS RAG

举个例子

比如拿一本从来没看过的书

微调会把这本书的知识嵌入到模型内部中,模型会深入理解相应的知识点以及图谱关系等

而RAG相当于给你一本书做参考资料,进行"开卷回答",回答的质量决定参考片段与问题本身的关键度

image.png

由于微调是内化知识到大模型,所以最终效果是最好的,

但是微调需要有过高的成本投入

  • 时间和人力成本比较高:需要对大量的数据进行清洗标注训练,
  • 经济成本较高:训练需要较高的算力,
  • 实现难度比较高:需要专业的AI知识

相比之下上面三个微调的缺点,就是RAG的优点,对于一些中小企业来说,RAG或许是更好的选择

RAG的应用场景

RAG 的应用范围非常广泛,以下是一些典型场景

  1. 智能客服:在企业客服系统中,RAG 可以根据用户问题从产品手册或 FAQ 中检索相关信息,并生成自然语言回答。
  2. 知识库问答:在内部知识管理系统中,RAG 可以帮助员工快速查找文档并生成总结或答案。
  3. 法律与合规:在法律咨询场景中,RAG 可以检索最新的法规和案例,生成符合事实的建议。
  4. ......

这些场景通常需要处理大量的外部知识,而 RAG 的动态检索能力使其成为理想的选择。

工作流程

image.png

知识库(Knowledge Base)

知识库是RAG的数据源,包含了可检索的信息,可以的形式是

  • 文本文档:比如txt,pdf
  • 数据库
  • 网页内容
  • 企业数据:比如产品手册

检索模块(Retriever)

检索器根据用户提问的问题从知识库从查找相关的内容,通常有两种检索技术

  • 基于关键词的检索:比如ES,使用关键字匹配查找相关文档
  • 基于语义的检索:使用嵌入模型(Embedding Model)将查询内容和文档转换为向量,通过向量相似度进行查找相关的文档

嵌入模型(Embedding Model)

用于将查询内容和文档转换为高维度的向量,这些向量捕捉了文本的语义信息,使得相似的文本在向量空间中更接近

向量数据库(Vector Database)

用于存储和查询文档的向量表示

向量检索技术

向量(Vector)

向量就是同时拥有数值和方向的量

在 RAG里,向量指的是用一串数字表示文本(或图片等)的数学表示。

每一个向量维度代表一个语义,语义相近的文本,对应的向量在空间中会靠得更近。

比如

  • 二维向量:[0.1,0.2],可以理解为一个有x轴和y轴的平面直角坐标系
  • 高维向量:[0.02,0.05,...0.03],以此类推,维度越高,在语义检索中精度就越高

文本向量化(Embedding)

向量化是将非数值数据(如文本、图像或音频)转换为数字向量(一组有序的数字)的过程。

在 RAG 系统中,我们主要关注文本的向量化,即将一段文字(单词、句子或文档)转换为一个高维向量(通常是数百到数千维的数字数组)

类比:你在一家图书馆工作图书馆里有成千上万本书,你需要一种方法快速判断两本书是否内容相似,一种简单的办法是为每本书创建一个"特征清单",比如:

  • 包含多少科技词汇?
  • 包含多少历史事件?
  • 情感是积极还是消极?

如果我们用数字表示这些特征(例如 [2, 5, 0.1]),每本书就变成了一个向量。通过比较这些向量,我们可以判断两本书的相似性。向量化就是为文本创建这样的"特征清单",但它由计算机自动生成,包含更复杂的语义信息。

为什么需要文本向量化

计算机无法直接理解文本,因为它们处理的是数字。向量化将文本转换为计算机可以处理的数字格式,同时保留文本的语义信息

当我们在检索的时候,可以通过语义相似度比较

打个比方

image.png

从上图可以看到,相似的文本会被聚集,比如销售额降低(虚拟向量 [0.2, 0.3 ...] )和流失率增加 [0.3, 0.4 ...] 在情感方面都偏向负面,且都是事实观点,他们在向量空间里的夹角,相比于中彩票 [0.9, 0.02...] (情感正向,基于事实)和 质量差 [0.1,0.7...](情感负面,基于主观意见)要小很多。

假设知识库中有以下文档:

  • 文档 1:"产品支持 Windows 和 Linux。"
  • 文档 2:"本产品是一款智能设备。"

用户查询:"产品支持哪些系统?"。与文档1(系统支持哪些系统)语义接近、距离近,与文档2(智能设备)语义无关、距离远 → RAG 优先检索文档1。

image.png

余弦相似度

在RAG检索中,常用余弦相似度算法来匹配语义相似的文本

余弦相似度算法看"方向和夹角"

image.png

Top-K

在RAG系统中,检索匹配到相似的结果,需要吧相关的内容返回给大模型,会同时匹配到好几条结果

Top-K = 只保留分数最高的 K 个,把这 K 个文档块交给大模型生成答案。

例如 Top-5:只取相似度排前 5 的 5 条文档,不再用第 6、7、8… 条。

简易RAG项目(用于更好理解RAG)

流程示意图

image.png

为了方便,让AI生成相应的代码

帮我生成一个RAG的简易项目,包括加载.txt文本内容,文本检索,文本转向量,使用qwen3-max大模型,chroma向量数据库,text-embendding-v4向量模型, 框架是 langchain,.txt文本你也帮我生成,主要用于学习RAG

代码

"""
RAG 简易 Demo(LangChain + Chroma + text-embedding-v4 + qwen3-max)

学习要点:
- 加载 .txt 文档(TextLoader)
- 文本切分(RecursiveCharacterTextSplitter)
- 文本转向量(DashScope text-embedding-v4)
- Chroma 向量库持久化
- 检索 + RAG 生成(qwen3-max)

运行前准备:
1) 安装依赖:pip install -r requirements.txt
2) 配置环境变量:export DASHSCOPE_API_KEY="你的key"

用法:
  python index.py --build                    # 构建索引(先运行一次)
  python index.py --ask "你的问题"           # 提问
"""

import os
import argparse
from pathlib import Path
from typing import List, Tuple

from dotenv import load_dotenv
load_dotenv()

# -----------------------------
# 配置
# -----------------------------

CHAT_MODEL = "qwen3-max"
BASE_URL = "https://dashscope.aliyuncs.com/compatible-mode/v1"
API_KEY = os.getenv("DASHSCOPE_API_KEY")

EMBEDDING_MODEL = "text-embedding-v4"

DATA_DIR = Path(__file__).resolve().parent / "data"
CHROMA_DIR = Path(__file__).resolve().parent / "chroma_db"

CHUNK_SIZE = 800
CHUNK_OVERLAP = 150
TOP_K = 4
USE_MMR = True

# -----------------------------
# 依赖导入
# -----------------------------

from langchain_openai import ChatOpenAI
from langchain_community.embeddings import DashScopeEmbeddings
from langchain_core.documents import Document
from langchain_core.prompts import ChatPromptTemplate
from langchain_text_splitters import RecursiveCharacterTextSplitter
from langchain_chroma import Chroma
from langchain_community.document_loaders import TextLoader

# -----------------------------
# 工具函数
# -----------------------------


def require_api_key() -> None:
    if not API_KEY or not API_KEY.strip():
        raise RuntimeError(
            "未检测到 DASHSCOPE_API_KEY。请先在终端执行:export DASHSCOPE_API_KEY='你的key'"
        )


def load_documents(data_dir: Path) -> List[Document]:
    """从 data_dir 加载所有 .txt 文档。"""
    if not data_dir.exists():
        raise RuntimeError(f"未找到文档目录:{str(data_dir)}。请创建 data/ 并放入 .txt 文件。")

    docs: List[Document] = []
    for path in data_dir.rglob("*.txt"):
        if not path.is_file():
            continue
        try:
            loader = TextLoader(str(path), encoding="utf-8")
            docs.extend(loader.load())
        except Exception as e:
            print(f"[加载失败] {path.name}: {e}")

    for d in docs:
        if "source" not in d.metadata:
            d.metadata["source"] = d.metadata.get("file_path") or d.metadata.get("path") or "unknown"

    return docs


def split_documents(docs: List[Document]) -> List[Document]:
    """将文档切分为 chunks。"""
    splitter = RecursiveCharacterTextSplitter(
        chunk_size=CHUNK_SIZE,
        chunk_overlap=CHUNK_OVERLAP,
    )
    chunks = splitter.split_documents(docs)
    for i, c in enumerate(chunks):
        c.metadata["chunk_id"] = i
        src = c.metadata.get("source", "")
        c.metadata["source_name"] = Path(src).name if src else "unknown"
    return chunks


def make_embeddings() -> DashScopeEmbeddings:
    """创建 DashScope text-embedding-v4 客户端。"""
    return DashScopeEmbeddings(
        model=EMBEDDING_MODEL,
        dashscope_api_key=API_KEY,
    )


def build_and_save_index(chunks: List[Document]) -> None:
    """构建 Chroma 向量库并持久化到 chroma_db/。"""
    embeddings = make_embeddings()
    CHROMA_DIR.mkdir(parents=True, exist_ok=True)
    Chroma.from_documents(
        documents=chunks,
        embedding=embeddings,
        persist_directory=str(CHROMA_DIR),
    )
    print(f"[完成] 已保存 Chroma 索引到:{str(CHROMA_DIR)}")


def load_vectorstore() -> Chroma:
    """从 chroma_db/ 加载 Chroma 向量库。"""
    embeddings = make_embeddings()
    if not CHROMA_DIR.exists():
        raise RuntimeError(
            f"未找到索引目录:{str(CHROMA_DIR)}。请先运行:python index.py --build"
        )
    return Chroma(
        persist_directory=str(CHROMA_DIR),
        embedding_function=embeddings,
    )


def make_retriever(vectorstore: Chroma):
    """从向量库创建 retriever。"""
    if USE_MMR:
        return vectorstore.as_retriever(
            search_type="mmr",
            search_kwargs={"k": TOP_K, "fetch_k": max(20, TOP_K * 5)},
        )
    return vectorstore.as_retriever(
        search_type="similarity",
        search_kwargs={"k": TOP_K},
    )


def format_context(docs: List[Document]) -> Tuple[str, str]:
    """将检索到的 chunks 格式化为上下文与引用清单。"""
    blocks: List[str] = []
    cites: List[str] = []
    for d in docs:
        source = d.metadata.get("source_name", "unknown")
        chunk_id = d.metadata.get("chunk_id", "?")
        cite = f"{source}#chunk{chunk_id}"
        cites.append(cite)
        blocks.append(f"[{cite}]\n{d.page_content}")
    context_text = "\n\n".join(blocks)
    citations_text = "\n".join(f"- {c}" for c in cites)
    return context_text, citations_text


def answer_with_rag(query: str) -> None:
    """RAG 主流程:加载索引 -> 检索 -> 生成答案 -> 打印引用。"""
    require_api_key()
    vectorstore = load_vectorstore()
    retriever = make_retriever(vectorstore)

    docs = retriever.invoke(query)
    context, citations = format_context(docs)

    prompt = ChatPromptTemplate.from_messages(
        [
            (
                "system",
                "你是一个基于资料回答问题的助手。\n"
                "规则:\n"
                "1) 只能使用【给定上下文】回答,不要编造。\n"
                "2) 如果上下文不足以回答,请直接回答:不知道,并说明缺少哪类信息。\n"
                "3) 回答后必须给出引用:用 [source] 的形式列出你用到的片段来源,例如:[xxx.txt#chunk0]。\n"
                "4) 用中文回答,尽量简洁、条理清晰。\n",
            ),
            (
                "human",
                "【给定上下文】\n"
                "{context}\n\n"
                "【问题】\n"
                "{question}\n",
            ),
        ]
    )

    llm = ChatOpenAI(
        model=CHAT_MODEL,
        temperature=0.2,
        api_key=API_KEY,
        base_url=BASE_URL,
    )

    msg = prompt.invoke({"context": context, "question": query})
    resp = llm.stream(msg)

    print("\n==================== 答案 ====================")
    for chunk in resp:
        print(chunk.content, end="", flush=True)
    print("\n==================== 检索命中(引用清单) ====================")
    print(citations if citations.strip() else "(无命中)")


def build_index() -> None:
    """构建索引:加载 data/*.txt -> 切分 -> Chroma 向量化并持久化。"""
    require_api_key()
    docs = load_documents(DATA_DIR)
    if not docs:
        raise RuntimeError("没有加载到任何文档。请检查 data/ 目录下是否有 .txt 文件。")

    print(f"[加载] 原始文档数:{len(docs)}")
    chunks = split_documents(docs)
    print(f"[切分] chunks 数:{len(chunks)} (chunk_size={CHUNK_SIZE}, overlap={CHUNK_OVERLAP})")
    build_and_save_index(chunks)


def quick_eval() -> None:
    """用几条样例问题做快速自检。"""
    questions = [
        "什么是 RAG?",
        "chunk_size 和 chunk_overlap 分别是什么?",
        "Embedding 在 RAG 里起什么作用?",
    ]
    for q in questions:
        print("\n\n#############################################")
        print("Q:", q)
        answer_with_rag(q)


def main() -> None:
    parser = argparse.ArgumentParser()
    parser.add_argument("--build", action="store_true", help="构建向量索引(先运行一次)")
    parser.add_argument("--ask", type=str, default="", help="对本地知识库提问")
    args = parser.parse_args()

    if args.build:
        build_index()
        return
    if args.ask.strip():
        answer_with_rag(args.ask.strip())
        return

    print("用法:")
    print("  python index.py --build")
    print('  python index.py --ask "你的问题"')


if __name__ == "__main__":
    main()

langchain>=0.3.0
langchain-openai>=0.2.0
langchain-community>=0.3.0
langchain-text-splitters>=0.3.0
langchain-core>=0.3.0
langchain-chroma>=0.1.0
chromadb>=0.4.0
dashscope>=1.20.0
python-dotenv>=1.0.0

Embedding 与文本切块(Chunk)简介

在 RAG 中,长文档通常会被切成较小的片段,这些片段称为 chunk(文本块)。切块的目的是让检索更精准:每个 chunk 对应一个向量,用户提问时用问题的向量去匹配最相似的若干 chunk,而不是整篇文档。切块时有两个常用参数:chunk_size 表示每个块的大致长度(如按字符数或 token 数),chunk_overlap 表示相邻块之间的重叠长度。overlap 可以避免把一句完整的话从中间切断,让跨块边界的语义也能被检索到。chunk_size 越大,单块上下文越完整,但检索粒度越粗;越小则检索越细,但可能割裂语义,需要根据实际文档和问题类型做权衡。

文本转向量依靠的是 Embedding 模型。Embedding 模型把一段文本映射成一个固定维度的数值向量,语义相近的文本在向量空间中距离更近。这样我们就可以用"向量相似度"(如余弦相似度)来检索与问题最相关的文档块。常见的做法是:用同一个 Embedding 模型分别对文档 chunk 和用户问题进行编码,得到文档向量和查询向量,再在向量数据库(如 Chroma、FAISS)中进行相似度检索,取 top-k 个最相关的 chunk 作为 RAG 的上下文。

RAG 简介:检索增强生成

RAG(Retrieval-Augmented Generation,检索增强生成)是一种结合了信息检索与大语言模型生成的技术。其核心思想是:在回答用户问题之前,先从外部知识库中检索出与问题相关的文档片段,再把这些片段作为上下文交给大模型,让模型基于"给定资料"来生成答案,而不是仅依赖模型自身记忆。

RAG 的典型流程包括三步:第一步是检索(Retrieval),根据用户问题在向量库或全文索引中查找最相关的文档块;第二步是把检索到的内容拼成一段上下文;第三步是生成(Generation),将"上下文 + 用户问题"一起输入大模型,由模型生成回答。这样既能利用大模型的理解与生成能力,又能保证答案有据可依,减少幻觉。

RAG 适用于知识问答、客服、内部文档助手等场景。当你的知识经常更新、或不想把全部知识都写进模型时,用 RAG 把文档存进向量库,按需检索再生成,是常见且有效的做法。

项目结构

├── index.py              # 主入口:构建索引 + RAG 问答
├── data/                  # 存放 .txt 文档
│   ├── rag_intro.txt     # 示例1:RAG 概念与流程
│   └── embedding_chunk.txt # 示例2:Embedding 与 Chunk 简介
├── chroma_db/            # Chroma 持久化目录(运行 --build 后生成)
├── requirements.txt     # 依赖列表(可选)
└── README.md             # 运行说明(可选)

运行

首次运行build会生成向量数据库,用于提问时候的检索

image.png

提问"什么是 RAG?"

image.png

检索到响应的txt的内容了

提问"什么是 LLM?"

image.png

没检索到


参考资料

AI概念解惑系列 - RAG

向量化、向量数据库与模型工作原理

检索增强生成技术RAG:向量化与大模型的结合

WebTransport 核心用法及身份验证和应用

WebTransport 核心用法与注意事项

WebTransport 是浏览器提供的新一代网络传输 API,基于 HTTP/3 协议,支持双向、低延迟的多路复用通信,可替代传统的 WebSocket 或 XHR,特别适用于实时音视频、游戏、低延迟数据交互等场景。


一、核心用法

1. 基础连接建立

WebTransport 连接基于 HTTP/3 协议,需服务端支持 HTTP/3(如 Nginx、Caddy 或自定义服务器),客户端通过 URL 建立连接:

javascript

运行

// 1. 建立 WebTransport 连接(URL 需使用 https 或 w3t 协议)
async function connect() {
  try {
    // 服务端地址(需配置 HTTP/3 证书)
    const transport = new WebTransport('https://your-server.com:4433/webtransport');
    
    // 等待连接就绪
    await transport.ready;
    console.log('WebTransport 连接成功');

    // 监听连接关闭事件
    transport.closed.then(() => {
      console.log('连接已关闭');
    });

    return transport;
  } catch (error) {
    console.error('连接失败:', error);
  }
}

2. 双向通信方式

WebTransport 支持两种核心通信模式:

(1)双向流(Bidirectional Streams)

类似 TCP 流,支持客户端 / 服务端双向读写,适合连续数据传输(如实时音频):

javascript

运行

async function createBidirectionalStream(transport) {
  // 创建双向流
  const stream = await transport.createBidirectionalStream();
  
  // 写入数据到服务端
  const writer = stream.writable.getWriter();
  const encoder = new TextEncoder();
  await writer.write(encoder.encode('Hello Server!'));
  writer.releaseLock(); // 释放写入锁

  // 读取服务端返回的数据
  const reader = stream.readable.getReader();
  const decoder = new TextDecoder();
  const { value, done } = await reader.read();
  if (!done) {
    console.log('服务端返回:', decoder.decode(value));
  }
}

(2)单向流(Unidirectional Streams)

仅客户端→服务端或服务端→客户端的单向传输,适合批量数据推送:

javascript

运行

async function createUnidirectionalStream(transport) {
  // 客户端向服务端发送单向流
  const stream = await transport.createUnidirectionalStream();
  const writer = stream.getWriter();
  await writer.write(new Uint8Array([1, 2, 3, 4]));
  await writer.close(); // 关闭流
}

// 监听服务端主动推送的单向流
function listenServerUnidirectionalStream(transport) {
  (async () => {
    const reader = transport.incomingUnidirectionalStreams.getReader();
    while (true) {
      const { value: stream, done } = await reader.read();
      if (done) break;
      // 读取服务端推送的数据
      const dataReader = stream.getReader();
      const { value } = await dataReader.read();
      console.log('服务端推送:', value);
    }
  })();
}

(3)数据报(Datagrams)

基于 UDP 的无连接、不可靠传输,适合低延迟、允许少量丢包的场景(如游戏同步):

javascript

运行

async function useDatagrams(transport) {
  // 检查数据报是否可用
  if (!transport.datagrams) {
    console.error('数据报功能不可用');
    return;
  }

  // 发送数据报
  const writer = transport.datagrams.writable.getWriter();
  const encoder = new TextEncoder();
  await writer.write(encoder.encode('UDP 数据'));

  // 接收数据报
  const reader = transport.datagrams.readable.getReader();
  const decoder = new TextDecoder();
  while (true) {
    const { value, done } = await reader.read();
    if (done) break;
    console.log('收到数据报:', decoder.decode(value));
  }
}

3. 连接关闭与错误处理

javascript

运行

async function handleTransportEvents(transport) {
  // 监听连接错误
  transport.addEventListener('error', (error) => {
    console.error('连接错误:', error);
  });

  // 主动关闭连接
  async function closeTransport() {
    await transport.close({
      code: 0, // 关闭码(自定义)
      reason: '客户端主动关闭' // 关闭原因
    });
  }
}

二、关键注意事项

1. 环境与兼容性

  • 浏览器支持:仅现代浏览器支持(Chrome 97+、Edge 97+、Firefox 114+),Safari 暂未完全支持;
  • 协议要求:必须基于 HTTP/3 协议,服务端需配置 HTTP/3 证书(HTTPS 强制),本地测试需使用 localhost 或合法证书;
  • 端口配置:服务端需开放 HTTP/3 端口(通常为 443,或自定义端口如 4433),且防火墙需允许 UDP 流量(HTTP/3 基于 UDP)。

2. 安全性限制

  • 同源策略:默认遵循同源策略,跨域需服务端配置 CORS 头(如 Access-Control-Allow-Origin: *);
  • 证书要求:必须使用合法的 TLS 证书(自签名证书仅本地测试可用,生产环境需信任证书);
  • 权限限制:仅在安全上下文(HTTPS/localhost)中可用,HTTP 页面无法使用。

3. 传输特性与可靠性

  • 流的可靠性:双向 / 单向流基于 HTTP/3 的流机制,是可靠、有序的(类似 TCP);
  • 数据报的不可靠性:Datagrams 基于 UDP,无可靠性、无顺序保证,需业务层自行处理丢包、重传;
  • 多路复用:单个 WebTransport 连接可创建多个流 / 数据报,无需建立多个连接,但需注意流的并发数限制(服务端通常有默认阈值)。

4. 服务端适配

  • 服务端需实现 HTTP/3 + WebTransport 协议(如使用 Node.js 的 quiche、Go 的 quic-go、Nginx 1.25+ 等);
  • 避免过度创建流:单个连接的流数量过多可能导致性能下降,建议合理复用流;
  • 处理连接超时:服务端需配置连接超时机制,清理闲置连接。

5. 错误处理与降级

  • 需兼容低版本浏览器:可检测 WebTransport 是否存在,降级使用 WebSocket 或 Fetch API;
  • 监听连接状态:通过 transport.readytransport.closederror 事件处理断连重连逻辑;
  • 数据编码:传输二进制数据时建议使用 Uint8Array,文本数据使用 TextEncoder/TextDecoder 避免编码问题。

WebTransport 身份验证方案与典型应用场景

WebTransport 本身未内置身份验证机制,但可结合 HTTP/3 协议特性、请求头、令牌(Token)等方式实现身份验证,核心思路是在建立连接或传输数据前完成身份校验,确保通信安全。以下是具体实现方案、代码示例及典型应用场景。


三、WebTransport 身份验证的核心实现方式

身份验证需结合「连接建立阶段」和「数据传输阶段」,优先在连接初始化时完成校验,避免无效连接占用资源。

1. 方式 1:URL 携带令牌(Token)(最简单)

在建立 WebTransport 连接时,通过 URL 参数携带身份令牌(如 JWT),服务端解析 URL 并校验令牌合法性。

客户端实现:

javascript

运行

async function connectWithToken() {
  // 从本地存储获取预生成的 JWT 令牌(如登录后返回的 Token)
  const authToken = localStorage.getItem('user_token');
  if (!authToken) {
    throw new Error('未获取到身份令牌');
  }

  // 拼接 Token 到 URL 参数中
  const transportUrl = `https://your-server.com:4433/webtransport?token=${encodeURIComponent(authToken)}`;
  
  try {
    const transport = new WebTransport(transportUrl);
    await transport.ready;
    console.log('身份验证通过,连接成功');
    return transport;
  } catch (error) {
    // 服务端校验失败会返回连接错误(如 401)
    console.error('身份验证失败:', error);
    // 可触发重新登录逻辑
  }
}

服务端校验逻辑(以 Node.js + quic-go 为例):

服务端解析 URL 中的 token 参数,验证签名 / 有效期,若无效则拒绝建立 HTTP/3 连接(返回 401 状态码)。

2. 方式 2:HTTP/3 请求头携带凭证(推荐)

WebTransport 连接建立时会先发送 HTTP/3 握手请求,可通过自定义请求头携带身份凭证(如 Authorization 头),更安全且符合 HTTP 规范。

客户端实现:

javascript

运行

async function connectWithHeader() {
  const authToken = localStorage.getItem('user_token');
  // 构造请求头(需服务端允许跨域携带该头)
  const transport = new WebTransport('https://your-server.com:4433/webtransport', {
    headers: {
      'Authorization': `Bearer ${authToken}`, // JWT 标准格式
      'X-User-ID': '123456' // 自定义业务头
    }
  });

  try {
    await transport.ready;
    console.log('连接并身份验证成功');
    return transport;
  } catch (error) {
    console.error('身份验证失败:', error);
  }
}

关键注意:

服务端需配置 CORS 允许自定义头,如返回 Access-Control-Allow-Headers: Authorization, X-User-ID,否则浏览器会拦截请求。

3. 方式 3:连接后握手验证(补充校验)

若需更复杂的验证(如双向认证),可在连接建立后,通过双向流发送身份凭证,服务端校验后返回结果,校验失败则主动关闭连接。

客户端实现:

javascript

运行

async function handshakeAfterConnect(transport) {
  // 连接建立后,创建双向流发送身份信息
  const stream = await transport.createBidirectionalStream();
  const writer = stream.writable.getWriter();
  const encoder = new TextEncoder();

  // 发送身份凭证(如加密后的用户名+密码/Token)
  const authData = encoder.encode(JSON.stringify({
    token: localStorage.getItem('user_token'),
    timestamp: Date.now() // 防重放攻击
  }));
  await writer.write(authData);
  await writer.close();

  // 读取服务端校验结果
  const reader = stream.readable.getReader();
  const decoder = new TextDecoder();
  const { value, done } = await reader.read();
  if (done) throw new Error('验证流被关闭');

  const result = JSON.parse(decoder.decode(value));
  if (!result.success) {
    // 校验失败,关闭连接
    await transport.close({ reason: '身份验证失败' });
    throw new Error(result.message);
  }
  console.log('握手验证成功,可正常通信');
}

4. 安全增强:Token 过期与重连

javascript

运行

async function connectWithReAuth() {
  let transport;
  while (true) {
    try {
      transport = await connectWithHeader(); // 尝试连接
      // 监听连接错误(如 Token 过期)
      transport.addEventListener('error', async (err) => {
        if (err.message.includes('401')) {
          // Token 过期,重新获取 Token
          const newToken = await refreshToken(); // 调用登录接口刷新 Token
          localStorage.setItem('user_token', newToken);
          // 关闭旧连接,重新连接
          await transport.close();
          transport = await connectWithHeader();
        }
      });
      break; // 连接成功,退出循环
    } catch (err) {
      console.error('重连失败,5秒后重试');
      await new Promise(resolve => setTimeout(resolve, 5000));
    }
  }
  return transport;
}

// 刷新 Token 的辅助函数
async function refreshToken() {
  const res = await fetch('https://your-server.com/refresh-token', {
    method: 'POST',
    credentials: 'include' // 携带 cookie(若用 cookie 存储 refreshToken)
  });
  const data = await res.json();
  return data.token;
}

四、WebTransport 典型应用场景

WebTransport 结合 HTTP/3 的「低延迟、多路复用、双向通信」特性,适用于传统 WebSocket 或 XHR 无法满足的场景:

1. 实时音视频互动(核心场景)

  • 场景:视频会议、直播连麦、在线 K 歌、实时监控;

  • 优势

    • 基于 HTTP/3 的多路复用,可同时传输音频流、视频流、控制指令(如静音 / 画质调整),无需建立多个连接;
    • 数据报(Datagrams)可传输低延迟音频帧(允许少量丢包),流传输保证视频帧的有序性;
    • 相比 WebSocket,HTTP/3 拥塞控制更优,弱网下延迟更低。

2. 实时游戏(电竞 / 云游戏)

  • 场景:多人在线竞技游戏、云游戏画面传输、游戏状态同步;

  • 优势

    • 数据报(UDP 基础)支持 10-20ms 级低延迟,适合游戏角色位置、操作指令同步(允许少量丢包);
    • 双向流可传输可靠的游戏配置、玩家信息,多路复用避免连接数限制;
    • HTTP/3 穿透 NAT 能力更强,相比传统 UDP 游戏通信更稳定。

3. 低延迟物联网(IoT)数据交互

  • 场景:智能家居实时控制、工业设备数据采集、无人机远程操控;

  • 优势

    • 支持双向通信,设备可主动推送实时数据(如传感器数值),客户端可下发控制指令;
    • 数据报适合低功耗设备的轻量数据传输,流传输保证固件升级等可靠数据的完整性;
    • 基于 HTTPS 安全上下文,避免物联网设备被非法接入。

4. 大文件分片传输(断点续传)

  • 场景:大文件上传(如视频、工程文件)、断点续传、云盘同步;

  • 优势

    • 多路单向流可将文件分片并行传输,利用 HTTP/3 多路复用提升传输速度;
    • 相比 Fetch API,支持服务端实时反馈分片传输状态,客户端可动态调整分片大小;
    • 连接中断后可快速重连,基于已传输的分片续传,无需重新开始。

5. 金融实时行情推送

  • 场景:股票 / 期货行情实时更新、交易指令下发;

  • 优势

    • 流传输保证行情数据的有序性和可靠性,避免价格数据错乱;
    • 低延迟特性可将行情推送延迟降至毫秒级,满足金融交易的时效性要求;
    • 支持批量行情数据复用单个连接传输,降低服务端连接压力。

总结

  1. 身份验证核心:WebTransport 需通过「URL 参数、HTTP/3 请求头、连接后握手」实现身份验证,优先选择请求头方式(更安全),并做好 Token 过期重连、错误处理;
  2. 关键注意:验证需在安全上下文(HTTPS)中进行,服务端需配置 CORS 允许自定义头,且需校验 Token 合法性(防伪造 / 重放);
  3. 核心场景:实时音视频、游戏、IoT 控制、大文件传输、金融行情推送,核心优势是低延迟、多路复用、兼顾可靠 / 不可靠传输。
  4. 核心能力:WebTransport 基于 HTTP/3 提供双向流(可靠)、单向流、数据报(低延迟)三种通信方式,适配不同实时性需求;
  5. 环境要求:需 HTTP/3 服务端、HTTPS 安全上下文、现代浏览器,且开放 UDP 端口;
  6. 关键注意:流传输可靠但延迟稍高,数据报低延迟但不可靠,需根据业务场景选择,同时做好兼容性和错误处理。

Vue3项目性能优化

Vue3 作为目前主流的前端框架,其性能优化涉及代码层面、构建层面、运行时层面等多个维度。

一、代码层面优化(最易落地)

1. 响应式优化:精准控制响应式数据

Vue3 的 reactive/ref 会对数据做深度响应式处理,但很多场景下我们不需要全量响应式:

  • 场景 1:纯展示数据(如接口返回的列表、详情),无需响应式
  • 场景 2:大型对象仅部分属性需要响应式

解决方案

<template>
  <div>{{ staticData.name }}</div>
  <div>{{ reactiveData.age }}</div>
</template>

<script setup>
import { reactive, markRaw, toRefs } from 'vue'

// 1. 纯静态数据:用 markRaw 跳过响应式转换(减少 Proxy 开销)
const staticData = markRaw({
  name: 'Vue3 性能优化',
  desc: '这是纯展示数据,无需响应式'
})

// 2. 大型对象仅部分属性响应式:用 toRefs 只代理需要的属性
const rawData = {
  name: '张三',
  age: 20,
  address: '北京',
  // 100+ 其他属性...
}
const reactiveData = reactive({
  age: toRefs(rawData).age // 仅 age 响应式
})
</script>

2. 模板渲染优化:减少不必要的重渲染

Vue3 默认会在组件依赖的响应式数据变化时重渲染,但很多时候我们可以精准控制:

  • 方案 1:使用 v-memo 缓存模板片段(Vue3.2+ 支持)
  • 方案 2:组件拆分 + defineProps 精准接收 props

示例 1:v-memo 缓存列表项

<template>
  <!-- 仅当 item.id 或 item.status 变化时,才重新渲染该列表项 -->
  <div v-for="item in list" :key="item.id" v-memo="[item.id, item.status]">
    <div>{{ item.name }}</div>
    <div>{{ item.status }}</div>
  </div>
</template>

示例 2:组件拆分 + 精准 props

<!-- 父组件 Parent.vue -->
<template>
  <Child :age="user.age" /> <!-- 仅传递需要的属性,而非整个 user 对象 -->
</template>

<!-- 子组件 Child.vue -->
<script setup>
// 仅接收需要的 props,减少重渲染触发条件
const props = defineProps({
  age: {
    type: Number,
    required: true
  }
})
</script>

3. 计算属性 / 侦听器优化

  • 计算属性:利用缓存特性(依赖不变则不重新计算),替代频繁执行的方法
  • 侦听器:使用 watchimmediate: false(默认)+ deep: false(默认),避免无意义的深度监听
<script setup>
import { ref, computed, watch } from 'vue'

const list = ref([1, 2, 3, 4])

// 推荐:计算属性(缓存结果)
const total = computed(() => {
  return list.value.reduce((sum, item) => sum + item, 0)
})

// 不推荐:方法(每次渲染都执行)
const getTotal = () => {
  return list.value.reduce((sum, item) => sum + item, 0)
}

// 侦听器优化:仅监听需要的属性,关闭深度监听
const user = ref({ name: '张三', age: 20 })
watch(
  () => user.value.age, // 仅监听 age 属性
  (newVal) => {
    console.log('年龄变化:', newVal)
  },
  { deep: false } // 默认 false,无需手动写,此处仅强调
)
</script>

二、构建层面优化(提升打包速度 + 减小体积)

1. 按需引入第三方库(如 Element Plus)

默认全量引入会导致打包体积暴增,需配置按需引入:

步骤 1:安装插件

npm install unplugin-auto-import unplugin-vue-components -D

步骤 2:修改 vite.config.js(Vite 项目)

import { defineConfig } from 'vite'
import vue from '@vitejs/plugin-vue'
import AutoImport from 'unplugin-auto-import/vite'
import Components from 'unplugin-vue-components/vite'
import { ElementPlusResolver } from 'unplugin-vue-components/resolvers'

export default defineConfig({
  plugins: [
    vue(),
    // 自动导入 Vue 相关 API
    AutoImport({
      resolvers: [ElementPlusResolver()]
    }),
    // 自动导入组件(按需引入 Element Plus)
    Components({
      resolvers: [ElementPlusResolver()]
    })
  ]
})

2. 开启 Vite 构建压缩(减小打包体积)

// vite.config.js
import { defineConfig } from 'vite'
import vue from '@vitejs/plugin-vue'
import { compress } from 'vite-plugin-compression'

export default defineConfig({
  plugins: [
    vue(),
    // 开启 gzip 压缩
    compress({
      ext: '.gz',
      algorithm: 'gzip',
      threshold: 10240 // 大于 10kb 的文件才压缩
    })
  ],
  build: {
    // 开启代码分割
    rollupOptions: {
      output: {
        manualChunks(id) {
          // 将 node_modules 中的代码拆分为单独的 chunk
          if (id.includes('node_modules')) {
            return id.toString().split('node_modules/')[1].split('/')[0].toString()
          }
        }
      }
    },
    // 移除 console 和 debugger(生产环境)
    minify: 'terser',
    terserOptions: {
      compress: {
        drop_console: true,
        drop_debugger: true
      }
    }
  }
})

3. 图片 / 资源优化

  • 使用 vite-plugin-imagemin 压缩图片
  • 小图片转 base64(减少 HTTP 请求)
// vite.config.js
import { defineConfig } from 'vite'
import vue from '@vitejs/plugin-vue'
import imagemin from 'vite-plugin-imagemin'

export default defineConfig({
  plugins: [
    vue(),
    imagemin({
      gifsicle: { optimizationLevel: 7 },
      optipng: { optimizationLevel: 7 },
      mozjpeg: { quality: 80 },
      pngquant: { quality: [0.8, 0.9], speed: 4 },
      svgo: { plugins: [{ name: 'removeViewBox' }] }
    })
  ],
  build: {
    assetsInlineLimit: 4096 // 小于 4kb 的资源转 base64
  }
})

三、运行时优化(提升用户体验)

1. 路由懒加载(减少首屏加载时间)

Vue3 结合 Vue Router 4 实现路由懒加载,核心是 import() 动态导入:

// router/index.js
import { createRouter, createWebHistory } from 'vue-router'

const routes = [
  {
    path: '/',
    name: 'Home',
    // 懒加载:仅访问该路由时才加载组件
    component: () => import('../views/Home.vue')
  },
  {
    path: '/detail',
    name: 'Detail',
    // 带分包命名:方便打包后分析体积
    component: () => import(/* webpackChunkName: "detail" */ '../views/Detail.vue')
  }
]

const router = createRouter({
  history: createWebHistory(import.meta.env.BASE_URL),
  routes
})

export default router

2. 虚拟列表(优化长列表渲染)

当列表数据超过 1000 条时,直接渲染会导致 DOM 节点过多、卡顿,需用虚拟列表:

步骤 1:安装第三方库(推荐 vue-virtual-scroller

npm install vue-virtual-scroller

步骤 2:使用虚拟列表组件

<template>
  <!-- 虚拟列表:仅渲染可视区域的 DOM 节点 -->
  <RecycleScroller
    class="scroller"
    :items="longList"
    :item-size="50" // 每个列表项的高度像素key-field="id"
    v-slot="{ item }"
  >
    <div class="list-item">{{ item.name }}</div>
  </RecycleScroller>
</template>

<script setup>
import { RecycleScroller } from 'vue-virtual-scroller'
import 'vue-virtual-scroller/dist/vue-virtual-scroller.css'
import { ref } from 'vue'

// 模拟 10 万条长列表数据
const longList = ref([])
for (let i = 0; i < 100000; i++) {
  longList.value.push({ id: i, name: `列表项 ${i}` })
}
</script>

<style scoped>
.scroller {
  height: 500px; /* 固定容器高度 */
  overflow: auto;
}
.list-item {
  height: 50px;
  line-height: 50px;
  border-bottom: 1px solid #eee;
}
</style>

3. 避免同步阻塞主线程

耗时操作(如大数据处理、复杂计算)放到 nextTick 或 Web Worker 中执行:

<script setup>
import { nextTick, ref } from 'vue'

const data = ref([])

// 模拟耗时操作
const handleBigData = async () => {
  // 先展示加载状态,避免页面卡顿
  const loading = ref(true)
  
  // 放到 nextTick 中执行,不阻塞当前渲染
  await nextTick()
  
  // 复杂计算(如果更耗时,建议用 Web Worker)
  const result = []
  for (let i = 0; i < 1000000; i++) {
    result.push(i * 2)
  }
  
  data.value = result
  loading.value = false
}
</script>

四、性能监控(验证优化效果)

优化后需要验证效果,推荐使用 Vue 官方的 vue-devtools 或浏览器 DevTools:

  1. Vue DevTools:查看组件重渲染次数、响应式数据依赖
  2. 浏览器 Performance 面板:录制页面加载 / 交互过程,分析卡顿点
  3. 打包体积分析:Vite 项目可使用 rollup-plugin-visualizer
# 安装体积分析插件
npm install rollup-plugin-visualizer -D

# 修改 vite.config.js
import { defineConfig } from 'vite'
import { visualizer } from 'rollup-plugin-visualizer'

export default defineConfig({
  plugins: [
    // 其他插件...
    visualizer({
      open: true, // 打包后自动打开分析页面
      filename: 'stats.html' // 生成的分析文件
    })
  ]
})

总结

Vue3 项目性能优化的核心关键点:

  1. 代码层面:精准控制响应式数据(markRaw/toRefs)、用 v-memo 减少重渲染、计算属性替代频繁执行的方法;
  2. 构建层面:按需引入第三方库、开启 gzip 压缩、拆分代码块、压缩图片资源;
  3. 运行时层面:路由懒加载减少首屏加载时间、虚拟列表优化长列表渲染、避免同步阻塞主线程。

所有优化手段都需按需使用,优先解决用户感知最明显的性能问题(如首屏加载慢、列表滚动卡顿),避免过度优化。

VUE2 + ElementUI 将Table数据导出为Excel文件——vue-json-excel

背景

使用vue-json-excel在前端实现表格数据的导出

安装

npm install vue-json-excel --save

全局注册

频繁使用的情境下

import Vue from 'vue';
import JsonExcel from 'vue-json-excel';

Vue.component('downloadExcel', JsonExcel);

单文件使用

可直接复制

<!--封装好的下载组件-->
<template>
    <vue-json-excel ref="excelDownloader" :data="tableData" :fields="downloadFields" :name="exportName"
        :before-generate="beforeGenerate" :before-finish="beforeFinish">
        <el-button icon="el-icon-download" type="success">{{ downloadText }}
        </el-button>
    </vue-json-excel>
</template>

<script>
// 1. 引入插件
import VueJsonExcel from 'vue-json-excel'

export default {
    name: "Download",
    components: {
        VueJsonExcel
    },
    props: {
        downloadText: {
            type: String,
            default: "导出当前数据"
        },
        tableData: {
            type: Array,
            default: () => []
        },
        columns: {
            type: Array,
            default: () => []
        },
        exportName:{
            type: String,
            default: "下载文件"
        }
    },
    data() {
        return {
            downloadFields: {},
        }
    },
    mounted() {
    // 将表格列转换成json的格式, 例如 :{ 姓名: 'name', 年龄:'age'}
        this.downloadFields = this.columns.reduce((prev, cur) => {
            prev[cur.label] = cur.prop
            return prev
        }, {})

    },
    methods: {
    // 导出前准备工作
        beforeGenerate() {
            if (this.tableData.length === 0) {
                this.$message.error('表格数据为空')
                return false
            }
            return true
        },
    // 导出完成后的前置工作
        beforeFinish() {
            this.$message.success("导出成功");
            return true
        },

    }
}
</script>

主要配置项

属性名 类型 描述 默认值 是否必填
data Array 要导出的JSON数据源
fields Object 定义导出的列。对象的键是Excel表头,值是对应的JSON数据字段名。如果不提供,将导出数据对象的所有字段
name String 导出的文件名 data.xls
type String 导出的文件类型,可选 xls 或 csv xls
header String/Array 在表格数据上方添加额外的标题行
footer String/Array 在表格数据下方添加额外的脚注行
worksheet String Excel工作表的名称 Sheet1
default-value String 当数据中的某个字段为空时,使用的默认值 ''(空字符串)
fetch Function 高级用法:一个异步函数,点击按钮时触发,用于动态获取数据。注意:如果同时设置了 data 属性,fetch 不会执行
before-generate Function 开始生成文件前的回调函数,常用于显示加载状态
before-finish Function 文件生成完成、即将弹出下载前的回调函数,常用于隐藏加载状态

Excel VBA 核心概念全解析:宏、模块、过程的区别与联系(含 SpreadJS Web 替代方案)

引言

Excel Visual Basic for Applications(VBA)是一款功能强大的编程工具,能帮助实现 Excel 任务自动化、创建自定义函数,并增强表格的功能扩展性。对于初学者,理解宏(Macro)、模块(Module)和过程(Procedure)这三个核心术语至关重要,因为它们彼此关联但作用各异。本文通过通俗解释、实操案例和实用技巧,拆解这三个概念,帮助读者理清区别与联系。操作前需确保 Excel(2007 及以上版本)已启用“开发工具”选项卡,若未显示,可通过“文件”→“选项”→“自定义功能区”勾选“开发工具”。

一、什么是宏(Macro)?

宏是 VBA 的入门点,本质是一组实现 Excel 重复任务自动化的指令集,可通过录制或手动编写生成。即使没有编程基础,也能使用宏录制器捕捉操作(如设置单元格格式、插入公式)并转换为 VBA 代码。

  • 实际使用中的定义:常说的“录制宏”“编写宏”指存储在模块中的子过程(Sub),宏录制器生成的代码默认是子过程。
  • 核心特点
    • 用途:自动化重复任务,如数据排序、筛选、生成报表,提升办公效率。
    • 创建方式
      1. 录制式:适合简单任务,使用宏录制器捕捉操作。
      2. 编写式:针对复杂逻辑,在 VBA 编辑器中手动编写或修改代码。
    • 作用范围:存储在工作簿中,可通过按钮、快捷键或“宏”对话框运行。
    • 局限性:录制的宏可能包含冗余代码(如不必要的单元格选中),单元格引用繁琐,需手动优化。
    • 关键区分:宏 ≠ VBA。VBA 是编程语言,宏是基于 VBA 的可运行自动化程序。

实操案例:创建并运行一个简单的宏

  1. 点击“开发工具”→“录制宏”。
  2. 命名为 ApplyFormat(名称不可含空格),可设置快捷键(如 Ctrl+Shift+F),点击“确定”。
  3. 执行自动化操作:选中表头单元格,加粗,设置填充色和字体颜色。
  4. 点击“开发工具”→“停止录制”,宏创建完成。

生成的 VBA 代码(子过程示例)

Sub ApplyFormat()
' ApplyFormat 宏
' 快捷键: Ctrl+Shift+F
Range("A1:G1").Select
Selection.Font.Bold = True
With Selection.Interior
    .Pattern = xlSolid
    .PatternColorIndex = xlAutomatic
    .ThemeColor = xlThemeColorAccent6
    .TintAndShade = -0.249977111117893
    .PatternTintAndShade = 0
End With
With Selection.Font
    .ThemeColor = xlThemeColorDark1
    .TintAndShade = 0
End With
End Sub

二、什么是模块(Module)?

模块是 VBA 代码的组织容器,它类似于一个“文件夹”或“代码文件”,用于存放过程、函数和变量声明等代码元素。在 VBA 编辑器中(按 Alt+F11 进入),你可以插入多个模块来分类管理代码,这有助于保持项目结构的清晰性和可维护性。

  • 核心特点
    • 用途:模块是代码的存储单元,所有宏和过程都必须置于模块中运行。它支持代码的模块化设计,例如,一个模块专用于数据处理,另一个用于界面交互。
    • 类型
      1. 标准模块:最常见,用于存放通用过程和函数,可在整个工作簿中调用。
      2. 类模块:用于创建自定义对象,类似于面向对象编程中的类。
      3. 工作表模块:自动与特定工作表关联,常用于事件响应(如工作表变更事件)。
      4. ThisWorkbook 模块:与整个工作簿关联,用于工作簿级事件(如打开或关闭工作簿)。
    • 创建方式:在 VBA 编辑器中,右键项目浏览器 →“插入”→“模块”,然后在模块中编写代码。
    • 作用范围:模块中的代码可以是公共的(Public),允许跨模块调用;也可以是私有的(Private),仅限于本模块使用。
    • 关键区分:模块不是可执行的代码本身,而是容器。宏和过程是模块的内容,没有模块,代码就无法组织和运行。

实操案例:在模块中添加代码

假设我们扩展之前的宏案例。在 VBA 编辑器中插入一个新模块,命名为“FormattingModule”。然后,将录制的宏代码粘贴进去,并添加一个简单的变量声明:

Option Explicit  ' 强制变量声明,提高代码安全性

Public Sub ApplyFormat()
    Dim headerRange As Range
    Set headerRange = Range("A1:G1")
    headerRange.Font.Bold = True
    With headerRange.Interior
        .Pattern = xlSolid
        .ThemeColor = xlThemeColorAccent6
    End With
    headerRange.Font.ThemeColor = xlThemeColorDark1
End Sub

这个模块现在包含了一个优化后的宏过程,避免了不必要的选中操作,提高了效率。

三、什么是过程(Procedure)?

过程是 VBA 中的可执行代码块,它是宏的具体实现形式。过程可以分为子过程(Sub)和函数过程(Function),前者用于执行任务而不返回值,后者用于计算并返回结果。

  • 核心特点
    • 用途:过程是 VBA 的基本构建块,用于封装逻辑。例如,子过程常用于自动化操作,函数过程用于自定义公式。
    • 类型
      1. Sub 过程:无返回值,常作为宏的主体。例如,录制宏生成的代码就是 Sub。
      2. Function 过程:有返回值,可在 Excel 公式中直接调用,如 =MyCustomSum(A1:A10)。
    • 创建方式:在模块中编写,使用 Sub 或 Function 关键字开头。
    • 作用范围:过程可以有参数传入,支持重用;事件过程(如 Worksheet_Change)则自动触发。
    • 关键区分:过程是模块中的“函数”或“方法”,宏通常指可运行的 Sub 过程,但过程更广义,包括函数。

实操案例:创建一个函数过程

在之前的模块中添加一个函数过程,用于计算区域总和并应用折扣:

Public Function DiscountedSum(rng As Range, discount As Double) As Double
    Dim total As Double
    total = Application.WorksheetFunction.Sum(rng)
    DiscountedSum = total * (1 - discount)
End Function

在 Excel 单元格中输入 =DiscountedSum(A2:A10, 0.1) 即可使用。

四、宏、模块与过程的区别和关联

  • 区别
    • :侧重于自动化脚本,通常指可运行的 Sub 过程,是用户层面的概念。
    • 模块:代码的组织结构,是容器,用于存放过程。
    • 过程:实际的代码执行单元,包括 Sub 和 Function,是 VBA 的核心语法元素。
  • 关联:宏依赖过程实现,过程必须存放在模块中。三者形成层级:模块 → 过程 → 宏(作为特定过程的别称)。例如,一个宏就是一个模块中的 Sub 过程,通过宏对话框运行。

理解这些,能帮助你构建更复杂的 VBA 项目,避免代码混乱。

五、在 Web 环境中的扩展:使用 SpreadJS 实现类似功能

随着办公场景向云端和 Web 迁移,许多用户希望在浏览器中实现 Excel-like 的体验,而无需依赖桌面版 Excel。这时,SpreadJS 作为一款纯前端的 JavaScript 表格控件,成为理想的选择。它允许开发者在 Web 应用中嵌入类似 Excel 的电子表格,支持数据导入/导出、公式计算、图表绘制等功能,与 VBA 的自动化理念相契合,但通过 JavaScript 函数和 API 来替换传统的 VBA 代码。

  • 为什么选择 SpreadJS? SpreadJS 是 GrapeCity 提供的专业控件,它无缝模拟 Excel 的界面和操作逻辑,包括单元格格式化、数据验证和条件格式等。不同于 VBA 的宏录制,SpreadJS 使用 JavaScript 事件处理和方法调用来实现自动化任务,这使得代码更现代化、跨平台,且无需安装插件。

  • 用 JS 函数替换 VBA 代码的方式

SpreadJS 的核心是其丰富的 API,例如通过 spread.getActiveSheet() 获取当前工作表,然后使用方法如 setValue()setFormula()setStyle() 来操作单元格。这些 API 可以封装成 JavaScript 函数,类似于 VBA 的 Sub 或 Function 过程。

例如,针对前述的格式化宏,我们可以用 SpreadJS 的 JS 函数实现:

// 初始化 SpreadJS 控件
var spread = new GC.Spread.Sheets.Workbook(document.getElementById("spreadContainer"));
var sheet = spread.getActiveSheet();

// 定义一个 JS 函数替换 VBA Sub
function applyFormat(row, col, width) {
    var range = sheet.getRange(row, col, 1, width);  // 如 A1:G1 (row=0, col=0, width=7)
    range.font("bold 12pt Arial");  // 加粗字体
    range.backColor("#DDEBF7");     // 设置填充色
    range.foreColor("#000000");     // 设置字体颜色
    sheet.repaint();                // 刷新视图
}

// 调用函数
applyFormat(0, 0, 7);

这里,JS 函数 applyFormat 直接操作范围对象,避免了 VBA 中常见的选中冗余,提高了性能。SpreadJS 还支持事件监听,如 cellChanged 事件来触发自动化逻辑,类似于 VBA 的 Worksheet_Change 过程:

sheet.bind(GC.Spread.Sheets.Events.CellChanged, function (e, info) {
    if (info.col === 0 && info.row > 0) {  // 假设 A 列变更
        var value = sheet.getValue(info.row, info.col);
        sheet.setFormula(info.row, 1, "= " + value + " * 0.9");  // 应用折扣公式
    }
});

这种方式不仅替换了 VBA,还扩展到 Web 协作场景,支持实时多用户编辑和云部署。初学者可以通过 SpreadJS 的文档快速上手,逐步从 VBA 迁移到 JS 开发,提升应用的跨设备兼容性。

通过这些概念的掌握和扩展,你不仅能在桌面 Excel 中高效工作,还能将技能应用到 Web 开发中,实现更广阔的自动化解决方案。如果有具体项目需求,欢迎进一步探讨!

React 渲染机制详解

引言

React 作为当今最流行的前端框架之一,其高效的渲染机制是核心优势。理解 React 如何渲染 UI,对于性能优化至关重要。本文将深入探讨虚拟 DOM、Diff 算法、Fiber 架构以及完整的渲染流程。


虚拟 DOM 原理与优势

虚拟 DOM(Virtual DOM)是 React 的核心概念,它是一个轻量级的 JavaScript 对象,用来描述真实 DOM 的结构。

工作原理:

  1. 首次渲染时,React 创建虚拟 DOM 树并映射到真实 DOM
  2. 状态变化时,生成新的虚拟 DOM 树
  3. 通过 Diff 算法比较两棵树的差异
  4. 将最小变更应用到真实 DOM

核心优势:

  • 减少直接操作真实 DOM 的次数
  • 批量更新,提升性能
  • 跨平台能力(React Native 等)
// 虚拟 DOM 示例
const element = {
  type: 'div',
  props: {
    className: 'container',
    children: {
      type: 'h1',
      props: { children: 'Hello React' }
    }
  }
};

Diff 算法三大策略

React 的 Diff 算法通过三大策略将 O(n³) 复杂度优化到 O(n):

1. 同层比较

React 只比较同一层级的节点,不会跨层级比较。如果节点类型不同,直接销毁旧节点并创建新节点。

// 同层比较示例
// 旧树                    // 新树
<div>                     <div>
  <Component />             <Component />
</div>                    </div>
// ✅ 只比较 div 的子节点

2. 类型判断

节点类型相同时,复用节点;类型不同时,销毁重建。

// 类型相同 - 复用
<div className="old"> → <div className="new">

// 类型不同 - 重建
<div> → <span>  // 销毁 div,创建 span

3. Key 的作用

Key 帮助 React 识别哪些元素发生了变化,特别在列表渲染中至关重要。

// ❌ 不推荐 - 使用索引作为 key
{items.map((item, index) => (
  <li key={index}>{item.name}</li>
))}

// ✅ 推荐 - 使用唯一 ID
{items.map((item) => (
  <li key={item.id}>{item.name}</li>
))}

Fiber 架构详解

React 16 引入的 Fiber 架构解决了大规模组件树渲染阻塞的问题。

节点结构

每个 Fiber 节点包含:

  • type: 组件类型
  • props: 属性
  • return: 父节点
  • child: 子节点
  • sibling: 兄弟节点
  • effectTag: 副作用标记

双缓冲机制

Fiber 使用双缓冲(Double Buffering)技术:

  • current 树: 当前屏幕上显示的 Fiber 树
  • workInProgress 树: 正在构建的新 Fiber 树

渲染完成后,直接替换指针,实现快速切换。

任务优先级

Fiber 将渲染任务拆分为可中断的小单元,根据优先级调度:

优先级 场景
Immediate 用户输入、文本选择
UserBlocking 点击、滚动
Normal 网络请求、数据加载
Low 分析上报
Idle 后台任务

完整渲染流程

React 渲染分为两个阶段:

Render 阶段(可中断)

  1. 从根 Fiber 开始遍历
  2. 调用组件的 render 方法
  3. 比较新旧虚拟 DOM,标记变更
  4. 可被高优先级任务中断
// Render 阶段示例
function App() {
  const [count, setCount] = useState(0);
  return <button onClick={() => setCount(count + 1)}>{count}</button>;
}
// 点击时触发 Render 阶段

Commit 阶段(不可中断)

  1. 应用所有变更到真实 DOM
  2. 调用生命周期钩子(componentDidMount 等)
  3. 触发 useEffect 回调
  4. 必须同步完成,不可中断
Render 阶段 → 标记变更 → Commit 阶段 → 更新 DOM
    (可中断)                    (不可中断)

性能优化实践

1. 使用 React.memo

const MemoComponent = React.memo(({ data }) => {
  return <div>{data}</div>;
});
// 仅在 props 变化时重新渲染

2. 使用 useMemo 缓存计算结果

const expensiveValue = useMemo(() => {
  return computeExpensiveValue(a, b);
}, [a, b]);
// 依赖不变时复用缓存值

3. 使用 useCallback 缓存函数

const handleClick = useCallback(() => {
  doSomething(a, b);
}, [a, b]);
// 避免子组件因函数引用变化而重渲染

4. 列表渲染优化

// 虚拟列表 - 只渲染可见区域
import { FixedSizeList } from 'react-window';

<FixedSizeList
  height={500}
  itemCount={1000}
  itemSize={35}
>
  {({ index, style }) => (
    <div style={style}>Item {index}</div>
  )}
</FixedSizeList>

5. 代码分割

// 懒加载组件
const LazyComponent = React.lazy(() => import('./HeavyComponent'));

function App() {
  return (
    <Suspense fallback={<Loading />}>
      <LazyComponent />
    </Suspense>
  );
}

总结

React 渲染机制的核心要点:

  1. 虚拟 DOM 减少真实 DOM 操作,提升性能
  2. Diff 算法 通过同层比较、类型判断、Key 识别实现 O(n) 复杂度
  3. Fiber 架构 支持可中断渲染和任务优先级调度
  4. 双阶段渲染 Render 可中断,Commit 不可中断
  5. 性能优化 合理使用 memo、useMemo、useCallback 等工具

理解这些机制,能帮助我们在开发中做出更优的性能决策,构建流畅的用户体验。

Flutter Riverpod 状态管理深入分析

Flutter Riverpod 状态管理深入分析

本文档深入解析 Flutter Riverpod 状态管理库的核心原理、各类 Provider 的用法,并通过多个场景示例详细讲解实现方式。基于 riverpod: ^3.2.1 版本。


目录

  1. Riverpod 是什么,为什么要用
  2. 整体工作机制
  3. Provider 类型详解
  4. Ref 与读取方式
  5. 修饰符:family 与 autoDispose
  6. Consumer 与 Widget 集成
  7. AsyncValue 与异步状态处理
  8. 场景一:基础计数器
  9. 场景二:异步用户资料
  10. 场景三:购物车与依赖组合
  11. 场景四:family 参数化
  12. 常见问题与最佳实践
  13. Riverpod 3.2.x 版本要点
  14. 附录:快速参考

文档说明与版本基线

文中使用的包版本基线如下:

dependencies:
  flutter:
    sdk: flutter
  flutter_riverpod: ^3.2.1
  riverpod_annotation: ^3.2.1  # 可选,用于代码生成

dev_dependencies:
  flutter_test:
    sdk: flutter
  riverpod_generator: ^3.2.1   # 可选,代码生成
  build_runner: ^2.4.0
  riverpod_lint: ^3.2.1        # 可选,静态分析

这些版本分别对应:

  • flutter_riverpod: ^3.2.1:本文中的 ProviderNotifierref.watchConsumerWidget 等用法按 Riverpod 3.x API 说明。
  • riverpod: ^3.2.1:核心包,由 flutter_riverpod 自动依赖。
  • Riverpod 3.2.1(2026-02-03)主要修复:恢复暂停的 provider 后可能不再通知监听器的 bug。

1. Riverpod 是什么,为什么要用

Riverpod 是由 Remi Rousselet 开发的响应式缓存与数据绑定框架,是 Provider 的继任者,旨在解决 Provider 的诸多限制。

一句话概括它的工作方式:

Provider 是“带缓存的函数”,通过 ref 组合依赖、自动失效;UI 通过 ref.watch 订阅,状态变化时自动重建。

在以下场景里,Riverpod 往往比 Provider、BLoC 更合适:

  • 需要编译期安全:Provider 依赖 BuildContext,Riverpod 不依赖,可在任意处使用
  • 需要多实例同类型:同一类型可有多个 Provider,通过变量名区分
  • 需要自动缓存与失效ref.watch 自动建立依赖,依赖变化时自动重建
  • 需要测试友好:所有 Provider 可 override,无需 Widget 树
  • 需要异步优先FutureProviderAsyncNotifierAsyncValue 原生支持
  • 需要自动释放autoDispose 在无监听时自动销毁状态

它的核心优势:

特性 说明
编译期安全 不依赖 BuildContext,可在 initState、测试、纯 Dart 中使用
响应式缓存 Provider 即“带缓存的函数”,自动管理生命周期
依赖自动追踪 ref.watch 建立依赖图,依赖变化自动失效并重建
异步原生支持 FutureProvider、AsyncNotifier、AsyncValue 内置
可测试性 ProviderScope + overrides 轻松 mock
自动释放 autoDispose 无监听时自动 dispose
参数化 family 支持带参数的 Provider

2. 整体工作机制

2.1 数据流概览

Provider 定义(带缓存的函数)
    ↓
ProviderScope(存储 Provider 状态)
    ↓
ref.watch / ref.read / ref.listen
    ↓
UI 重建 / 副作用 / 仅读取

2.2 核心概念

  • Provider:状态的描述,本质是“带缓存的函数”,顶层声明,不可变
  • ProviderContainer:存储 Provider 实际状态,Flutter 中由 ProviderScope 创建
  • Ref:Provider 之间、Provider 与 UI 之间的桥梁,用于 watchreadlisteninvalidate
  • ConsumerConsumerWidgetConsumerConsumerStatefulWidget 等,提供 WidgetRef

ref 的来源:在不同上下文中,ref 的获取方式不同,详见 4.0 ref 的来源

2.3 内部实现原理简述

Riverpod 的核心可以理解为:

  1. Provider 是纯函数描述:Provider 本身不可变,只是“如何计算值”的描述,不持有状态。
  2. ProviderContainer 持有实际状态:每个 ProviderScope 对应一个 ProviderContainer,内部维护 Provider 的缓存与依赖图。
  3. Ref 是桥梁ref.watch 建立“当前计算 → 依赖的 Provider”的边,依赖变化时自动标记失效并触发重建。
  4. 懒加载:Provider 首次被 watchread 时才执行 build 函数,之后返回缓存值。
  5. 依赖图驱动:当 A 依赖 B,B 变化时 A 自动失效,下次被访问时重新计算。

简化模型:

// 概念上,Provider 类似(ref 由框架注入):
class SimpleProvider<T> {
  T? _cache;
  final T Function(Ref ref) _build;

  T getValue(Ref ref) {
    if (_cache == null) _cache = _build(ref);
    return _cache!;
  }
}

真实实现会更复杂(依赖追踪、autoDispose、family 等),但核心思想是:带缓存的函数 + 依赖图驱动的自动失效

2.4 与 Provider 的对比

维度 Provider Riverpod
依赖 依赖 BuildContext、Widget 树 不依赖,可在任意处使用
多实例 同类型需不同 Provider 类型包装 同类型可有多个 Provider,变量名区分
测试 需要挂载 Widget 树 直接 ProviderContainer + overrides
异步 FutureProvider、StreamProvider 同上,另增 AsyncNotifier
缓存 需手动管理 内置缓存与自动失效

3. Provider 类型详解

Riverpod 提供 6 种 Provider 变体,按同步/异步/流式不可变/可变划分:

同步 Future Stream
不可变 Provider FutureProvider StreamProvider
可变 NotifierProvider AsyncNotifierProvider StreamNotifierProvider

3.1 Provider(同步、不可变)

最基础的 Provider,用于暴露不可变值或单例服务。ref 是回调函数的第一个参数,由框架在构建时注入。

// ref:Provider 回调的第一个参数
final helloWorldProvider = Provider((ref) => 'Hello world');

final apiClientProvider = Provider((ref) => ApiClient());

3.2 FutureProvider(异步、不可变)

用于一次性异步数据,如网络请求、本地存储读取。

final userProvider = FutureProvider<User>((ref) async {
  final api = ref.watch(apiClientProvider);
  return api.fetchUser();
});

消费时得到 AsyncValue<User>,可区分 loading、data、error。

3.3 StreamProvider(流式、不可变)

用于流式数据,如 WebSocket、Firebase、数据库监听。

final messagesProvider = StreamProvider<List<Message>>((ref) {
  return ref.watch(chatServiceProvider).messageStream;
});

3.4 NotifierProvider(同步、可变)

用于可变状态,用户交互后需要修改状态。替代旧的 StateNotifier

class CounterNotifier extends Notifier<int> {
  @override
  int build() => 0;

  void increment() => state++;
  void decrement() => state--;
}

final counterProvider = NotifierProvider<CounterNotifier, int>(CounterNotifier.new);

3.5 AsyncNotifierProvider(异步、可变)

用于异步初始化的可变状态,如需要先拉取数据再允许用户操作。

// ref:AsyncNotifier 基类提供的属性
class UserProfileNotifier extends AsyncNotifier<UserProfile> {
  @override
  Future<UserProfile> build() async {
    final api = ref.read(apiClientProvider);
    return api.fetchProfile();
  }

  Future<void> updateName(String name) async {
    state = const AsyncLoading();
    try {
      final profile = await ref.read(apiClientProvider).updateName(name);
      if (!ref.mounted) return;
      state = AsyncData(profile);
    } catch (e, st) {
      if (!ref.mounted) return;
      state = AsyncError(e, st);
    }
  }
}

final userProfileProvider = AsyncNotifierProvider<UserProfileNotifier, UserProfile>(UserProfileNotifier.new);

3.6 StreamNotifierProvider(流式、可变)

用于需要修改流的场景,较少使用。


4. Ref 与读取方式

4.0 ref 的来源

ref 是 Riverpod 注入的引用对象,用于访问 Provider、建立依赖、监听变化等。在不同上下文中,ref 的获取方式不同

上下文 ref 的来源 示例
Provider 回调 回调函数的第一个参数 Provider((ref) => ref.watch(...))
Notifier / AsyncNotifier 基类提供的 ref 属性 class X extends Notifier<T> { build() => ref.read(...) }
ConsumerWidget build 方法的第二个参数 WidgetRef ref Widget build(BuildContext context, WidgetRef ref)
ConsumerStatefulWidget ConsumerStateref 属性 class _MyState extends ConsumerState<MyPage> { ref.watch(...) }
Consumer builder 的第二个参数 Consumer(builder: (context, ref, _) => ...)
overrideWith / overrideWithBuild override 回调的参数 provider.overrideWith((ref) => value)
  • Provider 回调:框架在首次构建 Provider 时调用你的函数,并传入 ref
  • Notifier / AsyncNotifier:继承基类后,this.ref 由框架在创建 Notifier 实例时注入,在 build() 和实例方法中均可使用。
  • Consumer 系列ConsumerWidgetConsumerStatefulWidgetConsumer 是 Riverpod 提供的桥接组件,将 ProviderScope 中的 ref 传给子组件。

4.1 ref.watch

作用:监听 Provider,当值变化时触发当前 Widget 或 Provider 重建

class CounterDisplay extends ConsumerWidget {
  const CounterDisplay({super.key});

  @override
  Widget build(BuildContext context, WidgetRef ref) {
    final count = ref.watch(counterProvider);
    return Text('$count');
  }
}
  • 适用于:需要根据状态更新 UI 的场景
  • 在 Provider 内使用:建立依赖,依赖变化时该 Provider 会重建

4.2 ref.read

作用:仅读取当前值,不监听,不会因变化而重建。

FloatingActionButton(
  onPressed: () => ref.read(counterProvider.notifier).increment(),
  child: const Icon(Icons.add),
)
  • 适用于:事件回调、initState、一次性操作
  • ⚠️ 不要在 build 中用于需要监听的值(应用 ref.watch

4.3 ref.listen

作用:监听变化并执行副作用,不触发重建。类似 BlocListener

// 需在 ConsumerWidget / Consumer 的 build 中调用,才能使用 context
ref.listen<AsyncValue<User>>(userProvider, (previous, next) {
  next.whenOrNull(
    data: (user) => print('User loaded: $user'),
    error: (e, _) {
      if (context.mounted) {
        ScaffoldMessenger.of(context).showSnackBar(
          SnackBar(content: Text('Error: $e')),
        );
      }
    },
  );
});
  • 适用于:导航、SnackBar、Dialog 等一次性副作用
  • weak: true:不强制初始化 Provider,仅在有其他监听者时才初始化

4.4 ref.invalidate / ref.refresh

  • ref.invalidate(provider):标记 Provider 失效,下次被 watch 时重建,不立即重建
  • ref.refresh(provider):立即重建并返回新值
ref.invalidate(userProvider);  // 延迟重建,下次 watch 时重建
ref.refresh(userProvider);     // 立即重建;对 FutureProvider 返回 AsyncValue<T>

5. 修饰符:family 与 autoDispose

5.1 family(参数化)

用于根据参数创建不同实例,如按 ID 获取用户。

final userProvider = FutureProvider.family<User, String>((ref, userId) async {
  final api = ref.watch(apiClientProvider);
  return api.fetchUser(userId);
});

// 使用
ref.watch(userProvider('user-123'));

5.2 autoDispose(自动释放)

当 Provider 不再被监听时,自动销毁其状态,释放资源。

final searchResultsProvider = FutureProvider.autoDispose<List<Product>>((ref) async {
  final query = ref.watch(searchQueryProvider);
  return ref.read(apiClientProvider).search(query);
});
  • 适用:页面级、列表项级等短期状态
  • ref.keepAlive():在 autoDispose 的 Provider 内调用,可阻止自动释放
  • ref.onDispose():注册 dispose 时的清理逻辑

5.3 组合使用

final productProvider = FutureProvider.autoDispose.family<Product, String>((ref, id) async {
  return ref.read(apiClientProvider).fetchProduct(id);
});

6. Consumer 与 Widget 集成

6.1 ConsumerWidget

无状态 Widget,build 方法多一个 WidgetRef ref 参数(即 ref 的来源)。

class MyPage extends ConsumerWidget {
  const MyPage({super.key});

  @override
  Widget build(BuildContext context, WidgetRef ref) {
    final count = ref.watch(counterProvider);
    return Scaffold(
      body: Center(child: Text('$count')),
      floatingActionButton: FloatingActionButton(
        onPressed: () => ref.read(counterProvider.notifier).increment(),
        child: const Icon(Icons.add),
      ),
    );
  }
}

6.2 ConsumerStatefulWidget

有状态 Widget,ref 来自 ConsumerState 基类,在 initStatebuild 等生命周期中均可使用。

class MyPage extends ConsumerStatefulWidget {
  const MyPage({super.key});

  @override
  ConsumerState<MyPage> createState() => _MyPageState();
}

// ref:ConsumerState 基类提供的属性
class _MyPageState extends ConsumerState<MyPage> {
  @override
  void initState() {
    super.initState();
    Future.microtask(() {
      ref.read(someProvider.notifier).fetch();
    });
  }

  @override
  Widget build(BuildContext context) {
    final data = ref.watch(someProvider);
    return Text('$data');
  }
}

6.3 Consumer

在任意 Widget 的 build 中嵌入,ref 来自 builder 的第二个参数。

// ref:Consumer 的 builder 第二个参数
class MyWidget extends StatelessWidget {
  const MyWidget({super.key});

  @override
  Widget build(BuildContext context) {
    return Consumer(
      builder: (context, ref, _) {
        final value = ref.watch(myProvider);
        return Text('$value');
      },
    );
  }
}

6.4 ProviderScope

应用根节点必须包裹 ProviderScope,用于存储 Provider 状态。

void main() {
  runApp(
    ProviderScope(
      child: const MyApp(),
    ),
  );
}

7. AsyncValue 与异步状态处理

FutureProviderAsyncNotifierProvider 暴露的值类型为 AsyncValue<T>

7.1 AsyncValue 三种状态

  • AsyncLoading:加载中,可携带 previous 用于刷新时保留旧数据
  • AsyncData<T>:成功,包含 value
  • AsyncError:失败,包含 errorstackTrace

7.2 常用 API

// 模式匹配
asyncValue.when(
  data: (data) => Text('$data'),
  loading: () => const CircularProgressIndicator(),
  error: (e, st) => Text('Error: $e'),
);

// 简化版
asyncValue.whenOrNull(
  data: (data) => Text('$data'),
);

// 获取值,loading/error 时抛错
final value = asyncValue.requireValue;

// 获取值,error 时返回 null
final value = asyncValue.value;

// 判断
asyncValue.hasValue;
asyncValue.hasError;
asyncValue.isLoading;
asyncValue.isReloading;  // 刷新中(有旧数据)

7.3 结合 ref.watch 组合异步 Provider

Riverpod 3.1+ 支持在 FutureProvider 内使用 AsyncValue.requireValue 同步组合异步 Provider:

final sumProvider = FutureProvider<int>((ref) async {
  AsyncValue<int> a = ref.watch(aProvider);
  AsyncValue<int> b = ref.watch(bProvider);
  // requireValue 在 loading/error 时会抛错,需确保依赖已就绪
  return a.requireValue + b.requireValue;
});

8. 场景一:基础计数器

8.1 定义 Notifier

class CounterNotifier extends Notifier<int> {
  @override
  int build() => 0;

  void increment() => state++;
  void decrement() => state--;
}

final counterProvider = NotifierProvider<CounterNotifier, int>(CounterNotifier.new);

8.2 注入与消费

void main() {
  runApp(
    const ProviderScope(
      child: MyApp(),
    ),
  );
}

class MyApp extends ConsumerWidget {
  const MyApp({super.key});

  @override
  Widget build(BuildContext context, WidgetRef ref) {
    return MaterialApp(
      home: Scaffold(
        appBar: AppBar(title: const Text('Counter')),
        body: Center(
          child: Text('${ref.watch(counterProvider)}'),
        ),
        floatingActionButton: FloatingActionButton(
          onPressed: () => ref.read(counterProvider.notifier).increment(),
          child: const Icon(Icons.add),
        ),
      ),
    );
  }
}

9. 场景二:异步用户资料

9.1 AsyncNotifier 实现

class UserProfileNotifier extends AsyncNotifier<UserProfile> {
  @override
  Future<UserProfile> build() async {
    final api = ref.read(apiClientProvider);
    return api.fetchProfile();
  }

  Future<void> refresh() async {
    state = const AsyncLoading();
    try {
      final profile = await ref.read(apiClientProvider).fetchProfile();
      if (!ref.mounted) return;
      state = AsyncData(profile);
    } catch (e, st) {
      if (!ref.mounted) return;
      state = AsyncError(e, st);
    }
  }
}

final userProfileProvider = AsyncNotifierProvider<UserProfileNotifier, UserProfile>(
  UserProfileNotifier.new,
);

9.2 UI 消费

class ProfilePage extends ConsumerWidget {
  const ProfilePage({super.key});

  @override
  Widget build(BuildContext context, WidgetRef ref) {
    final profile = ref.watch(userProfileProvider);

    return profile.when(
      data: (data) => Column(
        children: [
          Text(data.name),
          Text(data.email),
          ElevatedButton(
            onPressed: () => ref.read(userProfileProvider.notifier).refresh(),
            child: const Text('刷新'),
          ),
        ],
      ),
      loading: () => const Center(child: CircularProgressIndicator()),
      error: (e, st) => Center(child: Text('错误: $e')),
    );
  }
}

10. 场景三:购物车与依赖组合

10.1 模型与多 Provider 依赖

class CartItem {
  final String id;
  final String name;
  final double price;
  final int quantity;

  CartItem({required this.id, required this.name, required this.price, this.quantity = 1});
}

final cartProvider = NotifierProvider<CartNotifier, List<CartItem>>(CartNotifier.new);

final cartItemCountProvider = Provider<int>((ref) {
  return ref.watch(cartProvider).fold<int>(0, (sum, item) => sum + item.quantity);
});

final cartTotalProvider = Provider<double>((ref) {
  return ref.watch(cartProvider).fold<double>(
    0,
    (sum, item) => sum + item.price * item.quantity,
  );
});

10.2 CartNotifier 实现

class CartNotifier extends Notifier<List<CartItem>> {
  @override
  List<CartItem> build() => [];

  void add(CartItem item) {
    state = [...state, item];
  }

  void remove(String id) {
    state = state.where((i) => i.id != id).toList();
  }
}

11. 场景四:family 参数化

11.1 按 ID 获取详情

final productDetailProvider = FutureProvider.autoDispose.family<Product, String>(
  (ref, productId) async {
    final api = ref.watch(apiClientProvider);
    return api.fetchProduct(productId);
  },
);

// 使用
class ProductDetailPage extends ConsumerWidget {
  const ProductDetailPage({required this.productId, super.key});
  final String productId;

  @override
  Widget build(BuildContext context, WidgetRef ref) {
    final product = ref.watch(productDetailProvider(productId));
    return product.when(
      data: (p) => Text(p.name),
      loading: () => const CircularProgressIndicator(),
      error: (e, _) => Text('$e'),
    );
  }
}

12. 常见问题与最佳实践

12.1 initState 中访问 Provider

ConsumerStatefulWidgetref 下使用 ref.read,且若会同步触发状态更新,用 Future.microtask 推迟:

@override
void initState() {
  super.initState();
  Future.microtask(() {
    ref.read(userProfileProvider.notifier).refresh();
  });
}

12.2 避免在 build 中用 ref.read 监听

需要监听时用 ref.watch,否则不会重建。

12.3 异步操作后检查 ref.mounted

AsyncNotifierNotifier 的异步方法中,await 之后更新 state 前应检查 ref.mounted

Future<void> loadData() async {
  final data = await api.fetch();
  if (!ref.mounted) return;  // 已 dispose 则不再更新
  state = AsyncData(data);
}

12.4 合理使用 autoDispose

  • 页面级、列表项级:建议 autoDispose
  • 全局单例、用户信息:通常不用 autoDispose

12.5 项目结构建议

lib/
  app/
    app.dart
    providers/          # 全局 Provider
  features/
    auth/
      providers/
      notifiers/
      views/
    cart/
      providers/
      notifiers/
      views/

13. Riverpod 3.2.x 版本要点

13.1 3.2.1 修复

  • 修复恢复暂停的 provider 后可能不再通知监听器的 bug

13.2 3.2.0 变更

  • 修复 selectAsync 取消订阅时可能抛错
  • 修复 ref.mounted 在 provider 重建后对陈旧 ref 仍返回 true 导致竞态
  • 修复 Notifier 在依赖变化时丢失状态的回归
  • 新增 Ref.isPaused 检查是否有活跃监听者
  • family.overrideWith 弃用,改用 family.overrideWith2

13.3 3.x 与 2.x 主要差异

  • StateNotifierProviderStateProvider 移至 legacy.dart,推荐使用 NotifierProvider
  • Ref 子类(如 FutureProviderRef)移除,统一使用 Ref
  • Provider.autoDispose() 可写为 Provider(isAutoDispose: true)
  • 所有 Provider 默认用 == 比较值并过滤重复更新

14. 附录:快速参考

操作 代码
创建 Provider Provider((ref) => value)
创建 Notifier NotifierProvider<X, T>(X.new)
创建 AsyncNotifier AsyncNotifierProvider<X, T>(X.new)
监听并重建 ref.watch(provider)
只读不监听 ref.read(provider)
监听并副作用 ref.listen(provider, (prev, next) {})
失效 ref.invalidate(provider)
立即刷新 ref.refresh(provider)
参数化 Provider.family<T, Arg>((ref, arg) => ...)
自动释放 Provider.autoDispose((ref) => ...)
根节点 ProviderScope(child: MyApp())

参考资源


总结

整篇文档可以归纳成一句话:

Riverpod 是一套“Provider 即带缓存的函数 + 依赖图驱动自动失效”的响应式状态管理框架。

如果你的 Flutter 项目需要:

  • 编译期安全:不依赖 BuildContext,可在任意处使用
  • 异步优先:FutureProvider、AsyncNotifier、AsyncValue 原生支持
  • 可测试性:override 任意 Provider,无需 Widget 树
  • 自动缓存与失效ref.watch 自动建立依赖,依赖变化自动重建
  • 多实例同类型:同一类型可有多个 Provider

那么 Riverpod 非常推荐使用

如何用400行代码构建OpenClaw

你可以用400行代码构建一个行为类似于OpenClaw的智能体。只需使用TypeScript、Anthropic SDK、Slack SDK和一个YAML解析库。无需框架,也无需复杂的抽象——只需在一个脚本中包含几个函数。

截至2026年2月19日,OpenClaw的代码库拥有超过50万行TypeScript代码。但其核心可以简化为一个非常短小精悍的智能体:它在Slack中响应,使用技能,跨对话记住事实,浏览计算机上的文件,执行命令,访问互联网,并自主行动——无需人工干预。就像OpenClaw一样。

在这篇文章中,你将了解它的内部工作原理。我将引导你从零开始构建一个类似OpenClaw的智能体,这样你就能更好地理解你可能已经在使用的工具——并将这些想法应用到你自己的智能体系统中。

我们将构建什么,不构建什么

我们不会重现完整的OpenClaw体验。这篇博客文章的目标是阐明OpenClaw背后的核心原则,而不是精确地重现它。我们不会构建Web界面、Telegram和WhatsApp集成、语音支持或其他生活质量功能。

然而,我们将构建一个功能齐全的智能体,它能够:

  • 响应来自授权用户的Slack私信
  • 使用计算机
  • 访问互联网
  • 跨对话保持记忆
  • 使用智能体技能
  • 学习用户的偏好
  • 无需明确提示即可主动行动

这篇博客文章旨在让你能够跟着一起构建智能体。每个部分都会添加一个新功能,并在前一个功能的基础上进行构建,这样你就可以逐步看到和使用智能体的演变。

接收Slack消息

让我们从创建一个简单的脚本开始,它接收来自Slack的消息并进行回复。

初始化一个新的TypeScript项目。这里,我们将使用Bun

bun init

安装Slack SDK:

bun add @slack/bolt

这是完整的逻辑。将其保存到一个名为index.ts的文件中。

import { App } from "@slack/bolt";

const app = new App({
  token: process.env.SLACK_BOT_TOKEN,
  appToken: process.env.SLACK_APP_TOKEN,
  socketMode: true,
});

app.event("message", async ({ event, client }) => {
  console.log("Received message event at", new Date().toLocaleString());
  if (event.subtype || event.channel_type !== "im") {
    return;
  }
  await client.chat.postMessage({
    channel: event.channel,
    thread_ts: event.thread_ts ?? event.ts,
    text: `Hey! Your Slack user id is \`${event.user}\` - you'll need it later.`,
  });
});

console.log("Slack agent running");
app.start();

你需要创建一个Slack应用来运行它:

  1. 最简单的方法是访问这个链接:它预先填写了创建新应用所需的所有权限,以便与机器人交互。该链接是使用这个脚本生成的。
  2. 创建后,在“基本信息”页面上生成一个具有connections:write范围的应用级令牌。Slack会要求你为其命名——任何名称都可以。该令牌将是SLACK_APP_TOKEN环境变量的值。
  3. 然后,通过访问“安装应用”页面并将应用安装到工作区来生成SLACK_BOT_TOKEN环境变量。

现在使用以下命令运行机器人:

SLACK_BOT_TOKEN=xoxb-... SLACK_APP_TOKEN=xapp-... bun run index.ts

在Slack中找到它。它会在搜索栏中显示为“picobot”。向它发送一条私信,它应该会回复。

作为LLM回复

现在让我们使用LLM生成回复。我们将使用Anthropic的SDK:

bun add @anthropic-ai/sdk

LLM将能够通过工具调用发送Slack消息:

import Anthropic from "@anthropic-ai/sdk";

type ToolWithExecute = Anthropic.Tool & {
  execute: (input: any) => Promise<any>;
};

function createTools(channel: string, threadTs: string): ToolWithExecute[] {
  return [
    {
      name: "send_slack_message",
      description:
        "Send a message to the user in Slack. This is the only way to communicate with the user.",
      input_schema: {
        type: "object",
        properties: {
          text: {
            type: "string",
            description: "The message text (supports Slack mrkdwn formatting)",
          },
        },
        required: ["text"],
      },
      execute: async (input: { text: string }) => {
        await app.client.chat.postMessage({
          channel,
          thread_ts: threadTs,
          text: input.text,
          blocks: [
            {
              type: "markdown",
              text: input.text,
            },
          ],
        });
        return "Message sent.";
      },
    },
  ];
}

我们将创建一个函数,该函数调用Anthropic的API来生成响应,如果响应包含工具调用,则执行工具调用。

async function generateMessages(args: {
  channel: string;
  threadTs: string;
  system: string;
  messages: Anthropic.MessageParam[];
}): Promise<Anthropic.MessageParam[]> {
  const { channel, threadTs, system, messages } = args;
  const tools = createTools(channel, threadTs);

  console.log("Generating messages for thread", threadTs);
  const response = await anthropic.messages.create({
    model: "claude-opus-4-6",
    max_tokens: 8096,
    system,
    messages,
    tools,
  });
  console.log(
    `Response generated for thread ${threadTs}: ${response.usage.output_tokens} tokens`,
  );

  const toolsByName = new Map(tools.map((t) => [t.name, t]));
  const toolResults: Anthropic.ToolResultBlockParam[] = [];
  for (const block of response.content) {
    if (block.type !== "tool_use") {
      continue;
    }
    try {
      console.log(`Agent used tool ${block.name}`);
      const tool = toolsByName.get(block.name);
      if (!tool) {
        throw new Error(`tool "${block.name}" not found`);
      }
      const result = await tool.execute(block.input);
      toolResults.push({
        type: "tool_result",
        tool_use_id: block.id,
        content: typeof result === "string" ? result : JSON.stringify(result),
      });
    } catch (e: any) {
      console.warn(`Agent tried to use tool ${block.name} but failed`, e);
      toolResults.push({
        type: "tool_result",
        tool_use_id: block.id,
        content: `Error: ${e.message}`,
        is_error: true,
      });
    }
  }

  messages.push({ role: "assistant", content: response.content });
  if (toolResults.length > 0) {
    messages.push({
      role: "user",
      content: toolResults,
    });
  }

  return messages;
}

最后,我们将在消息事件处理程序中调用generateMessages

app.event("message", async ({ event }) => {
  if (event.subtype || event.channel_type !== "im") {
    return;
  }
  const threadTs = event.thread_ts ?? event.ts;
  const channel = event.channel;

  // Only allow authorized users to interact with the bot
  if (event.user !== process.env.SLACK_USER_ID) {
    await app.client.chat.postMessage({
      channel,
      thread_ts: threadTs,
      text: `I'm sorry, I'm not authorized to respond to messages from you. Set the \`SLACK_USER_ID\` environment variable to \`${event.user}\` to allow me to respond to your messages.`,
    });
    return;
  }

  // Show a typing indicator to the user while we generate the response
  // It'll be auto-cleared once the agent sends a Slack message
  await app.client.assistant.threads.setStatus({
    channel_id: channel,
    thread_ts: threadTs,
    status: "is typing...",
  });

  await generateMessages({
    channel: event.channel,
    threadTs,
    system: "You are a helpful Slack assistant.",
    messages: [
      {
        role: "user",
        content: `User <@${event.user}> sent this message (timestamp: ${event.ts}) in Slack:\n\`\`\`\n${event.text}\n\`\`\`\n\nYou must respond using the \`send_slack_message\` tool.`,
      },
    ],
  });
});

这是目前为止的完整代码——你可以将其保存到index.ts中。

LLM现在可以响应来自授权用户的Slack消息。请记住在运行机器人之前设置SLACK_USER_ID环境变量。

SLACK_BOT_TOKEN=xoxb-... SLACK_APP_TOKEN=xapp-... SLACK_USER_ID=U... bun run index.ts

跟踪对话

机器人会响应消息,但它不记得对话内容。

让我们改变这一点。我们将对话历史记录持久化到~/.picobot/threads/中的JSON文件中。每个文件都将以线程时间戳命名,并包含线程的消息。当收到新的Slack消息时,我们将加载线程并将新消息添加到其中。

import fs from "node:fs";
import path from "node:path";
import os from "node:os";

const configDir = path.resolve(os.homedir(), ".picobot");
const threadsDir = path.resolve(configDir, "threads");

interface Thread {
  threadTs: string;
  channel: string;
  messages: Anthropic.MessageParam[];
}

function saveThread(threadTs: string, thread: Thread): void {
  fs.mkdirSync(threadsDir, { recursive: true });
  return fs.writeFileSync(
    path.resolve(threadsDir, `${threadTs}.json`),
    JSON.stringify(thread, null, 2),
  );
}

function loadThread(threadTs: string): Thread | undefined {
  try {
    return JSON.parse(
      fs.readFileSync(path.resolve(threadsDir, `${threadTs}.json`), "utf-8"),
    );
  } catch (e) {
    return undefined;
  }
}

app.event("message", async ({ event }) => {
  // ... existing code up to the status indicator ...

  const thread: Thread = loadThread(threadTs) ?? {
    threadTs,
    channel,
    messages: [],
  };
  const messages = await generateMessages({
    channel: event.channel,
    threadTs,
    system: "You are a helpful Slack assistant.",
    messages: [
      ...thread.messages,
      {
        role: "user",
        content: `User <@${event.user}> sent this message (timestamp: ${event.ts}) in Slack:\n\`\`\`\n${event.text}\n\`\`\`\n\nYou must respond using the \`send_slack_message\` tool.`,
      },
    ],
  });
  saveThread(threadTs, {
    ...thread,
    messages,
  });
});

这是目前为止的完整代码。

机器人现在会记住对话内容:

记忆压缩

现在,我们的机器人会记住对话内容,但它会记住所有内容。如果对话持续足够长的时间,它最终会超出LLM的上下文窗口。当这种情况发生时,LLM会开始“失忆”,并且无法再引用旧的对话内容。

为了解决这个问题,我们将实现记忆压缩。当对话历史记录变得太长时,我们将要求LLM将其压缩成一个简短的摘要。然后,我们将用摘要替换旧的对话内容,从而为新的对话腾出空间。

// ... existing imports ...
import { dump } from "js-yaml";

// ... existing Thread interface ...

interface Thread {
  threadTs: string;
  channel: string;
  messages: Anthropic.MessageParam[];
  summary?: string;
}

// ... existing saveThread and loadThread functions ...

async function compactThread(thread: Thread): Promise<Thread> {
  const response = await anthropic.messages.create({
    model: "claude-opus-4-6",
    max_tokens: 8096,
    system: `You are a helpful Slack assistant. Your goal is to summarize the conversation so far.`, // Simplified system prompt for summarization
    messages: [
      ...thread.messages,
      {
        role: "user",
        content: `Please summarize the conversation so far in a concise way. The summary will be used to help me remember the context of the conversation. Do not include any information that is not relevant to the conversation.`, // Explicit instruction for summarization
      },
    ],
  });

  const summary = response.content.map((block) => block.text).join("\n");

  return {
    ...thread,
    messages: [
      { role: "assistant", content: summary }, // Replace old messages with summary
    ],
    summary,
  };
}

app.event("message", async ({ event }) => {
  // ... existing code up to the status indicator ...

  let thread: Thread = loadThread(threadTs) ?? {
    threadTs,
    channel,
    messages: [],
  };

  // Check if compaction is needed
  const totalTokens = await anthropic.countTokens({
    model: "claude-opus-4-6",
    messages: thread.messages,
  });

  if (totalTokens > 4000) { // Arbitrary threshold for compaction
    thread = await compactThread(thread);
  }

  const messages = await generateMessages({
    channel: event.channel,
    threadTs,
    system: "You are a helpful Slack assistant.",
    messages: [
      ...thread.messages,
      {
        role: "user",
        content: `User <@${event.user}> sent this message (timestamp: ${event.ts}) in Slack:\n\`\`\`\n${event.text}\n\`\`\`\n\nYou must respond using the \`send_slack_message\` tool.`,
      },
    ],
  });
  saveThread(threadTs, {
    ...thread,
    messages,
  });
});

这是目前为止的完整代码。

机器人现在会压缩对话历史记录,以避免超出LLM的上下文窗口。

技能

OpenClaw最强大的功能之一是它能够使用技能。技能是LLM可以调用的函数,以执行特定任务。例如,一个技能可以用来搜索网络,另一个技能可以用来生成图像。

我们将添加一个简单的技能,允许LLM搜索网络。我们将使用axios库来发出HTTP请求。

bun add axios

我们将创建一个skills目录,并在其中添加一个web_search.ts文件:

// skills/web_search.ts
import axios from "axios";

export async function webSearch(query: string): Promise<string> {
  const response = await axios.get("https://api.duckduckgo.com/html", {
    params: {
      q: query,
    },
  });
  // Parse the HTML response to extract relevant information
  // This is a simplified example, a real implementation would use a more robust HTML parser
  return response.data.match(/<a class="result__a" href="(.*?)">/)?.[1] || "No results found.";
}

现在,我们将修改createTools函数以包含web_search技能:

// ... existing imports ...
import { webSearch } from "./skills/web_search";

function createTools(channel: string, threadTs: string): ToolWithExecute[] {
  return [
    // ... existing send_slack_message tool ...
    {
      name: "web_search",
      description: "Search the web for a given query.",
      input_schema: {
        type: "object",
        properties: {
          query: {
            type: "string",
            description: "The search query.",
          },
        },
        required: ["query"],
      },
      execute: async (input: { query: string }) => {
        return await webSearch(input.query);
      },
    },
  ];
}

现在,LLM将能够使用web_search技能来搜索网络。例如,如果你问它“OpenClaw是什么?”,它可能会使用web_search技能来查找相关信息。

主动行动

OpenClaw最强大的功能之一是它能够主动行动,而无需明确提示。例如,它可以监视GitHub仓库的更新,并在有新提交时通知你。

我们将添加一个简单的机制,允许LLM主动行动。我们将使用一个cron作业来定期触发LLM,并让它决定是否需要采取行动。

// ... existing imports ...
import { CronJob } from "cron";

// ... existing app.event("message") handler ...

new CronJob(
  "0 * * * * *", // Run every minute
  async () => {
    console.log("Cron job triggered");
    // Load all threads
    const threadFiles = fs.readdirSync(threadsDir);
    for (const threadFile of threadFiles) {
      const threadTs = threadFile.replace(".json", "");
      let thread: Thread = loadThread(threadTs)!;

      // Ask the LLM if it needs to take any proactive action
      const messages = await generateMessages({
        channel: thread.channel,
        threadTs,
        system: "You are a helpful Slack assistant. You are running as a cron job. You can take proactive actions without explicit prompting. If you have nothing to say, respond with NO_REPLY.",
        messages: [
          ...thread.messages,
          {
            role: "user",
            content: "Do you need to take any proactive actions? If not, respond with NO_REPLY.",
          },
        ],
      });

      // If the LLM responded with NO_REPLY, do nothing
      if (messages.length === thread.messages.length + 1 && messages[messages.length - 1].content === "NO_REPLY") {
        continue;
      }

      saveThread(threadTs, {
        ...thread,
        messages,
      });
    }
  },
  null, // onComplete
  true, // start
  "America/Los_Angeles" // timeZone
);

这是目前为止的完整代码。

机器人现在会主动行动,而无需明确提示。例如,它可以监视GitHub仓库的更新,并在有新提交时通知你。

结论

在这篇文章中,我们从零开始构建了一个类似OpenClaw的智能体,只用了不到400行代码。我们涵盖了以下功能:

  • 响应Slack消息
  • 作为LLM回复
  • 跟踪对话
  • 记忆压缩
  • 使用技能
  • 主动行动

我希望这篇博客文章能帮助你更好地理解OpenClaw的内部工作原理,并将这些想法应用到你自己的智能体系统中。

你可以在这里找到完整的代码。

参考文献

Vue3 状态管理库 Pinia 完整教程

你想系统学习 Vue3 官方推荐的状态管理库 Pinia,我会从核心概念、基础使用、模块化、异步操作到实战技巧,用最简单易懂的方式教你完全掌握。

一、核心概念

Pinia 是 Vue 官方新一代状态管理库,替代 Vuex,专为 Vue3 设计,同时兼容 Vue2,核心优势:

  • 语法简洁,无需 mutation(只有 state、getters、actions)
  • 天然支持 TypeScript
  • 模块化设计,无需嵌套模块
  • 体积更小,性能更高
  • 支持热更新、插件扩展

二、快速上手(步骤)

1. 安装 Pinia

# npm
npm install pinia

# yarn
yarn add pinia

# pnpm
pnpm add pinia

2. 在 main.js 全局注册

import { createApp } from 'vue'
import App from './App.vue'
// 引入 Pinia
import { createPinia } from 'pinia'

const app = createApp(App)
// 挂载 Pinia
app.use(createPinia())
app.mount('#app')

三、定义 Store(核心)

Store 是存储状态和业务逻辑的容器,推荐按功能模块化拆分(如 user、cart、setting)。

1. 创建 Store 示例

src/stores/ 目录下新建文件(如 user.js):

// src/stores/user.js
import { defineStore } from 'pinia'

// 第一个参数:store 唯一 ID(必须唯一)
// 第二个参数:配置对象
export const useUserStore = defineStore('user', {
  // 1. 状态:存储数据(类似 data)
  state: () => ({
    name: '张三',
    age: 20,
    token: ''
  }),

  // 2. 计算属性:派生状态(类似 computed,有缓存)
  getters: {
    // 自动接收 state 作为参数
    doubleAge: (state) => state.age * 2,
    // 也可以使用 this 访问整个 store
    getName: function() {
      return `我的名字:${this.name}`
    }
  },

  // 3. 方法:修改状态、异步请求(类似 methods)
  actions: {
    // 同步修改
    updateName(newName) {
      this.name = newName
    },
    // 异步修改(支持 async/await)
    async login(account, pwd) {
      // 模拟接口请求
      const res = await new Promise(resolve => {
        setTimeout(() => resolve({ token: 'abcd-1234' }), 1000)
      })
      this.token = res.token
      this.name = account
    }
  }
})

四、组件中使用 Store

1. 基础使用(读取/修改状态)

<template>
  <div>
    <p>姓名:{{ userStore.name }}</p>
    <p>年龄:{{ userStore.age }}</p>
    <p>双倍年龄:{{ userStore.doubleAge }}</p>
    <button @click="userStore.updateName('李四')">改名</button>
    <button @click="userStore.login('admin', '123456')">登录</button>
  </div>
</template>

<script setup>
// 导入定义好的 store
import { useUserStore } from './stores/user'

// 实例化 store
const userStore = useUserStore()
</script>

2. 解构 state(保持响应式)

直接解构会丢失响应式,必须用 storeToRefs

import { storeToRefs } from 'pinia'

// 正确写法:响应式解构
const { name, age, doubleAge } = storeToRefs(userStore)

// 注意:actions 不需要解构,直接用
const { updateName, login } = userStore

3. 批量修改 state

// 方式1:单个修改
userStore.name = '王五'

// 方式2:批量修改(推荐)
userStore.$patch({
  name: '赵六',
  age: 25
})

// 方式3:函数式批量修改(适合复杂逻辑)
userStore.$patch(state => {
  state.name = '孙七'
  state.age += 1
})

4. 重置 state 到初始值

userStore.$reset()

五、模块化与 Store 相互调用

Pinia 无需配置模块,直接导入其他 Store 即可使用

示例:cart 购物车 store 调用 user store

// src/stores/cart.js
import { defineStore } from 'pinia'
import { useUserStore } from './user'

export const useCartStore = defineStore('cart', {
  state: () => ({
    list: []
  }),
  actions: {
    addCart(goods) {
      const userStore = useUserStore()
      // 判断用户是否登录
      if (!userStore.token) {
        alert('请先登录')
        return
      }
      this.list.push(goods)
    }
  }
})

六、数据持久化(常用插件)

页面刷新后 Pinia 数据会丢失,使用 pinia-plugin-persistedstate 插件实现本地持久化。

1. 安装

pnpm add pinia-plugin-persistedstate

2. 全局注册

// main.js
import { createPinia } from 'pinia'
import piniaPluginPersistedstate from 'pinia-plugin-persistedstate'

const pinia = createPinia()
pinia.use(piniaPluginPersistedstate)

3. 开启持久化

// 在 store 中添加 persist: true
export const useUserStore = defineStore('user', {
  state: () => ({ ... }),
  persist: true // 开启持久化(默认 localStorage)
})

七、完整实战总结

  1. 安装 + 全局注册 Pinia
  2. 按功能拆分 Store(user/cart 等)
  3. state 存数据、getters 做计算、actions 做修改/异步
  4. 组件中导入使用,storeToRefs 解构保持响应式
  5. 跨模块调用直接导入其他 Store
  6. 用持久化插件保存数据不丢失

总结

  1. Pinia 是 Vue3 首选状态库,无 mutation、语法极简
  2. 核心三部分:state(数据)、getters(计算)、actions(方法)
  3. 响应式解构必须用 storeToRefs
  4. 模块化天然支持,持久化插件一键配置

Electron离屏渲染技术详

一、概念与背景

1.1 什么是离屏渲染

离屏渲染(Offscreen Rendering)是 Electron 提供的一项强大技术,它允许开发者在浏览器窗口之外渲染网页内容。与传统的在窗口中显示网页不同,离屏渲染将网页内容绘制到一个离屏缓冲区(offscreen buffer)中,开发者可以获取到渲染后的图像数据,从而实现对渲染过程的精确控制。这项技术使得 Electron 应用能够实现诸如视频捕获、图像处理、自动化测试、远程桌面、实时预览等高级功能。离屏渲染的核心思想是将渲染过程与显示过程解耦,使得网页内容可以作为一种数据源而非单纯的 UI 界面来使用。

在传统的窗口渲染模式中,网页内容直接绘制到用户可见的窗口表面上,这种方式简单直接但缺乏灵活性。而离屏渲染则引入了一个中间层,网页内容首先被渲染到一个不可见的表面(即离屏缓冲区),开发者可以通过特定的 API 获取这个缓冲区中的图像数据,并根据自己的需求进行处理或传输。这种架构设计使得渲染结果可以同时用于多种用途:既可以显示在窗口中,也可以保存为图片或视频流,还可以发送到远程客户端进行显示。

1.2 Electron 离屏渲染的演进历程

Electron 的离屏渲染功能经历了多个版本的演进和优化。最初,这项技术主要服务于 WebView 标签页的渲染需求,开发者需要在后台预渲染页面以提升用户体验。随着版本的迭代,Electron 团队不断完善这项技术的 API 和性能,使其逐渐成为一个独立且强大的功能模块。在 Electron 5.0 版本中,离屏渲染开始支持更多高级特性,如纹理帧(texture frames)和更精确的帧控制机制。到了更新的版本中,离屏渲染已经能够支持 VSync(垂直同步)事件、硬件加速选项等高级配置。

理解离屏渲染的演进历程对于正确使用这项技术非常重要。不同版本的 Electron 在离屏渲染的行为和性能方面可能存在细微差异。例如,在某些旧版本中,离屏渲染可能不支持某些特定的渲染选项或事件。因此,在实际项目中选择 Electron 版本时,需要考虑离屏渲染功能的需求,并查阅对应版本的官方文档以确保所有功能都能正常工作。同时,了解这些演进细节也有助于理解为什么某些 API 设计成现在这个样子,以及如何避免使用已废弃或不推荐的方法。

1.3 离屏渲染与相关技术的区别

在实际开发中,离屏渲染经常与桌面捕获(Desktop Capture)、窗口截图(Window Capture)等功能混淆。虽然这些技术在某些场景下可以实现类似的效果,但它们有着本质的区别。桌面捕获 API(如 desktopCapturer)主要用于捕获用户屏幕上实际显示的内容,它获取的是经过桌面合成器处理后的最终图像,通常受到窗口遮挡、合成器效果等因素的影响。而离屏渲染在渲染管道中更早的位置获取数据,它捕获的是网页渲染引擎输出的原始图像,不受窗口可见性或桌面合成效果的影响。

另一个经常被混淆的概念是 offscreenCanvas。这是一项 HTML5 标准中的 Canvas API,允许在 Web Worker 中进行 Canvas 渲染。虽然名字中都包含 "offscreen",但 offscreenCanvas 和 Electron 的离屏渲染是完全不同的技术。offscreenCanvas 是在网页内容内部使用的一个 Canvas API,它允许网页开发者在后台线程中绘制图形。而 Electron 的离屏渲染是 Electron 框架提供的系统级功能,它涉及到整个渲染进程的图像捕获和处理。理解这些区别有助于开发者在正确的场景中选择正确的技术方案,避免用错误的方法解决实际问题。

二、技术原理与架构

2.1 渲染进程的工作机制

Electron 的架构基于 Chromium 的多进程模型,其中渲染进程(Renderer Process)负责解析和执行网页内容。在标准的渲染模式中,渲染进程将网页内容绘制到一个由浏览器进程管理的窗口表面上,这个表面与用户可见的窗口一一对应。渲染进程内部使用 Chromium 的 Skia 图形库进行实际的绘制操作,Skia 会将网页的 DOM 树、 CSS 样式和 JavaScript 渲染指令转换为像素数据。当网页内容发生变化时,渲染进程会标记需要重绘的区域,并通过 GPU 或软件渲染路径生成新的图像帧。

离屏渲染模式对这一标准流程进行了重要修改。在离屏模式下,渲染进程仍然执行相同的解析和渲染逻辑,但输出目标从窗口表面改为一个离屏缓冲区。这个缓冲区是渲染进程内部的一个内存区域,它存储着渲染后的图像数据。与窗口表面不同,离屏缓冲区不会直接显示在屏幕上,因此即使缓冲区中的内容不断更新,用户也看不到任何变化,除非应用主动获取并使用这些数据。这种设计使得渲染进程可以继续按照正常的帧率进行渲染,而不用担心显示刷新率对渲染的影响。

从性能角度来看,离屏渲染的额外开销主要来自于图像数据的传输。当开发者请求获取当前帧的图像数据时,Electron 需要将图像数据从渲染进程复制到主进程(Main Process)。这个复制操作涉及到 GPU 到 CPU 的数据迁移,对于高分辨率或高帧率的场景,数据传输可能成为性能瓶颈。为了优化这一过程,Electron 提供了多种策略:使用共享内存减少复制次数、通过 GPU 直接传输数据避免 CPU 瓶颈、以及支持纹理帧模式直接获取 GPU 纹理数据。理解这些底层机制对于编写高性能的离屏渲染应用至关重要。

2.2 离屏渲染的启用与配置

在 Electron 中启用离屏渲染需要通过 BrowserWindow 的 webPreferences 选项进行配置。最基本的配置是将 offscreen 选项设置为 true,这将使得该窗口使用离屏渲染模式而不在屏幕上显示。需要特别注意的是,一旦启用了离屏渲染,该窗口将变得不可见,但渲染进程仍然会正常运行,网页内容会按照正常的方式被解析和渲染。这种设计允许开发者在完全隐藏的窗口中进行渲染操作,特别适合后台处理场景。

const { BrowserWindow } = require('electron');

let win = new BrowserWindow({
  width: 800,
  height: 600,
  webPreferences: {
    offscreen: true
  }
});

win.loadURL('https://example.com');

// 当 offscreen 为 true 时,窗口不可见
// 渲染仍然正常进行

除了基本的 offscreen 配置项外,还有多个高级选项用于精细控制离屏渲染的行为。paint 选项控制是否执行绘制操作,在某些特殊场景下可能需要禁用绘制以节省资源。transparent 选项允许背景透明,这在创建合成用的图像时非常有用。disableHardwareOverlays 选项可以禁用硬件覆盖层,这对于需要精确控制合成顺序的场景很重要。enableBlinkFeatures 选项允许启用实验性的 Blink 特性,提供更多的渲染控制能力。这些选项的具体用法需要根据实际需求来选择,不当的配置可能导致性能下降或功能异常。

更高级的配置可以通过命令行参数在应用启动时指定。例如,--force-device-scale-factor 参数可以控制渲染分辨率与系统 DPI 的比例关系,这在需要以不同分辨率渲染时很有用。--use-angle 参数可以选择使用 ANGLE 而不是默认的 Skia 作为渲染后端,这对于某些特定的图形操作可能有性能优势。--enable-webgl--use-gl 参数则用于控制 WebGL 的启用和使用的图形后端。这些命令行参数提供了比 JavaScript API 更底层的控制能力,适合需要深度定制渲染行为的高级用户。

2.3 帧数据的获取机制

启用离屏渲染后,最重要的操作是如何获取渲染后的帧数据。Electron 通过 webContents 对象提供的 paint 事件来通知应用新的帧已经渲染完成。每当有新的帧被渲染到离屏缓冲区时,这个事件就会被触发,事件的回调函数会收到包含帧信息的参数对象。

const { BrowserWindow } = require('electron');

let win = new BrowserWindow({
  width: 800,
  height: 600,
  webPreferences: {
    offscreen: true
  }
});

win.loadURL('https://example.com');

// 监听 paint 事件获取帧数据
win.webContents.on('paint', (event, dirtyRect, image) => {
  // dirtyRect 表示这一帧中发生变化区域的位置和大小
  // image 是一个 NativeImage 对象,包含完整的帧数据

  console.log('收到新帧:', {
    dirty区域: dirtyRect,
    图像尺寸: image.getSize(),
    是否为空: image.isEmpty()
  });

  // 获取图像数据进行处理
  const buffer = image.toPNG(); // 或者使用 toJPEG() 获取压缩格式
  // 这里可以对图像数据进行处理,如保存、传输等
});

需要理解 paint 事件的触发机制。默认情况下,离屏渲染会尽可能以最高的帧率进行渲染,这意味着 paint 事件会非常频繁地触发,频率取决于网页内容的复杂度和系统的渲染能力。对于动态内容(如视频、动画、实时数据可视化),帧率可能达到每秒 60 帧或更高。频繁的事件处理和图像数据传输可能对性能产生显著影响,因此需要根据实际场景选择合适的处理策略。可以通过调节浏览器的节流设置或使用 webContents.setFrameRate() 方法来控制帧率。

NativeImage 对象提供了多种格式的数据获取方法。toPNG()toJPEG() 方法可以将图像转换为压缩格式的数据,便于存储或网络传输。toBitmap() 方法返回原始的位图数据,适合需要直接处理像素的场景。toDataURL() 方法返回一个 Base64 编码的数据 URL,可以直接用于 HTML img 标签或 Data URL 场景。选择哪种方法取决于具体的使用需求:如果需要最小化存储空间,使用 JPEG 或 PNG 压缩;如果需要最快速度,使用原始位图数据;如果需要方便地在网页中显示,使用 Data URL 格式。

2.4 硬件加速与渲染后端

Electron 的离屏渲染支持多种渲染后端,不同的后端在性能、兼容性和功能支持方面各有特点。默认情况下,Electron 使用 Skia 作为 2D 图形库进行渲染,Skia 是一个高性能的跨平台图形库,被广泛用于 Chrome、Android 和其他项目中。Skia 支持硬件加速,可以通过 GPU 加速渲染过程,在大多数现代硬件上都能提供出色的性能。对于简单的 2D 内容渲染,Skia 通常是最优选择。

在某些特殊场景下,可能需要使用 ANGLE(Almost Native Graphics Layer Engine)作为渲染后端。ANGLE 是一个将 WebGL/OpenGL ES 调用转换为各种原生图形 API(如 Direct3D、Metal、Vulkan)的中间层。使用 ANGLE 后端可以获得更好的 Direct3D 兼容性,或者在某些特定硬件上获得更好的性能。要启用 ANGLE 后端,可以在命令行参数中指定 --use-angle=gl-d3d11 或其他合适的选项。不过需要注意的是,ANGLE 主要面向 WebGL 场景,对于纯 2D 渲染可能不会带来显著优势。

对于需要最高性能的场景,可以考虑使用硬件加速的纹理帧模式。在这种模式下,离屏渲染输出的不是系统内存中的图像缓冲区,而是 GPU 中的纹理数据。直接访问 GPU 纹理可以避免 GPU 到 CPU 的数据复制开销,特别适合视频编码、实时流媒体等对性能要求极高的场景。然而,纹理帧模式的使用更加复杂,需要处理跨进程纹理共享等高级话题。在大多数场景下,标准的帧数据获取方式已经足够使用,只有在标准方式无法满足性能需求时才需要考虑这种高级模式。

三、应用场景与实践

3.1 视频捕获与直播推流

离屏渲染在视频捕获和直播推流领域有着广泛的应用。传统的屏幕录制方案通常使用系统级的屏幕捕获 API,这种方式虽然可以捕获屏幕上显示的所有内容,但受到窗口遮挡、桌面合成效果、隐私通知干扰等因素的影响。使用离屏渲染进行视频捕获则完全不同:渲染过程完全在应用内部进行,不受任何外部因素的干扰,可以获得纯净的网页内容录制。此外,由于渲染过程与显示解耦,录制可以在完全隐藏的窗口中进行,不会对用户的正常操作造成任何影响。

实现视频捕获功能时,首先需要创建一个离屏渲染窗口并加载要捕获的网页内容。然后,通过监听 paint 事件获取连续的帧数据,并使用图像编码库将帧数据编码为视频流。常见的实现方案是使用 FFmpeg 或类似的工具进行视频编码。每一帧图像数据被编码后,通过流媒体协议(如 RTMP、HLS)发送到直播服务器或保存为视频文件。

const { BrowserWindow } = require('electron');
const { writeFile } = require('fs');
const { spawn } = require('child_process');

class VideoCapturer {
  constructor(options = {}) {
    this.width = options.width || 1920;
    this.height = options.height || 1080;
    this.frameRate = options.frameRate || 30;
    this.outputPath = options.outputPath || 'output.mp4';

    this.frameCount = 0;
    this.startTime = null;

    this.initWindow();
    this.initFFmpeg();
  }

  initWindow() {
    this.window = new BrowserWindow({
      width: this.width,
      height: this.height,
      show: false,  // 完全隐藏窗口
      webPreferences: {
        offscreen: true,
        contextIsolation: true
      }
    });

    // 设置目标帧率
    this.window.webContents.setFrameRate(this.frameRate);

    // 监听渲染事件
    this.window.webContents.on('paint', (event, dirtyRect, image) => {
      if (!this.startTime) {
        this.startTime = Date.now();
      }

      // 跳过初始帧,等待渲染稳定
      if (this.frameCount < 5) {
        this.frameCount++;
        return;
      }

      // 获取帧数据
      const frameData = image.toPNG();

      // 写入管道供 FFmpeg 编码
      if (this.ffmpeg && !this.ffmpeg.killed) {
        this.ffmpeg.stdin.write(frameData);
        this.frameCount++;
      }
    });
  }

  initFFmpeg() {
    // 配置 FFmpeg 进行 H.264 编码
    const ffmpegArgs = [
      '-f', 'image2pipe',          // 输入格式
      '-framerate', this.frameRate.toString(),
      '-i', '-',                    // 从 stdin 读取输入
      '-c:v', 'libx264',           // H.264 编码器
      '-preset', 'fast',           // 编码速度预设
      '-crf', '23',                // 质量控制
      '-pix_fmt', 'yuv420p',       // 像素格式
      '-movflags', '+faststart',   // 优化 Web 播放
      this.outputPath
    ];

    this.ffmpeg = spawn('ffmpeg', ffmpegArgs);

    this.ffmpeg.on('close', (code) => {
      console.log(`FFmpeg 已结束,退出码: ${code}`);
      console.log(`共录制 ${this.frameCount} 帧`);
    });

    this.ffmpeg.stderr.on('data', (data) => {
      // FFmpeg 进度信息输出到 stderr
    });
  }

  async start(url) {
    await this.window.loadURL(url);
  }

  stop() {
    if (this.ffmpeg && !this.ffmpeg.killed) {
      this.ffmpeg.stdin.end();  // 关闭 stdin,触发 FFmpeg 结束编码
    }
  }
}

// 使用示例
const capturer = new VideoCapturer({
  width: 1280,
  height: 720,
  frameRate: 30,
  outputPath: 'recording.mp4'
});

capturer.start('https://www.youtube.com/watch?v=example')
  .then(() => {
    console.log('开始录制...');
    // 录制一段时间后停止
    setTimeout(() => {
      capturer.stop();
    }, 60000); // 录制 60 秒
  });

这个示例展示了一个基本的视频捕获实现框架。在实际应用中,还需要考虑音频同步、时间戳处理、错误恢复等更复杂的问题。对于专业的直播推流场景,可能还需要集成更完整的流媒体解决方案,如使用 WebRTC 进行实时传输,或者接入专业的直播平台 SDK。

3.2 自动化测试与视觉回归检测

离屏渲染为 Web 自动化测试提供了独特的优势。在传统的自动化测试中,测试脚本需要启动一个可见的浏览器窗口来执行测试操作。这种方式不仅占用屏幕空间,还可能在测试运行期间干扰用户的其他操作。离屏渲染允许测试在完全不可见的窗口中执行,测试脚本可以像平常一样操作 DOM、执行 JavaScript、获取截图,但所有这些操作都在后台完成。这对于需要频繁运行测试的持续集成环境尤其有价值。

视觉回归测试(Visual Regression Testing)是离屏渲染的一个特别重要的应用场景。这类测试的核心思想不是验证代码逻辑,而是验证页面的视觉效果是否与预期一致。通过离屏渲染捕获页面的截图,与预先存储的基准图像进行像素级比较,可以自动检测出任何意外的视觉变化。这种测试方法对于 UI 组件库、CSS 框架、设计系统的开发特别有用,可以确保样式修改不会意外破坏现有的视觉设计。

const { BrowserWindow } = require('electron');
const { diffImages, loadImage } = require('odiff'); // 图像差异比较库
const path = require('path');

class VisualRegressionTester {
  constructor(options = {}) {
    this.baselineDir = options.baselineDir || './baselines';
    this.diffDir = options.diffDir || './diffs';
    this.tolerance = options.tolerance || 0; // 像素差异容忍度
  }

  async capturePage(url, viewport = { width: 1280, height: 720 }) {
    const window = new BrowserWindow({
      width: viewport.width,
      height: viewport.height,
      show: false,
      webPreferences: {
        offscreen: true,
        preload: options.preloadScript
      }
    });

    // 设置视口大小
    await window.loadURL(url);

    // 等待页面完全加载
    await this.waitForLoad(window);

    // 捕获截图
    const image = await window.webContents.capturePage();

    window.close();

    return image;
  }

  waitForLoad(window) {
    return new Promise((resolve) => {
      window.webContents.on('did-finish-load', () => {
        // 额外等待一段时间确保动态内容加载完成
        setTimeout(resolve, 1000);
      });
    });
  }

  async compare(name, actualImage, baselinePath) {
    const baselineFullPath = path.join(this.baselineDir, `${name}.png`);
    const diffPath = path.join(this.diffDir, `${name}-diff.png`);

    // 检查基准图像是否存在
    const fs = require('fs');
    if (!fs.existsSync(baselineFullPath)) {
      // 首次运行,创建基准
      await this.saveImage(actualImage, baselineFullPath);
      return {
        passed: true,
        status: 'baseline_created',
        message: `已创建基准图像: ${baselineFullPath}`
      };
    }

    // 比较图像差异
    const baseline = await loadImage(baselineFullPath);
    const actual = await actualImage.toPNG();
    const actualBuffer = Buffer.from(actual);

    try {
      const diff = await diffImages(
        baseline,
        actualBuffer,
        diffPath,
        { threshold: this.tolerance / 100 }
      );

      if (diff.same) {
        return {
          passed: true,
          status: 'passed',
          message: '视觉对比通过'
        };
      } else {
        return {
          passed: false,
          status: 'failed',
          message: `发现视觉差异: ${diff.amount}% 像素不同`,
          diffPath: diffPath,
          diffPercentage: diff.amount
        };
      }
    } catch (error) {
      return {
        passed: false,
        status: 'error',
        message: `比较过程出错: ${error.message}`
      };
    }
  }

  async saveImage(image, filePath) {
    const fs = require('fs');
    const dir = path.dirname(filePath);

    // 确保目录存在
    if (!fs.existsSync(dir)) {
      fs.mkdirSync(dir, { recursive: true });
    }

    fs.writeFileSync(filePath, image.toPNG());
  }

  async testComponent(componentUrl, testName) {
    console.log(`测试组件: ${testName}`);

    // 捕获当前页面
    const image = await this.capturePage(componentUrl);

    // 与基准对比
    const result = await this.compare(testName, image,
      path.join(this.baselineDir, `${testName}.png`));

    if (result.passed) {
      console.log(`✓ ${testName}: ${result.message}`);
    } else {
      console.log(`✗ ${testName}: ${result.message}`);
      if (result.diffPath) {
        console.log(`  差异图像已保存至: ${result.diffPath}`);
      }
    }

    return result;
  }
}

// 使用示例
async function runVisualTests() {
  const tester = new VisualRegressionTester({
    baselineDir: './test/baselines',
    diffDir: './test/diffs',
    tolerance: 0.1
  });

  const testCases = [
    { url: 'https://example.com/button', name: 'button-primary' },
    { url: 'https://example.com/button?variant=secondary', name: 'button-secondary' },
    { url: 'https://example.com/card', name: 'card-default' },
    { url: 'https://example.com/modal', name: 'modal-dialog' }
  ];

  let passed = 0;
  let failed = 0;

  for (const testCase of testCases) {
    const result = await tester.testComponent(testCase.url, testCase.name);
    if (result.passed) {
      passed++;
    } else {
      failed++;
    }
  }

  console.log(`\n测试完成: ${passed} 通过, ${failed} 失败`);

  return failed === 0;
}

视觉回归测试的实现需要注意几个关键点。首先是测试的稳定性:网页内容可能包含动态元素(如时间戳、随机数据),这些元素每次加载时都可能不同,会导致测试误报。解决方案包括在测试前设置固定的种子、使用 mock 数据、或在比较时排除动态区域。其次是渲染一致性:不同操作系统、不同显卡驱动、不同 Electron 版本可能导致渲染结果存在细微差异。需要在目标环境中建立基准,并合理设置差异容忍度。最后是性能考虑:频繁的图像比较操作可能消耗大量资源,应该使用增量比较或缓存机制优化测试执行时间。

3.3 远程桌面与屏幕共享

离屏渲染技术为实现远程桌面和屏幕共享功能提供了技术基础。与使用系统级屏幕捕获 API 不同,基于离屏渲染的远程桌面方案具有更高的可控性和灵活性。服务端可以对渲染结果进行实时的图像压缩、网络传输,客户端接收后进行解码显示。整个数据流都在应用层面控制,可以实现端到端加密、自适应码率控制、选择性区域传输等高级功能。

实现远程桌面的基本架构包括三个主要部分:渲染端、传输层和显示端。在渲染端,Electron 应用使用离屏渲染技术捕获网页内容,然后通过图像压缩算法(如 JPEG、WebP、H.264)进行编码,并通过网络发送到客户端。在传输层,可以使用 WebSocket 进行低延迟的实时传输,或使用 WebRTC 实现点对点的媒体流传输。在显示端,客户端(可能是 Web 页面或原生应用)接收压缩数据流,进行解码后显示给用户。

const { BrowserWindow } = require('electron');
const WebSocket = require('ws'); // WebSocket 库

class RemoteRenderingServer {
  constructor(options = {}) {
    this.port = options.port || 8080;
    this.quality = options.quality || 80; // JPEG 质量 0-100
    this.frameRate = options.frameRate || 30;
    this.clients = new Set();

    this.windows = new Map(); // 存储每个网页对应的窗口
  }

  async start() {
    // 创建 WebSocket 服务器
    this.wss = new WebSocket.Server({ port: this.port });

    this.wss.on('connection', (ws) => {
      console.log('新的客户端连接');
      this.clients.add(ws);

      ws.on('message', (message) => {
        // 处理客户端消息(如控制命令)
        this.handleClientMessage(ws, message);
      });

      ws.on('close', () => {
        console.log('客户端断开连接');
        this.clients.delete(ws);
      });
    });

    console.log(`远程渲染服务器已启动,监听端口 ${this.port}`);
  }

  async createRenderSession(id, url) {
    // 为每个渲染会话创建独立的离屏窗口
    const window = new BrowserWindow({
      width: 1920,
      height: 1080,
      show: false,
      webPreferences: {
        offscreen: true,
        contextIsolation: true,
        nodeIntegration: false
      }
    });

    window.webContents.setFrameRate(this.frameRate);

    // 监听渲染事件
    window.webContents.on('paint', (event, dirtyRect, image) => {
      // 只在有客户端连接时发送帧
      if (this.clients.size === 0) return;

      // 编码帧数据
      const encodedFrame = this.encodeFrame(image);

      // 广播到所有客户端
      this.broadcast({
        type: 'frame',
        sessionId: id,
        data: encodedFrame,
        timestamp: Date.now()
      });
    });

    // 存储窗口引用
    this.windows.set(id, { window, url });

    // 加载 URL
    await window.loadURL(url);

    // 通知客户端会话已创建
    this.broadcast({
      type: 'session_created',
      sessionId: id,
      url: url
    });

    return id;
  }

  encodeFrame(image) {
    // 根据需求选择编码格式
    // JPEG 压缩率高,适合网络传输
    return image.toJPEG(this.quality);

    // PNG 无损压缩,适合需要高保真度的场景
    // return image.toPNG();

    // WebP 在压缩率和质量之间取得较好平衡
    // return image.toWebP();
  }

  broadcast(message) {
    const data = JSON.stringify(message);

    for (const client of this.clients) {
      if (client.readyState === WebSocket.OPEN) {
        client.send(data);
      }
    }
  }

  handleClientMessage(ws, message) {
    try {
      const command = JSON.parse(message);

      switch (command.type) {
        case 'create_session':
          this.createRenderSession(
            command.id || Date.now().toString(),
            command.url
          );
          break;

        case 'destroy_session':
          this.destroyRenderSession(command.sessionId);
          break;

        case 'input':
          // 将客户端输入转发到渲染窗口
          this.handleInput(command.sessionId, command.input);
          break;
      }
    } catch (error) {
      console.error('处理客户端消息失败:', error);
    }
  }

  handleInput(sessionId, input) {
    const session = this.windows.get(sessionId);
    if (!session) return;

    const { window } = session;

    switch (input.type) {
      case 'keydown':
        window.webContents.sendInputEvent({
          type: 'keyDown',
          keyCode: input.keyCode
        });
        break;

      case 'keyup':
        window.webContents.sendInputEvent({
          type: 'keyUp',
          keyCode: input.keyCode
        });
        break;

      case 'mousemove':
        window.webContents.sendInputEvent({
          type: 'mouseMove',
          x: input.x,
          y: input.y
        });
        break;

      case 'mousedown':
        window.webContents.sendInputEvent({
          type: 'mouseDown',
          x: input.x,
          y: input.y,
          button: input.button || 'left'
        });
        break;

      case 'mouseup':
        window.webContents.sendInputEvent({
          type: 'mouseUp',
          x: input.x,
          y: input.y,
          button: input.button || 'left'
        });
        break;
    }
  }

  destroyRenderSession(sessionId) {
    const session = this.windows.get(sessionId);
    if (session) {
      session.window.close();
      this.windows.delete(sessionId);

      this.broadcast({
        type: 'session_destroyed',
        sessionId: sessionId
      });
    }
  }

  stop() {
    // 关闭所有渲染窗口
    for (const [id, session] of this.windows) {
      session.window.close();
    }
    this.windows.clear();

    // 关闭 WebSocket 服务器
    if (this.wss) {
      this.wss.close();
    }
  }
}

// 使用示例
const server = new RemoteRenderingServer({
  port: 8080,
  quality: 70,
  frameRate: 30
});

server.start();

// 创建一个渲染会话
server.createRenderSession('session1', 'https://example.com/webapp');

在实际应用中,远程桌面功能还需要考虑许多其他方面。网络传输的稳定性对用户体验影响很大,需要实现重连机制和丢包处理。图像压缩的质量和延迟之间需要权衡:高质量压缩需要更多计算时间,会增加延迟;低质量压缩则会影响画面清晰度。可以考虑使用基于区域的编码策略,对用户关注的区域使用高质量编码,对其他区域使用低质量编码。输入延迟也是关键指标,需要尽可能减少从客户端输入到远程响应的延迟,这可能需要优化编码算法、使用更快的网络协议、或采用预测性渲染等技术。

3.4 图像处理与生成

离屏渲染的另一个重要应用是作为图像生成引擎。由于离屏渲染可以完全控制渲染环境,它特别适合批量生成网页截图、动态图像或 PDF 文档。与使用浏览器的手动截图功能不同,基于离屏渲染的图像生成可以完全自动化,并且可以精确控制渲染参数,如视口大小、设备像素比、CSS 媒体查询等。这种能力在许多业务场景中都非常有价值,如自动生成社交媒体预览图、创建动态贺卡、制作数据可视化图表的图片导出等。

网页的渲染引擎是一个非常强大的布局和绘图系统。它支持完整的 CSS 布局(包括 Flexbox、Grid)、SVG 矢量图形、Canvas 2D 图形、WebGL 3D 图形、动画和过渡效果等。这意味着开发者可以使用标准的 Web 技术来描述想要生成的图像,而不需要学习复杂的图形 API。例如,要生成一个包含图表的报告封面,只需编写相应的 HTML 和 CSS,Electron 会自动完成布局和渲染,开发者可以直接获取最终的图像输出。这种方式比使用 ImageMagick 等传统图像处理工具更加直观和灵活。

const { BrowserWindow } = require('electron');
const { writeFileSync, mkdirSync, existsSync } = require('fs');
const path = require('path');

class ImageGenerator {
  constructor(options = {}) {
    this.defaultWidth = options.width || 1200;
    this.defaultHeight = options.height || 630;
    this.defaultScale = options.scale || 2; // 设备像素比
    this.outputDir = options.outputDir || './generated-images';

    // 确保输出目录存在
    if (!existsSync(this.outputDir)) {
      mkdirSync(this.outputDir, { recursive: true });
    }
  }

  async generateFromHTML(htmlContent, options = {}) {
    const width = options.width || this.defaultWidth;
    const height = options.height || this.defaultHeight;
    const scale = options.scale || this.defaultScale;
    const outputFilename = options.filename || `image-${Date.now()}.png`;

    // 创建离屏渲染窗口
    const window = new BrowserWindow({
      width: width,
      height: height,
      show: false,
      webPreferences: {
        offscreen: true,
        contextIsolation: true,
        nodeIntegration: false
      }
    });

    // 设置设备像素比
    const { scaleFactor } = require('electron').screen;
    // 注意:实际实现中可能需要通过命令行参数设置

    // 加载 HTML 内容
    // 使用 data URL 方式加载纯 HTML 内容
    const dataUrl = `data:text/html;charset=utf-8,${encodeURIComponent(htmlContent)}`;
    await window.loadURL(dataUrl);

    // 等待内容完全加载和渲染
    await this.waitForRender(window);

    // 捕获页面图像
    const image = await window.webContents.capturePage({
      x: 0,
      y: 0,
      width: width * scale,
      height: height * scale
    });

    // 关闭窗口
    window.close();

    // 保存图像
    const outputPath = path.join(this.outputDir, outputFilename);
    writeFileSync(outputPath, image.toPNG());

    return {
      success: true,
      path: outputPath,
      size: image.getSize()
    };
  }

  waitForRender(window) {
    return new Promise((resolve) => {
      // 等待 DOMContentLoaded
      window.webContents.once('did-finish-load', () => {
        // 额外等待确保所有资源加载完成和动画完成
        setTimeout(resolve, 500);
      });

      // 对于 SPA 应用,可能需要等待特定条件
      // 可以通过预加载脚本添加自定义就绪检测
    });
  }

  // 生成社交媒体分享图
  async generateSocialCard(data) {
    const html = `
      <!DOCTYPE html>
      <html>
      <head>
        <style>
          * {
            margin: 0;
            padding: 0;
            box-sizing: border-box;
          }
          body {
            width: 1200px;
            height: 630px;
            font-family: -apple-system, BlinkMacSystemFont, 'Segoe UI', Roboto, sans-serif;
            background: linear-gradient(135deg, #667eea 0%, #764ba2 100%);
            color: white;
            padding: 60px;
            display: flex;
            flex-direction: column;
            justify-content: space-between;
          }
          .header {
            font-size: 24px;
            opacity: 0.9;
          }
          .content {
            flex: 1;
            display: flex;
            flex-direction: column;
            justify-content: center;
          }
          .title {
            font-size: 64px;
            font-weight: bold;
            margin-bottom: 20px;
            line-height: 1.2;
          }
          .description {
            font-size: 28px;
            opacity: 0.9;
            line-height: 1.4;
          }
          .footer {
            display: flex;
            justify-content: space-between;
            align-items: center;
            font-size: 20px;
            opacity: 0.8;
          }
          .logo {
            display: flex;
            align-items: center;
            gap: 12px;
          }
        </style>
      </head>
      <body>
        <div class="header">${data.category || 'Article'}</div>
        <div class="content">
          <h1 class="title">${data.title || 'Default Title'}</h1>
          <p class="description">${data.description || ''}</p>
        </div>
        <div class="footer">
          <div class="logo">${data.author || 'Author Name'}</div>
          <div>${data.date || new Date().toLocaleDateString()}</div>
        </div>
      </body>
      </html>
    `;

    return this.generateFromHTML(html, {
      filename: `social-${data.slug || Date.now()}.png`
    });
  }

  // 批量生成图像
  async batchGenerate(tasks) {
    const results = [];

    for (const task of tasks) {
      try {
        const result = await this.generateFromHTML(task.html, task.options);
        results.push({ success: true, ...result });
      } catch (error) {
        results.push({ success: false, error: error.message });
      }

      // 添加延迟避免资源竞争
      await new Promise(resolve => setTimeout(resolve, 100));
    }

    return results;
  }
}

// 使用示例
async function main() {
  const generator = new ImageGenerator({
    outputDir: './social-cards'
  });

  // 生成单个社交媒体卡片
  const result = await generator.generateSocialCard({
    category: 'Technology',
    title: 'Building Scalable Applications with Modern JavaScript',
    description: 'Learn the best practices for creating maintainable and performant web applications.',
    author: 'John Developer',
    date: '2024-03-15',
    slug: 'js-scalable-apps'
  });

  console.log('生成结果:', result);

  // 批量生成
  const batchResults = await generator.batchGenerate([
    {
      html: '<h1>Report Q1 2024</h1><p>Quarterly business report</p>',
      options: { filename: 'report-q1.png' }
    },
    {
      html: '<h1>Product Launch</h1><p>New product announcement</p>',
      options: { filename: 'product-launch.png' }
    }
  ]);

  console.log('批量生成完成:', batchResults);
}

main().catch(console.error);

图像生成应用的一个重要考虑是渲染的确定性。同样的 HTML 和 CSS 在不同环境下可能产生略微不同的渲染结果,特别是在字体渲染、颜色管理等方面。为了确保生成的图像符合预期,需要在受控的环境中进行渲染,并尽可能固定所有可能影响渲染的因素。这可能包括使用特定的操作系统版本、字体文件、DPI 设置等。在生产环境中,通常会使用 Docker 容器来确保渲染环境的一致性。

四、性能优化与最佳实践

4.1 帧率控制与节流策略

离屏渲染的性能消耗主要来自于帧数据的生成和传输。在许多应用场景中,并不需要以最高帧率进行渲染。例如,用于生成静态图像时只需要一帧,用于人工查看的屏幕共享可能每秒 10-15 帧就足够流畅。Electron 提供了 webContents.setFrameRate() 方法来控制离屏渲染的帧率,合理设置帧率可以显著降低 CPU 和内存的占用,同时减少网络带宽的消耗。

const { BrowserWindow } = require('electron');

let win = new BrowserWindow({
  width: 1920,
  height: 1080,
  webPreferences: {
    offscreen: true
  }
});

// 降低帧率以节省资源
win.webContents.setFrameRate(15); // 限制为每秒 15 帧

// 根据场景动态调整帧率
let currentMode = 'idle';

function setRenderingMode(mode) {
  currentMode = mode;

  switch (mode) {
    case 'idle':
      // 空闲模式:降低帧率节省资源
      win.webContents.setFrameRate(1);
      break;

    case 'normal':
      // 正常模式:标准帧率
      win.webContents.setFrameRate(30);
      break;

    case 'high':
      // 高性能模式:全速渲染
      win.webContents.setFrameRate(60);
      break;

    case 'realtime':
      // 实时模式:最高帧率
      win.webContents.setFrameRate(0); // 0 表示无限制
      break;
  }
}

// 监听页面活动状态,动态调整帧率
let idleTimeout;
win.webContents.on('paint', () => {
  // 重置空闲计时器
  clearTimeout(idleTimeout);

  // 如果当前是空闲模式,切换到正常模式
  if (currentMode === 'idle') {
    setRenderingMode('normal');
  }

  // 设置新的空闲计时器
  idleTimeout = setTimeout(() => {
    setRenderingMode('idle');
  }, 5000); // 5 秒无活动后进入空闲模式
});

更精细的帧率控制可以通过节流(throttle)机制来实现。节流是一种控制函数执行频率的技术,在离屏渲染场景中,可以用来限制 paint 事件处理函数的执行频率。这种方法比直接设置帧率更加灵活,因为它允许在事件级别进行细粒度控制,而不仅仅是渲染级别。例如,可以设置即使底层以 60fps 渲染,但处理函数最多每秒执行 10 次,从而在保持响应性的同时大幅减少处理开销。

class ThrottledRenderer {
  constructor(window, options = {}) {
    this.window = window;
    this.minInterval = options.minInterval || 100; // 最小间隔(毫秒)
    this.lastProcessTime = 0;
    this.pendingFrame = null;

    // 监听 paint 事件
    this.window.webContents.on('paint', (event, dirtyRect, image) => {
      this.handlePaintEvent(dirtyRect, image);
    });
  }

  handlePaintEvent(dirtyRect, image) {
    const now = Date.now();
    const elapsed = now - this.lastProcessTime;

    if (elapsed >= this.minInterval) {
      // 时间间隔足够,直接处理
      this.processFrame(dirtyRect, image);
      this.lastProcessTime = now;
    } else {
      // 时间间隔不够,保存当前帧等待处理
      // 如果有待处理的帧,选择最新的一个丢弃旧的
      this.pendingFrame = { dirtyRect, image };
    }
  }

  // 启动节流循环
  startThrottleLoop() {
    const checkInterval = Math.min(this.minInterval / 2, 50);

    this.throttleInterval = setInterval(() => {
      if (this.pendingFrame) {
        const frame = this.pendingFrame;
        this.pendingFrame = null;
        this.processFrame(frame.dirtyRect, frame.image);
        this.lastProcessTime = Date.now();
      }
    }, checkInterval);
  }

  stopThrottleLoop() {
    if (this.throttleInterval) {
      clearInterval(this.throttleInterval);
      this.throttleInterval = null;
    }
  }

  processFrame(dirtyRect, image) {
    // 子类实现具体的帧处理逻辑
    console.log('处理帧:', dirtyRect, image.getSize());
  }
}

4.2 内存管理与资源释放

离屏渲染窗口会持续占用系统资源,包括 GPU 内存、CPU 渲染资源和系统内存。如果创建了多个离屏渲染窗口或长时间运行离屏渲染应用,需要特别注意资源管理,避免内存泄漏和资源耗尽。Electron 的 BrowserWindow 对象在调用 close() 方法后会被销毁,但需要确保所有相关的引用都被正确清理,以避免僵尸窗口或内存泄漏。

class ManagedOffscreenRenderer {
  constructor() {
    this.windows = new Map();
    this.windowIdCounter = 0;
  }

  createWindow(url, options = {}) {
    const id = ++this.windowIdCounter;

    const window = new BrowserWindow({
      width: options.width || 1920,
      height: options.height || 1080,
      show: false,
      webPreferences: {
        offscreen: true,
        contextIsolation: options.contextIsolation !== false,
        nodeIntegration: false
      }
    });

    // 设置帧率
    if (options.frameRate) {
      window.webContents.setFrameRate(options.frameRate);
    }

    // 存储窗口及其元数据
    const session = {
      window,
      url,
      options,
      createdAt: Date.now(),
      frameCount: 0
    };

    this.windows.set(id, session);

    // 设置 paint 事件处理
    window.webContents.on('paint', (event, dirtyRect, image) => {
      session.frameCount++;

      // 调用用户提供的回调
      if (options.onPaint) {
        options.onPaint(dirtyRect, image);
      }
    });

    // 监听窗口关闭事件
    window.on('closed', () => {
      this.windows.delete(id);
      console.log(`窗口 ${id} 已关闭`);
    });

    // 加载 URL
    window.loadURL(url);

    return {
      id,
      window,
      getStats: () => ({
        frameCount: session.frameCount,
        uptime: Date.now() - session.createdAt
      })
    };
  }

  closeWindow(id) {
    const session = this.windows.get(id);
    if (session) {
      // 停止渲染
      session.window.webContents.setFrameRate(0);

      // 关闭窗口
      session.window.close();

      // 移除引用
      this.windows.delete(id);
    }
  }

  closeAll() {
    for (const [id, session] of this.windows) {
      session.window.close();
    }
    this.windows.clear();
  }

  // 获取资源使用统计
  getResourceStats() {
    return {
      windowCount: this.windows.size,
      windows: Array.from(this.windows.entries()).map(([id, session]) => ({
        id,
        url: session.url,
        uptime: Date.now() - session.createdAt,
        frameCount: session.frameCount
      }))
    };
  }
}

在处理离屏渲染的帧数据时,也需要注意内存管理。每次 paint 事件回调中的 image 对象都是一个新的 NativeImage 实例,如果直接进行深拷贝或缓存大量帧,会导致内存快速增长。更合理的做法是在回调中直接处理帧数据,或者使用流式处理方式避免同时在内存中保存多帧数据。对于需要缓存帧的场景,可以使用循环缓冲区或固定大小的队列来限制内存使用。

class FrameProcessor {
  constructor(options = {}) {
    this.maxQueueSize = options.maxQueueSize || 30;
    this.frames = [];

    this.onFrame = options.onFrame || (() => {});
  }

  addFrame(dirtyRect, image) {
    // 如果队列已满,移除最旧的帧
    if (this.frames.length >= this.maxQueueSize) {
      this.frames.shift();
    }

    // 添加新帧
    const frame = {
      timestamp: Date.now(),
      dirtyRect,
      // 不在这里保存 image,而是保存处理后的数据
      // 这样可以避免大对象占用内存
      processedData: null
    };

    this.frames.push(frame);

    // 异步处理帧数据
    this.processFrame(frame, image);
  }

  async processFrame(frame, image) {
    // 在后台处理帧数据
    try {
      const processedData = await this.processImage(image);
      frame.processedData = processedData;
      this.onFrame(frame);
    } catch (error) {
      console.error('帧处理失败:', error);
    }
  }

  async processImage(image) {
    // 这里实现具体的图像处理逻辑
    // 可以是压缩、格式转换、特征提取等
    return {
      size: image.getSize(),
      timestamp: Date.now()
    };
  }

  // 清理资源
  clear() {
    this.frames = [];
  }
}

4.3 渲染质量与性能权衡

离屏渲染需要在渲染质量和性能之间做出权衡。高质量的渲染意味着更精确的像素、更完整的动画和更好的视觉保真度,但这通常需要更多的计算资源和带宽。Electron 提供了多种配置选项来平衡这两个方面,开发者需要根据具体的应用场景选择合适的配置。

设备像素比(Device Pixel Ratio, DPR)是影响渲染质量的关键因素之一。DPR 决定了渲染图像的实际分辨率与 CSS 像素的比例关系。在标准显示器的屏幕上,网页内容按照屏幕的物理像素渲染。但在离屏渲染中,可以控制输出图像的 DPR 来平衡质量和性能。使用较高的 DPR(如 2)可以生成更清晰的图像,特别是在视网膜屏幕上效果明显,但图像的像素数量会是 DPR=1 时的四倍,处理和存储的开销也相应增加。对于需要生成高分辨率输出(如打印用途)的场景,应该使用较高的 DPR;对于实时流媒体等场景,可以使用较低的 DPR 来节省带宽。

const { BrowserWindow } = require('electron');

// 创建支持不同 DPR 的离屏渲染器
class AdaptiveOffscreenRenderer {
  constructor(options = {}) {
    this.baseWidth = options.width || 1920;
    this.baseHeight = options.height || 1080;
    this.defaultDPR = options.dpr || 1;

    this.window = new BrowserWindow({
      width: this.baseWidth,
      height: this.baseHeight,
      show: false,
      webPreferences: {
        offscreen: true
      }
    });

    // 注意:Electron 的离屏渲染使用系统 DPR
    // 需要通过命令行参数或 CSS 来控制实际的渲染比例
  }

  // 根据质量需求调整渲染设置
  setQualityMode(mode) {
    switch (mode) {
      case 'preview':
        // 预览模式:低分辨率,快速渲染
        this.window.webContents.setFrameRate(60);
        // 捕获时使用低 DPR
        break;

      case 'balanced':
        // 平衡模式:中等质量,正常帧率
        this.window.webContents.setFrameRate(30);
        break;

      case 'high':
        // 高质量模式:高分辨率,低帧率
        this.window.webContents.setFrameRate(15);
        break;

      case 'capture':
        // 静态捕获模式:最高质量,单帧
        this.window.webContents.setFrameRate(1);
        break;
    }
  }

  // 捕获指定区域的图像
  async captureRegion(region, options = {}) {
    const scale = options.scale || this.defaultDPR;

    return await this.window.webContents.capturePage({
      x: region.x * scale,
      y: region.y * scale,
      width: region.width * scale,
      height: region.height * scale
    });
  }
}

图像编码格式的选择也直接影响质量和性能的平衡。PNG 格式提供无损压缩,适合需要保留所有细节的截图场景,如 UI 组件库、图标等。JPEG 格式使用有损压缩,可以大幅减小文件大小,适合照片类内容或对细节要求不高的场景。WebP 是 Google 开发的现代图像格式,在相同质量下通常比 JPEG 更小,但编解码速度可能略慢。AVIF 是更新的格式,提供更高的压缩率,但兼容性相对较差。选择哪种格式需要根据具体场景对质量、大小和兼容性的要求来决定。

4.4 错误处理与异常恢复

在实际运行环境中,离屏渲染可能遇到各种异常情况,如网页加载失败、渲染进程崩溃、网络请求超时等。健壮的实现需要能够检测这些错误并采取适当的恢复措施,而不是让整个应用崩溃或进入不可用状态。Electron 提供了多种机制来监控渲染进程的健康状态并处理错误。

const { BrowserWindow } = require('electron');

class RobustOffscreenRenderer {
  constructor(options = {}) {
    this.retryCount = options.retryCount || 3;
    this.retryDelay = options.retryDelay || 1000;

    this.window = null;
    this.currentState = 'idle';
    this.errorCount = 0;
  }

  async initialize(url, options = {}) {
    this.url = url;
    this.options = options;

    // 创建窗口
    this.window = new BrowserWindow({
      width: options.width || 1920,
      height: options.height || 1080,
      show: false,
      webPreferences: {
        offscreen: true,
        contextIsolation: options.contextIsolation !== false,
        nodeIntegration: false,
        preload: options.preloadScript
      }
    });

    // 设置错误处理
    this.setupErrorHandlers();

    // 尝试加载内容
    await this.loadWithRetry();
  }

  setupErrorHandlers() {
    const { webContents } = this.window;

    // 页面加载失败
    webContents.on('did-fail-load', (event, errorCode, errorDescription) => {
      console.error(`页面加载失败: ${errorDescription} (${errorCode})`);
      this.handleError('load_failed', { errorCode, errorDescription });
    });

    // 渲染进程崩溃
    webContents.on('render-process-gone', (event, details) => {
      console.error(`渲染进程终止: ${details.reason}`);
      this.handleError('process_gone', details);
    });

    // 渲染器无响应
    webContents.on('unresponsive', () => {
      console.warn('渲染器无响应');
      this.handleError('unresponsive', {});
    });

    // 渲染器恢复响应
    webContents.on('responsive', () => {
      console.log('渲染器已恢复响应');
      this.currentState = 'active';
    });

    // 证书错误
    webContents.on('certificate-error', (event, url, error, certificate) => {
      if (this.options.ignoreCertificateErrors) {
        event.preventDefault();
        webContents.session.setCertificateVerifyProc(() => true);
      }
    });

    // 页面崩溃
    webContents.on('crashed', (event, killed) => {
      console.error(`页面崩溃 ${killed ? '(已终止)' : ''}`);
      this.handleError('crashed', { killed });
    });
  }

  async loadWithRetry() {
    this.currentState = 'loading';

    for (let attempt = 1; attempt <= this.retryCount; attempt++) {
      try {
        await this.window.loadURL(this.url);
        this.currentState = 'active';
        this.errorCount = 0;
        console.log('页面加载成功');
        return;
      } catch (error) {
        console.error(`加载尝试 ${attempt}/${this.retryCount} 失败:`, error);

        if (attempt < this.retryCount) {
          await this.delay(this.retryDelay * attempt);
        }
      }
    }

    this.handleError('max_retries_exceeded', {
      url: this.url,
      attempts: this.retryCount
    });
  }

  handleError(type, details) {
    this.errorCount++;
    this.currentState = 'error';

    // 触发错误回调
    if (this.options.onError) {
      this.options.onError({ type, details, errorCount: this.errorCount });
    }

    // 如果错误次数过多,尝试完全重建渲染环境
    if (this.errorCount >= 5) {
      console.error('错误次数过多,重建渲染环境');
      this.recreateWindow();
    }
  }

  async recreateWindow() {
    // 关闭旧窗口
    if (this.window) {
      this.window.removeAllListeners();
      this.window.close();
    }

    // 重置错误计数
    this.errorCount = 0;

    // 重新初始化
    await this.initialize(this.url, this.options);
  }

  delay(ms) {
    return new Promise(resolve => setTimeout(resolve, ms));
  }

  // 手动触发重新加载
  async reload() {
    this.currentState = 'loading';
    await this.window.webContents.reload();
    this.currentState = 'active';
  }

  destroy() {
    if (this.window) {
      this.window.removeAllListeners();
      this.window.close();
      this.window = null;
    }
    this.currentState = 'destroyed';
  }
}

异常恢复策略的设计需要考虑具体的业务需求。对于关键的业务流程,可能需要自动重试和恢复;对于非关键功能,可以简单地记录错误并通知用户;对于可能导致安全问题的错误(如证书错误),需要在代码中明确处理并向用户报告。良好的错误处理不仅能提高应用的稳定性,还能帮助开发者快速定位和解决问题。建议在应用中实现详细的错误日志记录,包括错误类型、发生时间、上下文信息等,便于后续分析和优化。

五、高级应用与扩展

5.1 与 WebGL/WebGPU 的结合

离屏渲染可以与 WebGL 和 WebGPU 等硬件加速图形技术结合使用,实现高性能的图形处理和渲染。这种组合特别适合需要复杂图形渲染的应用场景,如 3D 可视化、数据图表、游戏引擎等。Electron 的离屏渲染窗口完全支持 WebGL 和 WebGPU,开发者可以使用标准的 Web 图形 API 来创建高性能的渲染效果,并通过离屏渲染捕获这些效果用于其他目的。

WebGL 是 OpenGL ES 的 Web 版本,它允许在浏览器中进行硬件加速的 3D 图形渲染。在 Electron 的离屏渲染环境中使用 WebGL 与在普通浏览器中基本相同,但有一些额外的优势。由于窗口是不可见的,开发者可以在后台进行大量的图形计算而不影响用户界面。Three.js、Babylon.js 等流行的 3D 框架都可以在离屏渲染环境中正常工作。

const { BrowserWindow } = require('electron');
const path = require('path');

class WebGLOffscreenRenderer {
  constructor(options = {}) {
    this.width = options.width || 1920;
    this.height = options.height || 1080;
    this.frameRate = options.frameRate || 60;

    this.window = null;
    this.isRunning = false;
  }

  async initialize() {
    this.window = new BrowserWindow({
      width: this.width,
      height: this.height,
      show: false,
      webPreferences: {
        offscreen: true,
        webgl: true, // 启用 WebGL
        // 对于新版本 Electron,可能需要使用 webgl2
        webgl2: true
      }
    });

    this.window.webContents.setFrameRate(this.frameRate);

    // 加载 WebGL 演示页面
    await this.window.loadURL(`file://${path.join(__dirname, 'webgl-demo.html')}`);

    // 设置 paint 事件处理
    this.window.webContents.on('paint', (event, dirtyRect, image) => {
      // 处理 WebGL 渲染的帧
      this.onFrame(image);
    });

    this.isRunning = true;
  }

  onFrame(image) {
    // 处理 WebGL 渲染的帧
    // 例如:保存为视频、发送到流媒体服务器等
    console.log('WebGL 帧:', image.getSize());
  }

  // 通过 JavaScript 控制 WebGL 场景
  executeGLCommand(command, args) {
    return this.window.webContents.executeJavaScript(
      `window.handleGLCommand(${JSON.stringify(command)}, ${JSON.stringify(args)})`
    );
  }

  stop() {
    this.isRunning = false;
  }
}

// WebGL 演示页面的 HTML/JavaScript 代码
const webglDemoHTML = `
<!DOCTYPE html>
<html>
<head>
  <style>
    body { margin: 0; overflow: hidden; background: #000; }
    canvas { display: block; width: 100vw; height: 100vh; }
  </style>
</head>
<body>
  <canvas id="canvas"></canvas>
  <script src="https://cdnjs.cloudflare.com/ajax/libs/three.js/r128/three.min.js"></script>
  <script>
    // Three.js 场景设置
    const scene = new THREE.Scene();
    scene.background = new THREE.Color(0x000000);

    const camera = new THREE.PerspectiveCamera(75, window.innerWidth / window.innerHeight, 0.1, 1000);
    camera.position.z = 5;

    const renderer = new THREE.WebGLRenderer({
      canvas: document.getElementById('canvas'),
      preserveDrawingBuffer: true // 重要:允许捕获帧
    });
    renderer.setSize(window.innerWidth, window.innerHeight);

    // 创建几何体
    const geometry = new THREE.BoxGeometry();
    const material = new THREE.MeshBasicMaterial({ color: 0x00ff00, wireframe: true });
    const cube = new THREE.Mesh(geometry, material);
    scene.add(cube);

    // 动画循环
    function animate() {
      requestAnimationFrame(animate);

      cube.rotation.x += 0.01;
      cube.rotation.y += 0.01;

      renderer.render(scene, camera);
    }

    animate();

    // 暴露控制接口供 Electron 调用
    window.handleGLCommand = function(command, args) {
      switch (command) {
        case 'setColor':
          material.color.setHex(args.color);
          break;
        case 'setRotationSpeed':
          cube.rotation.x = args.speed;
          cube.rotation.y = args.speed;
          break;
      }
    };
  </script>
</body>
</html>
`;

WebGPU 是 WebGL 的后继者,提供了更现代的图形 API 和更好的性能。Electron 的最新版本已经支持 WebGPU,在离屏渲染环境中使用 WebGPU 可以获得接近原生的图形性能。WebGPU 的优势包括更灵活的渲染管线、计算着色器支持、更好的多线程支持等。对于需要极致图形性能的应用,可以考虑使用 WebGPU 替代 WebGL。

5.2 多窗口管理与渲染池

在需要处理大量并发渲染任务的应用中,单个离屏渲染窗口可能无法满足性能需求。这时可以引入渲染池(Rendering Pool)的概念,预先创建多个离屏渲染窗口,根据任务负载动态分配渲染任务。渲染池可以有效利用系统资源,避免频繁创建和销毁窗口的开销,同时通过并发渲染提高整体的吞吐量。

const { BrowserWindow } = require('electron');

class RenderingPool {
  constructor(options = {}) {
    this.poolSize = options.poolSize || 4;
    this.defaultWidth = options.width || 1920;
    this.defaultHeight = options.height || 1080;

    this.availableWindows = [];
    this.busyWindows = new Map();
    this.taskQueue = [];
    this.frameHandlers = new Map();

    this.initialize();
  }

  async initialize() {
    // 预创建渲染窗口
    for (let i = 0; i < this.poolSize; i++) {
      const window = await this.createWindow();
      this.availableWindows.push(window);
    }

    console.log(`渲染池已初始化: ${this.poolSize} 个窗口`);
  }

  async createWindow() {
    const window = new BrowserWindow({
      width: this.defaultWidth,
      height: this.defaultHeight,
      show: false,
      webPreferences: {
        offscreen: true,
        contextIsolation: true,
        nodeIntegration: false
      }
    });

    // 存储元数据
    const windowData = {
      window,
      id: window.id,
      busy: false,
      currentTask: null
    };

    return windowData;
  }

  // 获取可用的窗口
  async acquireWindow() {
    // 如果有可用窗口,直接返回
    if (this.availableWindows.length > 0) {
      return this.availableWindows.pop();
    }

    // 如果有等待的任务和空闲的窗口容量,创建新窗口
    if (this.taskQueue.length > 0 && this.poolSize > this.busyWindows.size) {
      const newWindow = await this.createWindow();
      return newWindow;
    }

    // 等待空闲窗口
    return new Promise((resolve) => {
      const checkInterval = setInterval(() => {
        if (this.availableWindows.length > 0) {
          clearInterval(checkInterval);
          resolve(this.availableWindows.pop());
        }
      }, 100);
    });
  }

  // 释放窗口回池中
  releaseWindow(windowData) {
    windowData.busy = false;
    windowData.currentTask = null;

    if (this.busyWindows.has(windowData.id)) {
      this.busyWindows.delete(windowData.id);
    }

    this.availableWindows.push(windowData);

    // 处理队列中的下一个任务
    this.processQueue();
  }

  // 提交渲染任务
  async submitTask(task) {
    return new Promise((resolve, reject) => {
      const taskData = {
        ...task,
        resolve,
        reject
      };

      this.taskQueue.push(taskData);
      this.processQueue();
    });
  }

  // 处理任务队列
  async processQueue() {
    while (this.taskQueue.length > 0) {
      const windowData = await this.acquireWindow();
      if (!windowData) break;

      const task = this.taskQueue.shift();
      await this.executeTask(windowData, task);
    }
  }

  // 执行渲染任务
  async executeTask(windowData, task) {
    const { window } = windowData;
    windowData.busy = true;
    windowData.currentTask = task;
    this.busyWindows.set(windowData.id, windowData);

    try {
      // 设置窗口大小(如果任务有特定尺寸)
      if (task.width && task.height) {
        window.setSize(task.width, task.height);
      }

      // 加载 URL
      await window.loadURL(task.url);

      // 如果任务指定了等待时间
      if (task.waitTime) {
        await new Promise(r => setTimeout(r, task.waitTime));
      }

      // 捕获帧
      const image = await window.webContents.capturePage();

      // 处理图像
      const result = task.processImage ?
        await task.processImage(image) :
        { success: true, image };

      // 完成任务
      task.resolve(result);

    } catch (error) {
      task.reject(error);
    } finally {
      // 释放窗口
      this.releaseWindow(windowData);
    }
  }

  // 获取池状态
  getStatus() {
    return {
      poolSize: this.poolSize,
      available: this.availableWindows.length,
      busy: this.busyWindows.size,
      queued: this.taskQueue.length
    };
  }

  // 销毁池
  destroy() {
    // 关闭所有窗口
    for (const windowData of this.availableWindows) {
      windowData.window.close();
    }
    for (const windowData of this.busyWindows.values()) {
      windowData.window.close();
    }

    this.availableWindows = [];
    this.busyWindows.clear();
    this.taskQueue = [];
  }
}

// 使用示例
async function main() {
  const pool = new RenderingPool({
    poolSize: 4,
    width: 1920,
    height: 1080
  });

  // 批量提交渲染任务
  const urls = [
    'https://example.com/page1',
    'https://example.com/page2',
    'https://example.com/page3',
    'https://example.com/page4',
    'https://example.com/page5'
  ];

  const tasks = urls.map(url => ({
    url,
    waitTime: 1000,
    processImage: async (image) => {
      return {
        url,
        size: image.getSize(),
        data: image.toPNG()
      };
    }
  }));

  // 提交所有任务
  const results = await Promise.all(tasks.map(t => pool.submitTask(t)));

  console.log('所有任务完成:', results);
  console.log('池状态:', pool.getStatus());

  pool.destroy();
}

渲染池的实现需要考虑几个关键因素。首先是窗口的生命周期管理:预创建的窗口会占用资源,需要根据实际负载动态调整池大小。其次是任务优先级:某些紧急任务可能需要优先处理,可以实现优先级队列机制。第三是错误隔离:一个窗口的错误不应该影响其他窗口,渲染进程崩溃时应该自动重建该窗口。第四是资源限制:需要防止过度分配资源,如限制最大并发数、设置内存使用上限等。

5.3 与 Node.js 原生模块的集成

Electron 的离屏渲染可以与 Node.js 原生模块深度集成,实现更加强大的功能。原生模块可以直接访问系统资源,提供比 JavaScript 更高的性能和更多的系统级能力。常见的集成场景包括:使用原生图像处理库(如 libvips、ImageMagick)进行高性能图像编解码、使用 FFmpeg 等工具进行视频处理、调用系统 API 进行屏幕捕获等。

const { BrowserWindow } = require('electron');
const { exec, spawn } = require('child_process');
const path = require('path');

class NativeIntegratedRenderer {
  constructor(options = {}) {
    this.width = options.width || 1920;
    this.height = options.height || 1080;

    this.window = null;
  }

  async initialize() {
    this.window = new BrowserWindow({
      width: this.width,
      height: this.height,
      show: false,
      webPreferences: {
        offscreen: true,
        nodeIntegration: false,
        contextIsolation: true,
        preload: path.join(__dirname, 'preload.js')
      }
    });

    // 暴露安全的 API 到渲染进程
    this.setupPreloadAPI();
  }

  setupPreloadAPI() {
    // 在 preload 脚本中暴露必要的 API
    // 这里假设 preload.js 已正确配置
  }

  // 使用 libvips 进行图像处理
  async processWithVips(inputBuffer, operations) {
    // 写入临时文件
    const inputPath = `/tmp/input-${Date.now()}.png`;
    const outputPath = `/tmp/output-${Date.now()}.png`;

    require('fs').writeFileSync(inputPath, inputBuffer);

    // 构建 vips 命令
    let vipsCommand = `vips copy ${inputPath}`;

    for (const op of operations) {
      switch (op.type) {
        case 'resize':
          vipsCommand += ` --vips-concurrency 4 resize:${op.width},${op.height}`;
          break;
        case 'crop':
          vipsCommand += ` crop:${op.left},${op.top},${op.width},${op.height}`;
          break;
        case 'blur':
          vipsCommand += ` gaussian ${op.sigma}`;
          break;
        case 'sharpen':
          vipsCommand += ` sharpen`;
          break;
      }
    }

    vipsCommand += ` ${outputPath}`;

    return new Promise((resolve, reject) => {
      exec(vipsCommand, async (error, stdout, stderr) => {
        if (error) {
          reject(error);
          return;
        }

        try {
          const result = require('fs').readFileSync(outputPath);
          // 清理临时文件
          require('fs').unlinkSync(inputPath);
          require('fs').unlinkSync(outputPath);
          resolve(result);
        } catch (e) {
          reject(e);
        }
      });
    });
  }

  // 使用 FFmpeg 进行视频编码
  async encodeVideo(frames, options = {}) {
    const {
      outputPath = 'output.mp4',
      codec = 'libx264',
      crf = 23,
      fps = 30
    } = options;

    // 启动 FFmpeg 进程
    const ffmpeg = spawn('ffmpeg', [
      '-f', 'image2pipe',
      '-framerate', fps.toString(),
      '-i', '-',
      '-c:v', codec,
      '-crf', crf.toString(),
      '-pix_fmt', 'yuv420p',
      outputPath
    ]);

    // 写入帧数据
    for (const frame of frames) {
      ffmpeg.stdin.write(frame);
    }

    ffmpeg.stdin.end();

    // 等待编码完成
    return new Promise((resolve, reject) => {
      ffmpeg.on('close', (code) => {
        if (code === 0) {
          resolve({ success: true, path: outputPath });
        } else {
          reject(new Error(`FFmpeg 退出,代码: ${code}`));
        }
      });

      ffmpeg.stderr.on('data', (data) => {
        console.log('FFmpeg:', data.toString());
      });
    });
  }

  // 创建完整的离屏渲染 + 原生处理流水线
  async renderAndProcess(url, processingOptions) {
    // 加载页面
    await this.window.loadURL(url);

    // 设置处理帧的回调
    const processedFrames = [];

    return new Promise((resolve, reject) => {
      this.window.webContents.on('paint', async (event, dirtyRect, image) => {
        try {
          const pngBuffer = image.toPNG();

          // 使用原生模块处理帧
          const processed = await this.processWithVips(pngBuffer, processingOptions);

          processedFrames.push(processed);

        } catch (error) {
          console.error('帧处理错误:', error);
        }
      });

      // 设置帧率
      this.window.webContents.setFrameRate(30);

      // 运行一段时间后停止
      setTimeout(async () => {
        this.window.webContents.setFrameRate(0);

        // 编码为视频
        try {
          const result = await this.encodeVideo(processedFrames, {
            fps: 30,
            outputPath: 'rendered-video.mp4'
          });
          resolve(result);
        } catch (error) {
          reject(error);
        }

      }, 10000); // 运行 10 秒
    });
  }
}

与原生模块集成的安全性需要特别注意。由于 Electron 应用可能加载来自互联网的网页内容,默认情况下不应该允许网页内容直接访问 Node.js API 或原生模块。通过启用 contextIsolation 和 nodeIntegration: false 可以隔离渲染进程,防止恶意网页代码访问系统资源。如果确实需要在渲染进程中使用原生功能,应该通过精心设计的 preload 脚本和 contextBridge API 暴露最小必要的、安全的 API,并严格验证所有输入参数。

六、安全考量与最佳实践

6.1 渲染进程隔离

离屏渲染虽然主要在后台运行,但它仍然运行着完整的 Chromium 渲染引擎,这意味着它继承了浏览器环境的所有安全特性和潜在风险。在 Electron 的架构中,渲染进程默认是与主进程隔离的,但如果不正确配置,渲染的网页内容可能会访问敏感的系统资源。因此,在使用离屏渲染时,需要特别关注渲染进程的安全配置。

Context Isolation 是一项关键的安全特性,它确保每个渲染进程的 JavaScript 执行环境是相互隔离的,同时也与主进程隔离。当启用 Context Isolation 时,渲染进程无法访问 Node.js API 或 Electron 的主进程 API,即使网页代码试图使用 window.require()process 对象,也会得到 undefined。这对于离屏渲染来说尤为重要,因为离屏渲染的窗口可能加载来自不可信来源的网页内容。

const { BrowserWindow } = require('electron');

function createSecureOffscreenWindow(options = {}) {
  return new BrowserWindow({
    width: options.width || 1920,
    height: options.height || 1080,
    show: false,
    webPreferences: {
      // 核心安全配置
      offscreen: true,
      contextIsolation: true,      // 启用上下文隔离
      nodeIntegration: false,     // 禁用 Node.js 集成
      sandbox: true,              // 启用沙箱
      webSecurity: true,          // 启用 Web 安全策略
      allowRunningInsecureContent: false, // 禁止混合内容

      // 额外安全措施
      enableRemoteModule: false,   // 禁用远程模块(已废弃)
      spellcheck: false,          // 禁用拼写检查(可能泄露输入)

      // 根据需要配置
      preload: options.preloadScript
    }
  });
}

// 使用示例
const secureWindow = createSecureOffscreenWindow({
  width: 1920,
  height: 1080,
  preloadScript: path.join(__dirname, 'secure-preload.js')
});

Sandbox(沙箱)是 Chromium 提供的另一层安全保护。当渲染进程在沙箱中运行时,它的系统访问权限会受到严格限制,无法执行许多特权操作。沙箱化的渲染进程无法直接访问文件系统、操作系统 API 或其他敏感资源,所有这些访问都必须通过 IPC 机制请求主进程来完成。对于离屏渲染应用,沙箱化可以防止被渲染的网页内容(即使是恶意的)对系统造成损害。

6.2 内容安全策略

内容安全策略(Content Security Policy,CSP)是一种用于防止跨站脚本攻击(XSS)和其他代码注入攻击的安全机制。CSP 通过 HTTP 响应头或 HTML meta 标签来指定,告知浏览器哪些外部资源可以加载和执行。在 Electron 的离屏渲染场景中,虽然网页可能不会直接显示给用户,但它仍然会加载和执行 JavaScript 代码,因此也应该遵循适当的安全策略。

const { BrowserWindow } = require('electron');

class CSPEnforcedRenderer {
  constructor() {
    this.window = null;
  }

  async initialize(url) {
    this.window = new BrowserWindow({
      width: 1920,
      height: 1080,
      show: false,
      webPreferences: {
        offscreen: true,
        contextIsolation: true,
        nodeIntegration: false,
        sandbox: true
      }
    });

    // 设置 CSP
    this.setContentSecurityPolicy();

    await this.window.loadURL(url);
  }

  setContentSecurityPolicy() {
    // 通过 session 设置 CSP
    this.window.webContents.session.webRequest.onHeadersReceived((details, callback) => {
      callback({
        responseHeaders: {
          ...details.responseHeaders,
          'Content-Security-Policy': [
            // 严格的内容安全策略
            [
              "default-src 'self'",
              "script-src 'self'",                    // 只允许同源脚本
              "style-src 'self' 'unsafe-inline'",     // 允许内联样式(某些框架需要)
              "img-src 'self' data: https:",          // 限制图片来源
              "connect-src 'self' https://trusted-api.example.com", // 限制 API 调用
              "font-src 'self'",
              "object-src 'none'",                    // 禁止 Flash 等插件
              "base-uri 'self'",
              "form-action 'self'",
              "frame-ancestors 'none'"               // 禁止被嵌入
            ].join('; ')
          ]
        }
      });
    });
  }
}

在设置 CSP 时需要平衡安全性和功能性。过于严格的 CSP 可能导致页面无法正常加载或功能受限,因为许多现代 Web 框架和库会加载外部资源或使用内联脚本。最佳实践是首先识别网页所需的所有外部资源,然后逐步添加 CSP 规则以允许这些必要的资源,同时阻止其他所有资源。在 Electron 环境中,可以通过开发工具来监测哪些资源被阻止,然后相应地调整 CSP 配置。

6.3 网络请求安全

离屏渲染的网页内容可能会发起网络请求,这些请求与主进程发起的请求有相同的网络访问权限。如果被渲染的网页来自不可信来源,需要对其网络请求进行适当的限制和监控。Electron 提供了多种机制来控制网络请求,包括请求拦截、证书验证、自定义代理等。

const { BrowserWindow, session } = require('electron');

class NetworkSecuredRenderer {
  constructor(options = {}) {
    this.allowedDomains = options.allowedDomains || [];
    this.blockedDomains = options.blockedDomains || [];
    this.onRequestIntercepted = options.onRequestIntercepted || (() => {});
  }

  setupRequestInterception() {
    // 拦截所有网络请求
    session.defaultSession.webRequest.onBeforeRequest(async (details, callback) => {
      const url = new URL(details.url);

      // 检查是否在允许列表中
      if (this.allowedDomains.length > 0) {
        if (!this.allowedDomains.includes(url.hostname)) {
          console.log(`阻止请求到未授权域名: ${url.hostname}`);
          callback({ cancel: true });
          return;
        }
      }

      // 检查是否在黑名单中
      if (this.blockedDomains.includes(url.hostname)) {
        console.log(`阻止请求到黑名单域名: ${url.hostname}`);
        callback({ cancel: true });
        return;
      }

      // 触发请求回调
      this.onRequestIntercepted(details);

      // 允许请求继续
      callback({ cancel: false });
    });

    // 验证证书
    session.defaultSession.setCertificateVerifyProc((request, callback) => {
      const { hostname, certificate, verificationResult } = request;

      if (verificationResult === 0) {
        // 证书验证通过
        callback(0); // 信任
      } else {
        // 根据域名决定是否信任
        if (this.trustedDomains.includes(hostname)) {
          callback(0); // 对于信任的域名忽略证书错误
        } else {
          callback(-3); // 不信任
        }
      }
    });
  }

  setupHeadersFiltering() {
    // 过滤响应头
    session.defaultSession.webRequest.onHeadersReceived((details, callback) => {
      const { responseHeaders } = details;

      // 添加安全相关的响应头
      const modifiedHeaders = {
        ...responseHeaders,
        'X-Content-Type-Options': ['nosniff'],
        'X-Frame-Options': ['DENY'],
        'X-XSS-Protection': ['1; mode=block'],
        'Referrer-Policy': ['strict-origin-when-cross-origin']
      };

      callback({ responseHeaders: modifiedHeaders });
    });
  }
}

网络请求安全的另一个重要方面是正确处理敏感数据。如果离屏渲染的网页涉及用户认证或会话管理,需要确保 Cookie 和认证令牌被安全地存储和传输。Electron 的 session API 提供了 Cookie 管理功能,可以精细控制哪些 Cookie 应该被接受、哪些应该被拒绝。对于包含敏感信息的会话,建议启用 secure 和 httpOnly Cookie 标志,并限制 Cookie 的作用域。

七、总结与展望

Electron 的离屏渲染技术为开发者提供了一种强大而灵活的方式来利用 Chromium 的渲染能力。通过离屏渲染,网页内容不再局限于可视窗口,而是成为一种可以按需获取、处理和传输的数据源。这项技术在视频捕获、自动化测试、远程桌面、图像生成、实时流媒体等众多领域都有着广泛的应用价值。

在应用这项技术时,开发者需要关注多个方面的最佳实践。安全配置是首要考虑因素,应该始终启用 Context Isolation、Node Integration 禁用和 Sandbox,并根据需要设置严格的内容安全策略和网络请求过滤。性能优化需要根据具体场景进行调整,合理设置帧率、使用节流机制、选择合适的图像编码格式可以显著降低资源消耗。稳定性方面应该实现完善的错误处理和恢复机制,确保应用能够从各种异常情况中自动恢复。

展望未来,随着 Web 平台能力的不断增强和 Electron 框架的持续演进,离屏渲染技术将会有更多的应用场景和更好的性能表现。WebGPU 的引入为高性能图形处理开辟了新的可能性,更先进的图像编解码技术将进一步降低带宽消耗,而人工智能技术的融入可能催生出智能渲染优化、自适应内容处理等创新应用。对于 Electron 开发者来说,深入理解和掌握离屏渲染技术,将在构建下一代桌面应用时获得重要的技术优势。

Vue3 + AI Agent 前端开发实战:一个 前端开发工程师的转型记录

Vue3 + AI Agent 前端开发实战:一个 前端开发工程师的转型记录

6年 前端开发经验,1 年 AI 产品实战。从 Vue2 到 Vue3,从传统 Web 到 AI Agent,本文记录了我作为 Vue 前端工程师在 AI 产品开发中的技术选型、核心难点、解决方案,以及那些踩过的坑。

前言

我是一名"老 Vue"——从 2019 年开始用 Vue2,经历过 Options API 到 Composition API 的变迁,参与过多个大型 Vue 项目的架构设计。

2025 年,公司决定做 AI 产品线,我主动请缨负责 AI Agent 的前端开发。

刚开始我信心满满:"Vue 我都玩得这么熟了,加个 AI 功能能有多难?"

结果第一个 sprint 就给了我当头一棒:

  • 流式响应和 Vue 的响应式系统怎么配合?
  • 对话状态用 Pinia 还是用 Composition API?
  • AI 生成的 Markdown 内容怎么高效渲染?
  • 长对话列表怎么用 Vue 实现虚拟滚动?
  • WebSocket 连接怎么在 Vue 组件中优雅管理?

这篇文章,就是我这 1 年来的实战记录。如果你也是 Vue 开发者,想进入 AI 产品开发领域,希望我的经验能帮到你。


一、技术选型:为什么是 Vue3?

1.1 团队背景

我们团队的技术栈一直是 Vue:

  • 老项目:Vue2 + Vuex
  • 新项目:Vue3 + Pinia
  • UI 框架:Element Plus

如果为了 AI 产品专门换 React,学习成本太高。所以我决定:用 Vue3 做 AI Agent 前端

1.2 核心挑战

AI 产品前端和传统 Web 应用的最大区别:

传统 Web AI Agent 前端
请求 - 响应模式 流式响应
状态变化可预测 AI 回复不确定
内容结构清晰 多模态内容(Markdown、代码、公式)
对话轮数有限 长对话性能优化
网络中断可重试 需要离线可用

1.3 最终技术栈

Vue 3.4 + Vite 5 + Pinia + TypeScript
流式通信:SSE + WebSocket
Markdown 渲染:markdown-it + 自定义组件
虚拟滚动:vue-virtual-scroller
状态管理:Pinia + Composition API
本地存储:IndexedDB (idb-keyval)

二、核心难点与 Vue 解决方案

2.1 难点一:流式响应与 Vue 响应式配合

问题: AI 的流式响应是增量更新的,而 Vue 的响应式系统适合整体更新。初期代码:

<!-- ❌ 错误示范:每次更新都创建新数组 -->
<script setup>
import { ref } from 'vue'

const messages = ref([])
const currentContent = ref('')

function handleStreamChunk(chunk) {
  currentContent.value += chunk
  // 问题:每次都创建新数组,性能差
  messages.value = [...messages.value.slice(0, -1), {
    role: 'assistant',
    content: currentContent.value
  }]
}
</script>

问题:

  • 每次 chunk 都触发数组重新赋值
  • 导致整个消息列表重新渲染
  • 对话多了之后明显卡顿

解决方案:使用 shallowRef + 手动触发更新

<!-- ✅ 正确做法 -->
<script setup lang="ts">
import { ref, shallowRef, triggerRef } from 'vue'

interface Message {
  id: string
  role: 'user' | 'assistant'
  content: string
  isStreaming?: boolean
}

// 用 shallowRef 避免深度监听
const messages = shallowRef<Message[]>([])
const streamingMessageId = ref<string | null>(null)

function handleStreamChunk(chunk: string) {
  const msgs = messages.value
  const lastMsg = msgs[msgs.length - 1]
  
  if (lastMsg && lastMsg.id === streamingMessageId.value) {
    // 原地修改,不触发响应式
    lastMsg.content += chunk
    // 手动触发更新
    triggerRef(messages)
  } else {
    // 添加新消息
    messages.value = [
      ...msgs,
      {
        id: streamingMessageId.value!,
        role: 'assistant',
        content: chunk,
        isStreaming: true
      }
    ]
  }
}

function handleStreamComplete() {
  const msgs = messages.value
  const lastMsg = msgs[msgs.length - 1]
  if (lastMsg) {
    lastMsg.isStreaming = false
    triggerRef(messages)
  }
  streamingMessageId.value = null
}
</script>

关键点:

  1. shallowRef 只监听第一层变化,避免深度遍历
  2. 原地修改数组元素,减少不必要的复制
  3. triggerRef 手动触发更新,控制渲染时机

性能对比:

方案 100 条消息 500 条消息
普通 ref 80ms 450ms
shallowRef + triggerRef 15ms 50ms

2.2 难点二:对话状态管理(Pinia vs Composable)

问题: 对话相关的状态很多:

  • 消息列表
  • 加载状态
  • 当前 Agent
  • Token 使用量
  • 连接状态

初期我用 Pinia 管理所有状态:

// ❌ 问题:Store 变得很臃肿
import { defineStore } from 'pinia'

export const useChatStore = defineStore('chat', {
  state: () => ({
    messages: [] as Message[],
    isLoading: false,
    currentAgent: null as Agent | null,
    tokenCount: 0,
    connectionStatus: 'disconnected' as ConnectionStatus,
    // ... 还有更多状态
  }),
  actions: {
    async sendMessage(content: string) {
      // 逻辑越来越复杂
    },
    handleStreamChunk(chunk: string) {
      // ...
    },
    connectWebSocket() {
      // ...
    }
  }
})

问题:

  • Store 文件超过 500 行,难以维护
  • WebSocket 逻辑和 UI 状态混在一起
  • 难以复用(多个聊天窗口需要多个实例)

解决方案:Composable + Pinia 混合方案

// ✅ 用 Composable 管理复杂逻辑
// composables/useChatStream.ts
import { ref, shallowRef, onUnmounted } from 'vue'

interface UseChatStreamOptions {
  onChunk: (chunk: string) => void
  onComplete: () => void
  onError: (error: Error) => void
}

export function useChatStream(options: UseChatStreamOptions) {
  const isConnected = ref(false)
  const isStreaming = ref(false)
  const error = ref<Error | null>(null)
  const abortController = shallowRef<AbortController | null>(null)

  let eventSource: EventSource | null = null

  function startStream(url: string, payload: unknown) {
    abortController.value = new AbortController()
    
    eventSource = new EventSource(url)
    
    eventSource.onmessage = (event) => {
      const data = JSON.parse(event.data)
      if (data.done) {
        options.onComplete()
        eventSource?.close()
      } else {
        options.onChunk(data.content)
      }
    }

    eventSource.onerror = () => {
      error.value = new Error('流式连接错误')
      options.onError(error.value)
      eventSource?.close()
    }

    isConnected.value = true
    isStreaming.value = true
  }

  function stopStream() {
    abortController.value?.abort()
    eventSource?.close()
    isStreaming.value = false
    isConnected.value = false
  }

  // 组件卸载时清理
  onUnmounted(() => {
    stopStream()
  })

  return {
    isConnected,
    isStreaming,
    error,
    startStream,
    stopStream
  }
}
// ✅ 用 Pinia 管理全局状态
// stores/chat.ts
import { defineStore } from 'pinia'

interface ChatState {
  conversations: Conversation[]
  currentConversationId: string | null
  agents: Agent[]
  tokenUsage: TokenUsage
}

export const useChatStore = defineStore('chat', {
  state: (): ChatState => ({
    conversations: [],
    currentConversationId: null,
    agents: [],
    tokenUsage: { total: 0, used: 0, remaining: 0 }
  }),
  getters: {
    currentConversation: (state) => {
      return state.conversations.find(c => c.id === state.currentConversationId)
    }
  },
  actions: {
    async loadConversations() {
      const res = await fetch('/api/conversations')
      this.conversations = await res.json()
    },
    async createConversation(title: string) {
      const res = await fetch('/api/conversations', {
        method: 'POST',
        body: JSON.stringify({ title })
      })
      const conversation = await res.json()
      this.conversations.push(conversation)
      this.currentConversationId = conversation.id
    }
  }
})
<!-- ✅ 组件中使用 -->
<script setup lang="ts">
import { useChatStore } from '@/stores/chat'
import { useChatStream } from '@/composables/useChatStream'

const chatStore = useChatStore()

// 流式逻辑用 Composable
const { startStream, stopStream, isStreaming } = useChatStream({
  onChunk: (chunk) => {
    // 更新消息内容
  },
  onComplete: () => {
    // 更新 Store
    chatStore.updateTokenUsage(...)
  },
  onError: (error) => {
    console.error(error)
  }
})

// 全局状态用 Pinia
const conversations = computed(() => chatStore.conversations)
const currentConversation = computed(() => chatStore.currentConversation)
</script>

架构原则:

  • Composable:组件内逻辑、复杂交互、外部连接(WebSocket/SSE)
  • Pinia:全局状态、持久化数据、跨组件共享

2.3 难点三:Markdown 内容渲染

问题: AI 生成的内容包含 Markdown,需要:

  • 代码高亮
  • 数学公式(LaTeX)
  • 表格、列表
  • 安全的 HTML 渲染(防 XSS)

初期方案:

<!-- ❌ 问题:每次渲染都重新解析 Markdown -->
<script setup>
import { marked } from 'marked'
import DOMPurify from 'dompurify'

const props = defineProps({
  content: String
})

const html = computed(() => {
  const md = marked.parse(props.content)
  return DOMPurify.sanitize(md)
})
</script>

<template>
  <div v-html="html" />
</template>

问题:

  • 长文本解析慢
  • 代码块没有高亮
  • 没有 Vue 组件集成

最终方案:自定义 Markdown 组件

<!-- components/AIMarkdown.vue -->
<script setup lang="ts">
import { computed } from 'vue'
import markdownit from 'markdown-it'
import hljs from 'highlight.js'
import DOMPurify from 'dompurify'

// 自定义代码块渲染
const md = markdownit({
  highlight: (str, lang) => {
    if (lang && hljs.getLanguage(lang)) {
      try {
        return `<pre class="hljs"><code>${
          hljs.highlight(str, { language: lang }).value
        }</code></pre>`
      } catch {}
    }
    return `<pre class="hljs"><code>${md.utils.escapeHtml(str)}</code></pre>`
  }
})

// 支持数学公式
md.use(require('markdown-it-katex'))

const props = defineProps<{
  content: string
}>()

const html = computed(() => {
  const rendered = md.render(props.content)
  return DOMPurify.sanitize(rendered, {
    ADD_TAGS: ['iframe'],
    ADD_ATTR: ['src', 'allow', 'allowfullscreen']
  })
})
</script>

<template>
  <div class="ai-markdown" v-html="html" />
</template>

<style scoped>
.ai-markdown {
  :deep(pre) {
    background: #1e1e1e;
    padding: 16px;
    border-radius: 8px;
    overflow-x: auto;
  }
  
  :deep(code) {
    font-family: 'JetBrains Mono', monospace;
    font-size: 14px;
  }
  
  :deep(table) {
    border-collapse: collapse;
    width: 100%;
  }
  
  :deep(th), :deep(td) {
    border: 1px solid #ddd;
    padding: 8px;
  }
}
</style>

性能优化:缓存解析结果

// composables/useMarkdownCache.ts
import { ref, watch } from 'vue'
import { LRUCache } from 'lru-cache'

// LRU 缓存,最多存 100 个解析结果
const cache = new LRUCache<string, string>({ max: 100 })

export function useMarkdownCache() {
  const cachedHtml = ref('')
  const cacheKey = ref('')

  function parse(content: string) {
    // 检查缓存
    if (cache.has(content)) {
      cachedHtml.value = cache.get(content)!
      return
    }

    // 解析并缓存
    const html = md.render(content)
    cache.set(content, html)
    cachedHtml.value = html
    cacheKey.value = content
  }

  return {
    cachedHtml,
    parse
  }
}

2.4 难点四:长对话列表虚拟滚动

问题: 对话超过 100 条后,列表明显卡顿。

初期方案:

<!-- ❌ 问题:所有消息都渲染 -->
<template>
  <div class="message-list">
    <MessageItem
      v-for="msg in messages"
      :key="msg.id"
      :message="msg"
    />
  </div>
</template>

性能测试:

消息数量 渲染时间 FPS
50 条 25ms 60
200 条 150ms 30
500 条 500ms 15

解决方案:vue-virtual-scroller

<!-- ✅ 只渲染可见区域 -->
<template>
  <RecycleScroller
    class="message-list"
    :items="messages"
    :item-size="100"
    key-field="id"
  >
    <template #default="{ item }">
      <MessageItem :message="item" />
    </template>
  </RecycleScroller>
</template>

<script setup lang="ts">
import { RecycleScroller } from 'vue-virtual-scroller'
import 'vue-virtual-scroller/dist/vue-virtual-scroller.css'
</script>

<style scoped>
.message-list {
  height: 600px;
  overflow-y: auto;
}
</style>

动态高度支持:

<!-- 如果消息高度不固定 -->
<template>
  <DynamicScroller
    :items="messages"
    :min-item-size="50"
    key-field="id"
  >
    <template #default="{ item, index, active }">
      <DynamicScrollerItem
        :item="item"
        :active="active"
        :size-dependencies="[item.content]"
      >
        <MessageItem :message="item" />
      </DynamicScrollerItem>
    </template>
  </DynamicScroller>
</template>

<script setup lang="ts">
import { DynamicScroller, DynamicScrollerItem } from 'vue-virtual-scroller'
</script>

性能提升:

指标 优化前 优化后 提升
500 条渲染 500ms 30ms 16 倍
滚动 FPS 15fps 60fps 流畅
内存占用 300MB 50MB 6 倍

2.5 难点五:WebSocket 连接管理

问题: 在 Vue 组件中直接使用 WebSocket,容易忘记清理:

// ❌ 问题:组件销毁后连接还在
const ws = new WebSocket('ws://localhost:8080')
ws.onmessage = (event) => {
  // 处理消息
}

解决方案:用 Composable 封装

// composables/useWebSocket.ts
import { ref, onUnmounted } from 'vue'

interface UseWebSocketOptions {
  url: string
  onMessage?: (data: any) => void
  onOpen?: () => void
  onClose?: () => void
  onError?: (error: Event) => void
  reconnectDelay?: number
  maxReconnectAttempts?: number
}

export function useWebSocket(options: UseWebSocketOptions) {
  const {
    url,
    onMessage,
    onOpen,
    onClose,
    onError,
    reconnectDelay = 1000,
    maxReconnectAttempts = 5
  } = options

  const isConnected = ref(false)
  const isConnecting = ref(false)
  const error = ref<Event | null>(null)
  
  let ws: WebSocket | null = null
  let reconnectAttempts = 0
  let reconnectTimer: number | null = null

  function connect() {
    if (isConnecting.value) return
    
    isConnecting.value = true
    
    ws = new WebSocket(url)

    ws.onopen = () => {
      isConnected.value = true
      isConnecting.value = false
      reconnectAttempts = 0
      onOpen?.()
    }

    ws.onmessage = (event) => {
      try {
        const data = JSON.parse(event.data)
        onMessage?.(data)
      } catch {
        onMessage?.(event.data)
      }
    }

    ws.onclose = () => {
      isConnected.value = false
      isConnecting.value = false
      onClose?.()
      
      // 自动重连
      if (reconnectAttempts < maxReconnectAttempts) {
        reconnectAttempts++
        reconnectTimer = window.setTimeout(connect, reconnectDelay * reconnectAttempts)
      }
    }

    ws.onerror = (e) => {
      error.value = e
      onError?.(e)
    }
  }

  function disconnect() {
    if (reconnectTimer) {
      clearTimeout(reconnectTimer)
      reconnectTimer = null
    }
    if (ws) {
      ws.close()
      ws = null
    }
  }

  function send(data: any) {
    if (ws && isConnected.value) {
      ws.send(JSON.stringify(data))
    }
  }

  // 组件卸载时自动断开
  onUnmounted(() => {
    disconnect()
  })

  return {
    isConnected,
    isConnecting,
    error,
    connect,
    disconnect,
    send
  }
}

组件中使用:

<script setup lang="ts">
const { isConnected, send, error } = useWebSocket({
  url: 'ws://localhost:8080/chat',
  onMessage: (data) => {
    console.log('收到消息:', data)
  },
  onError: (e) => {
    console.error('连接错误:', e)
  }
})

function sendMessage(content: string) {
  send({ type: 'message', content })
}
</script>

三、实战案例:AI 对话组件完整实现

3.1 组件结构

src/
├── components/
│   ├── chat/
│   │   ├── ChatContainer.vue      # 主容器
│   │   ├── MessageList.vue        # 消息列表(虚拟滚动)
│   │   ├── MessageItem.vue        # 单条消息
│   │   ├── ChatInput.vue          # 输入框
│   │   └── AIMarkdown.vue         # Markdown 渲染
│   └── common/
│       ├── LoadingSpinner.vue     # 加载动画
│       └── ErrorBanner.vue        # 错误提示
├── composables/
│   ├── useChatStream.ts           # 流式响应
│   ├── useWebSocket.ts            # WebSocket 连接
│   └── useMarkdownCache.ts        # Markdown 缓存
├── stores/
│   └── chat.ts                    # Pinia Store
└── types/
    └── chat.ts                    # TypeScript 类型定义

3.2 核心组件代码

<!-- components/chat/ChatContainer.vue -->
<script setup lang="ts">
import { ref, computed, nextTick } from 'vue'
import { useChatStore } from '@/stores/chat'
import { useChatStream } from '@/composables/useChatStream'
import MessageList from './MessageList.vue'
import ChatInput from './ChatInput.vue'
import AIMarkdown from './AIMarkdown.vue'

const chatStore = useChatStore()
const messagesContainer = ref<HTMLElement | null>(null)

// 流式响应
const { startStream, stopStream, isStreaming, error } = useChatStream({
  onChunk: (chunk) => {
    // 更新最后一条消息
    updateLastMessage(chunk)
  },
  onComplete: () => {
    // 更新 Token 使用量
    chatStore.updateTokenUsage()
  },
  onError: (err) => {
    console.error('流式错误:', err)
  }
})

// 发送消息
async function handleSend(content: string) {
  // 添加用户消息
  chatStore.addMessage({
    role: 'user',
    content,
    timestamp: Date.now()
  })

  // 开始流式请求
  startStream('/api/chat/stream', {
    message: content,
    conversationId: chatStore.currentConversationId
  })

  // 滚动到底部
  await nextTick()
  scrollToBottom()
}

// 停止生成
function handleStop() {
  stopStream()
}

// 滚动到底部
function scrollToBottom() {
  if (messagesContainer.value) {
    messagesContainer.value.scrollTop = messagesContainer.value.scrollHeight
  }
}

// 计算属性
const messages = computed(() => chatStore.currentMessages)
const isLoading = computed(() => isStreaming.value)
</script>

<template>
  <div class="chat-container">
    <!-- 消息列表 -->
    <MessageList
      ref="messagesContainer"
      :messages="messages"
    />

    <!-- 错误提示 -->
    <ErrorBanner v-if="error" :message="error.message" />

    <!-- 输入框 -->
    <ChatInput
      :disabled="isLoading"
      @send="handleSend"
      @stop="handleStop"
      :show-stop="isLoading"
    />
  </div>
</template>

<style scoped>
.chat-container {
  display: flex;
  flex-direction: column;
  height: 100%;
  max-width: 900px;
  margin: 0 auto;
}
</style>

四、性能优化总结

4.1 关键优化手段

优化项 方案 效果
响应式优化 shallowRef + triggerRef 渲染时间减少 70%
列表渲染 vue-virtual-scroller 500 条消息 60fps
Markdown 解析 LRU 缓存 重复内容不重新解析
WebSocket Composable 封装 自动清理,无内存泄漏
状态管理 Pinia + Composable 分离 代码可维护性提升

4.2 性能指标对比

指标 优化前 优化后 提升
首屏加载 2.5s 0.8s 3 倍
消息渲染(100 条) 80ms 15ms 5 倍
滚动 FPS 30fps 60fps 流畅
内存占用 300MB 80MB 4 倍
WebSocket 重连 手动 自动指数退避 稳定

五、踩过的坑与教训

坑一:ref 和 shallowRef 混用

问题:

const messages = ref<Message[]>([]) // 深度监听
const temp = shallowRef<Message[]>([]) // 浅监听

// 混用导致响应式行为不一致

教训:

  • 数组/对象用 shallowRef
  • 基本类型用 ref
  • 统一团队规范

坑二:Composable 中忘记 onUnmounted

问题:

// 忘记清理,导致内存泄漏
export function useWebSocket() {
  const ws = new WebSocket(url)
  // 没有 onUnmounted 清理
}

教训:

  • 所有外部资源都要在 onUnmounted 中清理
  • 用 ESLint 规则强制检查

坑三:Pinia Store 中直接修改 state

问题:

// 绕过 actions 直接修改,无法追踪
chatStore.messages.push(newMessage)

教训:

  • 所有状态修改通过 actions
  • 用 Pinia 插件添加调试日志

六、给 Vue 开发者的建议

建议 1:Composition API 更适合 AI 产品

Options API 适合传统 CRUD,但 AI 产品的复杂交互用 Composition API 更灵活:

// Composition API 可以轻松组合多个逻辑
const { isConnected, send } = useWebSocket(...)
const { isStreaming, startStream } = useChatStream(...)
const { cachedHtml, parse } = useMarkdownCache(...)

建议 2:TypeScript 是必须的

AI 产品的数据结构复杂,TypeScript 能避免很多错误:

interface Message {
  id: string
  role: 'user' | 'assistant' | 'system'
  content: string
  timestamp: number
  metadata?: {
    tokenUsage?: number
    model?: string
  }
}

建议 3:不要过度优化

  • 简单场景用 ref 就够了
  • 虚拟滚动在消息超过 100 条时再考虑
  • 先保证功能正确,再优化性能

七、总结

从传统 Vue 开发到 AI 产品前端,我最大的收获是:

技术层面:

  • Vue3 的 Composition API 非常适合 AI 产品的复杂交互
  • shallowRef + triggerRef 是流式响应的最佳搭档
  • 虚拟滚动是长列表的必备技能

架构层面:

  • Pinia 管理全局状态,Composable 管理组件逻辑
  • WebSocket/SSE 连接一定要封装,自动清理
  • TypeScript 类型定义要尽早做

心态层面:

  • AI 前端开发 = 传统前端 + 流式处理 + 状态管理
  • 不要怕踩坑,每个坑都是学习机会
  • 保持学习,AI 技术迭代很快

互动话题

  1. 你在 Vue + AI 开发中遇到过哪些坑?
  2. 对于流式响应,你有什么优化方案?
  3. 作为 Vue 开发者,你觉得 AI 产品最难的是什么?

欢迎在评论区交流!👇


参考资料:

作者: [你的昵称] GitHub: [你的 GitHub 链接] 公众号/知乎: [你的账号]

如果本文对你有帮助,欢迎点赞、收藏、转发!

从零打造专业级前端 SDK (四):错误监控与生产发布

前言:在上一篇中,我们实现了离线存储和自动重试,让 SDK 具备了强大的容错能力。今天,我们将为 SDK 增加最后一块拼图——错误监控,并完成生产发布的准备工作。


1. 为什么需要错误监控?

真实场景

你的停车场系统上线后,用户反馈:"点击支付后页面白屏了"。

你打开监控平台,却发现:

  • ❌ 没有错误日志
  • ❌ 不知道是哪个用户
  • ❌ 不知道错误堆栈
  • ❌ 无法复现问题

如果有错误监控,你会看到:

{
  "eventName": "sys_error",
  "userId": "user_12345",
  "properties": {
    "type": "js_error",
    "message": "Cannot read property 'amount' of undefined",
    "filename": "payment.js",
    "lineno": 42,
    "stack": "TypeError: Cannot read property...\n    at handlePay (payment.js:42:10)"
  }
}

5 秒内定位问题payment.js 第 42 行,amount 属性未定义。


2. 浏览器提供的错误捕获 API

2.1 window.onerror - JS 运行时错误

window.addEventListener('error', (event) => {
  console.log('错误信息:', event.message);
  console.log('文件:', event.filename);
  console.log('行号:', event.lineno);
  console.log('列号:', event.colno);
  console.log('堆栈:', event.error?.stack);
});

触发场景

// 这会触发 window.onerror
throw new Error('支付金额不能为空');

2.2 unhandledrejection - Promise 异常

window.addEventListener('unhandledrejection', (event) => {
  console.log('Promise 异常:', event.reason);
});

触发场景

// 这会触发 unhandledrejection
fetch('/api/pay').then(res => {
  throw new Error('支付失败');
});

3. 实现 ErrorObserver

我们创建一个独立的 ErrorObserver 类,负责监听和上报错误。

3.1 为什么要单独一个类?

职责分离

  • Tracker 负责核心上报逻辑
  • ErrorObserver 负责错误监听
  • 未来可以轻松扩展 PerformanceObserver(性能监控)

3.2 核心实现

// src/observers/ErrorObserver.ts
export class ErrorObserver {
  private tracker: Tracker;

  constructor(tracker: Tracker) {
    this.tracker = tracker;
  }

  enable() {
    window.addEventListener('error', this.handleError);
    window.addEventListener('unhandledrejection', this.handleRejection);
  }

  // 使用箭头函数绑定 this
  private handleError = (event: ErrorEvent) => {
    this.tracker.track('sys_error', {
      type: 'js_error',
      message: event.message,
      filename: event.filename,
      lineno: event.lineno,
      colno: event.colno,
      stack: event.error?.stack || ''
    }, 'immediate'); // 错误很重要,立即发送
  };

  private handleRejection = (event: PromiseRejectionEvent) => {
    this.tracker.track('sys_error', {
      type: 'promise_error',
      message: String(event.reason),
      stack: event.reason?.stack || ''
    }, 'immediate');
  };
}

3.3 关键设计点

Q: 为什么用箭头函数?

A: 绑定 this

// ❌ 错误写法
private handleError(event: ErrorEvent) {
  this.tracker.track(...); // this 可能是 window
}

// ✅ 正确写法
private handleError = (event: ErrorEvent) => {
  this.tracker.track(...); // this 永远是 ErrorObserver
};

Q: 为什么用 immediate 优先级?

A: 错误事件非常重要,必须立即发送。

  • 如果用 batch,可能要等 3 秒或攒够 10 条。
  • 如果用户刷新了页面,错误就丢失了。

4. 集成到 Tracker

4.1 增加配置项

// src/types/index.ts
export interface TrackerConfig {
  appId: string;
  endpoint: string;
  debug?: boolean;
  enableErrorTracking?: boolean; // 新增
}

4.2 初始化 ErrorObserver

// src/core/Tracker.ts
import { ErrorObserver } from '../observers/ErrorObserver';

export class Tracker {
  private errorObserver: ErrorObserver | null = null;

  public init(config: TrackerConfig) {
    // ... 其他初始化

    // 错误监控
    if (this.config.enableErrorTracking) {
      this.errorObserver = new ErrorObserver(this);
      this.errorObserver.enable();
      Logger.info('Error Tracking Enabled');
    }
  }
}

5. 验证效果

5.1 Demo 页面

// 初始化时开启错误监控
Tracker.init({
  appId: 'parking-terminal-001',
  endpoint: 'http://localhost:3000/track',
  enableErrorTracking: true // 开启
});

// 触发错误
document.getElementById('btn-error').addEventListener('click', () => {
  throw new Error('这是一个测试错误');
});

5.2 查看上报数据

打开浏览器 Network 面板,点击触发错误的按钮,应该看到:

POST /track
{
  "eventName": "sys_error",
  "appId": "parking-terminal-001",
  "properties": {
    "type": "js_error",
    "message": "这是一个测试错误",
    "filename": "http://localhost:5173/examples/index.html",
    "lineno": 125,
    "colno": 15,
    "stack": "Error: 这是一个测试错误\n    at HTMLButtonElement..."
  },
  "timestamp": 1701590400000
}

6. 发布准备

6.1 构建产物

npm run build

生成:

  • dist/index.es.js (ESM)
  • dist/index.cjs.js (CommonJS)
  • dist/index.umd.js (UMD)
  • dist/index.d.ts (TypeScript 类型)

6.2 README.md

我们创建了一份完整的使用文档:

# Parking Tracker SDK

## 安装
npm install parking-tracker-sdk

## 快速开始
import Tracker from 'parking-tracker-sdk';

Tracker.init({
  appId: 'your-app-id',
  endpoint: 'https://api.example.com/track',
  enableErrorTracking: true
});

Tracker.track('view_home');

6.3 发布到私服

# 升级版本号
npm version patch  # 0.1.0 -> 0.1.1

# 构建
npm run build

# 发布到 Verdaccio
npm publish --registry http://localhost:4873

7. 总结

经过四个阶段的开发,我们的 SDK 已经具备了:

阶段 核心功能 关键技术
Phase 1 工程化基础 TypeScript + Vite + 单例模式
Phase 2 网络发送 Fetch + 策略模式 + Context
Phase 3 离线存储 IndexedDB + Queue + 自动重试
Phase 4 错误监控 ErrorObserver + 发布准备

核心特性

数据可靠性: IndexedDB 离线存储,断网不丢数据
性能优化: 批量发送,减少 90% 请求数
错误监控: 自动捕获 JS 错误,快速定位问题
易用性: TypeScript 类型提示,API 简洁

生产级标准

✅ 完整的类型定义
✅ 完善的文档
✅ 构建产物齐全
✅ 已发布到私服


8. 未来展望

虽然 SDK 已经可以投入生产使用,但还有很多可以优化的方向:

  • 性能监控: 采集 LCP, FID, CLS 等 Web Vitals 指标
  • 跨平台: 支持 Node.js、小程序、React Native
  • 数据加密: 敏感数据加密传输
  • 采样率: 高流量场景下的智能采样

从零到一,我们一起打造了一个专业级的埋点 SDK。 🎉

这不仅仅是一个工具,更是一次完整的工程化实践。希望这个系列能帮助你理解:

  • 如何设计一个可扩展的架构
  • 如何应用设计模式解决实际问题
  • 如何处理复杂的异步和错误场景

代码已开源,欢迎 Star


本文是《从零打造专业级前端 SDK》系列的最后一篇。

Electron 桌面应用多实例实践:数据隔离与跨进程互斥

背景

某天产品经理带来了一个客户需求:希望桌面客户端可以同时打开两个实例——实例 A 与实例 B 互不干扰、独立运行。

听起来简单?打开代码一看,全是坑。

原始的单例锁机制

项目中使用了 Electron 内置的 app.requestSingleInstanceLock() 来限制单实例:

const getTheLock = app.requestSingleInstanceLock();

if (!getTheLock) {
  // 获取单例锁失败,说明已有一个实例在运行,当前实例直接退出
  app.quit();
} else {
  // 正在运行中的第一个实例监听到第二个实例的启动事件
  app.on('second-instance', (event, args) => {
    const focusedWindow = BrowserWindow.getFocusedWindow();
    if (focusedWindow === null) {
      BrowserWindow.getAllWindows().forEach((win) => {
        if (win.isMinimized()) win.restore();
        win.focus();
        win.setAlwaysOnTop(true);
        setTimeout(() => {
          win.setAlwaysOnTop(false);
          if (win.isVisible()) win.show();
        }, 300);
      });
    }
  });
}

第二个实例一启动就会被干掉。那是不是只要去掉这段代码就行了?

没那么简单。去掉后一大堆新问题冒出来了:

  1. 客户要求最多只能开 2 个,不能无限开
  2. 两个客户端的数据必须隔离,登录态、localStorage 不能互相污染
  3. 自动更新怎么办?两个实例同时触发更新会不会打架?
  4. 存在互斥操作怎么办?比如应用执行任务时,另一个实例不能同时执行

requestSingleInstanceLock 的底层原理

在动手之前,先搞清楚这个锁到底是什么。

Windows: Electron 调用系统级的 Mutex(互斥锁)。锁的名字类似 ElectronApp_[appName],基于应用名称唯一生成。第二个实例调用 requestSingleInstanceLock() 时发现 Mutex 已存在,返回 false

macOS / Linux: Electron 使用的是 Unix 域 Socket 文件锁。在系统临时目录下创建一个命名 socket 文件。第二个实例发现 socket 已被监听,就不会继续启动。

锁文件的位置可以通过 app.getPath('userData') 获取。本地开发一般在:

/Users/xxx/Library/Application Support/Electron/

查看这个目录会发现里面不仅有 SingletonLock,还有 CookiesLocal Storage 等文件。看到这些,思路就来了——如果能让两个实例使用不同的 userData 目录,就能天然实现数据隔离和独立的单例锁

两个 userData 的具体实现

在主进程启动早期(app.whenReady 之前)根据启动参数切换 userData 路径。核心原则只有两条:

  1. 先拿到默认目录(基础目录)
  2. 按实例模式追加子目录(如 Primary / Secondary
import { app } from 'electron';
import path from 'path';

// 默认目录,例如:~/Library/Application Support/YourApp
const baseUserData = app.getPath('userData');

// 例:通过启动参数区分实例模式(脱敏示例)
const isSecondaryMode = process.argv.includes('--mode=secondary') || process.argv.includes('--secondary');

if (isSecondaryMode) {
  app.setPath('userData', path.join(baseUserData, 'Secondary'));
} else {
  app.setPath('userData', path.join(baseUserData, 'Primary'));
}

切换后的效果是:

  • 实例 A:.../YourApp/Primary
  • 实例 B:.../YourApp/Secondary

这一步实际上一次性解决了两个核心问题:数据隔离双开能力
其一,CookiesLocal StorageIndexedDB、更新缓存等都落在各自目录里,实例 A/B 的状态天然隔离,不会互相污染。
其二,requestSingleInstanceLock 在 macOS/Linux 的底层依赖同一套用户数据上下文(socket/锁文件)。当 userData 被拆分为两个目录后,两个实例对应的是两套不同的锁上下文,不再竞争同一把锁,因此可以并存运行(即实现双开)。

到这里,双开和数据隔离的问题都解决了,但还有一个关键问题:存在互斥操作怎么办?
例如更新下载/安装、任务执行这类操作,仍然需要保证同一时刻只有一个实例在执行,否则就会出现并发冲突。

围绕“跨进程互斥”这个目标,先后评估过几条方案,但都被否决了。

被否决的方案

方案一:基于内存的 Mutex 锁

Windows 上用系统 Mutex 可以精确控制实例数量,但 macOS 和 Linux 没有原生的 Mutex API。Electron 在这两个平台上的 requestSingleInstanceLock 底层是文件锁,跨进程的内存锁做不到。

方案二:基于本地文件读写字段通信

让第一个实例写一个标记文件,第二个实例读取判断。问题是:两个进程几乎同时启动时,存在竞态条件。可能两个实例都读到"还没有人在运行",然后都认为自己是第一个,标记文件方案无法解决并发问题。

方案三:使用 Redis 等内存数据库

用 Redis 做分布式锁可以完美解决并发问题。但这是桌面客户端,不是服务端——要求用户本地装一个 Redis 实例,或者自己内嵌一个,对安装包体积和运维成本来说都太重了。这种方案适合服务端,不适合客户端场景。

最终方案:proper-lockfile + 心跳守护

最终采用了 proper-lockfile(文件级别的跨进程锁库) + 心跳子进程守护 的方案。整体流程如下:

sequenceDiagram
    participant U as User
    participant A as Instance A (Main)
    participant B as Instance B (Main)
    participant H as Heartbeat Worker
    participant L as Lock Files (/tmp/locks)

    U->>A: 启动实例 A
    A->>L: acquire(lock: appRunning)
    L-->>A: success
    A->>H: fork 心跳子进程
    H-->>A: ping (每 3s)

    U->>B: 启动实例 B
    B->>L: check/process-count + acquire
    L-->>B: 若已达到上限则拒绝,否则允许
    B->>H: fork 心跳子进程
    H-->>B: ping (每 3s)

    Note over A,B: 任一实例触发更新/任务前先尝试获取对应锁<br/>downloadPatch/installPatch/appRunning

    alt 实例 A 正常退出
      A->>L: releaseOwnLocks()
      A-->>H: IPC disconnect
      H->>L: 幂等清理并退出
    else 实例 A 异常崩溃
      H-->>H: 检测 process.connected = false
      H->>L: releaseOwnLocks()
      H-->>H: exit
    end

为什么选 proper-lockfile

proper-lockfile 是一个专门解决跨进程文件锁问题的 npm 库,它在底层使用了原子操作(mkdir 创建 .lock 目录) 来避免竞态条件——因为操作系统保证 mkdir 在文件系统层面是原子的。相比于普通的文件读写,不存在并发问题。

锁的设计

将不同的互斥操作抽象为不同的锁:

import lockfile from 'proper-lockfile';

export enum LockedKeys {
  Install = 'installPatch',   // 自动更新-安装
  Download = 'downloadPatch', // 自动更新-下载
  AppRunning = 'appRunning',  // 应用正在执行任务
}

const LOCK_DIR = path.join(os.tmpdir(), `locks-${os.userInfo().username}`);

// 锁的过期时间设置为 30 天(setTimeout 最大值)
const LOCK_STALE = 1000 * 60 * 60 * 24 * 30;

锁文件统一存放在系统临时目录下,按当前系统用户名隔离,避免多用户场景冲突。

加锁 / 释放锁

// 申请锁
export async function acquireProcessLock(key: string): Promise<boolean> {
  const lockPath = path.join(LOCK_DIR, `${key}`);
  const metaPath = path.join(LOCK_DIR, `${key}_${runnerMode}.meta.json`);

  if (!fs.existsSync(lockPath)) fs.writeFileSync(lockPath, '');

  try {
    await lockfile.lock(lockPath, { retries: 0, stale: LOCK_STALE });
    // 写入元信息:哪个进程、什么时间、什么实例模式获取了这把锁
    fs.writeFileSync(metaPath, JSON.stringify({
      pid: process.pid,
      startedAt: new Date().toISOString(),
      instanceName: runnerMode, // 'primary' 或 'secondary'(示例化命名)
    }));
    return true;
  } catch {
    return false;
  }
}

// 释放锁
export async function releaseProcessLock(key: string) {
  const lockPath = path.join(LOCK_DIR, `${key}`);
  const metaPath = path.join(LOCK_DIR, `${key}_${runnerMode}.meta.json`);

  if (!fs.existsSync(lockPath)) return false;
  lockfile.unlockSync(lockPath);
  return fs.unlinkSync(metaPath);
}

每把锁在加锁时会写入一个 .meta.json 元信息文件,记录是哪个进程(PID)、什么实例模式(A/B)在什么时间获取了锁。这样方便排查问题,也方便在释放时只清理自己创建的锁。

实例数量限制

不再依赖 Electron 的 requestSingleInstanceLock,而是通过 ps 命令统计进程数量 来判断当前有多少个实例在运行(示例代码已做概念脱敏):

export function hasAnotherInstance() {
  if (product.modeInOne === false) {
    let count = 0;
    try {
      if (process.platform === 'linux') {
        // Linux 进程名跟执行文件名有关,分别统计实例 A 和实例 B
        const secondaryNum = execSync(
          `ps aux | grep 'AppBinary' | grep -- '--mode=secondary' | grep -v grep | wc -l`,
          { encoding: 'utf8' }
        );
        const primaryNum = execSync(
          `ps aux | grep -E '/opt/App/AppBinary$' | wc -l`,
          { encoding: 'utf8' }
        );
        count = (Number(primaryNum.trim()) > 0 ? 1 : 0)
              + (Number(secondaryNum.trim()) > 0 ? 1 : 0);
      } else {
        const stdout = execSync(
          `ps aux | grep 'YourAppName' | grep 'main.js' | wc -l`,
          { encoding: 'utf8' }
        );
        count = parseInt(stdout.trim(), 10);
      }

      if (count === 2) return true; // 已经有 2 个了,不能再开
    } catch (error) {
      logger.error('exec shell error:', error);
    }
  }
  return false;
}

这段代码在自动更新等关键节点被调用,确保双开场景下不会出现两个实例同时触发安装的情况。

心跳守护:防止崩溃后锁文件残留

文件锁有一个致命问题:如果进程意外崩溃(被 kill -9、OOM 等),锁文件不会被自动清理。下次启动时,残留的锁文件会让新实例误以为有进程在运行,导致死锁。

采用的方案是引入一个心跳子进程

// 心跳子进程 - 独立于主进程运行
class HeartbeatWorker extends BaseWorker {
  override startHeartbeat(): void {
    process.title = 'heartbeat';

    // 每隔 3s 向父进程发送心跳
    setInterval(async () => {
      if (process.connected) {
        process.send?.({ action: 'ping' });
      } else {
        // 与父进程断开连接 → 父进程已崩溃
        // 子进程负责清理残留的锁文件,然后自行退出
        logger.info('heartbeat worker exit');
        try {
          await releaseOwnLocks();
        } catch (error) {
          logger.error('releaseOwnLocks failed', error);
        }
        process.exit();
      }
    }, 3 * 1000);
  }
}

工作原理:

  1. 主进程启动时 fork 一个心跳子进程
  2. 子进程每 3 秒通过 IPC 向主进程发送 ping
  3. 如果 process.connected 变为 false,说明父进程已经崩溃或被强杀
  4. 子进程调用 releaseOwnLocks() 清理所有自己创建的锁文件,然后退出

releaseOwnLocks 只会释放当前模式(A/B)创建的锁,不会误删另一个实例的锁:

export async function releaseOwnLocks(): Promise<void> {
  if (!fs.existsSync(LOCK_DIR)) return;
  const entries = fs.readdirSync(LOCK_DIR, { withFileTypes: true });
  const fileNames = entries.map((e) => e.name)?.filter((item) => item.includes('json'));

  for (const fileName of fileNames) {
    const [lockKey, fileMode] = fileName?.split('.')?.[0].split('_');
    // 只释放自己模式创建的锁
    if (runnerMode == fileMode) {
      deleteLockFile(lockKey);
    }
  }
}

总结

方案 优点 缺点 结论
系统 Mutex 锁 原生性能好 macOS/Linux 不支持 否决
文件读写标记 简单 并发竞态,不可靠 否决
Redis 内存数据库 并发安全 客户端太重 否决
proper-lockfile + 心跳 原子操作无竞态、崩溃后自动清理 需要额外子进程 采用

桌面应用的"双开"远不止去掉一行 requestSingleInstanceLock 那么简单。它牵扯到数据隔离、并发安全、崩溃恢复、自动更新互斥等一系列问题。最终通过 proper-lockfile 的原子文件锁解决并发安全问题,通过心跳子进程解决崩溃后锁残留问题,通过 ps 命令统计进程数量控制实例上限,形成了一套完整的双开方案。

Flutter BLoC 状态管理框架深入分析

Flutter BLoC 状态管理框架深入分析

文档说明与版本基线

本文中的示例代码采用 Flutter 空安全写法,适合 Flutter 3.x + Dart 3.x 项目阅读和实践。

文中使用的包版本基线如下:

dependencies:
  flutter:
    sdk: flutter
  flutter_bloc: ^8.1.6
  equatable: ^2.0.5

dev_dependencies:
  flutter_test:
    sdk: flutter
  bloc_test: ^9.1.7
  mocktail: ^1.0.4

这些版本分别对应:

  • flutter:本文未绑定具体小版本,但默认是 Flutter 3.xDart 3.x 生态。
  • flutter_bloc: ^8.1.6:本文中的 BlocProviderBlocBuilderBlocListenercontext.read() 等用法按这一代 API 写法说明。
  • equatable: ^2.0.5:用于做状态值比较,减少手写 ==hashCode
  • bloc_test: ^9.1.7:用于测试 CubitBloc 的状态序列。
  • mocktail: ^1.0.4:用于 mock 仓库层、接口层等外部依赖。

如果你的项目版本不同,通常只会影响少量 API 细节,不影响本文讲的整体思路。尤其要注意:

  • 旧版 bloc 常见 mapEventToState
  • 新版 bloc 更推荐 on<Event>()

本文统一采用当前更主流的新版写法:

  • Cubit 直接通过方法调用并 emit
  • Bloc 通过 on<Event>() 注册事件处理器
  • Flutter 层使用 flutter_bloc

1. BLoC 是什么,为什么要用

BLoC 全称是 Business Logic Component。它的目标不是单纯保存状态,而是把应用中的三类职责拆开:

  • UI 负责展示
  • 业务逻辑负责处理流程
  • 状态负责描述结果

在 Flutter 里,大家通常说的 BLoC,主要就是指:

  • bloc
  • flutter_bloc

一句话概括它的工作方式:

UI 发起动作,Bloc/Cubit 处理逻辑并输出新状态,界面只根据状态重建。

在简单页面里,setState() 当然足够用;但在这些业务场景里,BLoC 往往更合适:

  • 登录注册
  • 表单校验
  • 分页加载
  • 搜索联想
  • 购物车与订单流转
  • 需要多人协作和可测试性的模块

它的优势主要在于:

  • 单向数据流清晰
  • UI 与业务解耦
  • 更适合异步流程
  • 更利于测试
  • 更容易形成团队统一规范

2. 整体工作机制

先看最经典的数据流:

User Action -> Event/Method -> Bloc/Cubit -> State -> UI

如果是 Cubit,流程更简单:

用户操作 -> 调用 Cubit 方法 -> emit 新状态 -> UI 重建

如果是 Bloc,流程更标准:

用户操作 -> add(Event) -> Bloc 处理事件 -> emit 新状态 -> UI 重建

两者的本质区别:

  • Cubit 没有事件层,适合简单状态
  • Bloc 有事件层,适合复杂流程

你可以把 BLoC 理解成一个受控状态机:

  • 输入是方法调用或事件
  • 中间是业务逻辑
  • 输出是状态对象
  • UI 只订阅状态并渲染

3. BLoC、Cubit、flutter_bloc 三者关系

Cubit

Cubit 是轻量版 BLoC。

特点:

  • 不定义 Event
  • 直接通过方法触发状态变化
  • 代码量更少
  • 学习成本更低

适合场景:

  • 计数器
  • 开关切换
  • Tab index
  • 筛选条件
  • 小型局部状态

Bloc

Bloc 是完整事件驱动模型。

特点:

  • 输入是事件
  • 输出是状态
  • 流程表达更规范
  • 更适合异步与复杂业务

适合场景:

  • 登录流程
  • 多字段表单
  • 搜索与防抖
  • 分页与刷新
  • 订单流转

flutter_bloc

flutter_bloc 是 Flutter 接入层,负责把 Bloc/Cubit 接入 Widget 树。常见组件包括:

  • BlocProvider
  • MultiBlocProvider
  • RepositoryProvider
  • BlocBuilder
  • BlocListener
  • BlocConsumer
  • BlocSelector

所以可以简单理解为:

  • bloc 管状态流转
  • flutter_bloc 管 Flutter 侧的使用方式

4. 内部实现原理

理解原理后,很多 API 都会变得很自然。

4.1 Cubit 的本质

Cubit<S> 可以粗略理解成:

  • 内部保存一个当前状态 state
  • 对外暴露一个 stream
  • 每次 emit(newState) 时把状态广播出去

简化模型如下:

abstract class SimpleCubit<S> {
  S _state;
  final _controller = StreamController<S>.broadcast();

  SimpleCubit(this._state);

  S get state => _state;
  Stream<S> get stream => _controller.stream;

  void emit(S newState) {
    _state = newState;
    _controller.add(newState);
  }

  Future<void> close() async {
    await _controller.close();
  }
}

真实实现会更复杂,但核心思想就是:

维护当前状态,并持续向订阅者广播变化。

4.2 Bloc 的本质

Bloc<Event, State> 可以理解成在 Cubit 的基础上增加了一条事件输入流。

简化模型:

abstract class SimpleBloc<E, S> extends SimpleCubit<S> {
  final _eventController = StreamController<E>();

  SimpleBloc(super.initialState) {
    _eventController.stream.listen((event) async {
      await handleEvent(event);
    });
  }

  void add(E event) {
    _eventController.add(event);
  }

  Future<void> handleEvent(E event);
}

所以:

  • Cubit 是“直接修改状态”
  • Bloc 是“先接收事件,再统一处理状态变化”

4.3 on<Event>() 是怎么工作的

现代 bloc 推荐写法是用 on<Event>() 注册处理器,而不是旧版 mapEventToState

on<LoginSubmitted>((event, emit) async {
  emit(state.copyWith(isSubmitting: true));
  try {
    await repository.login(state.username, state.password);
    emit(state.copyWith(isSubmitting: false, isSuccess: true));
  } catch (e) {
    emit(state.copyWith(isSubmitting: false, errorMessage: e.toString()));
  }
});

其本质是:

  • 为某类事件注册处理函数
  • 事件进入 Bloc 后匹配到对应处理器
  • 处理器通过 emit 输出新状态

4.4 为什么它适合异步场景

因为它把“动作”和“结果”拆开了。

比如搜索功能,动作可能有:

  • KeywordChanged
  • SearchSubmitted
  • SearchCanceled

而结果状态可能有:

  • initial
  • loading
  • success
  • empty
  • failure

这种拆分很适合:

  • 请求中
  • 请求成功
  • 请求失败
  • 多阶段流转
  • 单元测试与问题回放

4.5 BlocObserver 的作用

它是全局观察器,可以统一监听:

  • Cubit 的状态变化
  • Bloc 的状态过渡
  • 错误信息
class AppBlocObserver extends BlocObserver {
  @override
  void onChange(BlocBase bloc, Change change) {
    super.onChange(bloc, change);
    print('${bloc.runtimeType} $change');
  }

  @override
  void onTransition(Bloc bloc, Transition transition) {
    super.onTransition(bloc, transition);
    print('${bloc.runtimeType} $transition');
  }

  @override
  void onError(BlocBase bloc, Object error, StackTrace stackTrace) {
    super.onError(bloc, error, stackTrace);
    print('${bloc.runtimeType} $error');
  }
}

void main() {
  Bloc.observer = AppBlocObserver();
  runApp(const MyApp());
}

适合做:

  • 调试
  • 日志
  • 埋点
  • 问题排查

4.6 flutter_bloc 如何接入界面

BlocProvider 的作用,本质上是把 Bloc/Cubit 放进 Widget 树中,供后代组件读取:

BlocProvider(
  create: (_) => CounterCubit(),
  child: const CounterPage(),
)

子组件可以通过:

  • context.read<T>()
  • context.watch<T>()
  • BlocProvider.of<T>(context)

读取实例。

BlocBuilderBlocListener 等组件负责订阅状态变化,并完成 UI 更新或副作用处理。


5. 核心组成:Event、State、Bloc

一个完整的 BLoC 模块一般由三部分构成。

Event

事件表示“发生了什么”。

abstract class LoginEvent {}

class LoginUsernameChanged extends LoginEvent {
  final String username;
  LoginUsernameChanged(this.username);
}

class LoginPasswordChanged extends LoginEvent {
  final String password;
  LoginPasswordChanged(this.password);
}

class LoginSubmitted extends LoginEvent {}

要点:

  • Event 表示动作,不表示结果
  • 它更像命令或输入

State

状态表示“当前处于什么情况”。

class LoginState {
  final String username;
  final String password;
  final bool isSubmitting;
  final bool isSuccess;
  final String? errorMessage;

  const LoginState({
    this.username = '',
    this.password = '',
    this.isSubmitting = false,
    this.isSuccess = false,
    this.errorMessage,
  });

  LoginState copyWith({
    String? username,
    String? password,
    bool? isSubmitting,
    bool? isSuccess,
    String? errorMessage,
  }) {
    return LoginState(
      username: username ?? this.username,
      password: password ?? this.password,
      isSubmitting: isSubmitting ?? this.isSubmitting,
      isSuccess: isSuccess ?? this.isSuccess,
      errorMessage: errorMessage,
    );
  }
}

推荐做法:

  • 状态尽量不可变
  • 统一使用 copyWith
  • 配合 equatable

Bloc / Cubit

Bloc/Cubit 负责:

  • 接收输入
  • 调用业务逻辑
  • 发出新状态

一个最简单的 Cubit

class CounterCubit extends Cubit<int> {
  CounterCubit() : super(0);

  void increment() => emit(state + 1);
  void decrement() => emit(state - 1);
}

6. 使用方式详解

这一部分通过典型场景把 BLoC 的用法讲清楚。

6.1 先用 Cubit 入门

依赖:

dependencies:
  flutter:
    sdk: flutter
  flutter_bloc: ^8.1.6

定义 Cubit

import 'package:flutter_bloc/flutter_bloc.dart';

class CounterCubit extends Cubit<int> {
  CounterCubit() : super(0);

  void increment() => emit(state + 1);
  void decrement() => emit(state - 1);
  void reset() => emit(0);
}

注入到应用:

void main() {
  runApp(
    BlocProvider(
      create: (_) => CounterCubit(),
      child: const MyApp(),
    ),
  );
}

页面使用:

class MyApp extends StatelessWidget {
  const MyApp({super.key});

  @override
  Widget build(BuildContext context) {
    return MaterialApp(
      home: Scaffold(
        appBar: AppBar(title: const Text('Cubit Counter')),
        body: Center(
          child: BlocBuilder<CounterCubit, int>(
            builder: (context, count) {
              return Text('$count', style: const TextStyle(fontSize: 40));
            },
          ),
        ),
        floatingActionButton: Column(
          mainAxisAlignment: MainAxisAlignment.end,
          children: [
            FloatingActionButton(
              onPressed: () => context.read<CounterCubit>().increment(),
              child: const Icon(Icons.add),
            ),
            const SizedBox(height: 12),
            FloatingActionButton(
              onPressed: () => context.read<CounterCubit>().decrement(),
              child: const Icon(Icons.remove),
            ),
          ],
        ),
      ),
    );
  }
}

这个例子说明了三件事:

  • BlocProvider 负责创建和注入 Cubit
  • context.read() 用于调用方法
  • BlocBuilder 用于订阅状态并重建 UI

6.2 Bloc 标准写法:登录示例

Event、State 定义见上文第 5 节。Bloc 核心实现:

class LoginBloc extends Bloc<LoginEvent, LoginState> {
  final AuthRepository authRepository;

  LoginBloc(this.authRepository) : super(const LoginState()) {
    on<LoginUsernameChanged>(_onUsernameChanged);
    on<LoginPasswordChanged>(_onPasswordChanged);
    on<LoginSubmitted>(_onSubmitted);
  }

  void _onUsernameChanged(LoginUsernameChanged event, Emitter<LoginState> emit) {
    emit(state.copyWith(username: event.username, isValid: _validate(event.username, state.password)));
  }

  void _onPasswordChanged(LoginPasswordChanged event, Emitter<LoginState> emit) {
    emit(state.copyWith(password: event.password, isValid: _validate(state.username, event.password)));
  }

  Future<void> _onSubmitted(LoginSubmitted event, Emitter<LoginState> emit) async {
    if (!state.isValid || state.isSubmitting) return;
    emit(state.copyWith(isSubmitting: true));
    try {
      await authRepository.login(username: state.username, password: state.password);
      emit(state.copyWith(isSubmitting: false, isSuccess: true));
    } catch (e) {
      emit(state.copyWith(isSubmitting: false, errorMessage: e.toString()));
    }
  }

  bool _validate(String username, String password) =>
      username.isNotEmpty && password.length >= 6;
}

页面要点:BlocListener 处理成功/失败提示,BlocBuilder 根据 state.isValidstate.isSubmitting 控制按钮;输入框 onChangedLoginUsernameChanged/LoginPasswordChanged,按钮发 LoginSubmitted

6.3 分页列表思路

分页天然有多个状态阶段:首次加载、刷新、加载更多、失败、无更多数据。事件可设计为 ArticleFetchedArticleRefreshed;状态包含 statusarticleshasReachedMax。Bloc 中 _onFetched 计算 nextPage 并追加数据,_onRefreshed 清空后拉第一页。页面在 initStateArticleRefreshed,滚动到底部附近发 ArticleFetched


7. UI 层常用组件和 API

BlocProvider

作用:创建并向下提供 Bloc/Cubit 实例。

BlocProvider(
  create: (_) => CounterCubit(),
  child: const CounterPage(),
)

MultiBlocProvider

作用:同时提供多个 Bloc

MultiBlocProvider(
  providers: [
    BlocProvider(create: (_) => LoginBloc(authRepository)),
    BlocProvider(create: (_) => ProfileCubit()),
  ],
  child: const AppView(),
)

RepositoryProvider

作用:注入仓库、服务或数据源依赖。

RepositoryProvider(
  create: (_) => UserRepository(apiClient: ApiClient()),
  child: const AppView(),
)

推荐数据流:

View -> Bloc/Cubit -> Repository -> API/DB

BlocBuilder

作用:根据状态重建 UI。

BlocBuilder<CartBloc, CartState>(
  builder: (context, state) {
    return Text('商品数: ${state.items.length}');
  },
)

BlocListener

作用:处理一次性副作用,不负责渲染。

BlocListener<OrderBloc, OrderState>(
  listener: (context, state) {
    if (state is OrderSuccess) {
      Navigator.of(context).pushNamed('/success');
    }
  },
  child: const OrderPageBody(),
)

适合:

  • 页面跳转
  • Dialog
  • SnackBar
  • Toast

BlocConsumer

作用:在同一个位置同时处理“重建 UI”和“副作用”。

BlocConsumer<LoginBloc, LoginState>(
  listener: (context, state) {
    if (state.isSuccess) {
      Navigator.of(context).pushReplacementNamed('/home');
    }
  },
  builder: (context, state) {
    return Text(state.isSubmitting ? '登录中...' : '请登录');
  },
)

BlocSelector

作用:只监听状态中的某一部分字段,减少重建。

BlocSelector<LoginBloc, LoginState, bool>(
  selector: (state) => state.isSubmitting,
  builder: (context, isSubmitting) {
    return isSubmitting
        ? const CircularProgressIndicator()
        : const Text('Idle');
  },
)

context.read()context.watch()context.select()

context.read<T>()

  • 读取实例
  • 不监听状态变化
  • 常用于按钮点击时发事件或调用方法
context.read<CounterCubit>().increment();

context.watch<T>()

  • 读取并监听变化
  • 当前 Widget 会在依赖变化时重建

context.select<T, R>()

  • 只订阅你关心的字段
  • 常用于优化重建范围
final isSubmitting = context.select(
  (LoginBloc bloc) => bloc.state.isSubmitting,
);

buildWhenlistenWhen

它们用于减少无效更新。

BlocBuilder<LoginBloc, LoginState>(
  buildWhen: (previous, current) =>
      previous.isSubmitting != current.isSubmitting,
  builder: (context, state) {
    return Text(state.isSubmitting ? '提交中' : '空闲');
  },
)
BlocListener<LoginBloc, LoginState>(
  listenWhen: (previous, current) =>
      previous.errorMessage != current.errorMessage,
  listener: (context, state) {
    if (state.errorMessage != null) {
      ScaffoldMessenger.of(context).showSnackBar(
        SnackBar(content: Text(state.errorMessage!)),
      );
    }
  },
  child: const SizedBox(),
)

8. 状态设计、项目结构与最佳实践

8.1 状态怎么设计

状态设计常见有两种方式。

第一种是单一对象状态:

class ProfileState {
  final bool loading;
  final User? user;
  final String? error;
}

适合:

  • 表单
  • 列表
  • 多字段组合状态页面

第二种是多子类状态:

abstract class ProfileState {}

class ProfileInitial extends ProfileState {}
class ProfileLoading extends ProfileState {}
class ProfileLoaded extends ProfileState {
  final User user;
  ProfileLoaded(this.user);
}
class ProfileError extends ProfileState {
  final String message;
  ProfileError(this.message);
}

适合:

  • 阶段边界非常清晰的流程
  • 互斥状态明显的场景

经验上可以这样选:

  • 表单和复杂组合状态:优先单一对象状态
  • 加载中/成功/失败这类阶段型流程:优先多子类状态

8.2 推荐项目结构

中大型 Flutter 项目里,建议按 feature 拆分:

lib/
  app/
    app.dart
    app_bloc_observer.dart
  features/
    login/
      bloc/
        login_bloc.dart
        login_event.dart
        login_state.dart
      repository/
        auth_repository.dart
      view/
        login_page.dart
    article/
      bloc/
        article_bloc.dart
        article_event.dart
        article_state.dart
      repository/
        article_repository.dart
      view/
        article_page.dart

如果项目更大,可以继续拆成:

  • data
  • domain
  • presentation

8.3 推荐实践

  • 页面只负责收集输入、发事件、渲染状态和处理副作用
  • Bloc/Cubit 负责流程控制,不直接关心 UI 细节
  • 接口请求、数据库、缓存等逻辑放到 Repository
  • 状态尽量不可变,配合 copyWithequatable
  • 不要做一个“全局超级 Bloc”管理所有功能
  • 一个特性一个 Bloc/Cubit,按业务边界拆分
  • 副作用放到 BlocListener,不要写进 builder

9. 并发与事件处理

9.1 并发与事件顺序

实际项目中经常会遇到这些问题:

  • 搜索输入过快,旧请求覆盖新请求
  • 重复点击按钮导致多次提交
  • 分页时多个加载更多请求同时发出

这时就会用到事件转换策略。比如:

on<SearchKeywordChanged>(
  _onKeywordChanged,
  transformer: restartable(),
);

含义是:

  • 新搜索到来时,取消旧搜索,只保留最后一次

再比如:

on<LoginSubmitted>(
  _onSubmitted,
  transformer: droppable(),
);

含义是:

  • 当前提交未完成时,后续重复提交直接丢弃

这类能力通常配合 bloc_concurrency 使用,在复杂异步场景中很重要。



10. 最小完整模板与结论

如果你想快速搭一个最小 BLoC 模板,可以按下面结构写。

状态:

class DemoState {
  final bool loading;
  final String message;

  const DemoState({
    this.loading = false,
    this.message = '',
  });

  DemoState copyWith({
    bool? loading,
    String? message,
  }) {
    return DemoState(
      loading: loading ?? this.loading,
      message: message ?? this.message,
    );
  }
}

事件:

abstract class DemoEvent {}

class DemoStarted extends DemoEvent {}

Bloc:

class DemoBloc extends Bloc<DemoEvent, DemoState> {
  DemoBloc() : super(const DemoState()) {
    on<DemoStarted>(_onStarted);
  }

  Future<void> _onStarted(
    DemoStarted event,
    Emitter<DemoState> emit,
  ) async {
    emit(state.copyWith(loading: true));
    await Future.delayed(const Duration(seconds: 1));
    emit(state.copyWith(loading: false, message: 'Loaded'));
  }
}

页面:

class DemoPage extends StatelessWidget {
  const DemoPage({super.key});

  @override
  Widget build(BuildContext context) {
    return BlocProvider(
      create: (_) => DemoBloc()..add(DemoStarted()),
      child: Scaffold(
        appBar: AppBar(title: const Text('Demo')),
        body: Center(
          child: BlocBuilder<DemoBloc, DemoState>(
            builder: (context, state) {
              if (state.loading) {
                return const CircularProgressIndicator();
              }
              return Text(state.message);
            },
          ),
        ),
      ),
    );
  }
}

总结:

BLoC 本质上是一套“事件/方法驱动 -> 状态流转 -> UI 响应”的受控状态管理模型。

如果你的 Flutter 项目需要:

  • 清晰的业务流程
  • 更好的可维护性
  • 更强的可测试性
  • 团队统一的编码规范

那么 BLoC 依然是非常成熟且稳定的一种选择。

用Python脚本批量发布Markdown文章,我踩了三个坑才搞定

背景

事情是这样的,我平时有在本地用Markdown写技术笔记的习惯,几年下来积累了上百篇。最近想把它们整理一下,发布到我的个人博客上,一方面做个备份,另一方面也方便分享。我的博客后台支持Markdown格式,但手动操作实在要命:每篇都要点“新建文章”,复制标题、内容,设置分类标签,上传封面图……发个三五篇还行,几十上百篇简直是不可能完成的任务。

作为一个懒人程序员,我的第一反应就是:写个脚本自动化搞定。理想很丰满,觉得无非就是读取文件、解析内容、调用API发送。但真正动手之后才发现,从本地Markdown到线上可发布的文章,中间隔着好几个坑。这篇文章就记录了我从“觉得简单”到“终于跑通”的全过程。

问题分析

我最开始的思路非常简单粗暴:

  1. 遍历指定文件夹的所有 .md 文件。
  2. open().read() 读取文件内容。
  3. 把内容和标题通过博客平台的API发出去。

但第一版脚本跑起来就失败了。首先,我的笔记里有很多图片,链接都是本地的相对路径,比如 ![示意图](./images/my-pic.png)。直接把这个字符串发到线上,图片肯定显示不了。其次,我的博客API要求分类和标签是ID,但我笔记里习惯用“#Python”、“#踩坑记录”这样的文字标签。最后,博客文章需要一个摘要,我原本打算截取正文前200字,但有些文章开头是代码块,直接截取会破坏格式。

看来,简单的“读取-发送”行不通,必须在中间加一个处理层,把本地的、非结构化的Markdown,转换成符合API要求的结构化数据。这个处理层至少要解决三个问题:元信息提取、图片处理和内容格式化。

核心实现

第一步:解析Markdown,提取元信息和正文

我需要从Markdown文件中分离出标题、日期、标签这些元信息,以及纯粹的正文内容。我观察到自己的笔记有个习惯:通常在最前面用YAML Front Matter(就是被---包裹的部分)来记录这些信息。如果没有,标题就是第一个一级标题。

我决定使用 python-frontmatter 这个库来解析Front Matter,用 markdown 库来帮助处理一些Markdown语法。这里有个坑:python-frontmatter 安装时名字是 python-frontmatter,但导入时是 import frontmatter

import os
import frontmatter
from markdown import Markdown
from io import StringIO

def parse_markdown_file(file_path):
    """
    解析Markdown文件,提取元数据和纯正文。
    
    Args:
        file_path: Markdown文件的路径
    
    Returns:
        dict: 包含标题、内容、标签等信息的字典
    """
    with open(file_path, 'r', encoding='utf-8') as f:
        # 使用frontmatter库解析,它能自动处理有无Front Matter的情况
        post = frontmatter.load(f)
    
    # 提取元数据
    # 标题优先从Front Matter的‘title’字段获取,否则使用第一个一级标题
    title = post.get('title', '')
    # 标签从Front Matter的‘tags’字段获取,默认为空列表
    tags = post.get('tags', [])
    # 其他可能存在的元数据,如日期、分类
    date = post.get('date', None)
    category = post.get('category', '')
    
    # 获取纯文本内容(frontmatter.content会自动去掉Front Matter部分)
    content = post.content
    
    # 如果frontmatter里没有标题,尝试从内容中找第一个#标题
    if not title:
        lines = content.split('\n')
        for line in lines:
            if line.startswith('# '):
                title = line.lstrip('# ').strip()
                break
        # 如果还找不到,就用文件名(不含后缀)
        if not title:
            title = os.path.splitext(os.path.basename(file_path))[0]
    
    return {
        'title': title,
        'content': content,
        'tags': tags,
        'date': date,
        'category': category,
        'source_path': file_path
    }

第二步:处理本地图片,上传并替换链接

这是最棘手的一步。我的脚本需要能识别出内容里的本地图片标记,上传到博客的图床(或媒体库),然后把Markdown中的图片链接替换成线上URL。

我写了一个函数来查找所有本地图片链接。这里注意,Markdown图片语法是 ![alt](url),url可能是相对路径、绝对路径,也可能是已经存在的网络图片。我需要过滤出那些指向本地文件的路径。

import re
import requests
from pathlib import Path

def find_local_images(content, md_file_path):
    """
    在Markdown内容中查找所有本地图片的引用。
    
    Args:
        content: Markdown文本内容
        md_file_path: 原Markdown文件的绝对路径,用于解析相对路径
    
    Returns:
        list: 包含图片信息的字典列表,格式为 [{'alt':'描述', 'local_path':'本地路径'}, ...]
    """
    # 正则匹配Markdown图片语法 !\[.*?\]\((.*?)\)
    # 重点:匹配括号内的链接部分
    pattern = r'!\[(.*?)\]\((.*?)\)'
    matches = re.findall(pattern, content)
    
    local_images = []
    md_dir = os.path.dirname(md_file_path)
    
    for alt_text, img_path in matches:
        # 跳过已经是网络URL的图片(以http/https开头)
        if img_path.startswith(('http://', 'https://')):
            continue
            
        # 构造本地图片的绝对路径
        # 如果img_path是绝对路径,直接使用;否则,视为相对于md文件所在目录的路径
        if not os.path.isabs(img_path):
            abs_path = os.path.join(md_dir, img_path)
        else:
            abs_path = img_path
        
        # 检查文件是否存在
        if os.path.exists(abs_path):
            local_images.append({
                'alt': alt_text,
                'local_path': abs_path,
                'markdown_ref': img_path  # 原始Markdown中的引用路径,用于后续替换
            })
        else:
            print(f"警告:图片文件不存在 {abs_path}")
    
    return local_images

找到图片后,就需要上传。我的博客平台提供了文件上传API,返回一个访问URL。我模拟了这个过程,核心是使用 requests 库发送 multipart/form-data 请求。

def upload_image_to_blog(local_image_path, alt_text=''):
    """
    模拟将本地图片上传到博客平台。
    在实际使用中,你需要替换成自己博客平台的真实API。
    
    Args:
        local_image_path: 本地图片文件路径
        alt_text: 图片描述文本
    
    Returns:
        str: 上传成功后,图片的网络访问URL
    """
    # !!!这里是需要你根据自己博客API修改的部分 !!!
    upload_url = "https://api.your-blog.com/v1/upload"  # 替换为真实上传地址
    headers = {
        "Authorization": "Bearer YOUR_ACCESS_TOKEN"  # 替换为你的认证信息
    }
    
    with open(local_image_path, 'rb') as f:
        files = {'file': (os.path.basename(local_image_path), f, 'image/png')} # 可根据文件类型调整mime
        try:
            # 发送上传请求
            resp = requests.post(upload_url, headers=headers, files=files, timeout=30)
            resp.raise_for_status()  # 如果状态码不是200,抛出异常
            result = resp.json()
            # 假设API返回的JSON中有一个‘url’字段
            image_url = result.get('url')
            if not image_url:
                print(f"警告:上传成功但未返回URL,响应内容:{result}")
                return None
            print(f"图片上传成功:{local_image_path} -> {image_url}")
            return image_url
        except requests.exceptions.RequestException as e:
            print(f"图片上传失败 {local_image_path}: {e}")
            return None

有了上传函数,就可以遍历所有本地图片,上传并替换原文中的链接了。这里要注意,替换时要使用原始的那个相对路径字符串(markdown_ref)进行精确替换。

def process_and_replace_images(parsed_post):
    """
    处理文章中的本地图片:上传并替换链接。
    会直接修改传入的 parsed_post['content']。
    
    Args:
        parsed_post: 从 parse_markdown_file 返回的字典
    
    Returns:
        dict: 更新了content字段的parsed_post
    """
    content = parsed_post['content']
    md_file_path = parsed_post['source_path']
    
    local_images = find_local_images(content, md_file_path)
    
    if not local_images:
        print(f"文章 '{parsed_post['title']}' 未发现本地图片。")
        return parsed_post
    
    print(f"文章 '{parsed_post['title']}' 发现 {len(local_images)} 张本地图片,开始处理...")
    
    for img_info in local_images:
        online_url = upload_image_to_blog(img_info['local_path'], img_info['alt'])
        if online_url:
            # 关键步骤:将原文中的旧路径替换为新的网络URL
            # 使用原始markdown_ref进行精确替换,避免误替换
            old_md_syntax = f'![{img_info[\"alt\"]}]({img_info[\"markdown_ref\"]})'
            new_md_syntax = f'![{img_info[\"alt\"]}]({online_url})'
            content = content.replace(old_md_syntax, new_md_syntax)
        else:
            print(f"图片 {img_info['local_path']} 上传失败,链接未替换。")
    
    parsed_post['content'] = content
    return parsed_post

第三步:调用发布API,完成文章创建

处理完内容,最后一步就是调用博客的发布接口。这里需要将标签、分类等文本信息,转换为平台所需的ID格式。我通常会在脚本里维护一个映射字典。另外,为了友好,我添加了简单的进度提示。

def publish_post_to_blog(post_data):
    """
    模拟调用博客平台的API来发布文章。
    
    Args:
        post_data: 包含标题、内容、标签等信息的字典
    
    Returns:
        bool: 发布是否成功
    """
    # !!!这里是需要你根据自己博客API修改的部分 !!!
    api_url = "https://api.your-blog.com/v1/posts"
    headers = {
        "Authorization": "Bearer YOUR_ACCESS_TOKEN",
        "Content-Type": "application/json"
    }
    
    # 将标签文字转换为平台ID(这里简化处理,实际可能需要查询API)
    tag_name_to_id = {"Python": 1, "踩坑记录": 2, "自动化": 3} # 示例映射
    tag_ids = []
    for tag_name in post_data.get('tags', []):
        if tag_name in tag_name_to_id:
            tag_ids.append(tag_name_to_id[tag_name])
        else:
            print(f"警告:标签 '{tag_name}' 未找到对应ID,已忽略。")
    
    # 构造API请求体
    payload = {
        "title": post_data['title'],
        "content": post_data['content'],
        "status": "publish",  # 直接发布,也可以是'draft'存草稿
        "tags": tag_ids,
        "category": post_data.get('category', ''),
    }
    
    try:
        resp = requests.post(api_url, json=payload, headers=headers, timeout=30)
        resp.raise_for_status()
        print(f"文章发布成功!标题:{post_data['title']}")
        return True
    except requests.exceptions.RequestException as e:
        print(f"文章发布失败 '{post_data['title']}': {e}")
        if resp:
            print(f"响应内容:{resp.text}")
        return False

完整代码

把上面的步骤串联起来,就得到了主程序。我增加了命令行参数支持,可以指定要发布的文件夹路径。

#!/usr/bin/env python3
"""
Markdown文章批量发布脚本
作者:一个踩坑的全栈
功能:遍历指定目录下的.md文件,解析内容,上传图片,并发布到博客平台。
使用前请根据你的博客API修改 upload_image_to_blog 和 publish_post_to_blog 函数。
"""

import os
import re
import argparse
import frontmatter
import requests
from pathlib import Path
from time import sleep

# ---------- 第一部分:解析Markdown ----------
def parse_markdown_file(file_path):
    """解析Markdown文件,提取元数据和纯正文。"""
    with open(file_path, 'r', encoding='utf-8') as f:
        post = frontmatter.load(f)
    
    title = post.get('title', '')
    tags = post.get('tags', [])
    date = post.get('date', None)
    category = post.get('category', '')
    content = post.content
    
    if not title:
        lines = content.split('\n')
        for line in lines:
            if line.startswith('# '):
                title = line.lstrip('# ').strip()
                break
        if not title:
            title = os.path.splitext(os.path.basename(file_path))[0]
    
    return {
        'title': title,
        'content': content,
        'tags': tags,
        'date': date,
        'category': category,
        'source_path': file_path
    }

# ---------- 第二部分:处理图片 ----------
def find_local_images(content, md_file_path):
    """在Markdown内容中查找所有本地图片的引用。"""
    pattern = r'!\[(.*?)\]\((.*?)\)'
    matches = re.findall(pattern, content)
    
    local_images = []
    md_dir = os.path.dirname(md_file_path)
    
    for alt_text, img_path in matches:
        if img_path.startswith(('http://', 'https://')):
            continue
            
        if not os.path.isabs(img_path):
            abs_path = os.path.join(md_dir, img_path)
        else:
            abs_path = img_path
        
        if os.path.exists(abs_path):
            local_images.append({
                'alt': alt_text,
                'local_path': abs_path,
                'markdown_ref': img_path
            })
        else:
            print(f"警告:图片文件不存在 {abs_path}")
    
    return local_images

def upload_image_to_blog(local_image_path, alt_text=''):
    """
    模拟将本地图片上传到博客平台。
    【重要】请根据你的博客API修改此函数!
    """
    # !!! 示例代码,需要替换 !!!
    upload_url = "https://api.your-blog.com/v1/upload"
    headers = {"Authorization": "Bearer YOUR_ACCESS_TOKEN"}
    
    with open(local_image_path, 'rb') as f:
        files = {'file': (os.path.basename(local_image_path), f, 'image/png')}
        try:
            resp = requests.post(upload_url, headers=headers, files=files, timeout=30)
            resp.raise_for_status()
            result = resp.json()
            image_url = result.get('url')
            if not image_url:
                print(f"警告:上传成功但未返回URL")
                return None
            print(f"图片上传成功:{local_image_path}")
            return image_url
        except Exception as e:
            print(f"图片上传失败 {local_image_path}: {e}")
            return None

def process_and_replace_images(parsed_post):
    """处理文章中的本地图片:上传并替换链接。"""
    content = parsed_post['content']
    md_file_path = parsed_post['source_path']
    
    local_images = find_local_images(content, md_file_path)
    
    if not local_images:
        return parsed_post
    
    print(f"处理图片,共 {len(local_images)} 张...")
    
    for img_info in local_images:
        online_url = upload_image_to_blog(img_info['local_path'], img_info['alt'])
        if online_url:
            old_syntax = f'![{img_info[\"alt\"]}]({img_info[\"markdown_ref\"]})'
            new_syntax = f'![{img_info[\"alt\"]}]({online_url})'
            content = content.replace(old_syntax, new_syntax)
        else:
            print(f"图片上传失败,链接未替换。")
    
    parsed_post['content'] = content
    return parsed_post

# ---------- 第三部分:发布文章 ----------
def publish_post_to_blog(post_data):
    """
    模拟调用博客平台的API来发布文章。
    【重要】请根据你的博客API修改此函数!
    """
    # !!! 示例代码,需要替换 !!!
    api_url = "https://api.your-blog.com/v1/posts"
    headers = {
        "Authorization": "Bearer YOUR_ACCESS_TOKEN",
        "Content-Type": "application/json"
    }
    
    tag_name_to_id = {"Python": 1, "踩坑记录": 2, "自动化": 3}
    tag_ids = []
    for tag_name in post_data.get('tags', []):
        if tag_name in tag_name_to_id:
            tag_ids.append(tag_name_to_id[tag_name])
        else:
            print(f"警告:标签 '{tag_name}' 未找到对应ID")
    
    payload = {
        "title": post_data['title'],
        "content": post_data['content'],
        "status": "publish",
        "tags": tag_ids,
        "category": post_data.get('category', ''),
    }
    
    try:
        resp = requests.post(api_url, json=payload, headers=headers, timeout=30)
        resp.raise_for_status()
        print(f"发布成功!标题:{post_data['title']}")
        return True
    except Exception as e:
        print(f"发布失败 '{post_data['title']}': {e}")
        return False

# ---------- 主程序 ----------
def main(markdown_dir):
    """遍历目录,处理并发布所有Markdown文件。"""
    if not os.path.isdir(markdown_dir):
        print(f"错误:目录不存在 {markdown_dir}")
        return
    
    md_files = []
    for root, dirs, files in os.walk(markdown_dir):
        for file in files:
            if file.lower().endswith('.md'):
                md_files.append(os.path.join(root, file))
    
    if not md_files:
        print(f"在目录 {markdown_dir} 中未找到.md文件。")
        return
    
    print(f"找到 {len(md_files)} 篇Markdown文章,开始处理...")
    
    success_count = 0
    for i, md_file in enumerate(md_files, 1):
        print(f"\n--- 正在处理第 {i}/{len(md_files)} 篇: {os.path.basename(md_file)} ---")
        
        # 1. 解析
        parsed = parse_markdown_file(md_file)
        print(f"标题:{parsed['title']}")
        
        # 2. 处理图片
        parsed = process_and_replace_images(parsed)
        
        # 3. 发布
        if publish_post_to_blog(parsed):
            success_count += 1
        
        # 可选:避免请求过快,添加延迟
        sleep(1)
    
    print(f"\n处理完成!成功发布 {success_count}/{len(md_files)} 篇文章。")

if __name__ == '__main__':
    parser = argparse.ArgumentParser(description='批量发布Markdown文章到博客')
    parser.add_argument('dir', help='包含.md文件的目录路径')
    args = parser.parse_args()
    
    main(args.dir)

踩坑记录

  1. 编码问题导致乱码:一开始没指定 encoding='utf-8',在Windows下打开某些包含中文的Markdown文件时直接报错 UnicodeDecodeError解决:所有文件操作都显式指定 utf-8 编码。

  2. 图片路径解析错误:我的正则最初只匹配了 (.*),结果当图片描述里包含右括号 ) 时,匹配就提前结束了,比如 ![图(1)](./pic.png)解决:将正则改为惰性匹配 (.*?),确保匹配到第一个右括号就停止。

  3. 替换图片链接时误伤:最早我用 content.replace(img_path, online_url) 来替换,结果发现如果两篇不同文章里的图片名字相同,或者正文其他地方出现了同样的路径字符串,就会被错误替换。解决:改为替换完整的Markdown图片语法 ![alt](old_path) -> ![alt](new_url),做到了精确一对一替换。

  4. API限流和超时:在批量上传几十张图片时,连续快速请求被服务器限流了,返回429错误。解决:在每处理完一篇文章或上传完一张图片后,用 time.sleep(1) 添加一个短暂的延迟,模拟人工操作,问题就解决了。同时给 requests 调用加上 timeout 参数,避免网络不佳时脚本无限挂起。

小结

通过这个项目,我最大的收获是认识到“自动化”不仅仅是调用API,更重要的是数据转换和异常处理。把本地杂乱的数据规整成API能“吃”下去的格式,这个过程占了80%的工作量。脚本跑通后,我一次性发布了50多篇旧笔记,节省了至少十几个小时的手动操作时间。后续还可以考虑加入失败重试、发布前预览、更复杂的元信息匹配等功能,让这个工具更加健壮。

HTML入门指南:构建网页的基石

HTML入门指南:构建网页的基石

什么是HTML?

HTML(超文本标记语言)是构建所有网页和Web应用的基础。它不是一种编程语言,而是一种标记语言,用于定义网页内容的结构和含义。想象一下HTML就像建筑蓝图,它告诉浏览器如何展示文字、图片、链接等元素。

HTML文档的基本结构

每个HTML文档都遵循一个标准结构:

<!DOCTYPE html>
<html lang="zh-CN">
<head>
    <meta charset="UTF-8">
    <meta name="viewport" content="width=device-width, initial-scale=1.0">
    <title>我的第一个网页</title>
</head>
<body>
    <!-- 页面内容放在这里 -->
    <h1>欢迎来到我的网站!</h1>
    <p>这是一个段落。</p>
</body>
</html>

结构解析:

  • <!DOCTYPE html>:文档类型声明,告诉浏览器这是HTML5文档
  • <html>:整个HTML文档的根元素
  • <head>:包含元信息,如标题、字符集、样式表链接等(用户不可见)
  • <body>:包含所有可见的页面内容

常用HTML元素

1. 标题元素

HTML提供了6级标题,从<h1><h6>

<h1>一级标题(最重要)</h1>
<h2>二级标题</h2>
<h3>三级标题</h3>
<!-- ...以此类推 -->

2. 段落和文本

<p>这是一个段落。HTML会自动在段落前后添加一些空白。</p>
<strong>粗体文本(语义上表示重要)</strong>
<em>斜体文本(语义上表示强调)</em>
<br> <!-- 换行,单标签 -->
<hr> <!-- 水平分割线,单标签 -->

3. 链接

<a href="https://www.example.com" target="_blank">访问示例网站</a>
  • href:指定链接目标地址
  • target="_blank":在新标签页中打开链接

4. 图片

<img src="image.jpg" alt="图片描述" width="300" height="200">
  • src:图片路径(URL)
  • alt:替代文本(图片无法显示时展示,对无障碍访问很重要)
  • width/height:设置图片尺寸(建议使用CSS控制样式)

5. 列表

无序列表(项目符号列表):

<ul>
    <li>项目一</li>
    <li>项目二</li>
    <li>项目三</li>
</ul>

有序列表(带编号列表):

<ol>
    <li>第一步</li>
    <li>第二步</li>
    <li>第三步</li>
</ol>

6. 表格

<table>
    <tr>
        <th>姓名</th>
        <th>年龄</th>
        <th>城市</th>
    </tr>
    <tr>
        <td>张三</td>
        <td>25</td>
        <td>北京</td>
    </tr>
</table>
  • <table>:定义表格
  • <tr>:表格行
  • <th>:表头单元格
  • <td>:表格数据单元格

7. 表单

<form action="/submit" method="POST">
    <label for="username">用户名:</label>
    <input type="text" id="username" name="username" required>

    <label for="password">密码:</label>
    <input type="password" id="password" name="password">

    <input type="submit" value="登录">
</form>

HTML5新增语义元素

HTML5引入了一些语义化元素,让文档结构更清晰:

<header>页面页眉(通常包含logo和导航)</header>
<nav>导航链接区域</nav>
<main>文档主要内容</main>
<section>文档中的独立章节</section>
<article>独立的文章内容</article>
<aside>侧边栏(相关内容、广告等)</aside>
<footer>页面页脚(版权信息、联系方式等)</footer>

重要概念

1. 元素 vs 标签

  • 标签:如<p></p>
  • 元素:开始标签 + 内容 + 结束标签,如<p>这是一段文字</p>

2. 属性

属性为HTML元素提供额外信息:

<a href="https://example.com" class="link" id="main-link">链接</a>

常见属性:

  • class:为元素指定一个或多个类名(用于CSS和JavaScript)
  • id:元素的唯一标识符
  • style:内联样式
  • title:元素的额外信息(鼠标悬停时显示)

3. 嵌套规则

元素可以嵌套,但必须正确闭合:

<!-- 正确 -->
<p>这是一个<strong>重要</strong>的段落。</p>

<!-- 错误 -->
<p>这是一个<strong>重要的段落。</p></strong>

最佳实践建议

  1. 使用语义化标签:选择合适的标签描述内容类型
  2. 始终添加alt属性:提高可访问性和SEO
  3. 保持结构清晰:合理嵌套,避免过深的嵌套层级
  4. 使用小写字母:标签和属性名建议使用小写
  5. 闭合所有元素:即使是单标签也建议自闭合,如<img />
  6. 字符编码:始终在<head>中指定UTF-8编码

下一步学习方向

掌握HTML基础后,你可以继续学习:

  1. CSS:为HTML添加样式和布局
  2. JavaScript:为网页添加交互功能
  3. 响应式设计:使网页适应不同设备
  4. HTML5 API:地理位置、本地存储等高级功能

动手练习

创建一个简单的个人介绍页面,包含:

  • 适当的标题
  • 个人简介段落
  • 一张图片
  • 你的兴趣列表
  • 联系方式链接
<!DOCTYPE html>
<html lang="zh-CN">
<head>
    <meta charset="UTF-8">
    <title>我的个人主页</title>
</head>
<body>
    <h1>欢迎来到我的空间</h1>
    <!-- 在这里添加你的内容 -->
</body>
</html>

HTML是Web开发的起点,虽然简单但极其重要。扎实的HTML基础将为你后续学习CSS、JavaScript和前端框架打下坚实的基础。现在就开始编写你的第一个HTML页面吧!

分享篇,勿喷,有错告知会及时改正,请大家见谅!!

❌